A Tumor Homing Peptide-Linked Arsenic Compound Inhibits Pancreatic Cancer Growth and Enhances the Inhibitory Effect of Gemcitabine
Abstract
1. Introduction
2. Results
2.1. ATO Suppressed Pancreatic Cancer Cell Growth, and This Inhibitory Effect Was Enhanced by Gemcitabine and PF-3758309
2.2. Peptide-Linked Arsenic Compound Inhibited Pancreatic Cancer Cell Growth More Potently than ATO via Regulating Cell Cycle and Cell Death
2.3. PhAs-LHP Exerted Its Cytotoxic Effect via Macropinocytotic Uptake of LHP Ligand in PC Cells
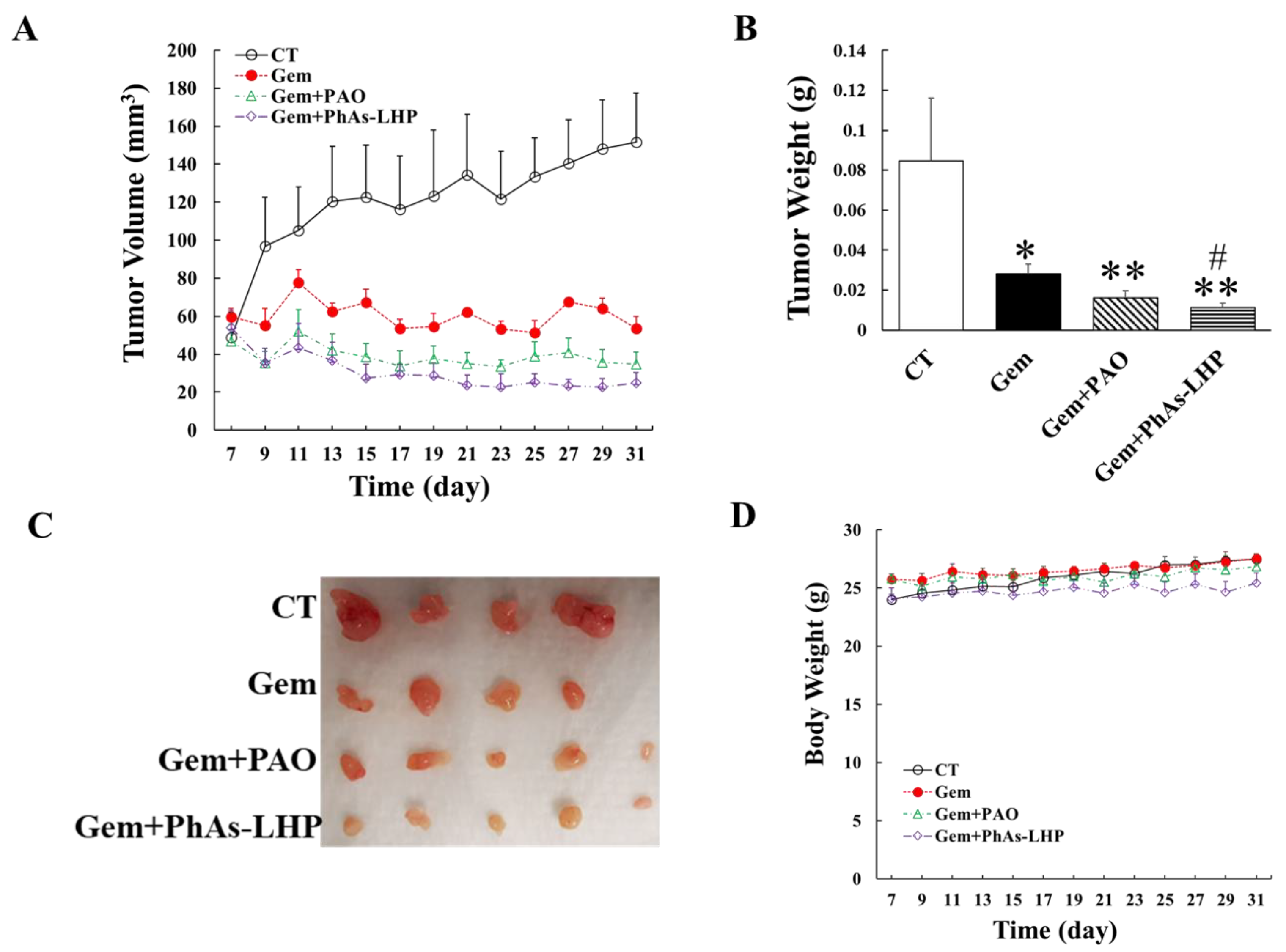
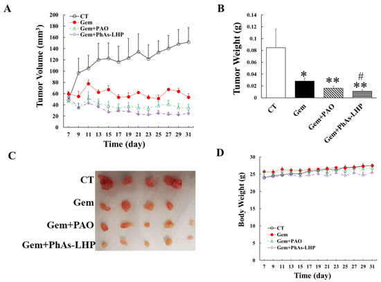
2.4. Arsenic Peptide Suppressed Pancreatic Cancer Growth and Enhanced the Inhibitory Effect of Gemcitabine on Pancreatic Cancer Growth
2.5. Arsenic Peptide Suppressed Pancreatic Cancer Growth by Downregulation of Skp2
3. Discussion
4. Materials and Methods
4.1. Cell Culture and Reagents
4.2. Cell Proliferation Assay
4.3. Measurements of Cell Death and Cell Cycle
4.4. Investigating the Cellular Mechanism of PhAs-LHP
4.5. Mouse Study
4.6. GFAAS Determination of Arsenic Distribution in Mouse Tissue
4.7. Immunohistochemical Staining
4.8. Statistical Analysis
5. Conclusions
6. Patents
Supplementary Materials
Author Contributions
Funding
Institutional Review Board Statement
Informed Consent Statement
Data Availability Statement
Acknowledgments
Conflicts of Interest
References
- Siegel, R.L.; Miller, K.D.; Jemal, A. Cancer statistics, 2019. CA Cancer J. Clin. 2019, 69, 7–34. [Google Scholar] [CrossRef] [PubMed]
- Ryan, D.P.; Hong, T.S.; Bardeesy, N. Pancreatic adenocarcinoma. N. Engl. J. Med. 2014, 371, 1039–1049. [Google Scholar] [CrossRef] [PubMed]
- Siegel, R.L.; Miller, K.D.; Jemal, A. Cancer Statistics, 2017. CA Cancer J. Clin. 2017, 67, 7–30. [Google Scholar] [CrossRef]
- Oettle, H. Progress in the knowledge and treatment of advanced pancreatic cancer: From benchside to bedside. Cancer Treat. Rev. 2014, 40, 1039–1047. [Google Scholar] [CrossRef]
- Von Hoff, D.D.; Ervin, T.; Arena, F.P.; Chiorean, E.G.; Infante, J.; Moore, M.; Seay, T.; Tjulandin, S.A.; Ma, W.W.; Saleh, M.N.; et al. Increased survival in pancreatic cancer with nab-paclitaxel plus gemcitabine. N. Engl. J. Med. 2013, 369, 1691–1703. [Google Scholar] [CrossRef] [PubMed]
- Zhang, Y.; Hochster, H.; Stein, S.; Lacy, J. Gemcitabine plus nab-paclitaxel for advanced pancreatic cancer after first-line FOLFIRINOX: Single institution retrospective review of efficacy and toxicity. Exp. Hematol. Oncol. 2015, 4, 29–37. [Google Scholar] [CrossRef]
- Carrall, J.A.; Lie, W.; Lambert, J.M.; Harris, H.H.; Lai, B.; Dillon, C.T. Optimizing Arsenic Therapy by Selectively hecked and con Leukemia Cells. J. Med. Chem. 2023, 66, 12101–12114. [Google Scholar] [CrossRef]
- Kozono, S.; Lin, Y.M.; Seo, H.S.; Pinch, B.; Lian, X.; Qiu, C.; Herbert, M.K.; Chen, C.H.; Tan, L.; Gao, Z.J.; et al. Arsenic targets Pin1 and cooperates with retinoic acid to inhibit cancer-driving pathways and tumor-initiating cells. Nat. Commun. 2018, 9, 3069–3075. [Google Scholar] [CrossRef] [PubMed]
- Jiang, Y.; Shen, X.; Zhi, F.; Wen, Z.; Gao, Y.; Xu, J.; Yang, B.; Bai, Y. An overview of arsenic trioxide-involved combined treatment algorithms for leukemia: Basic concepts and clinical implications. Cell Death Discov. 2023, 9, 266–278. [Google Scholar] [CrossRef]
- Wang, Q.Q.; Jiang, Y.; Naranmandura, H. Therapeutic strategy of arsenic trioxide in the fight against cancers and other diseases. Metallomics 2020, 12, 326–336. [Google Scholar] [CrossRef]
- Lin, C.C.; Hsu, C.; Hsu, C.H.; Hsu, W.L.; Cheng, A.L.; Yang, C.H. Arsenic trioxide in patients with hepatocellular carcinoma: A phase II trial. Investig. New Drugs 2007, 25, 77–84. [Google Scholar] [CrossRef]
- Kindler, H.L.; Aklilu, M.; Nattam, S.; Vokes, E.E. Arsenic trioxide in patients with adenocarcinoma of the pancreas refractory to gemcitabine: A phase II trial of the University of Chicago Phase II Consortium. Am. J. Clin. Oncol. 2008, 31, 553–556. [Google Scholar] [CrossRef] [PubMed]
- Li, X.; Ding, X.; Adrian, T.E. Arsenic trioxide induces apoptosis in pancreatic cancer cells via changes in cell cycle, caspase activation, and GADD expression. Pancreas 2003, 27, 174–179. [Google Scholar] [CrossRef]
- Gao, J.; Wang, G.; Wu, J.; Zuo, Y.; Zhang, J.; Chen, J. Arsenic trioxide inhibits Skp2 expression to increase chemosensitivity to gemcitabine in pancreatic cancer cells. Am. J. Transl. Res. 2019, 11, 991–997. [Google Scholar]
- Han, J.B.; Sang, F.; Chang, J.J.; Hua, Y.Q.; Shi, W.D.; Tang, L.H.; Liu, L.M. Arsenic trioxide inhibits viability of pancreatic cancer stem cells in culture and in a xenograft model via binding to SHH-Gli. Onco Targets Ther. 2013, 6, 1129–1138. [Google Scholar] [CrossRef] [PubMed]
- Lang, M.; Wang, X.; Wang, H.; Dong, J.; Lan, C.; Hao, J.; Huang, C.; Li, X.; Yu, M.; Yang, Y.; et al. Arsenic trioxide plus PX-478 achieves effective treatment in pancreatic ductal adenocarcinoma. Cancer Lett. 2016, 378, 87–96. [Google Scholar] [CrossRef]
- Yu, S.; Wu, N.; Zhu, J.; Liu, Y.; Han, J. Pyrrolidine Dithiocarbamate Facilitates Arsenic Trioxide Against Pancreatic Cancer via Perturbing Ubiquitin-Proteasome Pathway. Cancer Manag. Res. 2020, 12, 13149–13159. [Google Scholar] [CrossRef]
- Nishimura, S.; Takahashi, S.; Kamikatahira, H.; Kuroki, Y.; Jaalouk, D.E.; O’Brien, S.; Koivunen, E.; Arap, W.; Pasqualini, R.; Nakayama, H.; et al. Combinatorial targeting of the macropinocytotic pathway in leukemia and lymphoma cells. J. Biol. Chem. 2008, 283, 11752–11762. [Google Scholar] [CrossRef]
- Caldas, C.; Kern, S.E. K-ras mutation and pancreatic adenocarcinoma. Int. J. Pancreatol. 1995, 18, 1–6. [Google Scholar] [CrossRef]
- Liu, H.; Qian, F. Exploiting macropinocytosis for drug delivery into KRAS mutant cancer. Theranostics 2022, 12, 1321–1332. [Google Scholar] [CrossRef]
- Murray, B.W.; Guo, C.; Piraino, J.; Westwick, J.K.; Zhang, C.; Lamerdin, J.; Dagostino, E.; Knighton, D.; Loi, C.M.; Zager, M.; et al. Small-molecule p21-activated kinase inhibitor PF-3758309 is a potent inhibitor of oncogenic signaling and tumor growth. Proc. Natl. Acad. Sci. USA 2010, 107, 9446–9451. [Google Scholar] [CrossRef] [PubMed]
- Yeo, D.; He, H.; Baldwin, G.S.; Nikfarjam, M. The role of p21-activated kinases in pancreatic cancer. Pancreas 2015, 44, 363–369. [Google Scholar] [CrossRef] [PubMed]
- Wang, K.; Huynh, N.; Wang, X.; Pajic, M.; Parkin, A.; Man, J.; Baldwin, G.S.; Nikfarjam, M.; He, H. PAK inhibition by PF-3758309 enhanced the sensitivity of multiple chemotherapeutic reagents in patient-derived pancreatic cancer cell lines. Am. J. Transl. Res. 2019, 11, 3353–3364. [Google Scholar]
- Xu, C.; Wang, X.; Zhou, Y.; Chen, F.X.; Wang, H.; Li, K.; Fan, H.; Tang, X.; Jiang, G.; Zhang, J. Synergy between arsenic trioxide and JQ1 on autophagy in pancreatic cancer. Oncogene 2019, 38, 7249–7265. [Google Scholar] [CrossRef]
- Tian, Z.; Tan, Y.; Lin, X.; Su, M.; Pan, L.; Lin, L.; Ou, G.; Chen, Y. Arsenic trioxide sensitizes pancreatic cancer cells to gemcitabine through downregulation of the TIMP1/PI3K/AKT/mTOR axis. Transl. Res. 2023, 255, 66–76. [Google Scholar] [CrossRef]
- Wang, G.; Chan, C.H.; Gao, Y.; Lin, H.K. Novel roles of Skp2 E3 ligase in cellular senescence, cancer progression, and metastasis. Chin. J. Cancer 2012, 31, 169–177. [Google Scholar] [CrossRef]
- Huang, T.; Yang, L.; Wang, G.; Ding, G.; Peng, B.; Wen, Y.; Wang, Z. Inhibition of Skp2 sensitizes lung cancer cells to paclitaxel. Onco Targets Ther. 2017, 10, 439–446. [Google Scholar] [CrossRef] [PubMed]
- Yang, Q.; Huang, J.; Wu, Q.; Cai, Y.; Zhu, L.; Lu, X.; Chen, S.; Chen, C.; Wang, Z. Acquisition of epithelial-mesenchymal transition is associated with Skp2 expression in paclitaxel-resistant breast cancer cells. Br. J. Cancer 2014, 110, 1958–1967. [Google Scholar] [CrossRef]
- Wang, K.; Zhan, Y.; Huynh, N.; Dumesny, C.; Wang, X.; Asadi, K.; Herrmann, D.; Timpson, P.; Yang, Y.; Walsh, K.; et al. Inhibition of PAK1 suppresses pancreatic cancer by stimulation of anti-tumour immunity through down-regulation of PD-L1. Cancer Lett. 2020, 472, 8–18. [Google Scholar] [CrossRef]









| 24 h | 48 h | 72 h | |
|---|---|---|---|
| MiaPaCa-2 | 3.4 ± 0.5 | 2.0 ± 0.3 | 1.9 ± 0.3 |
| PANC-1 | 13.8 ± 1.1 | 3.7 ± 0.6 | 8.4 ± 0.9 |
| KPCWT942 | 7.9 ± 0.9 | 3.6 ± 0.6 | 3.2 ± 0.5 |
| TB33117 | 13.2 ± 1.1 | 1.9 ± 0.3 | 2.1 ± 0.3 |
| ATO | PhAs-LHP | |
|---|---|---|
| MiaPaCa-2 | 2.0 ± 0.3 | 0.12 ± 0.1 |
| PANC-1 | 3.7 ± 0.6 | 0.21 ± 0.03 |
| TB33117 | 1.9 ± 0.3 | 0.20 ± 0.05 |
| ATO | PAO | PhAs-LHP | |
|---|---|---|---|
| no amiloride | 89 ± 6 | 1.5 ± 0.002 | 1.4 ± 0.08 |
| amiloride 25 μM | 95 ± 5 | 1.5 ± 0.05 | 0.7 ± 0.02 |
Disclaimer/Publisher’s Note: The statements, opinions and data contained in all publications are solely those of the individual author(s) and contributor(s) and not of MDPI and/or the editor(s). MDPI and/or the editor(s) disclaim responsibility for any injury to people or property resulting from any ideas, methods, instructions or products referred to in the content. |
© 2024 by the authors. Licensee MDPI, Basel, Switzerland. This article is an open access article distributed under the terms and conditions of the Creative Commons Attribution (CC BY) license (https://creativecommons.org/licenses/by/4.0/).
Share and Cite
He, H.; Dumesny, C.; Carrall, J.A.; Dillon, C.T.; de Roo, K.I.; Eutick, M.; Dong, L.; Baldwin, G.S.; Nikfarjam, M. A Tumor Homing Peptide-Linked Arsenic Compound Inhibits Pancreatic Cancer Growth and Enhances the Inhibitory Effect of Gemcitabine. Int. J. Mol. Sci. 2024, 25, 11366. https://doi.org/10.3390/ijms252111366
He H, Dumesny C, Carrall JA, Dillon CT, de Roo KI, Eutick M, Dong L, Baldwin GS, Nikfarjam M. A Tumor Homing Peptide-Linked Arsenic Compound Inhibits Pancreatic Cancer Growth and Enhances the Inhibitory Effect of Gemcitabine. International Journal of Molecular Sciences. 2024; 25(21):11366. https://doi.org/10.3390/ijms252111366
Chicago/Turabian StyleHe, Hong, Chelsea Dumesny, Judith A. Carrall, Carolyn T. Dillon, Katja I. de Roo, Mal Eutick, Li Dong, Graham S. Baldwin, and Mehrdad Nikfarjam. 2024. "A Tumor Homing Peptide-Linked Arsenic Compound Inhibits Pancreatic Cancer Growth and Enhances the Inhibitory Effect of Gemcitabine" International Journal of Molecular Sciences 25, no. 21: 11366. https://doi.org/10.3390/ijms252111366
APA StyleHe, H., Dumesny, C., Carrall, J. A., Dillon, C. T., de Roo, K. I., Eutick, M., Dong, L., Baldwin, G. S., & Nikfarjam, M. (2024). A Tumor Homing Peptide-Linked Arsenic Compound Inhibits Pancreatic Cancer Growth and Enhances the Inhibitory Effect of Gemcitabine. International Journal of Molecular Sciences, 25(21), 11366. https://doi.org/10.3390/ijms252111366

