SNHG15 Mediates MTSS1 Gene Expression via Interacting with the Gene Promoter and Regulating Transcription Pausing
Abstract
1. Introduction
2. Results
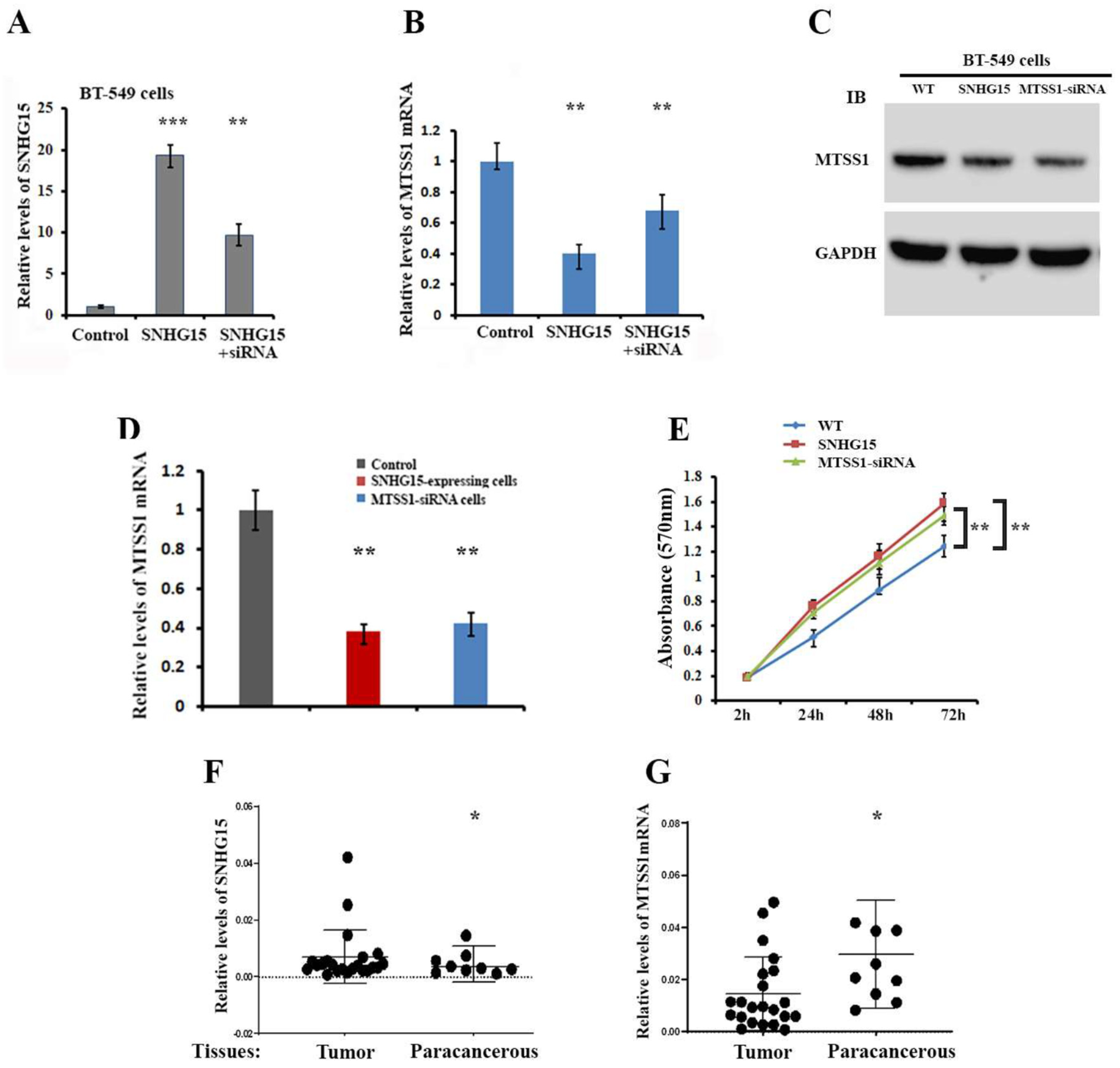
2.1. LncRNA SNHG15 Represses the Expression of Tumor Suppressor Gene MTSS1
2.2. Corelative Expression of SNHG15 and MTSS1 mRNA in Breast Cancer
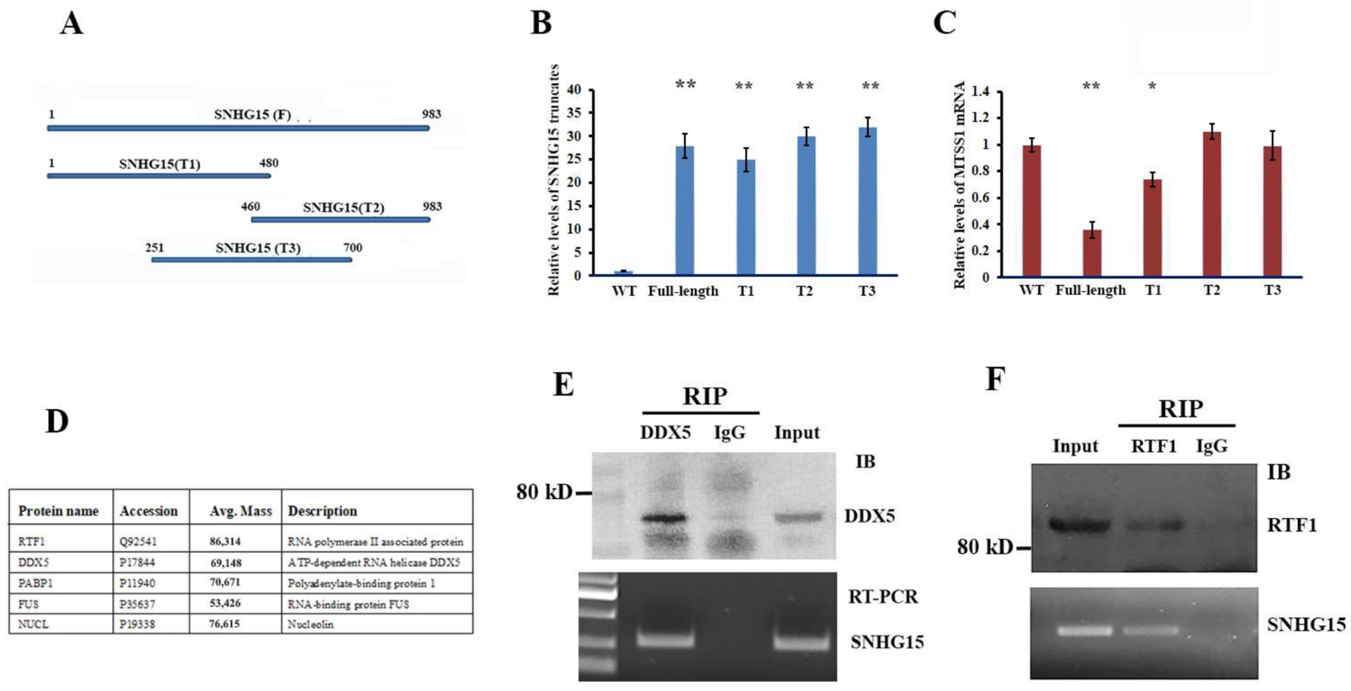
2.3. Isolation of SNHG15 Complex Revealed That DDX5 and RTF1 Are Two Proteins Associated with SNHG15
2.4. Roles of DDX5 and RTF1 on SNHG15-Meidated Repression of MTSS1 Expression
2.5. SNHG15-Mediated MTSS1 Gene Repression Could Be Through Stalling RNA Pol II at the Core Promoter
2.6. Interaction of SNHG15 with the MTSS1 Core Promoter Mediates MTSS1 Transcription
2.7. A Model of SNHG15-Mediated Suppression of MTSS1 Gene Transcription
3. Discussion
4. Materials and Methods
4.1. Cell Lines and Culture Conditions
4.2. Reagents
4.3. Cell Proliferation Assay
4.4. Transwell Assay
4.5. Cell Extract Preparation
4.6. MS2-Tagged RNA Pulldown Experiments
4.7. RIP (RNA Immunoprecipitation)
4.8. Western Blots
4.9. Specimens
4.10. Total RNA Extraction from Breast Tissue Specimens and Reverse Transcription
4.11. Quantitative Real-Time PCR
4.12. Luciferase Assays
4.13. Chromatin Immunoprecipitation (ChIP)
4.14. Chromatin Isolation by RNA Purification (ChIRP)
4.15. Statistical Analysis
Supplementary Materials
Author Contributions
Funding
Institutional Review Board Statement
Informed Consent Statement
Data Availability Statement
Acknowledgments
Conflicts of Interest
References
- Sotiriou, C.; Pusztai, L. Gene-expression signatures in breast cancer. N. Engl. J. Med. 2009, 360, 790–800. [Google Scholar] [CrossRef] [PubMed]
- Nolan, E.; Lindeman, G.J.; Visvader, J.E. Deciphering breast cancer: From biology to the clinic. Cell 2023, 186, 1708–1728. [Google Scholar] [CrossRef] [PubMed]
- Xie, F.; Ye, L.; Ta, M.; Zhang, L.; Jiang, W.G. MTSS1: A multifunctional protein and its role in cancer invasion and metastasis. Front. Biosci. Schol. Ed. 2011, 3, 621–631. [Google Scholar] [CrossRef] [PubMed]
- Abdullaev, B.; Alsaab, H.O.; Hjazi, A.; Alkhafaji, A.T.; Alawadi, A.H.; Hamzah, H.F. The mechanisms behind the dual role of long non-coding RNA (lncRNA) metastasis suppressor-1 in human tumors: Shedding light on the molecular mechanisms. Pathol. Res. Pract. 2024, 256, 155189. [Google Scholar] [CrossRef]
- Yu, J.; Shen, W.; Gao, B.; Xu, J.; Gong, B. Metastasis suppressor 1 acts as a tumor suppressor by inhibiting epithelial-to-mesenchymal transition in triple-negative breast cancer. Int. J. Biol. Markers 2020, 35, 74–81. [Google Scholar] [CrossRef]
- Fan, H.; Chen, L.; Zhang, F.; Quan, Y.; Su, X.; Qiu, X.; Zhao, Z.; Kong, K.L.; Dong, S.; Song, Y.; et al. MTSS1, a novel target of DNA methyltransferase 3B, functions as a tumor suppressor in hepatocellular carcinoma. Oncogene 2012, 31, 2298–2308. [Google Scholar] [CrossRef]
- Ulitsky, I.; Bartel, D.P. lincRNAs: Genomics, evolution, and mechanisms. Cell 2013, 154, 26–46. [Google Scholar] [CrossRef]
- Statello, L.; Guo, C.-J.; Chen, L.-L.; Huarte, M. Gene regulation by long non-coding RNAs and its biological functions. Nat. Rev. Mol. Cell Biol. 2021, 22, 96–118. [Google Scholar] [CrossRef]
- Kotake, Y.; Nakagawa, T.; Kitagawa, K.; Suzuki, S.; Liu, N.; Kitagawa, M.; Xiong, Y. Long non-coding RNA ANRIL is required for the PRC2 recruitment to and silencing of p15(INK4B) tumor suppressor gene. Oncogene 2011, 30, 1956–1962. [Google Scholar] [CrossRef]
- Zheng, G.; Zhu, Y.; Xu, L.; Chen, S.; Zhang, X.; Li, W.; Chen, W.; Zhou, Y.; Gu, W. LncRNA MACC1-AS1 associates with DDX5 to modulate MACC1 transcription in breast cancer cells. iScience 2023, 26, 107642. [Google Scholar] [CrossRef]
- Ali, M.M.; Akhade, V.S.; Kosalai, S.T.; Subhash, S.; Statello, L.; Meryet-Figuiere, M.; Abrahamsson, J.; Mondal, T.; Kanduri, C. PAN-cancer analysis of S-phase enriched lncRNAs identifies oncogenic drivers and biomarkers. Nat. Commun. 2018, 9, 883. [Google Scholar] [CrossRef] [PubMed]
- Subhash, S.; Mishra, K.; Akhade, V.S.; Kanduri, M.; Mondal, T.; Kanduri, C. H3K4me2 and WDR5 enriched chromatin interacting long non-coding RNAs maintain transcriptionally competent chromatin at divergent transcriptional units. Nucleic Acids Res. 2018, 46, 9384–9400. [Google Scholar] [CrossRef] [PubMed]
- Laurent, G.S.; Wahlestedt, C.; Kapranov, P. The Landscape of long noncoding RNA classification. Trends Genet. 2015, 31, 239–251. [Google Scholar] [CrossRef] [PubMed]
- Tani, H.; Torimura, M. Identification of short-lived long non-coding RNAs as surrogate indicators for chemical stress response. Biochem. Biophys. Res. Commun. 2013, 439, 547–551. [Google Scholar] [CrossRef]
- Liu, L.-B.; Jiang, Z.-J.; Jiang, X.-L.; Wang, S. Up-regulation of SNHG15 facilitates cell proliferation, migration, invasion and suppresses cell apoptosis in breast cancer by regulating miR-411-5p/VASP axis. Eur. Rev. Med. Pharmacol. Sci. 2020, 24, 1899–1912. [Google Scholar]
- Kong, Q.; Qiu, M. Long noncoding RNA SNHG15 promotes human breast cancer proliferation, migration and invasion by sponging miR-211-3p. Biochem. Biophys. Res. Commun. 2018, 495, 1594–1600. [Google Scholar] [CrossRef]
- Huang, L.; Lin, H.; Kang, L.; Huang, P.; Huang, J.; Cai, J.; Xian, Z.; Zhu, P.; Huang, M.; Wang, L.; et al. Aberrant expression of long noncoding RNA SNHG15 correlates with liver metastasis and poor survival in colorectal cancer. J. Cell Physiol. 2019, 234, 7032–7039. [Google Scholar] [CrossRef]
- Tong, J.; Ma, X.; Yu, H.; Yang, J. SNHG15: A promising cancer-related long noncoding RNA. Cancer Manag. Res. 2019, 11, 5961–5969. [Google Scholar] [CrossRef]
- Chen, S.; Zhou, Y.; Peng, P.; Xu, L.; Tang, Q.; Chen, W.; Gu, W. SNHG15-Mediated Localization of Nucleolin at the Cell Protrusions Regulates CDH2 mRNA Expression and Cell Invasion. Int. J. Mol. Sci. 2023, 24, 15600. [Google Scholar] [CrossRef]
- Vos, S.M.; Farnung, L.; Linden, A.; Urlaub, H.; Cramer, P. Structure of complete Pol II-DSIF-PAF-SPT6 transcription complex reveals RTF1 allosteric activation. Nat. Struct. Mol. Biol. 2020, 27, 668–677. [Google Scholar] [CrossRef]
- Core, L.; Adelman, K. Promoter-proximal pausing of RNA polymerase II: A nexus of gene regulation. Genes Dev. 2019, 33, 960–982. [Google Scholar] [CrossRef] [PubMed]
- Chu, C.; Chang, H.Y. ChIRP-MS: RNA-Directed Proteomic Discovery. Methods Mol. Biol. 2018, 1861, 37–45. [Google Scholar] [PubMed]
- Parker, S.S.; Ly, K.T.; Grant, A.D.; Sweetland, J.; Wang, A.M.; Parker, J.D.; Roman, M.R.; Saboda, K.; Roe, D.J.; Padi, M.; et al. EVL and MIM/MTSS1 regulate actin cytoskeletal remodeling to promote dendritic filopodia in neurons. J. Cell Biol. 2023, 222, e202106081. [Google Scholar] [CrossRef] [PubMed]
- Utikal, J.; Gratchev, A.; Muller-Molinet, I.; Oerther, S.; Kzhyshkowska, J.; Arens, N.; Grobholz, R.; Kannookadan, S.; Goerdt, S. The expression of metastasis suppressor MIM/MTSS1 is regulated by DNA methylation. Int. J. Cancer 2006, 119, 2287–2293. [Google Scholar] [CrossRef]
- Herman, A.B.; Tsitsipatis, D.; Gorospe, M. Integrated lncRNA function upon genomic and epigenomic regulation. Mol. Cell 2022, 82, 2252–2266. [Google Scholar] [CrossRef]
- Koerner, M.V.; Pauler, F.M.; Hudson, Q.J.; Santoro, F.; Sawicka, A.; Guenzl, P.M.; Stricker, S.H.; Schichl, Y.M.; Latos, P.A.; Klement, R.M.; et al. A downstream CpG island controls transcript initiation and elongation and the methylation state of the imprinted Airn macro ncRNA promoter. PLoS Genet 2012, 8, e1002540. [Google Scholar] [CrossRef]
- Stojic, L.; Niemczyk, M.; Orjalo, A.; Ito, Y.; Ruijter, A.E.M.; Uribe-Lewis, S.; Joseph, N.; Weston, S.; Menon, S.; Odom, D.T.; et al. Transcriptional silencing of long noncoding RNA GNG12-AS1 uncouples its transcriptional and product-related functions. Nat. Commun. 2016, 7, 10406. [Google Scholar] [CrossRef]
- Zhou, Y.; Meng, X.; Chen, S.; Li, W.; Li, D.; Singer, R.; Gu, W. IMP1 regulates UCA1-mediated cell invasion through facilitating UCA1 decay and decreasing the sponge effect of UCA1 for miR-122-5p. Breast Cancer Res. 2018, 20, 32. [Google Scholar] [CrossRef]







Disclaimer/Publisher’s Note: The statements, opinions and data contained in all publications are solely those of the individual author(s) and contributor(s) and not of MDPI and/or the editor(s). MDPI and/or the editor(s) disclaim responsibility for any injury to people or property resulting from any ideas, methods, instructions or products referred to in the content. |
© 2024 by the authors. Licensee MDPI, Basel, Switzerland. This article is an open access article distributed under the terms and conditions of the Creative Commons Attribution (CC BY) license (https://creativecommons.org/licenses/by/4.0/).
Share and Cite
Zhou, Y.; Chen, S.; Chen, W.; Wu, J.; Gu, W. SNHG15 Mediates MTSS1 Gene Expression via Interacting with the Gene Promoter and Regulating Transcription Pausing. Int. J. Mol. Sci. 2024, 25, 11565. https://doi.org/10.3390/ijms252111565
Zhou Y, Chen S, Chen W, Wu J, Gu W. SNHG15 Mediates MTSS1 Gene Expression via Interacting with the Gene Promoter and Regulating Transcription Pausing. International Journal of Molecular Sciences. 2024; 25(21):11565. https://doi.org/10.3390/ijms252111565
Chicago/Turabian StyleZhou, Yanchun, Shaoying Chen, Weibin Chen, Jundong Wu, and Wei Gu. 2024. "SNHG15 Mediates MTSS1 Gene Expression via Interacting with the Gene Promoter and Regulating Transcription Pausing" International Journal of Molecular Sciences 25, no. 21: 11565. https://doi.org/10.3390/ijms252111565
APA StyleZhou, Y., Chen, S., Chen, W., Wu, J., & Gu, W. (2024). SNHG15 Mediates MTSS1 Gene Expression via Interacting with the Gene Promoter and Regulating Transcription Pausing. International Journal of Molecular Sciences, 25(21), 11565. https://doi.org/10.3390/ijms252111565
