MCPIP1 Elicits a Therapeutic Effect on Cervical Cancer by Facilitating XIAP mRNA Decay via Its Endoribonuclease Activity
Abstract
1. Introduction
2. Results
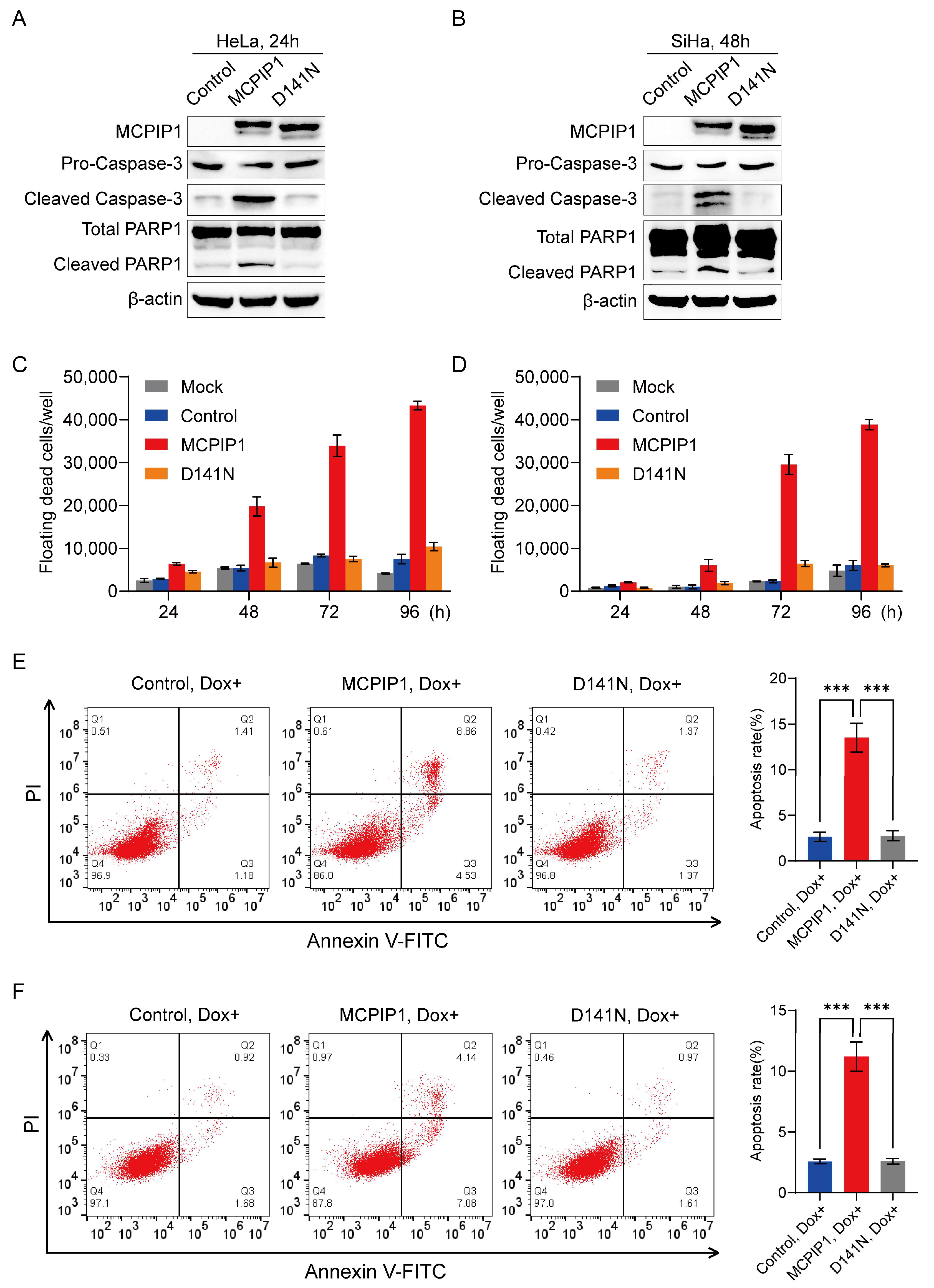
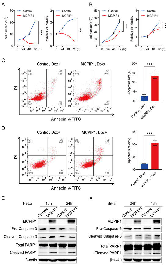
2.1. MCPIP1 Promotes the Apoptosis of Cervical Cancer Cells
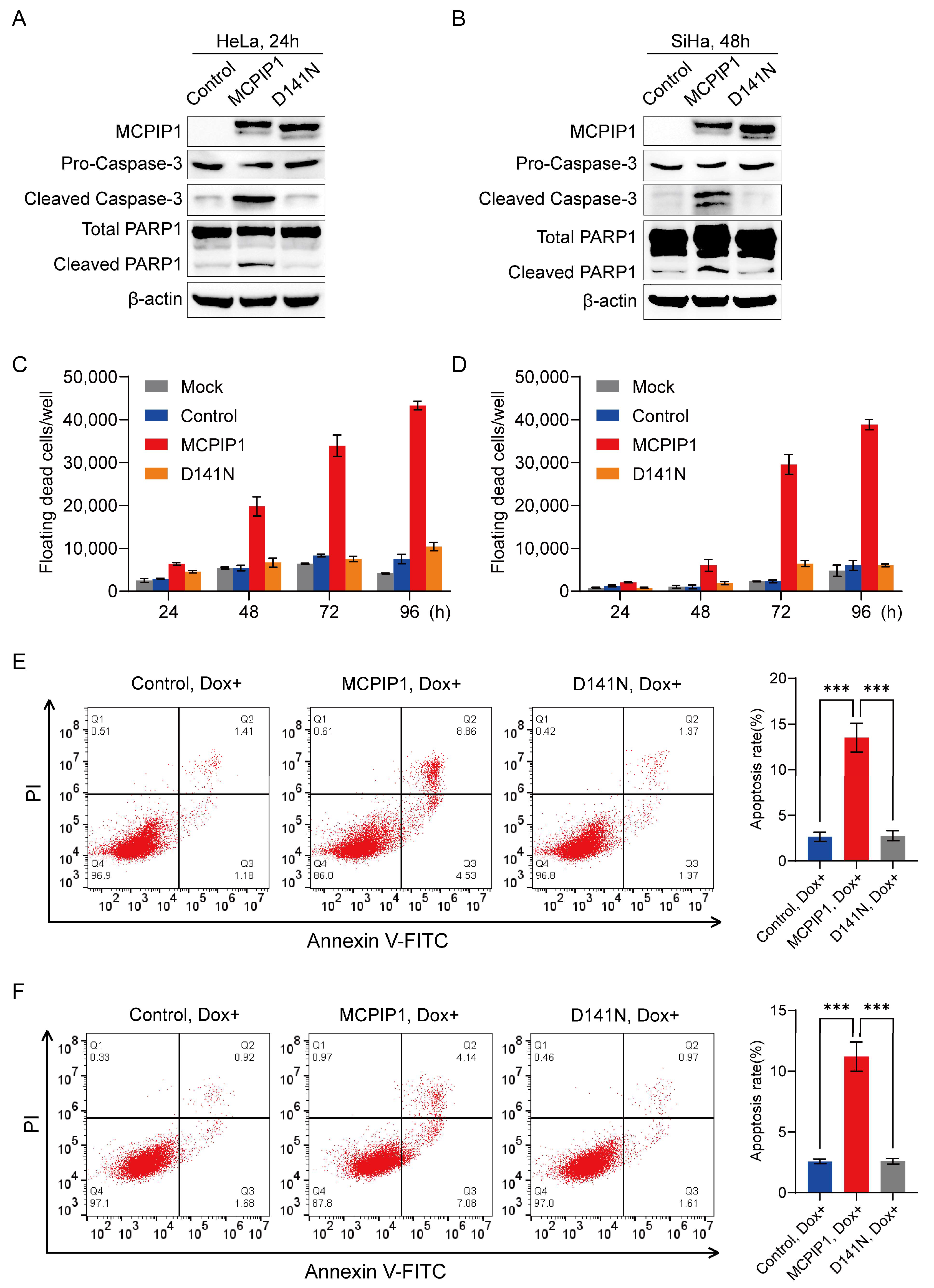
2.2. The Apoptosis-Promoting Effect of MCPIP1 on Cervical Cancer Cells Depends on Its Endoribonuclease Activity
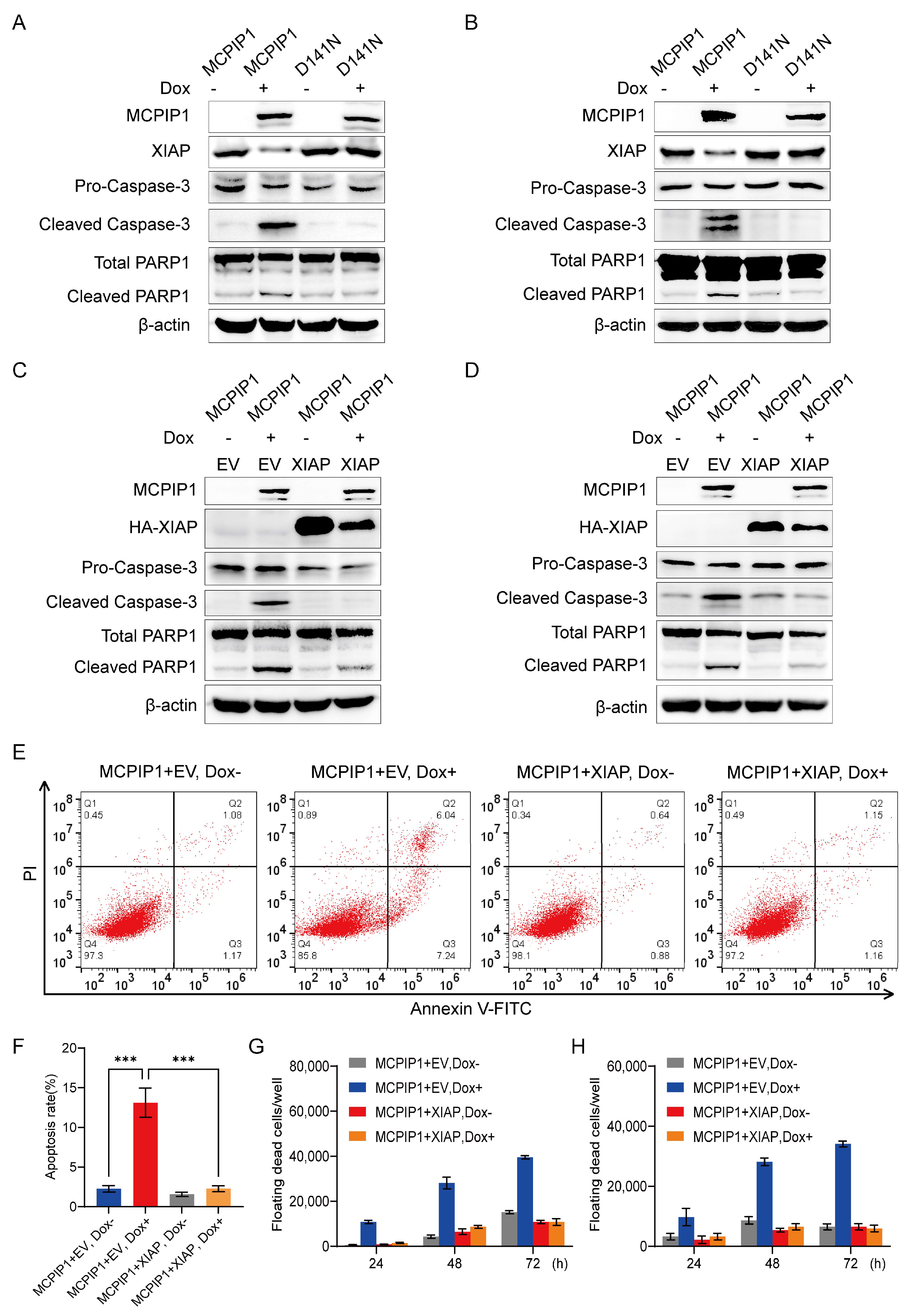
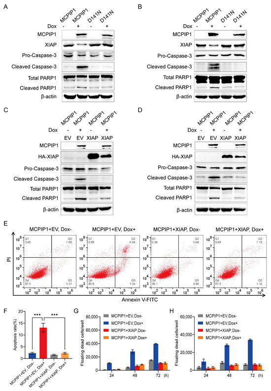
2.3. MCPIP1 Promotes the Apoptosis of Cervical Cancer Cells via Suppressing XIAP Expression
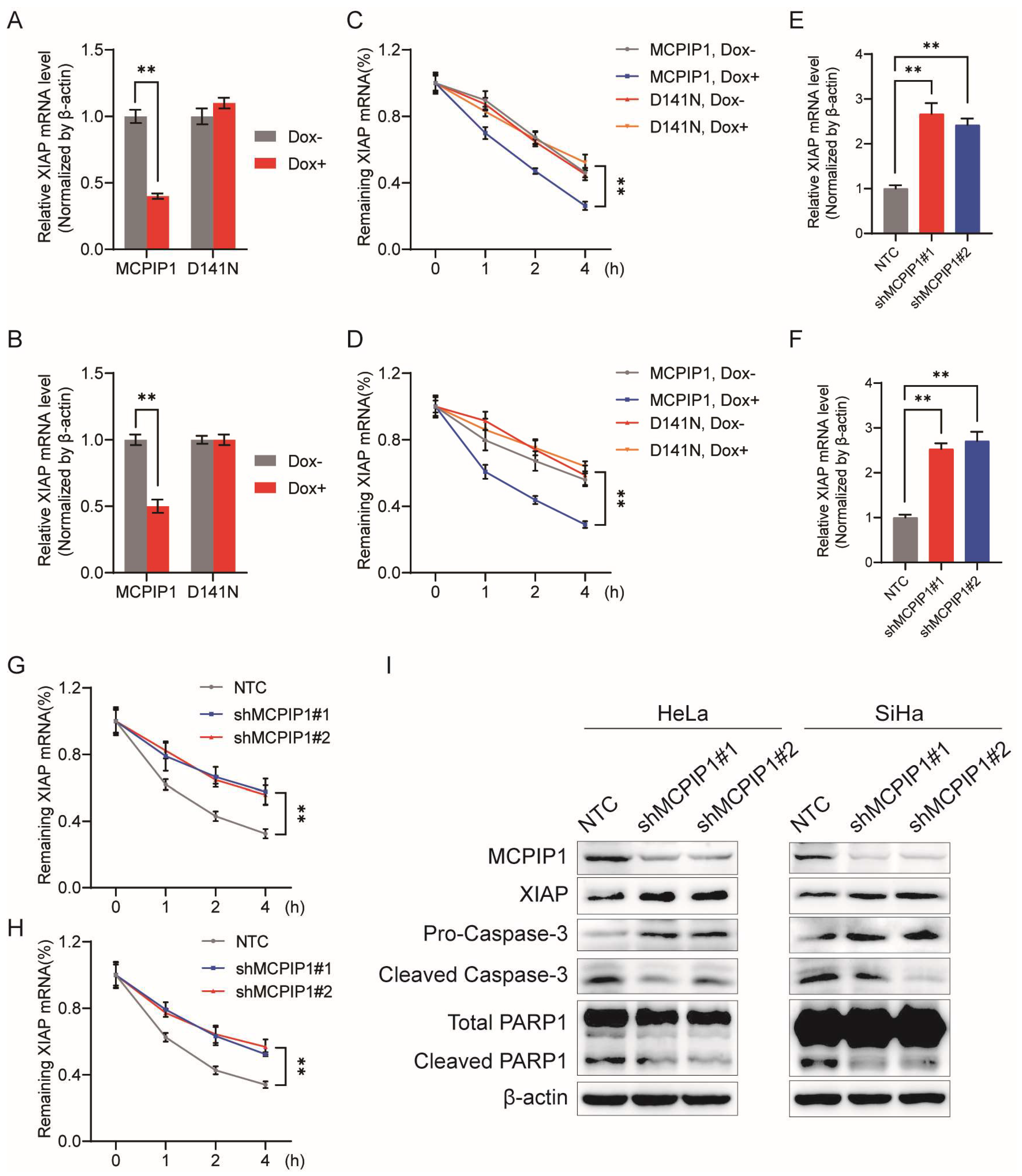
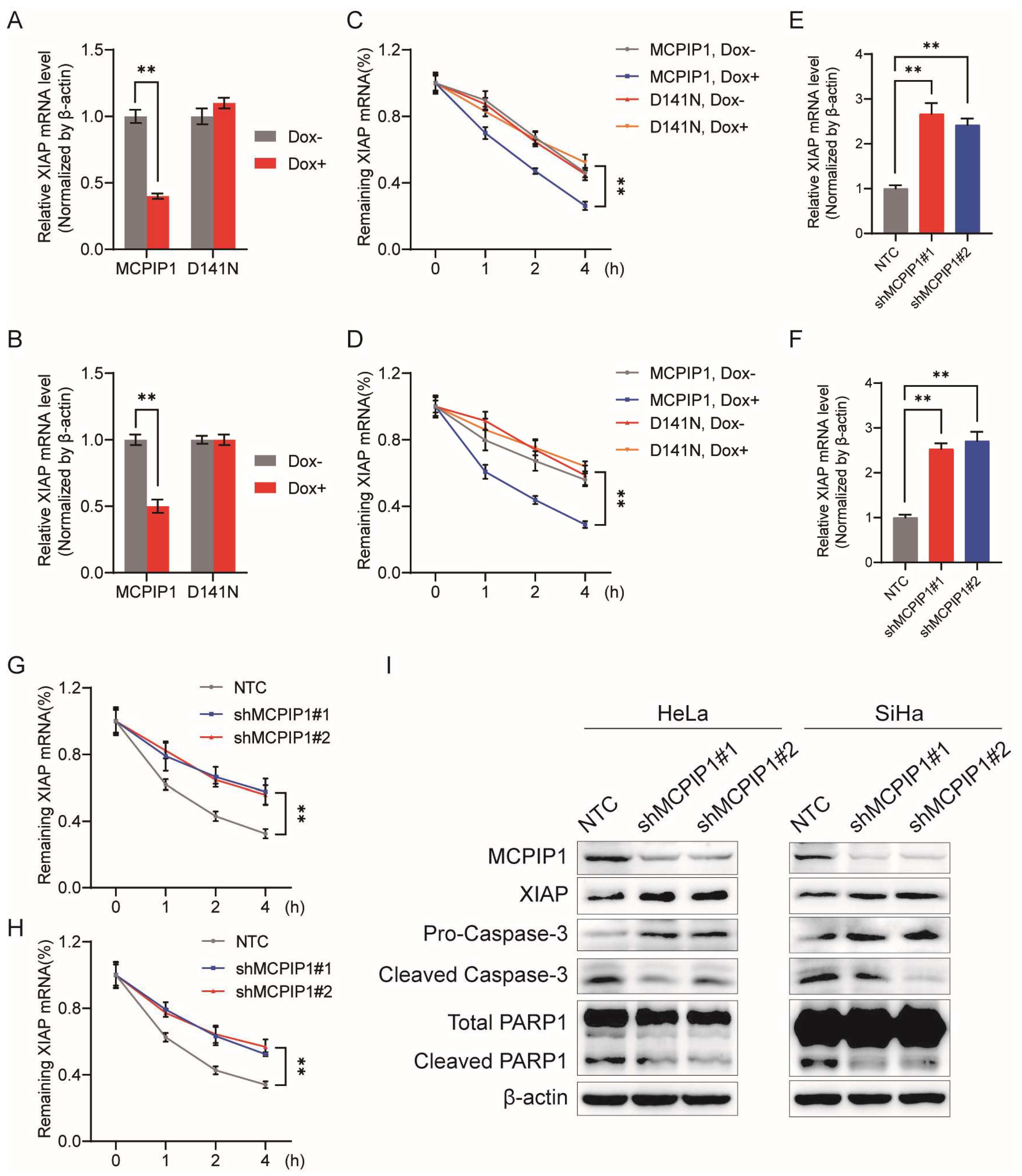
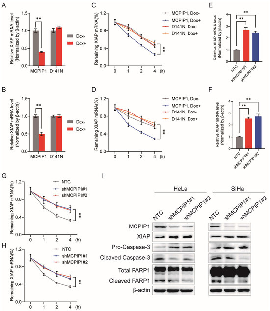
2.4. MCPIP1 Regulates the Expression of XIAP by Reducing Its mRNA Stability
2.5. The Regulation of XIAP by MCPIP1 Depends on Its ZF Domain
2.6. MCPIP1, but Not Its D141N or C306R Mutant, Inhibits Cervical Cancer Tumor Growth In Vivo
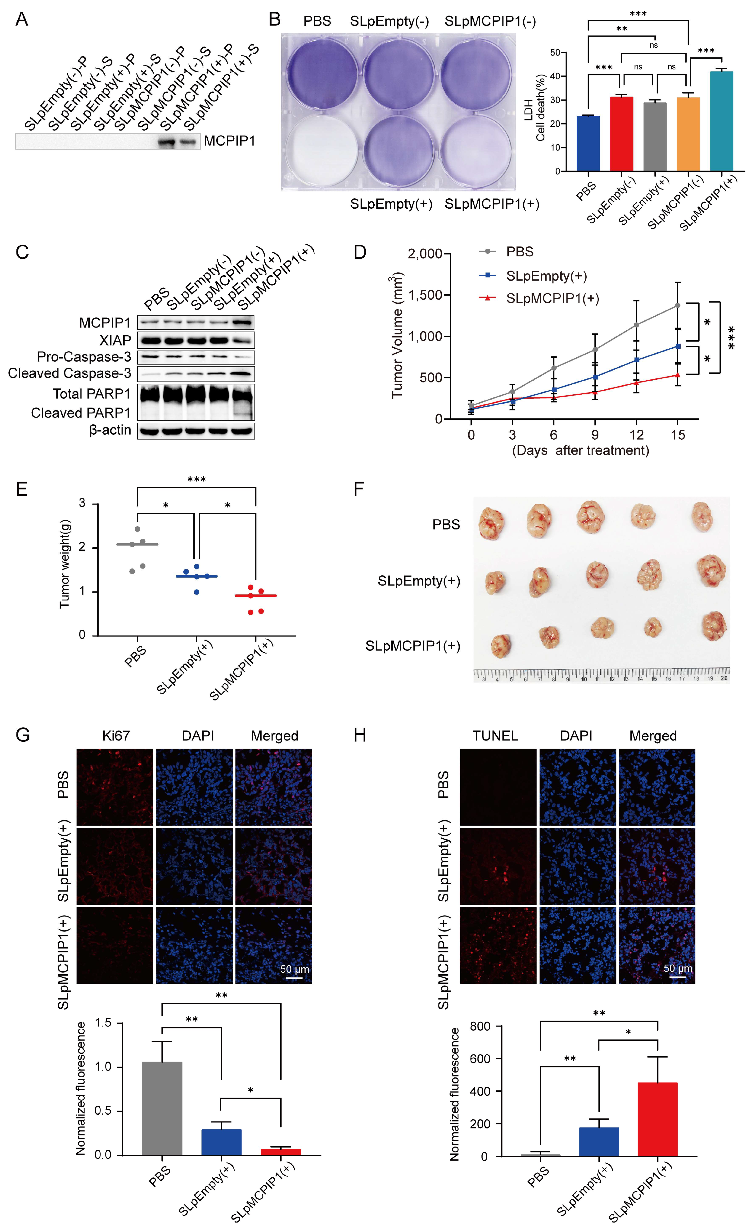
2.7. Engineered MCPIP1-Expressing Bacteria Induce Robust Anticancer Activity in Cervical Cancer
3. Discussion
4. Materials and Methods
4.1. Cell Lines and Culture
4.2. Plasmids Construction
4.3. Lentivirus Package and Infection
4.4. Cell Proliferation Assay
4.5. Flow Cytometry Assay
4.6. Western Blotting
4.7. RT and Quantitative Real-Time PCR (RT-qPCR)
4.8. RNA Immunoprecipitation Assay
4.9. Engineered Bacterial Strains
4.10. Crystalline Violet Staining
4.11. Lactate Dehydrogenase Assay
4.12. Animal Xenograft Models
4.13. Immunofluorescence and TUNEL Staining for Tumor Tissues
4.14. Statistical Analysis
Supplementary Materials
Author Contributions
Funding
Institutional Review Board Statement
Informed Consent Statement
Data Availability Statement
Conflicts of Interest
References
- Castle, P.E.; Einstein, M.H.; Sahasrabuddhe, V.V. Cervical cancer prevention and control in women living with human immunodeficiency virus. CA Cancer J. Clin. 2021, 71, 505–526. [Google Scholar] [CrossRef] [PubMed]
- Cohen, P.A.; Jhingran, A.; Oaknin, A.; Denny, L. Cervical cancer. Lancet 2019, 393, 169–182. [Google Scholar] [CrossRef] [PubMed]
- Watkins, D.E.; Craig, D.J.; Vellani, S.D.; Hegazi, A.; Fredrickson, K.J.; Walter, A.; Stanbery, L.; Nemunaitis, J. Advances in Targeted Therapy for the Treatment of Cervical Cancer. J. Clin. Med. 2023, 12, 5992. [Google Scholar] [CrossRef] [PubMed]
- Podwika, S.E.; Duska, L.R. Top advances of the year: Cervical cancer. Cancer 2023, 129, 657–663. [Google Scholar] [CrossRef]
- Iwasaki, H.; Takeuchi, O.; Teraguchi, S.; Matsushita, K.; Uehata, T.; Kuniyoshi, K.; Satoh, T.; Saitoh, T.; Matsushita, M.; Standley, D.M.; et al. The IkappaB kinase complex regulates the stability of cytokine-encoding mRNA induced by TLR-IL-1R by controlling degradation of regnase-1. Nat. Immunol. 2011, 12, 1167–1175. [Google Scholar] [CrossRef]
- Xu, J.; Peng, W.; Sun, Y.; Wang, X.; Xu, Y.; Li, X.; Gao, G.; Rao, Z. Structural study of MCPIP1 N-terminal conserved domain reveals a PIN-like RNase. Nucleic Acids Res. 2012, 40, 6957–6965. [Google Scholar] [CrossRef]
- Matsushita, K.; Takeuchi, O.; Standley, D.M.; Kumagai, Y.; Kawagoe, T.; Miyake, T.; Satoh, T.; Kato, H.; Tsujimura, T.; Nakamura, H.; et al. Zc3h12a is an RNase essential for controlling immune responses by regulating mRNA decay. Nature 2009, 458, 1185–1190. [Google Scholar] [CrossRef]
- Fu, M.; Blackshear, P.J. RNA-binding proteins in immune regulation: A focus on CCCH zinc finger proteins. Nat. Rev. Immunol. 2017, 17, 130–143. [Google Scholar] [CrossRef]
- Yokogawa, M.; Tsushima, T.; Noda, N.N.; Kumeta, H.; Enokizono, Y.; Yamashita, K.; Standley, D.M.; Takeuchi, O.; Akira, S.; Inagaki, F. Structural basis for the regulation of enzymatic activity of Regnase-1 by domain-domain interactions. Sci. Rep. 2016, 6, 22324. [Google Scholar] [CrossRef]
- Mino, T.; Murakawa, Y.; Fukao, A.; Vandenbon, A.; Wessels, H.H.; Ori, D.; Uehata, T.; Tartey, S.; Akira, S.; Suzuki, Y.; et al. Regnase-1 and Roquin Regulate a Common Element in Inflammatory mRNAs by Spatiotemporally Distinct Mechanisms. Cell 2015, 161, 1058–1073. [Google Scholar] [CrossRef]
- Wilamowski, M.; Gorecki, A.; Dziedzicka-Wasylewska, M.; Jura, J. Substrate specificity of human MCPIP1 endoribonuclease. Sci. Rep. 2018, 8, 7381. [Google Scholar] [CrossRef] [PubMed]
- Garg, A.V.; Amatya, N.; Chen, K.; Cruz, J.A.; Grover, P.; Whibley, N.; Conti, H.R.; Hernandez Mir, G.; Sirakova, T.; Childs, E.C.; et al. MCPIP1 Endoribonuclease Activity Negatively Regulates Interleukin-17-Mediated Signaling and Inflammation. Immunity 2015, 43, 475–487. [Google Scholar] [CrossRef] [PubMed]
- Marona, P.; Gorka, J.; Mazurek, Z.; Wilk, W.; Rys, J.; Majka, M.; Jura, J.; Miekus, K. MCPIP1 Downregulation in Clear Cell Renal Cell Carcinoma Promotes Vascularization and Metastatic Progression. Cancer Res. 2017, 77, 4905–4920. [Google Scholar] [CrossRef]
- Kidoya, H.; Muramatsu, F.; Shimamura, T.; Jia, W.; Satoh, T.; Hayashi, Y.; Naito, H.; Kunisaki, Y.; Arai, F.; Seki, M.; et al. Regnase-1-mediated post-transcriptional regulation is essential for hematopoietic stem and progenitor cell homeostasis. Nat. Commun. 2019, 10, 1072. [Google Scholar] [CrossRef]
- Szukala, W.; Lichawska-Cieslar, A.; Pietrzycka, R.; Kulecka, M.; Rumienczyk, I.; Mikula, M.; Chlebicka, I.; Konieczny, P.; Dziedzic, K.; Szepietowski, J.C.; et al. Loss of epidermal MCPIP1 is associated with aggressive squamous cell carcinoma. J. Exp. Clin. Cancer Res. 2021, 40, 391. [Google Scholar] [CrossRef] [PubMed]
- Nowak, I.; Brozyna, A.A.; Zablocka, M.; Student, S.; Durbas, M.; Bugara, B.; Rokita, H. MCPIP1 expression positively correlates with melanoma-specific survival of patients, and its overexpression affects vital intracellular pathways of human melanoma cells. Mol. Carcinog. 2021, 60, 227–241. [Google Scholar] [CrossRef]
- Chen, B.L.; Wang, H.M.; Li, D.F.; Lin, X.S.; Ma, Z.Y.; Zeng, Y.M. Up-frameshift Protein 1 Promotes Tumor Progression by Regulating Apoptosis and Epithelial-Mesenchymal Transition of Colorectal Cancer. Technol. Cancer Res. Treat. 2021, 20, 15330338211064438. [Google Scholar] [CrossRef]
- Wang, R.; Sun, S.; Wang, Z.; Xu, X.; Jiang, T.; Liu, H.; Li, X.; Ren, Z. MCPIP1 promotes cell proliferation, migration and angiogenesis of glioma via VEGFA-mediated ERK pathway. Exp. Cell Res. 2022, 418, 113267. [Google Scholar] [CrossRef]
- Gurbatri, C.R.; Arpaia, N.; Danino, T. Engineering bacteria as interactive cancer therapies. Science 2022, 378, 858–864. [Google Scholar] [CrossRef]
- Chen, Y.; Liu, X.; Guo, Y.; Wang, J.; Zhang, D.; Mei, Y.; Shi, J.; Tan, W.; Zheng, J.H. Genetically engineered oncolytic bacteria as drug delivery systems for targeted cancer theranostics. Acta Biomater. 2021, 124, 72–87. [Google Scholar] [CrossRef]
- Zheng, J.H.; Nguyen, V.H.; Jiang, S.N.; Park, S.H.; Tan, W.; Hong, S.H.; Shin, M.G.; Chung, I.J.; Hong, Y.; Bom, H.S.; et al. Two-step enhanced cancer immunotherapy with engineered Salmonella typhimurium secreting heterologous flagellin. Sci. Transl. Med. 2017, 9, eaak9537. [Google Scholar] [CrossRef] [PubMed]
- Tan, W.; Duong, M.T.; Zuo, C.; Qin, Y.; Zhang, Y.; Guo, Y.; Hong, Y.; Zheng, J.H.; Min, J.J. Targeting of pancreatic cancer cells and stromal cells using engineered oncolytic Salmonella typhimurium. Mol. Ther. 2022, 30, 662–671. [Google Scholar] [CrossRef] [PubMed]
- Zhao, M.; Yang, M.; Li, X.M.; Jiang, P.; Baranov, E.; Li, S.; Xu, M.; Penman, S.; Hoffman, R.M. Tumor-targeting bacterial therapy with amino acid auxotrophs of GFP-expressing Salmonella typhimurium. Proc. Natl. Acad. Sci. USA 2005, 102, 755–760. [Google Scholar] [CrossRef] [PubMed]
- Yadav, C.; Yadav, R.; Chabbra, R.; Nanda, S.; Ranga, S.; Kadian, L.; Ahuja, P. Overview of genetic and epigenetic regulation of human papillomavirus and apoptosis in cervical cancer. Apoptosis 2023, 28, 683–701. [Google Scholar] [CrossRef]
- Mashimo, M.; Onishi, M.; Uno, A.; Tanimichi, A.; Nobeyama, A.; Mori, M.; Yamada, S.; Negi, S.; Bu, X.; Kato, J.; et al. The 89-kDa PARP1 cleavage fragment serves as a cytoplasmic PAR carrier to induce AIF-mediated apoptosis. J. Biol. Chem. 2021, 296, 100046. [Google Scholar] [CrossRef]
- Musson, R.; Szukala, W.; Jura, J. MCPIP1 RNase and Its Multifaceted Role. Int. J. Mol. Sci. 2020, 21, 7183. [Google Scholar] [CrossRef]
- Miekus, K.; Kotlinowski, J.; Lichawska-Cieslar, A.; Rys, J.; Jura, J. Activity of MCPIP1 RNase in tumor associated processes. J. Exp. Clin. Cancer Res. 2019, 38, 421. [Google Scholar] [CrossRef]
- Kumar, S.; Fairmichael, C.; Longley, D.B.; Turkington, R.C. The Multiple Roles of the IAP Super-family in cancer. Pharmacol. Ther. 2020, 214, 107610. [Google Scholar] [CrossRef]
- Carneiro, B.A.; El-Deiry, W.S. Targeting apoptosis in cancer therapy. Nat. Rev. Clin. Oncol. 2020, 17, 395–417. [Google Scholar] [CrossRef]
- Mudde, A.C.A.; Booth, C.; Marsh, R.A. Evolution of Our Understanding of XIAP Deficiency. Front. Pediatr. 2021, 9, 660520. [Google Scholar] [CrossRef]
- Schimmer, A.D.; Dalili, S.; Batey, R.A.; Riedl, S.J. Targeting XIAP for the treatment of malignancy. Cell Death Differ. 2006, 13, 179–188. [Google Scholar] [CrossRef]
- Guo, Y.; Song, M.; Liu, X.; Chen, Y.; Xun, Z.; Sun, Y.; Tan, W.; He, J.; Zheng, J.H. Photodynamic therapy-improved oncolytic bacterial immunotherapy with FAP-encoding S. typhimurium. J. Control Release 2022, 351, 860–871. [Google Scholar] [CrossRef] [PubMed]
- Manuel, E.R.; Chen, J.; D‘Apuzzo, M.; Lampa, M.G.; Kaltcheva, T.I.; Thompson, C.B.; Ludwig, T.; Chung, V.; Diamond, D.J. Salmonella-Based Therapy Targeting Indoleamine 2,3-Dioxygenase Coupled with Enzymatic Depletion of Tumor Hyaluronan Induces Complete Regression of Aggressive Pancreatic Tumors. Cancer Immunol. Res. 2015, 3, 1096–1107. [Google Scholar] [CrossRef] [PubMed]
- Zhao, M.; Yang, M.; Ma, H.; Li, X.; Tan, X.; Li, S.; Yang, Z.; Hoffman, R.M. Targeted therapy with a Salmonella typhimurium leucine-arginine auxotroph cures orthotopic human breast tumors in nude mice. Cancer Res. 2006, 66, 7647–7652. [Google Scholar] [CrossRef]
- Sun, Y.; Guo, Y.; Liu, X.; Liu, J.; Sun, H.; Li, Z.; Wen, M.; Jiang, S.N.; Tan, W.; Zheng, J.H. Engineered oncolytic bacteria HCS1 exerts high immune stimulation and safety profiles for cancer therapy. Theranostics 2023, 13, 5546–5560. [Google Scholar] [CrossRef]
- Hiroshima, Y.; Zhang, Y.; Zhao, M.; Zhang, N.; Murakami, T.; Maawy, A.; Mii, S.; Uehara, F.; Yamamoto, M.; Miwa, S.; et al. Tumor-Targeting Salmonella typhimurium A1-R in Combination with Trastuzumab Eradicates HER-2-Positive Cervical Cancer Cells in Patient-Derived Mouse Models. PLoS ONE 2015, 10, e0120358. [Google Scholar] [CrossRef] [PubMed]
- Mino, T.; Takeuchi, O. Regnase-1 and Roquin regulate inflammatory mRNAs. Oncotarget 2015, 6, 17869–17870. [Google Scholar] [CrossRef]
- Suzuki, H.I.; Arase, M.; Matsuyama, H.; Choi, Y.L.; Ueno, T.; Mano, H.; Sugimoto, K.; Miyazono, K. MCPIP1 ribonuclease antagonizes dicer and terminates microRNA biogenesis through precursor microRNA degradation. Mol. Cell 2011, 44, 424–436. [Google Scholar] [CrossRef]
- Nowak, I.; Boratyn, E.; Student, S.; Bernhart, S.F.; Fallmann, J.; Durbas, M.; Stadler, P.F.; Rokita, H. MCPIP1 ribonuclease can bind and cleave AURKA mRNA in MYCN-amplified neuroblastoma cells. RNA Biol. 2021, 18, 144–156. [Google Scholar] [CrossRef]
- Rahangdale, L.; Mungo, C.; O’Connor, S.; Chibwesha, C.J.; Brewer, N.T. Human papillomavirus vaccination and cervical cancer risk. BMJ 2022, 379, e070115. [Google Scholar] [CrossRef]
- Sun, Q.; Wang, L.; Zhang, C.; Hong, Z.; Han, Z. Cervical cancer heterogeneity: A constant battle against viruses and drugs. Biomark. Res. 2022, 10, 85. [Google Scholar] [CrossRef] [PubMed]








Disclaimer/Publisher’s Note: The statements, opinions and data contained in all publications are solely those of the individual author(s) and contributor(s) and not of MDPI and/or the editor(s). MDPI and/or the editor(s) disclaim responsibility for any injury to people or property resulting from any ideas, methods, instructions or products referred to in the content. |
© 2024 by the authors. Licensee MDPI, Basel, Switzerland. This article is an open access article distributed under the terms and conditions of the Creative Commons Attribution (CC BY) license (https://creativecommons.org/licenses/by/4.0/).
Share and Cite
Luo, J.; He, L.; Guo, Y.; Wang, J.; Liu, H.; Li, Z. MCPIP1 Elicits a Therapeutic Effect on Cervical Cancer by Facilitating XIAP mRNA Decay via Its Endoribonuclease Activity. Int. J. Mol. Sci. 2024, 25, 10285. https://doi.org/10.3390/ijms251910285
Luo J, He L, Guo Y, Wang J, Liu H, Li Z. MCPIP1 Elicits a Therapeutic Effect on Cervical Cancer by Facilitating XIAP mRNA Decay via Its Endoribonuclease Activity. International Journal of Molecular Sciences. 2024; 25(19):10285. https://doi.org/10.3390/ijms251910285
Chicago/Turabian StyleLuo, Junyun, Ling He, Yanxia Guo, Junzhi Wang, Hui Liu, and Zhaoyong Li. 2024. "MCPIP1 Elicits a Therapeutic Effect on Cervical Cancer by Facilitating XIAP mRNA Decay via Its Endoribonuclease Activity" International Journal of Molecular Sciences 25, no. 19: 10285. https://doi.org/10.3390/ijms251910285
APA StyleLuo, J., He, L., Guo, Y., Wang, J., Liu, H., & Li, Z. (2024). MCPIP1 Elicits a Therapeutic Effect on Cervical Cancer by Facilitating XIAP mRNA Decay via Its Endoribonuclease Activity. International Journal of Molecular Sciences, 25(19), 10285. https://doi.org/10.3390/ijms251910285

