Multifunctional Nanocomposite Hydrogel with Enhanced Chemodynamic Therapy and Starvation Therapy for Inhibiting Postoperative Tumor Recurrence
Abstract
1. Introduction
2. Results and Discussion
2.1. Preparation and Characterization of CPG NPs
2.2. Preparation and Characterization of Hydrogels
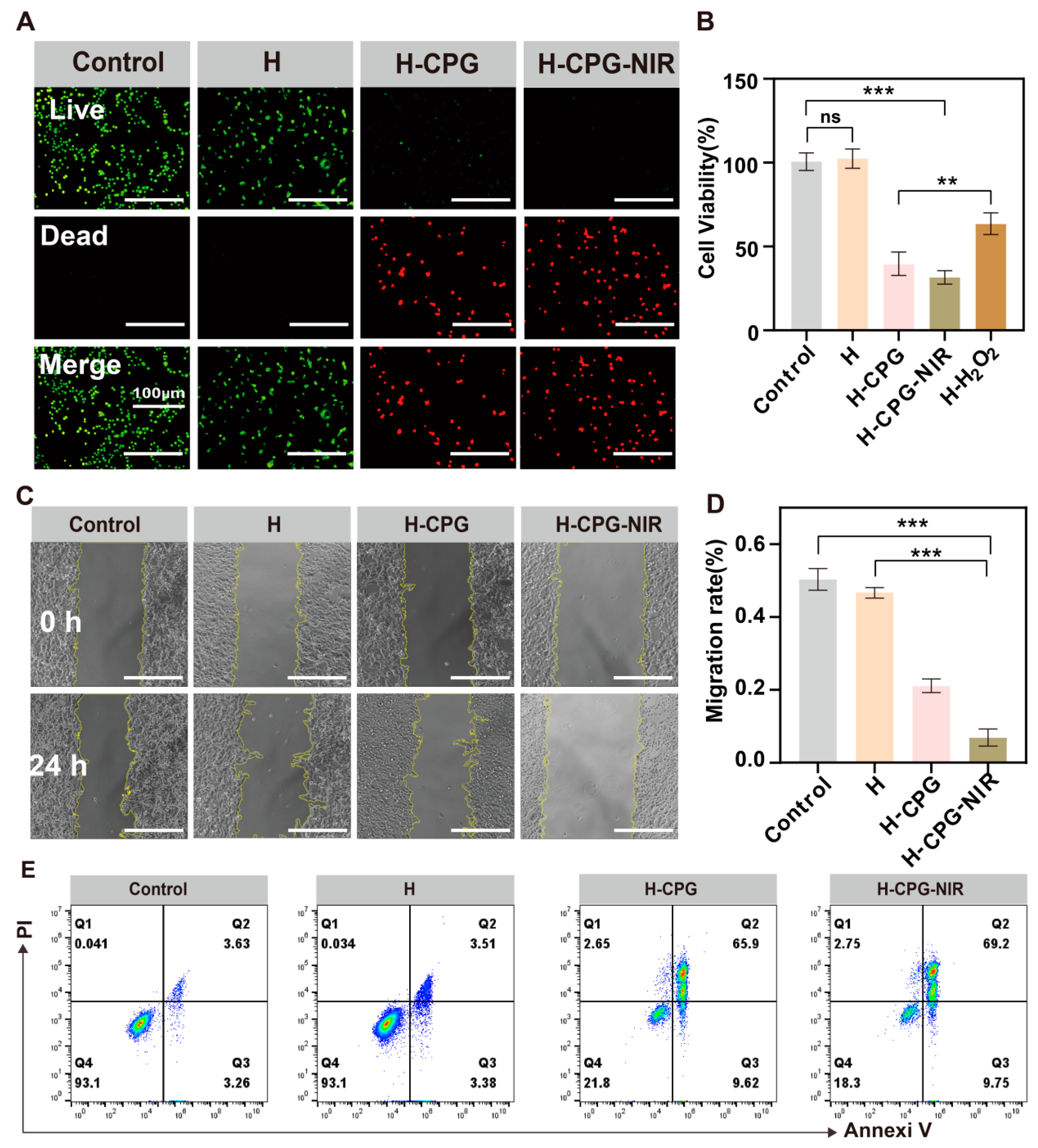
2.3. In Vitro Anti-Tumor Evaluation
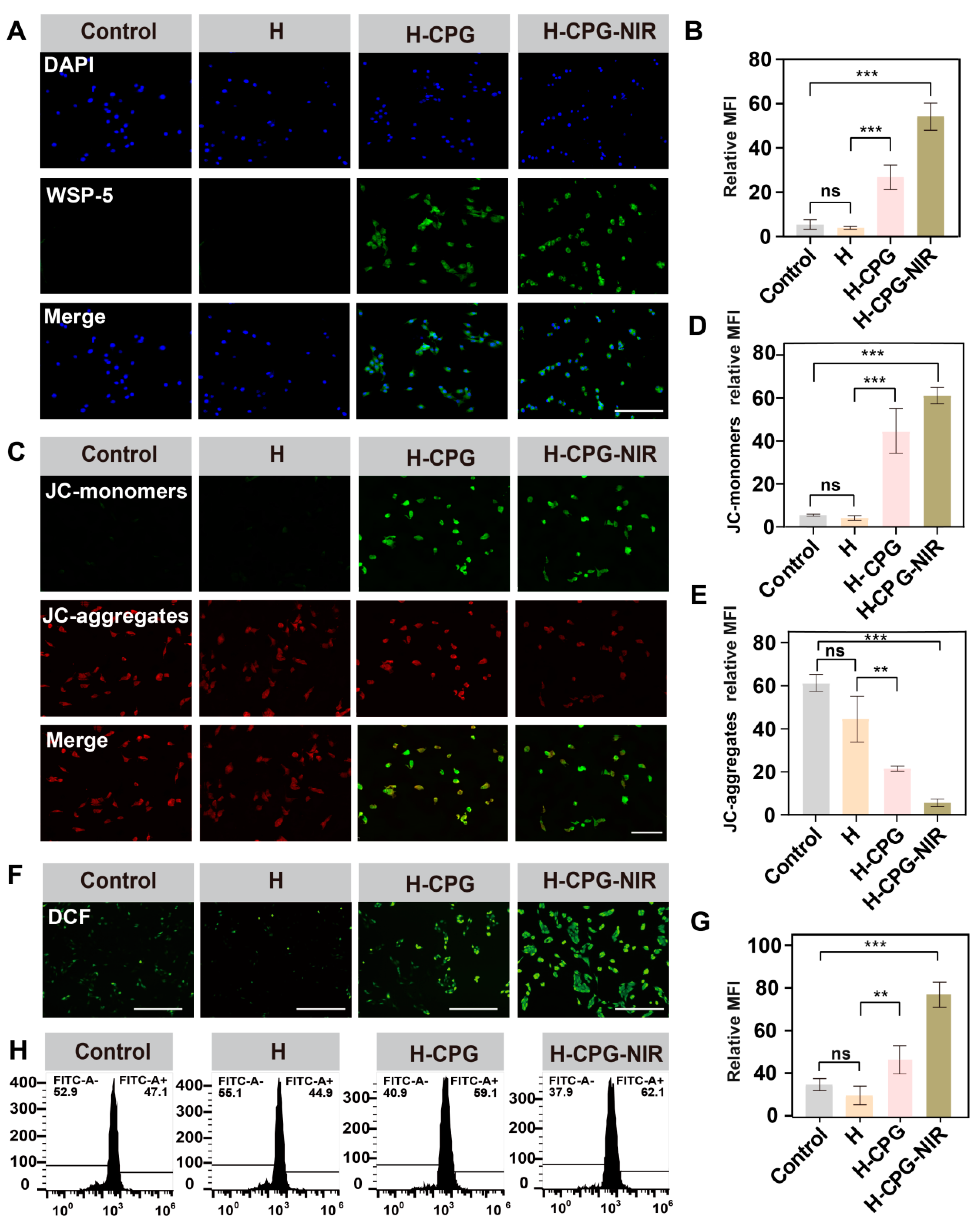
2.4. Exploring the Mechanisms of Cancer Cell Death
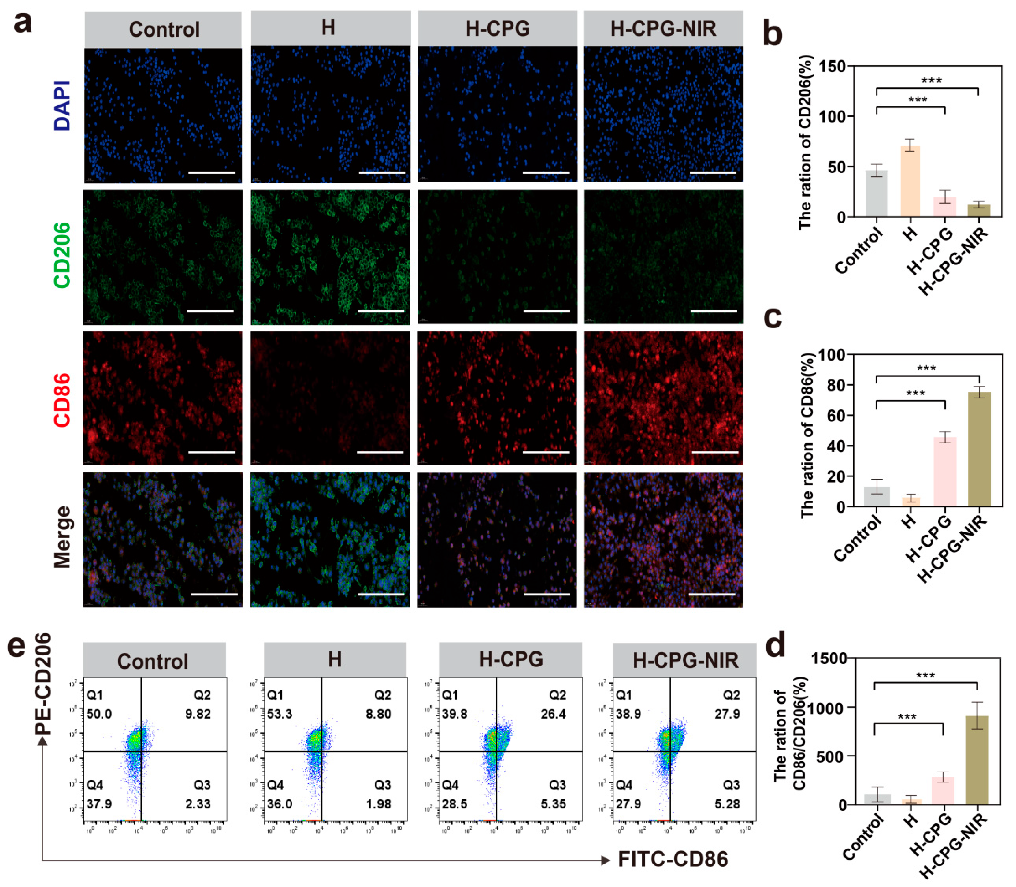
2.5. In Vitro Evaluation of Macrophage Polarization
2.6. Evaluation of Antimicrobial Properties
2.7. In Vivo Evaluation of Anti-Tumor
2.8. Evaluation of the Immune Response In Vivo
3. Methods and Materials
3.1. Materials
3.2. Preparation of CuS Nanoparticles and CuS@PDA Nanoparticles
3.3. Preparation of CuS@PDA@GOx Nanoparticles
3.4. Preparation of OBSP
3.5. Preparation of HA-ADH
3.6. Preparation of Multifunctional Hydrogels
3.7. Determination of Photothermal Properties of Nanoparticles
3.8. Determination of Physicochemical Properties of Hydrogels
3.9. Photothermal Properties of Hydrogels
3.10. CPG Release Analysis
3.11. Decomposition Glucose Test
3.12. In Vitro Anti-Tumor Evaluation
3.13. Regulation of Energy Metabolism In Vitro
3.14. Induced Macrophage Polarization
3.15. Bacteriostatic Tests
3.16. Construction and Treatment of Melanoma Wounds
3.17. Assessment of the Immune Response In Vivo
3.18. Statistical Analysis
4. Conclusions
Supplementary Materials
Author Contributions
Funding
Institutional Review Board Statement
Informed Consent Statement
Data Availability Statement
Conflicts of Interest
References
- Zhou, L.; Chen, F.; Hou, Z.; Chen, Y.; Luo, X. Injectable self-healing CuS nanoparticle complex hydrogels with antibacterial, anti-cancer, and wound healing properties. Chem. Eng. J. 2021, 409, 128224. [Google Scholar] [CrossRef]
- Xi, Y.; Guo, Y.; Wang, M.; Ge, J.; Liu, Y.; Niu, W.; Chen, M.; Xue, Y.; Winston, D.D.; Dai, W.; et al. Biomimetic bioactive multifunctional poly(citrate-siloxane)-based nanofibrous scaffolds enable efficient multidrug-resistant bacterial treatment/non-invasive tracking in vitro/in vivo. Chem. Eng. J. 2020, 383, 41–98. [Google Scholar] [CrossRef]
- Etzkorn, J.R.; Sharkey, J.M.; Grunyk, J.W.; Shin, T.M.; Sobanko, J.F.; Miller, C.J. Frequency of and risk factors for tumor upstaging after wide local excision of primary cutaneous melanoma. J. Am. Acad. Dermatol. 2017, 77, 341–348. [Google Scholar] [CrossRef] [PubMed]
- He, D.; Li, H. Bifunctional Cx43 mimic peptide grafted hyaluronic acid hydrogels inhibited tumor recurrence and stimulated wound healing for postsurgical tumor treatment. Adv. Funct. Mater. 2020, 30, 22–41. [Google Scholar] [CrossRef]
- Ma, H.; Zhou, Q.; Chang, J.; Wu, C. Grape seed-inspired smart hydrogel scaffolds for melanoma therapy and wound healing. ACS Nano 2019, 13, 4302–4311. [Google Scholar] [CrossRef]
- Geng, P.; Yu, N.; Macharia, D.K.; Meng, R.; Qiu, P.; Tao, C.; Li, M.; Zhang, H.; Chen, Z.; Lian, W. MOF-derived CuS@Cu-MOF nanocomposites for synergistic photothermal-chemodynamic-chemo therapy. Chem. Eng. J. 2022, 441, 135964. [Google Scholar] [CrossRef]
- Sheng, J.; Wang, L.; Han, Y.; Chen, W.; Liu, H.; Zhang, M.; Deng, L.; Liu, Y.-N. Dual roles of protein as a template and a sulfur provider: A general approach to metal sulfides for efficient photothermal therapy of cancer. Small 2018, 14, 1702529. [Google Scholar] [CrossRef]
- Deng, H.; Dai, F.; Ma, G.; Zhang, X. Theranostic gold nanomicelles made from biocompatible comb-like polymers for thermochemotherapy and multifunctional imaging with rapid clearance. Adv. Mater. 2015, 27, 3645–3653. [Google Scholar] [CrossRef]
- Phan, T.T.V.; Bui, N.Q.; Cho, S.-W.; Bharathiraja, S.; Manivasagan, P.; Moorthy, M.S.; Mondal, S.; Kim, C.-S.; Oh, J. Photoacoustic imaging-guided photothermal therapy with tumor-targeting HA-FeOOH@PPy nanorods. Sci. Rep. 2018, 8, 8809. [Google Scholar] [CrossRef]
- Ma, Y.; Tong, S.; Bao, G.; Gao, C.; Dai, Z. Indocyanine green loaded SPIO nanoparticles with phospholipid-PEG coating for dual-modal imaging and photothermal therapy. Biomaterials 2013, 34, 7706–7714. [Google Scholar] [CrossRef]
- Getachew, G.; Tien, Y.-C.; Kan, T.-C.; Dirersa, W.B.; Wibrianto, A.; Orchirbat, S.; Chang, J.; Rasal, A.S.; Gurav, V.; Kizhepat, S.; et al. Defect-passivated metal halide perovskite quantum dots stabilized into biodegradable porous polydopamine nanoparticles for photothermal/chemodynamic/gas therapy of cancer. Chem. Eng. J. 2023, 467, 143560. [Google Scholar] [CrossRef]
- Ruan, J.; Liu, H.; Chen, B.; Wang, F.; Wang, W.; Zha, Z.; Qian, H.; Miao, Z.; Sun, J.; Tian, T.; et al. Interfacially engineered ZnxMn1–xS@Polydopamine hollow nanospheres for glutathione depleting photothermally enhanced chemodynamic therapy. ACS Nano 2021, 15, 11428–11440. [Google Scholar] [CrossRef] [PubMed]
- Zhong, X.; Yang, K.; Dong, Z.; Yi, X.; Wang, Y.; Ge, C.; Zhao, Y.; Liu, Z. Polydopamine as a biocompatible multifunctional nanocarrier for combined radioisotope therapy and chemotherapy of cancer. Adv. Funct. Mater. 2015, 25, 7327–7336. [Google Scholar] [CrossRef]
- Xu, N.; Hu, A.; Pu, X.; Li, J.; Wang, X.; Wang, J.; Huang, Z.; Liao, X.; Yin, G. Fe(III)-Chelated polydopamine nanoparticles for synergistic tumor therapies of enhanced photothermal ablation and antitumor immune activation. ACS Appl. Mater. Inter. 2022, 14, 15894–15910. [Google Scholar] [CrossRef] [PubMed]
- Wang, Y.; Wang, S.; Li, S.; Zhen, W.; Jia, X.; Jiang, X. Hollow cavity CaO2@Polydopamine nanocomposites for pH-responsive Ca2+-enhanced efficient mild hyperthermia in the NIR-II region. Adv. Healthc. Mater. 2024, 13, 2302634. [Google Scholar] [CrossRef]
- Zhang, D.; Wu, T.; Qin, X.; Qiao, Q.; Shang, L.; Song, Q.; Yang, C.; Zhang, Z. Intracellularly generated immunological gold nanoparticles for combinatorial photothermal therapy and immunotherapy against tumor. Nano Lett. 2019, 19, 6635–6646. [Google Scholar] [CrossRef]
- Li, X.; Yong, T.; Wei, Z.; Bie, N.; Zhang, X.; Zhan, G.; Li, J.; Qin, J.; Yu, J.; Zhang, B.; et al. Reversing insufficient photothermal therapy-induced tumor relapse and metastasis by regulating cancer-associated fibroblasts. Nat. Commun. 2022, 13, 2794. [Google Scholar] [CrossRef]
- Wang, M.; Wang, D.; Chen, Q.; Li, C.; Li, Z.; Lin, J. Recent advances in glucose-oxidase-based nanocomposites for tumor therapy. Small 2019, 15, 1903895. [Google Scholar] [CrossRef]
- Xu, W.; Dong, C.; Hu, H.; Qian, X.; Chang, L.; Jiang, Q.; Yu, L.; Chen, Y.; Zhou, J. Engineering janus chemoreactive nanosonosensitizers for bilaterally augmented sonodynamic and chemodynamic cancer nanotherapy. Adv. Funct. Mater. 2021, 31, 2103134. [Google Scholar] [CrossRef]
- Yao, Y.; Xu, Y.; Zhao, X.; Chen, H.; Tan, N. Cascade-reaction-triggered engineering nanocatalytic theranostics reconstructing tumor microenvironment through synergistic oxidative damage and aerobic glycolysis inhibition against colon cancer. Chem. Eng. J. 2023, 451, 138336. [Google Scholar] [CrossRef]
- Liu, H.; Mu, M.; Hou, Y.; Gong, Y.; Wang, C.; Ma, G.; Guo, K.; Ma, L.; Sun, X. A novel CRISPR/Cas9-Encapsulated biomimetic manganese sulfide nanourchins for targeted magnetic resonance contrast enhancement and self-enhanced chemodynamics-gene-immune synergistic tumor therapy. Adv. Funct. Mater. 2024, 34, 2401370. [Google Scholar] [CrossRef]
- Dimatteo, R.; Darling, N.J.; Segura, T. In situ forming injectable hydrogels for drug delivery and wound repair. Adv. Drug Deliver. Rev. 2018, 127, 167–184. [Google Scholar] [CrossRef] [PubMed]
- Yan, Q.; Long, X.; Zhang, P.; Lei, W.; Sun, D.; Ye, X. Oxidized bletilla rhizome polysaccharide-based aerogel with synergistic antibiosis and hemostasis for wound healing. Carbohyd. Polym. 2022, 293, 119696. [Google Scholar] [CrossRef] [PubMed]
- Luo, Z.; Wang, Y.; Li, J.; Wang, J.; Yu, Y.; Zhao, Y. Tailoring hyaluronic acid hydrogels for biomedical applications. Adv. Funct. Mater. 2023, 33, 2306554. [Google Scholar] [CrossRef]
- Kwon, M.Y.; Wang, C.; Galarraga, J.H.; Puré, E.; Han, L.; Burdick, J.A. Influence of hyaluronic acid modification on CD44 binding towards the design of hydrogel biomaterials. Biomaterials 2019, 222, 119451. [Google Scholar] [CrossRef]
- Park, J.K.; Shim, J.-H.; Kang, K.S.; Yeom, J.; Jung, H.S.; Kim, J.Y.; Lee, K.H.; Kim, T.-H.; Kim, S.-Y.; Cho, D.-W.; et al. Solid free-form fabrication of tissue-engineering scaffolds with a poly(lactic-co-glycolic acid) grafted hyaluronic acid conjugate encapsulating an intact bone morphogenetic protein–2/poly(ethylene glycol) complex. Adv. Funct. Mater. 2011, 21, 2906–2912. [Google Scholar] [CrossRef]









| Gene | Forward Primer | Reverse Primer |
|---|---|---|
| GAPDH | AGGTCGGTGTGAACGGATTTG | GGGGTCGTTGATGGCAACA |
| TNF-α | CCTGTAGCCCACGTCGTAG | GGGAGTAGACAAGGTACAACCC |
| IL-6 | CTGCAAGAGACTTCCATCCAG | AGTGGTATAGACAGGTCTGTTGG |
| CD206 | CTCTGTTCAGCTATTGGACGC | TGGCACTCCCAAACATAATTTGA |
Disclaimer/Publisher’s Note: The statements, opinions and data contained in all publications are solely those of the individual author(s) and contributor(s) and not of MDPI and/or the editor(s). MDPI and/or the editor(s) disclaim responsibility for any injury to people or property resulting from any ideas, methods, instructions or products referred to in the content. |
© 2024 by the authors. Licensee MDPI, Basel, Switzerland. This article is an open access article distributed under the terms and conditions of the Creative Commons Attribution (CC BY) license (https://creativecommons.org/licenses/by/4.0/).
Share and Cite
Li, Z.; Ma, X. Multifunctional Nanocomposite Hydrogel with Enhanced Chemodynamic Therapy and Starvation Therapy for Inhibiting Postoperative Tumor Recurrence. Int. J. Mol. Sci. 2024, 25, 11465. https://doi.org/10.3390/ijms252111465
Li Z, Ma X. Multifunctional Nanocomposite Hydrogel with Enhanced Chemodynamic Therapy and Starvation Therapy for Inhibiting Postoperative Tumor Recurrence. International Journal of Molecular Sciences. 2024; 25(21):11465. https://doi.org/10.3390/ijms252111465
Chicago/Turabian StyleLi, Zeliang, and Xiaoxuan Ma. 2024. "Multifunctional Nanocomposite Hydrogel with Enhanced Chemodynamic Therapy and Starvation Therapy for Inhibiting Postoperative Tumor Recurrence" International Journal of Molecular Sciences 25, no. 21: 11465. https://doi.org/10.3390/ijms252111465
APA StyleLi, Z., & Ma, X. (2024). Multifunctional Nanocomposite Hydrogel with Enhanced Chemodynamic Therapy and Starvation Therapy for Inhibiting Postoperative Tumor Recurrence. International Journal of Molecular Sciences, 25(21), 11465. https://doi.org/10.3390/ijms252111465
