tsRNA-00764 Regulates Estrogen and Progesterone Synthesis and Lipid Deposition by Targeting PPAR-γ in Duck Granulosa Cells
Abstract
1. Introduction
2. Results
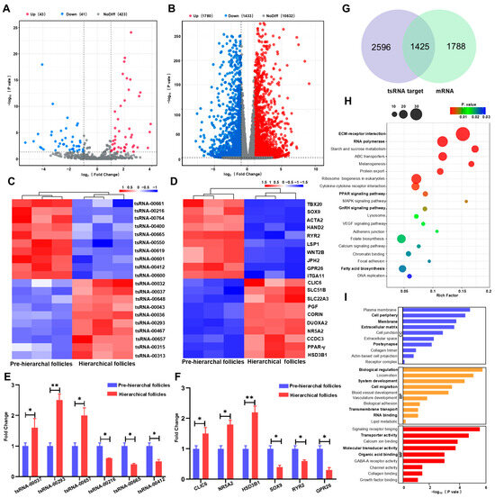
2.1. Accumulation Characteristics of tsRNAs in Duck Follicles
2.2. Differentially Expressed tsRNAs and mRNAs Between Pre-Hierarchal and Hierarchical Follicles
2.3. PPAR-γ Is the Target Gene of tsRNA-00764
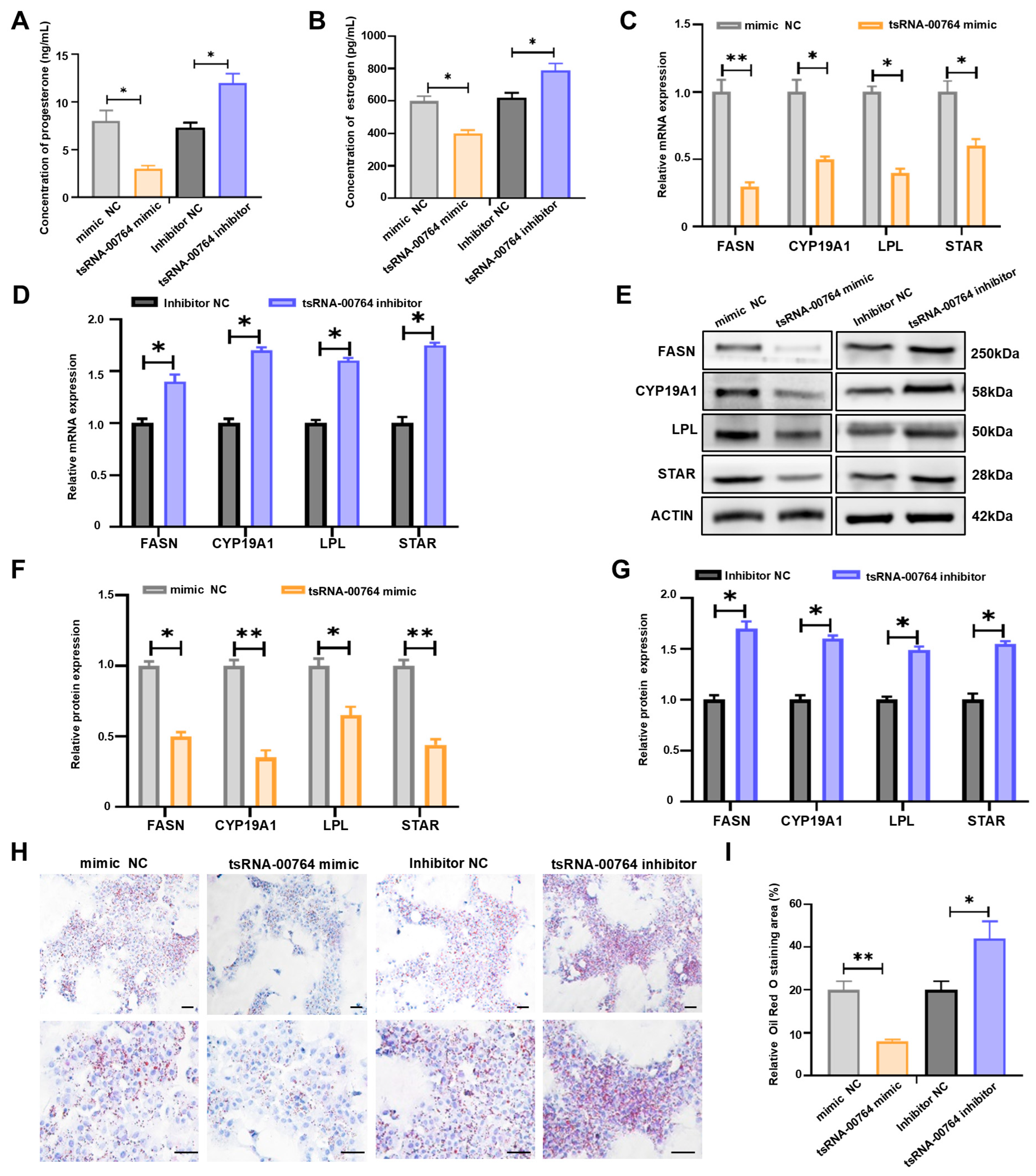
2.4. tsRNA-00764 Suppresses Estrogen and Progesterone Synthesis and Lipid Deposition in Duck Granulosa Cells
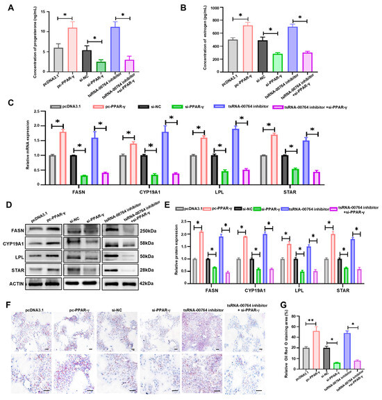
2.5. tsRNA-00764 Modulates Estrogen and Progesterone Synthesis and Lipid Deposition by Targeting PPAR-γ in Duck Granulosa Cells
3. Discussion
4. Materials and Methods
4.1. Animals and Sample Collection
4.2. tsRNAs-seq Library Preparation and Sequencing
4.3. Analysis of tsRNA Sequencing
4.4. mRNA Sequencing and Analysis
4.5. Cell Culture and Transfection
4.6. Luciferase Assay
4.7. RNA Extraction and Quantitative RT-PCR Analyses of mRNA and tsRNA
4.8. Western Blot
4.9. Oil Red O Staining of Lipid Droplet
4.10. Enzyme-Linked Immunosorbent Assay (ELISA)
4.11. Statistical Analysis
Supplementary Materials
Author Contributions
Funding
Institutional Review Board Statement
Informed Consent Statement
Data Availability Statement
Conflicts of Interest
References
- Li, D.; Ning, C.; Zhang, J.; Wang, Y.; Tang, Q.; Kui, H.; Wang, T.; He, M.; Jin, L.; Li, J.; et al. Dynamic Transcriptome and Chromatin Architecture in Granulosa Cells During Chicken Folliculogenesis. Nat. Commun. 2022, 13, 131. [Google Scholar] [CrossRef] [PubMed]
- Han, S.; Wang, J.; Cui, C.; Yu, C.; Zhang, Y.; Li, D.; Ma, M.; Du, H.; Jiang, X.; Zhu, Q.; et al. Fibromodulin Is Involved in Autophagy and Apoptosis of Granulosa Cells Affecting the Follicular Atresia in Chicken. Poult. Sci. 2022, 101, 101524. [Google Scholar] [CrossRef]
- Zou, K.; Asiamah, C.A.; Lu, L.L.; Liu, Y.; Pan, Y.; Chen, T.; Zhao, Z.; Su, Y. Ovarian Transcriptomic Analysis and Follicular Development of Leizhou Black Duck. Poult. Sci. 2020, 99, 6173–6187. [Google Scholar] [CrossRef] [PubMed]
- Guo, Y.; Zhang, Y.; Wang, Y.; Chen, Q.; Sun, Y.; Kang, L.; Jiang, Y. Phosphorylation of Lsd1 at Serine 54 Regulates Genes Involved in Follicle Selection by Enhancing Demethylation Activity in Chicken Ovarian Granulosa Cells. Poult. Sci. 2024, 103, 103850. [Google Scholar] [CrossRef] [PubMed]
- Fan, Y.; Zhang, C.; Zhu, G. Profiling of Rna N6-Methyladenosine Methylation During Follicle Selection in Chicken Ovary. Poult. Sci. 2019, 98, 6117–6124. [Google Scholar] [CrossRef]
- Hao, E.Y.; Wang, D.H.; Chang, L.Y.; Huang, C.X.; Chen, H.; Yue, Q.X.; Zhou, R.Y.; Huang, R.L. Melatonin Regulates Chicken Granulosa Cell Proliferation and Apoptosis by Activating the Mtor Signaling Pathway Via Its Receptors. Poult. Sci. 2020, 99, 6147–6162. [Google Scholar] [CrossRef]
- Zhang, X.; Wei, Y.; Li, X.; Li, C.; Zhang, L.; Liu, Z.; Cao, Y.; Li, W.; Zhang, X.; Zhang, J.; et al. The Corticosterone-Glucocorticoid Receptor-Ap1/Creb Axis Inhibits the Luteinizing Hormone Receptor Expression in Mouse Granulosa Cells. Int. J. Mol. Sci. 2022, 23, 2012454. [Google Scholar] [CrossRef] [PubMed]
- Ferst, J.G.; Rovani, M.T.; Dau, A.M.P.; Gasperin, B.G.; Antoniazzi, A.Q.; Bordignon, V.; Oliveira, D.E.; Gonçalves, P.B.D.; Ferreira, R. Activation of Pparg Inhibits Dominant Follicle Development in Cattle. Theriogenology 2020, 142, 276–283. [Google Scholar] [CrossRef]
- Chen, X.; Huang, K.; Hu, S.; Lan, G.; Gan, X.; Gao, S.; Deng, Y.; Hu, J.; Li, L.; Hu, B.; et al. Integrated Transcriptome and Metabolome Analysis Reveals the Regulatory Mechanisms of Fasn in Geese Granulosa Cells. Int. J. Mol. Sci. 2022, 23, 14717. [Google Scholar] [CrossRef]
- Cui, Z.; Ning, Z.; Deng, X.; Du, X.; Amevor, F.K.; Liu, L.; Kang, X.; Tian, Y.; Wang, Y.; Li, D.; et al. Integrated Proteomic and Metabolomic Analyses of Chicken Ovary Revealed the Crucial Role of Lipoprotein Lipase on Lipid Metabolism and Steroidogenesis During Sexual Maturity. Front. Physiol. 2022, 13, 885030. [Google Scholar] [CrossRef]
- Xu, Z.; Liu, Q.; Ning, C.; Yang, M.; Zhu, Q.; Li, D.; Wang, T.; Li, F. Mirna Profiling of Chicken Follicles During Follicular Development. Sci. Rep. 2024, 14, 2212. [Google Scholar] [CrossRef] [PubMed]
- Huang, Y.; Li, S.; Tan, Y.; Xu, C.; Huang, X.; Yin, Z. Identification and Functional Analysis of Ovarian Lncrnas During Different Egg Laying Periods in Taihe Black-Bone Chickens. Front. Physiol. 2024, 15, 1358682. [Google Scholar] [CrossRef] [PubMed]
- Meng, L.; Teerds, K.; Tao, J.; Wei, H.; Jaklofsky, M.; Zhao, Z.; Liang, Y.; Li, L.; Wang, C.C.; Zhang, S. Characteristics of Circular Rna Expression Profiles of Porcine Granulosa Cells in Healthy and Atretic Antral Follicles. Int. J. Mol. Sci. 2020, 21, 5217. [Google Scholar] [CrossRef]
- Deng, X.; Ning, Z.; Li, L.; Cui, Z.; Du, X.; Amevor, F.K.; Tian, Y.; Shu, G.; Du, X.; Han, X.; et al. High Expression of Mir-22-3p in Chicken Hierarchical Follicles Promotes Granulosa Cell Proliferation, Steroidogenesis, and Lipid Metabolism Via Pten/Pi3k/Akt/Mtor Signaling Pathway. Int. J. Biol. Macromol. 2023, 253, 127415. [Google Scholar] [CrossRef]
- Wu, Y.; Xiao, H.; Pi, J.; Zhang, H.; Pan, A.; Pu, Y.; Liang, Z.; Shen, J.; Du, J.; Huang, T. Lncrna Lnc_13814 Promotes the Cells Apoptosis in Granulosa Cells of Duck by Acting as Apla-Mir-145-4 Sponge. Cell Cycle 2021, 20, 927–942. [Google Scholar] [CrossRef] [PubMed]
- He, H.; Wei, Y.; Chen, Y.; Zhao, X.; Shen, X.; Zhu, Q.; Yin, H. High Expression Circralgps2 in Atretic Follicle Induces Chicken Granulosa Cell Apoptosis and Autophagy Via Encoding a New Protein. J. Anim. Sci. Biotechnol. 2024, 15, 42. [Google Scholar] [CrossRef]
- Chen, Q.; Li, D.; Jiang, L.; Wu, Y.; Yuan, H.; Shi, G.; Liu, F.; Wu, P.; Jiang, K. Biological Functions and Clinical Significance of Trna-Derived Small Fragment (Tsrna) in Tumors: Current State and Future Perspectives. Cancer Lett. 2024, 587, 216701. [Google Scholar] [CrossRef]
- Xiong, Q.; Zhang, Y. Small Rna Modifications: Regulatory Molecules and Potential Applications. J. Hematol. Oncol. 2023, 16, 64. [Google Scholar] [CrossRef] [PubMed]
- Zhao, Y.; Li, X.; Ye, C.; Huang, C.; Lv, X.; Li, J. The Biogenesis, Mechanism and Function of the Trna-Derived Small Rna (Tsrna): A Review Compared with Microrna. Am. J. Cancer Res. 2023, 13, 1656–1666. [Google Scholar]
- Liu, J.G.; Xia, W.G.; Chen, W.; Abouelezz, K.F.M.; Ruan, D.; Wang, S.; Zhang, Y.N.; Huang, X.B.; Li, K.C.; Zheng, C.T.; et al. Effects of Capsaicin on Laying Performance, Follicle Development, and Ovarian Antioxidant Capacity in Aged Laying Ducks. Poult. Sci. 2021, 100, 100901. [Google Scholar] [CrossRef]
- Zhao, J.; Pan, H.; Zhao, W.; Li, W.; Li, H.; Tian, Z.; Meng, D.; Teng, Y.; Li, X.; He, Y.; et al. Untargeted Metabolomics Revealed Potential Biomarkers of Small Yellow Follicles of Chickens During Sexual Maturation. Metabolites 2023, 13, 176. [Google Scholar] [CrossRef] [PubMed]
- Chen, W.; Xia, W.G.; Ruan, D.; Wang, S.; Abouelezz, K.F.M.; Wang, S.L.; Zhang, Y.N.; Zheng, C.T. Dietary Calcium Deficiency Suppresses Follicle Selection in Laying Ducks through Mechanism Involving Cyclic Adenosine Monophosphate-Mediated Signaling Pathway. Animal 2020, 14, 2100–2108. [Google Scholar] [CrossRef] [PubMed]
- Cai, J.; Li, C.; Liu, S.; Tan, M.; Sun, Y.; Sun, X.; Yang, M.; He, B. Angiogenin-Mediated Tsrnas Control Inflammation and Metabolic Disorder by Regulating Nlrp3 Inflammasome. Cell Death Differ. 2024, 31, 1057–1069. [Google Scholar] [CrossRef] [PubMed]
- Zhang, Y.; Labrecque, R.; Tremblay, P.; Plessis, C.; Dufour, P.; Martin, H.; Sirard, M.A. Sperm-Borne Tsrnas and Mirnas Analysis in Relation to Dairy Cattle Fertility. Theriogenology 2024, 215, 241–248. [Google Scholar] [CrossRef]
- Liao, T.; Gan, M.; Lei, Y.; Wang, Y.; Chen, L.; Shen, L.; Zhu, L. Dynamic Changes in the Transcriptome of Trna-Derived Small Rnas Related with Fat Metabolism. Sci. Data 2023, 10, 703. [Google Scholar] [CrossRef]
- Zhang, S.; Gu, Y.; Ge, J.; Xie, Y.; Yu, X.; Wu, X.; Sun, D.; Zhang, X.; Guo, J.; Guo, J. Trf-33-P4r8yp9lon4vdp Inhibits Gastric Cancer Progression Via Modulating Stat3 Signaling Pathway in an Ago2-Dependent Manner. Oncogene 2024, 43, 2160–2171. [Google Scholar] [CrossRef]
- Di Fazio, A.; Gullerova, M. An Old Friend with a New Face: Trna-Derived Small Rnas with Big Regulatory Potential in Cancer Biology. Br. J. Cancer 2023, 128, 1625–1635. [Google Scholar] [CrossRef]
- Shen, L.; Liao, T.; Chen, Q.; Lei, Y.; Wang, L.; Gu, H.; Qiu, Y.; Zheng, T.; Yang, Y.; Wei, C.; et al. Trna-Derived Small Rna, 5′tirna-Gly-Ccc, Promotes Skeletal Muscle Regeneration through the Inflammatory Response. J. Cachexia Sarcopenia Muscle 2023, 14, 1033–1045. [Google Scholar] [CrossRef]
- Han, X.Y.; Kong, L.J.; Li, D.; Tong, M.; Li, X.M.; Zhao, C.; Jiang, Q.; Yan, B. Targeting Endothelial Glycolytic Reprogramming by Tsrna-1599 for Ocular Anti-Angiogenesis Therapy. Theranostics 2024, 14, 3509–3525. [Google Scholar] [CrossRef]
- Chen, X.; Zheng, Y.; Lei, A.; Zhang, H.; Niu, H.; Li, X.; Zhang, P.; Liao, M.; Lv, Y.; Zhu, Z.; et al. Early Cleavage of Preimplantation Embryos Is Regulated by Trna(Gln-Ttg)-Derived Small Rnas Present in Mature Spermatozoa. J. Biol. Chem. 2020, 295, 10885–10900. [Google Scholar] [CrossRef]
- Zhang, L.; Wang, E.; Peng, G.; Wang, Y.; Huang, F. Comprehensive Proteome and Acetyl-Proteome Atlas Reveals Hepatic Lipid Metabolism in Layer Hens with Fatty Liver Hemorrhagic Syndrome. Int. J. Mol. Sci. 2023, 24, 8491. [Google Scholar] [CrossRef] [PubMed]
- Liu, T.; Qu, J.; Tian, M.; Yang, R.; Song, X.; Li, R.; Yan, J.; Qiao, J. Lipid Metabolic Process Involved in Oocyte Maturation During Folliculogenesis. Front. Cell Dev. Biol. 2022, 10, 806890. [Google Scholar] [CrossRef] [PubMed]
- Wen, R.; Gan, X.; Hu, S.; Gao, S.; Deng, Y.; Qiu, J.; Sun, W.; Li, L.; Han, C.; Hu, J.; et al. Evidence for the Existence of De Novo Lipogenesis in Goose Granulosa Cells. Poult. Sci. 2019, 98, 1023–1030. [Google Scholar] [CrossRef]
- Yang, C.; Luo, P.; Yang, Y.T.; Fu, X.L.; Li, B.X.; Shen, X.; Xu, D.N.; Huang, Y.M.; Tian, Y.B.; Liu, W.J. Drp1 Regulated Pink1-Dependent Mitophagy Protected Duck Follicular Granulosa Cells from Acute Heat Stress Injury. Poult. Sci. 2024, 103, 103247. [Google Scholar] [CrossRef]
- Luo, P.; Huang, X.B.; Zhan, X.Z.; Yang, C.; Deng, Z.C.; Zhang, C.; Fu, X.L.; Tian, Y.B.; Huang, Y.M.; Liu, W.J. Heat Enhances the Inhibitory Effect of Lipopolysaccharide on Duck Granulosa Cell Proliferation and Steroid Biosynthesis in Vitro. Anim. Sci. J. 2023, 94, e13851. [Google Scholar] [CrossRef]
- Kolaitis, N.D.; Finger, B.J.; Merriner, D.J.; Nguyen, J.; Houston, B.J.; O’Bryan, M.K.; Stringer, J.M.; Zerafa, N.; Nguyen, N.; Hutt, K.J.; et al. Impact of Chronic Multi-Generational Exposure to an Environmentally Relevant Atrazine Concentration on Testicular Development and Function in Mice. Cells 2023, 12, 648. [Google Scholar] [CrossRef]
- Ning, Z.; Deng, X.; Li, L.; Feng, J.; Du, X.; Amevor, F.K.; Tian, Y.; Li, L.; Rao, Y.; Yi, Z.; et al. Mir-128-3p Regulates Chicken Granulosa Cell Function Via 14-3-3β/Foxo and Ppar-Γ/Lpl Signaling Pathways. Int. J. Biol. Macromol. 2023, 241, 124654. [Google Scholar] [CrossRef]
- Zhang, B.; Zeng, M.; Wang, Y.; Li, M.; Wu, Y.; Xu, R.; Zhang, Q.; Jia, J.; Huang, Y.; Zheng, X.; et al. Oleic Acid Alleviates Lps-Induced Acute Kidney Injury by Restraining Inflammation and Oxidative Stress Via the Ras/MAPKs/PPAR-γ Signaling Pathway. Phytomedicine 2022, 94, 153818. [Google Scholar] [CrossRef] [PubMed]
- Zhong, C.C.; Zhao, T.; Hogstrand, C.; Chen, F.; Song, C.C.; Luo, Z. Copper (Cu) Induced Changes of Lipid Metabolism through Oxidative Stress-Mediated Autophagy and Nrf2/Pparγ Pathways. J. Nutr. Biochem. 2022, 100, 108883. [Google Scholar] [CrossRef]
- Wu, H.; Yuan, J.; Yin, H.; Jing, B.; Sun, C.; Nguepi Tsopmejio, I.S.; Jin, Z.; Song, H. Flammulina Velutipes Stem Regulates Oxidative Damage and Synthesis of Yolk Precursors in Aging Laying Hens by Regulating the Liver-Blood-Ovary Axis. Poult. Sci. 2023, 102, 102261. [Google Scholar] [CrossRef]
- Li, Q.; Hu, S.; Wang, Y.; Deng, Y.; Yang, S.; Hu, J.; Li, L.; Wang, J. Mrna and Mirna Transcriptome Profiling of Granulosa and Theca Layers from Geese Ovarian Follicles Reveals the Crucial Pathways and Interaction Networks for Regulation of Follicle Selection. Front. Genet. 2019, 10, 988. [Google Scholar] [CrossRef] [PubMed]
- Ran, M.; Hu, S.; Ouyang, Q.; Xie, H.; Zhang, X.; Lin, Y.; Li, X.; Hu, J.; Li, L.; He, H.; et al. miR-202-5p Inhibits Lipid Metabolism and Steroidogenesis of Goose Hierarchical Granulosa Cells by Targeting ACSL3. Animals 2023, 13, 325. [Google Scholar] [CrossRef] [PubMed]
- Zhao, J.Z.; Li, Q.Y.; Lin, J.J.; Yang, L.Y.; Du, M.Y.; Wang, Y.; Liu, K.X.; Jiang, Z.A.; Li, H.H.; Wang, S.F.; et al. Integrated Analysis of Trna-Derived Small Rnas in Proliferative Human Aortic Smooth Muscle Cells. Cell Mol. Biol. Lett. 2022, 27, 47. [Google Scholar] [CrossRef] [PubMed]
- Wu, Y.; Xiao, H.; Pi, J.; Zhang, H.; Pan, A.; Pu, Y.; Liang, Z.; Shen, J.; Du, J. The Circular Rna Aplacirc_13267 Upregulates Duck Granulosa Cell Apoptosis by the Apla-Mir-1-13/Thbs1 Signaling Pathway. J. Cell Physiol. 2020, 235, 5750–5763. [Google Scholar] [CrossRef]
- Sonowal, R.; Swimm, A.I.; Cingolani, F.; Parulekar, N.; Cleverley, T.L.; Sahoo, A.; Ranawade, A.; Chaudhuri, D.; Mocarski, E.S.; Koehler, H.; et al. A Microbiota and Dietary Metabolite Integrates DNA Repair and Cell Death to Regulate Embryo Viability and Aneuploidy During Aging. Sci. Adv. 2023, 9, eade8653. [Google Scholar] [CrossRef]






Disclaimer/Publisher’s Note: The statements, opinions and data contained in all publications are solely those of the individual author(s) and contributor(s) and not of MDPI and/or the editor(s). MDPI and/or the editor(s) disclaim responsibility for any injury to people or property resulting from any ideas, methods, instructions or products referred to in the content. |
© 2024 by the authors. Licensee MDPI, Basel, Switzerland. This article is an open access article distributed under the terms and conditions of the Creative Commons Attribution (CC BY) license (https://creativecommons.org/licenses/by/4.0/).
Share and Cite
Chen, Y.; Wu, Y.; Pi, J.; Fu, M.; Shen, J.; Zhang, H.; Du, J. tsRNA-00764 Regulates Estrogen and Progesterone Synthesis and Lipid Deposition by Targeting PPAR-γ in Duck Granulosa Cells. Int. J. Mol. Sci. 2024, 25, 11251. https://doi.org/10.3390/ijms252011251
Chen Y, Wu Y, Pi J, Fu M, Shen J, Zhang H, Du J. tsRNA-00764 Regulates Estrogen and Progesterone Synthesis and Lipid Deposition by Targeting PPAR-γ in Duck Granulosa Cells. International Journal of Molecular Sciences. 2024; 25(20):11251. https://doi.org/10.3390/ijms252011251
Chicago/Turabian StyleChen, Yaru, Yan Wu, Jinsong Pi, Ming Fu, Jie Shen, Hao Zhang, and Jinping Du. 2024. "tsRNA-00764 Regulates Estrogen and Progesterone Synthesis and Lipid Deposition by Targeting PPAR-γ in Duck Granulosa Cells" International Journal of Molecular Sciences 25, no. 20: 11251. https://doi.org/10.3390/ijms252011251
APA StyleChen, Y., Wu, Y., Pi, J., Fu, M., Shen, J., Zhang, H., & Du, J. (2024). tsRNA-00764 Regulates Estrogen and Progesterone Synthesis and Lipid Deposition by Targeting PPAR-γ in Duck Granulosa Cells. International Journal of Molecular Sciences, 25(20), 11251. https://doi.org/10.3390/ijms252011251
