The microRNA-29ab1/Zfp36/AR Axis in the Hypothalamus Regulates Male-Typical Behaviors in Mice
Abstract
1. Introduction
2. Results
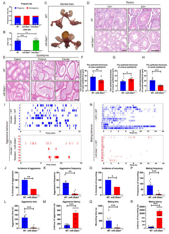
2.1. Genetic Ablation of miR-29ab1 Results in the Loss of Male-Typical Behaviors
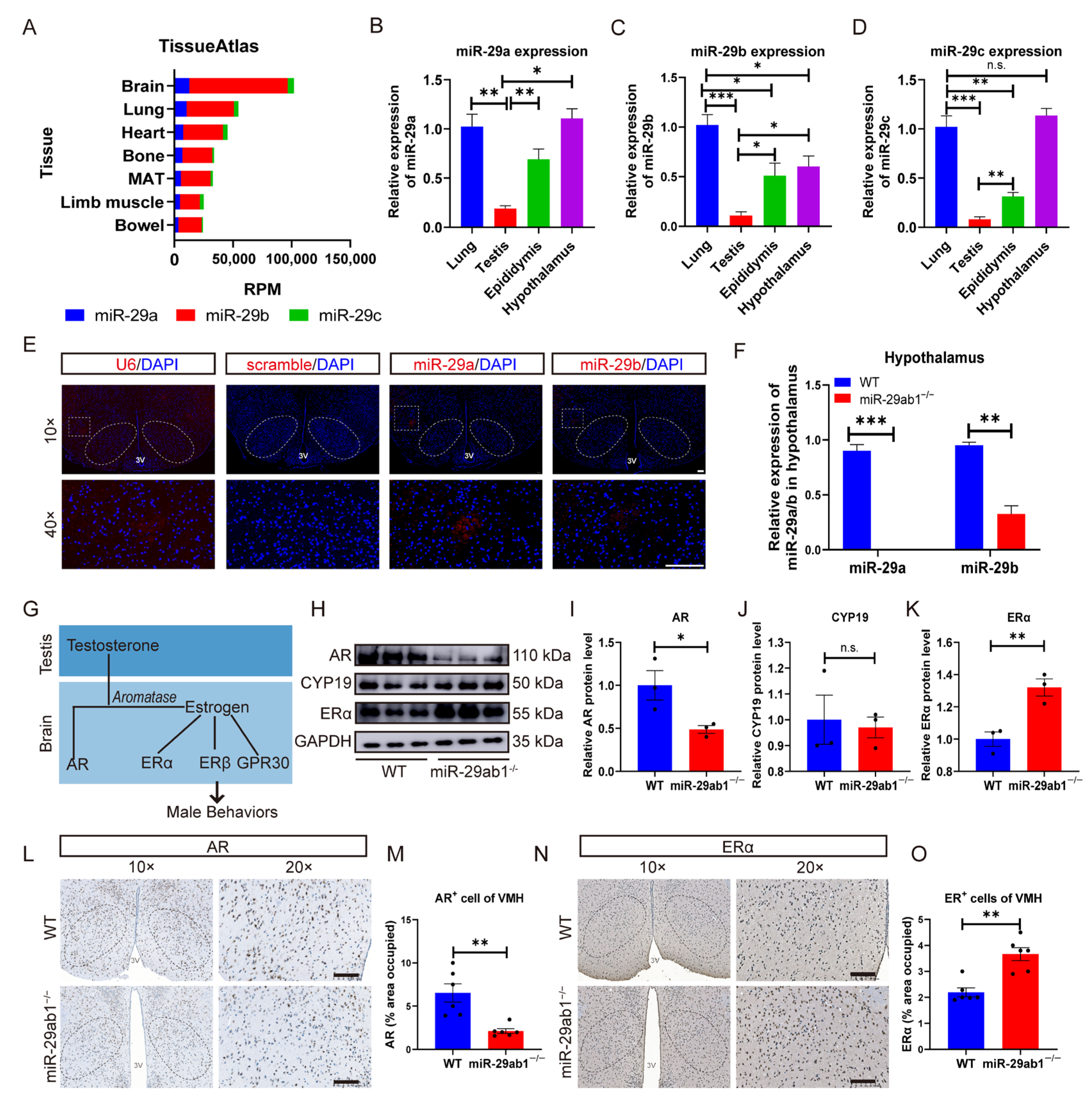
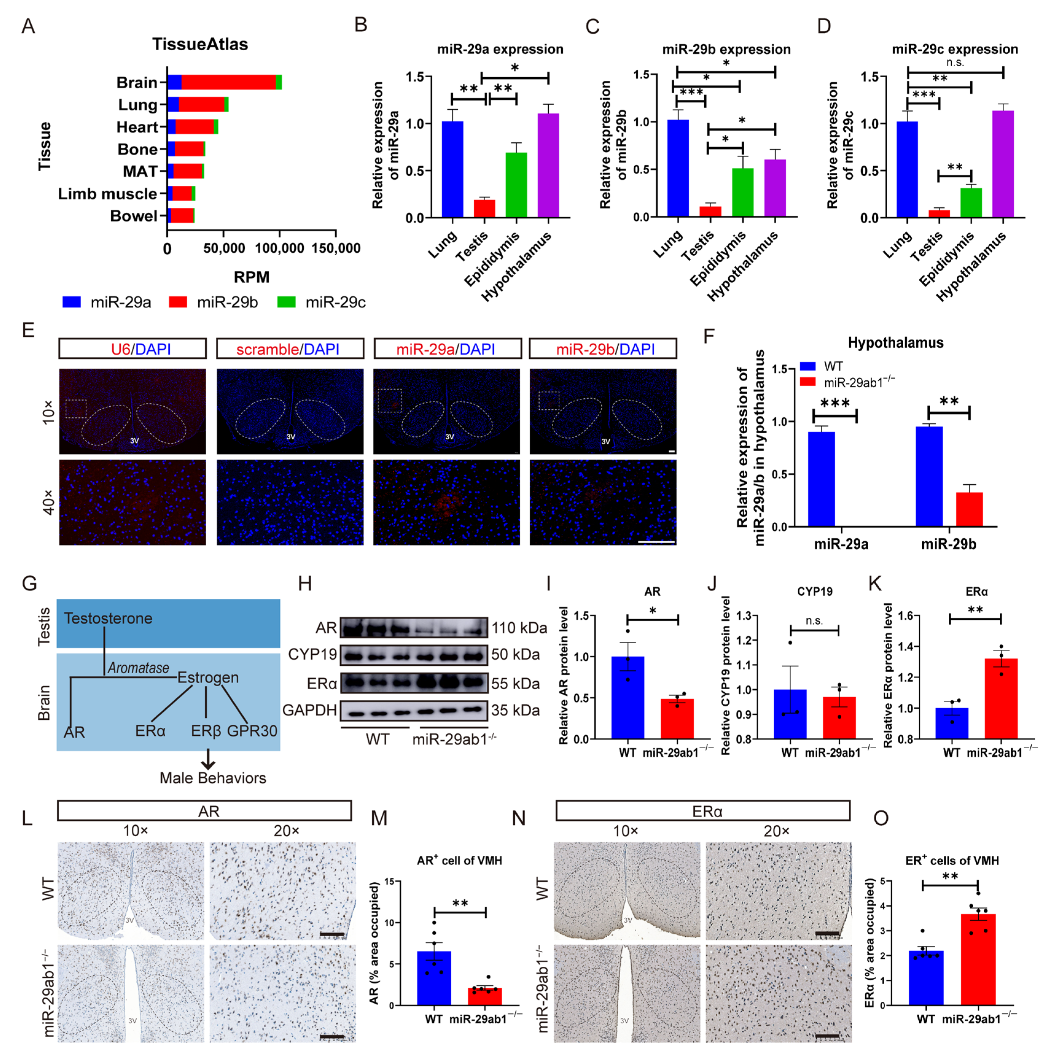
2.2. Deletion of miR-29ab1 Decreases AR Expression in the Hypothalamus
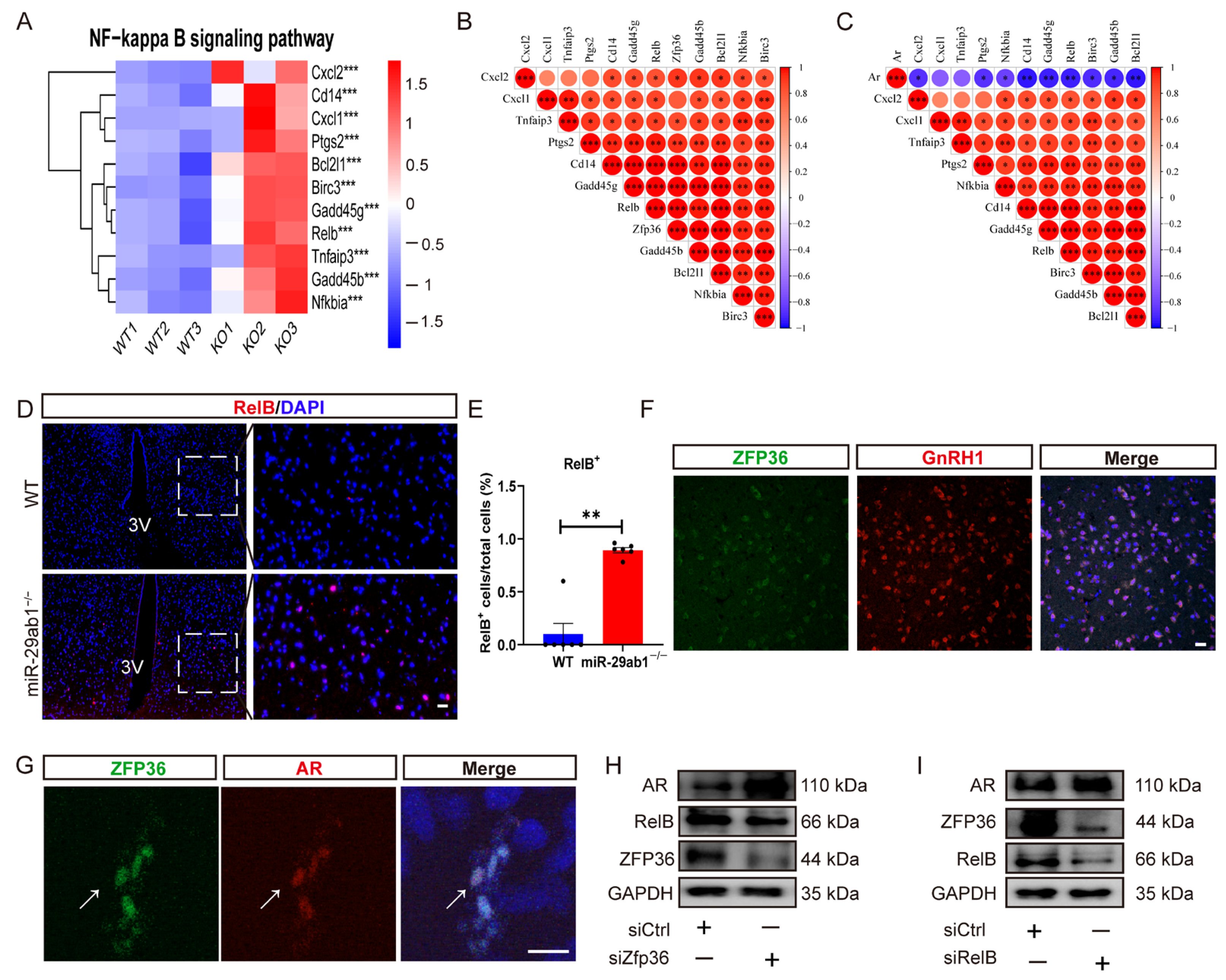
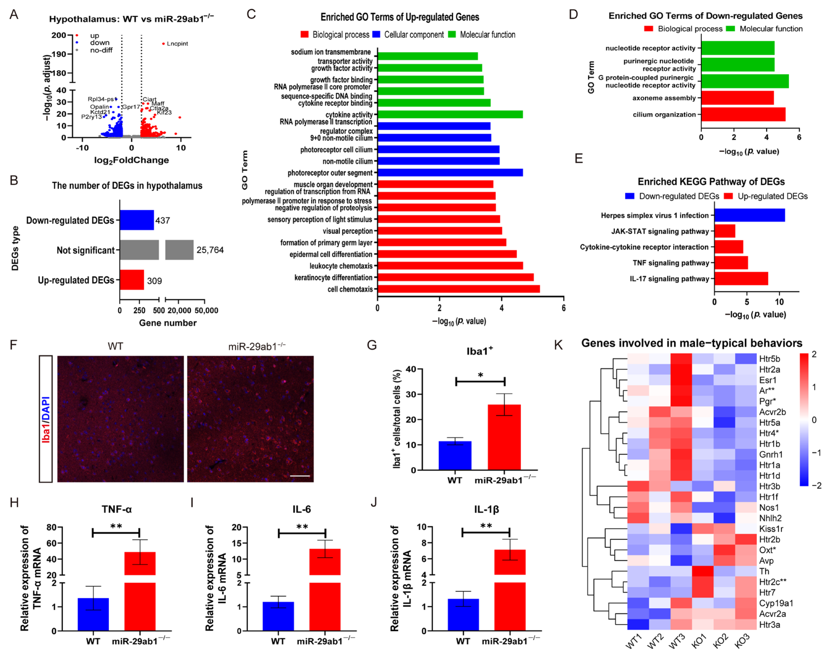
2.3. Deficiency of miR-29ab1 Leads to Hypothalamic Inflammation and Disrupts the Expression of Genes Linked to Male-Typical Behaviors
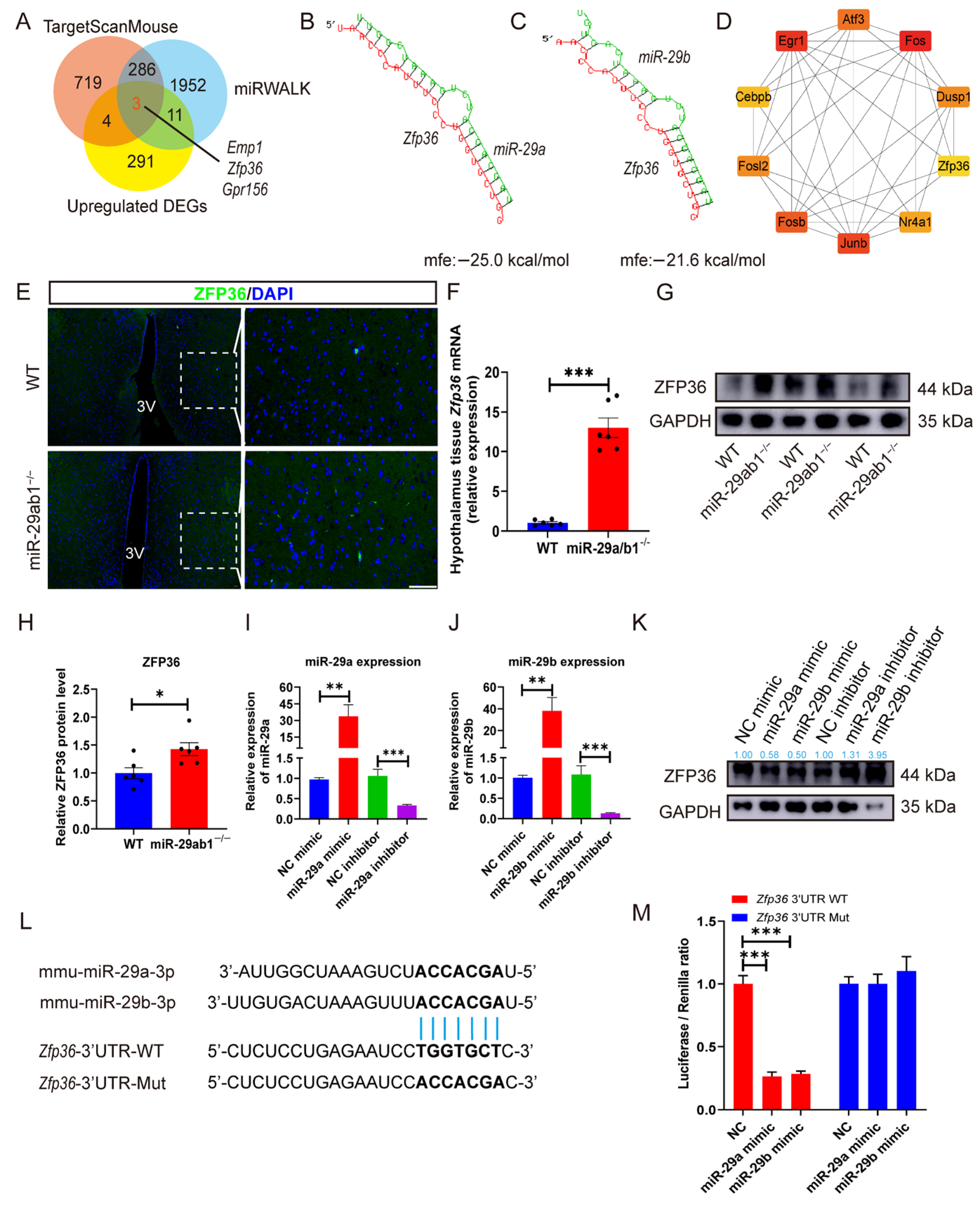
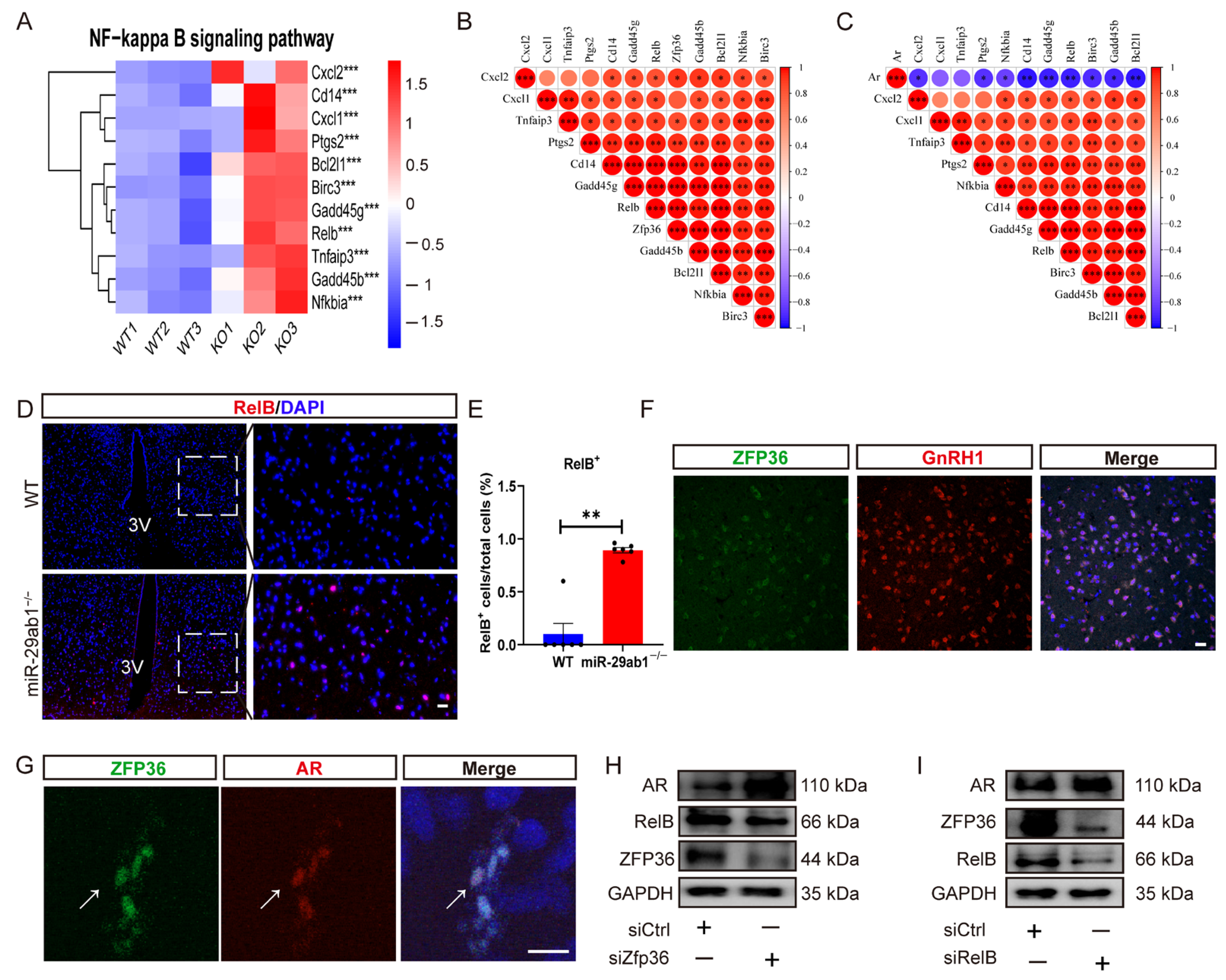
2.4. miR-29ab1 Directly Regulates Zfp36 in the Hypothalamus
2.5. Zfp36 Inhibits AR Expression by Targeting RelB
3. Discussion
4. Materials and Methods
4.1. Generation of Mouse Models
4.2. Cells
4.3. Cell Transfection
4.4. Fertility Assessment
4.5. Behavioral Tests
4.5.1. Open Field Test
4.5.2. Aggressive Behavior
4.5.3. Mating Behavior
4.6. Histological Analysis
4.7. Sperm Motility
4.8. Quantitative Reverse Transcription Polymerase Chain Reaction (RT-qPCR)
4.9. Western Blot
4.10. Fluorescence In Situ Hybridization (FISH)
4.11. Immunofluorescence and Immunochemistry
4.12. RNA-Sequencing Analysis
4.13. Dual-Luciferase Assay
4.14. Bioinformatics Analysis
4.15. Statistical Analysis
5. Conclusions
Supplementary Materials
Author Contributions
Funding
Institutional Review Board Statement
Informed Consent Statement
Data Availability Statement
Acknowledgments
Conflicts of Interest
References
- Inhorn, M.C.; Pasquale, P. Infertility around the globe: New thinking on gender, reproductive technologies. Hum. Reprod. Update 2015, 21, 411–426. [Google Scholar] [CrossRef] [PubMed]
- Agarwal, A.; Baskaran, S.; Parekh, N.; Cho, C.L.; Henkel, R.; Vij, S.; Arafa, M.; Panner, S.M.K.; Shah, R. Male infertility. Lancet 2021, 397, 319–333. [Google Scholar] [CrossRef] [PubMed]
- Matzuk, M.M.; Lamb, D.J. Genetic dissection of mammalian fertility pathways. Nat. Med. 2002, 8, S40. [Google Scholar] [CrossRef]
- Sharma, A.; Minhas, S.; Dhillo, W.S.; Jayasena, C.N. Male infertility due to testicular disorders. J. Clin. Endocrinol. Metab. 2021, 106, 442–459. [Google Scholar] [CrossRef] [PubMed]
- Pencina, K.M.; Travison, T.G.; Cunningham, G.R.; Lincoff, A.M.; Nissen, S.E.; Khera, M.; Miller, M.G.; Flevaris, P.; Li, X.; Wannemuehler, K.; et al. Effect of Testosterone Replacement Therapy on Sexual Function and Hypogonadal. J. Clin. Endocrinol. Metab. 2024, 109, 569–580. [Google Scholar] [CrossRef]
- Bhasin, S.; Valderrábano, R.J.; Gagliano-Jucá, T. Age-Related Changes in the Male Reproductive System. In Endotext; MDText.com, Inc.: South Dartmouth, MA, USA, 2022. [Google Scholar]
- Chung, E.; Hui, J.; Xin, Z.C.; Kim, S.W.; Moon, D.G.; Yuan, Y.; Nagao, K.; Hakim, L.; Chang, H.-C.; Mak, S.K.; et al. Management of Male Infertility with Coexisting Sexual Dysfunction: A Consensus. World J. Men’s Health 2024, 42, 471–486. [Google Scholar] [CrossRef]
- Briken, P.; Matthiesen, S.; Pietras, L.; Wiessner, C.; Klein, V.; Reed, G.M.; Dekker, A. Estimating the Prevalence of Sexual Dysfunction Using the New ICD-11 Guidelines. Dtsch. Arztebl. Int. 2020, 117, 653–658. [Google Scholar] [CrossRef]
- Meissner, V.H.; Schroeter, L.; Köhn, F.M.; Kron, M.; Zitzmann, M.; Arsov, C.; Imkamp, F.; Hadaschik, B.; Gschwend, J.E.; Herkommer, K. Factors Associated with Low Sexual Desire in 45-Year-Old Men: Findings from the German Male Sex-Study. J. Sex. Med. 2019, 16, 981–991. [Google Scholar] [CrossRef]
- Agarwal, K.A.; Pavlakis, M. Sexuality, Contraception, and Pregnancy in Kidney Transplantation. Kidney Med. 2021, 3, 837–847. [Google Scholar] [CrossRef] [PubMed]
- Hashikawa, K.; Hashikawa, Y.; Falkner, A.; Lin, D. The neural circuits of mating and fighting in male mice. Curr. Opin. Neurobiol. 2016, 38, 27–37. [Google Scholar] [CrossRef]
- Ogawa, S.; Chester, A.E.; Hewitt, S.C.; Walker, V.R.; Gustafsson, J.A.; Smithies, O.; Korach, K.S.; Pfaff, D.W. Abolition of male sexual behaviors in mice lacking estrogen receptors α and β. Proc. Natl. Acad. Sci. USA 2000, 97, 14737–14741. [Google Scholar] [CrossRef] [PubMed]
- Xu, X.; Coats, J.K.; Yang, C.F.; Wang, A.; Ahmed, O.M.; Alvarado, M.; Izumi, T.; Shah, N.M. Modular genetic control of sexually dimorphic behaviors. Cell 2012, 148, 596–607. [Google Scholar] [CrossRef] [PubMed]
- Marie-Luce, C.; Raskin, K.; Bolborea, M.; Monin, M.; Picot, M.; Mhaouty-Kodja, S. Effects of neural androgen receptor disruption on aggressive behavior, arginine. Gen. Comp. Endocrinol. 2013, 188, 218–225. [Google Scholar] [CrossRef]
- Sato, T.; Matsumoto, T.; Kawano, H.; Watanabe, T.; Uematsu, Y.; Sekine, K.; Fukuda, T.; Aihara, K.; Krust, A.; Yamada, T.; et al. Brain masculinization requires androgen receptor function. Proc. Natl. Acad. Sci. USA 2004, 101, 1673–1678. [Google Scholar] [CrossRef]
- Ono, S.; Geller, L.N.; Lai, E.V. TfM mutation and masculinization versus feminization of the mouse central nervous system. Cell 1974, 3, 235–242. [Google Scholar] [CrossRef] [PubMed]
- David, C.D.; Wyrosdic, B.N.; Park, J.H. Strain differences in post-castration sexual and aggressive behavior in male mice. Behav. Brain. Res. 2022, 422, 113747. [Google Scholar] [CrossRef] [PubMed]
- Shah, N.M.; Pisapia, D.J.; Maniatis, S.; Mendelsohn, M.M.; Nemes, A.; Axel, R. Visualizing sexual dimorphism in the brain. Neuron 2004, 43, 313–319. [Google Scholar] [CrossRef]
- Wood, R.I.; Newman, S.W. Mating activates androgen receptor-containing neurons in chemosensory pathways of the male Syrian hamster brain. Brain Res. 1993, 614, 65–77. [Google Scholar] [CrossRef]
- Simerly, R.B.; Chang, C.; Muramatsu, M.; Swanson, L.W. Distribution of androgen and estrogen receptor mRNA-containing cells in the rat brain: An in situ hybridization study. J. Comp. Neurol. 1990, 294, 76–95. [Google Scholar] [CrossRef]
- Dugger, B.N.; Morris, J.A.; Jordan, C.L.; Breedlove, S.M. Androgen receptors are required for full masculinization of the ventromedial hypothalamus (VMH) in rats. Horm. Behav. 2007, 51, 195–201. [Google Scholar] [CrossRef]
- Hung, Y.Y.; Huang, Y.L.; Chang, C.; Kang, H.Y. Deficiency in Androgen Receptor Aggravates the Depressive-Like Behaviors in chronic mild stress model of depression. Cells 2019, 8, 1021. [Google Scholar] [CrossRef] [PubMed]
- Bielska, A.; Skwarska, A.; Kretowski, A.; Niemira, M. The Role of Androgen Receptor and microRNA Interactions in Androgen-Dependent. Int. J. Mol. Sci. 2022, 23, 1553. [Google Scholar] [CrossRef] [PubMed]
- Chang, C.H.; Kuek, E.J.W.; Su, C.L.; Gean, P.W. MicroRNA-206 Regulates Stress-Provoked Aggressive Behaviors in Post-weaning. Mol. Ther. Nucleic. Acids. 2020, 20, 812–822. [Google Scholar] [CrossRef] [PubMed]
- Landgraf, P.; Rusu, M.; Sheridan, R.; Sewer, A.; Iovino, N.; Aravin, A.; Pfeffer, S.; Rice, A.; Kamphorst, A.O.; Landthaler, M.; et al. A mammalian microRNA expression atlas based on small RNA library sequencing. Cell 2007, 129, 1401–1414. [Google Scholar] [CrossRef]
- Weng, R.; Chin, J.S.; Yew, J.Y.; Bushati, N.; Cohen, S.M. miR-124 controls male reproductive success in Drosophila. Elife 2013, 2, e00640. [Google Scholar] [CrossRef]
- Fonken, L.K.; Gaudet, A.D.; Gaier, K.R.; Nelson, R.J.; Popovich, P.G. MicroRNA-155 deletion reduces anxiety- and depressive-like behaviors in mice. Psychoneuroendocrinology 2016, 63, 362–369. [Google Scholar] [CrossRef]
- Bitetti, A.; Mallory, A.C.; Golini, E.; Carrieri, C.; Gutiérrez, H.C.; Perlas, E.; Pérez-Rico, Y.A.; Tocchini-Valentini, G.P.; Enright, A.J.; Norton, W.H.J.; et al. MicroRNA degradation by a conserved target RNA regulates animal behavior. Nat. Struct. Mol. Biol. 2018, 25, 244–251. [Google Scholar] [CrossRef] [PubMed]
- Swahari, V.; Nakamura, A.; Hollville, E.; Stroud, H.; Simon, J.M.; Ptacek, T.S.; Beck, M.V.; Flowers, C.; Guo, J.; Plestant, C.; et al. MicroRNA-29 is an essential regulator of brain maturation through regulation of CH methylation. Cell Rep. 2021, 35, 108946. [Google Scholar] [CrossRef]
- Papadopoulou, A.S.; Serneels, L.; Achsel, T.; Mandemakers, W.; Callaerts-Vegh, Z.; Dooley, J.; Lau, P.; Ayoubi, T.; Radaelli, E.; Spinazzi, M.; et al. Deficiency of the miR-29a/b-1 cluster leads to ataxic features and cerebellar. Neurobiol. Dis. 2015, 73, 275–288. [Google Scholar] [CrossRef]
- Kriegel, A.J.; Liu, Y.; Fang, Y.; Ding, X.; Liang, M. The miR-29 family: Genomics, cell biology, and relevance to renal and cardiovascular injury. Physiol. Genom. 2012, 44, 237–244. [Google Scholar] [CrossRef]
- Lin, Y.; Lu, Y.; Wang, Y.; Lv, C.; Chen, J.; Luo, Y.; Quan, H.; Yu, W.; Chen, L.; Huang, Z.; et al. The Regeneration of Intestinal Stem Cells Is Driven by miR-29-Induced Metabolic Reprogramming. Engineering 2024, 42, 39–58. [Google Scholar] [CrossRef]
- Caravia, X.A.-O.; Fanjul, V.; Oliver, E.; Roiz-Valle, D.; Morán-Álvarez, A.; Desdín-Micó, G.; Mittelbrunn, M.; Cabo, R.; Vega, J.A.; Rodríguez, F.; et al. The microRNA-29/PGC1α regulatory axis is critical for metabolic control of cardiac function. PLoS Biol. 2018, 16, e2006247. [Google Scholar] [CrossRef]
- Guo, Y.; Wu, Y.; Shi, J.; Zhuang, H.; Ci, L.; Huang, Q.; Wan, Z.; Yang, H.; Zhang, M.; Tan, Y.; et al. miR-29a/b(1) Regulates the Luteinizing Hormone Secretion and Affects Mouse. Front. Endocrinol. 2021, 12, 636220. [Google Scholar] [CrossRef]
- Li, X.; Xiao, J.; Fan, Y.; Yang, K.; Li, K.; Wang, X.; Lu, Y.; Zhou, Y. miR-29 family regulates the puberty onset mediated by a novel Gnrh1 transcription. J. Endocrinol. 2019, 242, 185–197. [Google Scholar] [CrossRef] [PubMed]
- Takeda, T.; Tanabe, H. Lifespan and reproduction in brain-specific miR-29-knockdown mouse. Biochem. Biophys. Res. Commun. 2016, 471, 454–458. [Google Scholar] [CrossRef] [PubMed]
- Wu, M.V.; Manoli, D.S.; Fraser, E.J.; Coats, J.K.; Tollkuhn, J.; Honda, S.; Harada, N.; Shah, N.M. Estrogen masculinizes neural pathways and sex-specific behaviors. Cell 2009, 139, 61–72. [Google Scholar] [CrossRef] [PubMed]
- Roshan, R.; Shridhar, S.; Sarangdhar, M.A.; Banik, A.; Chawla, M.; Garg, M.; Singh, V.P.; Pillai, B. Brain-specific knockdown of miR-29 results in neuronal cell death and ataxia in mice. RNA 2014, 20, 1287–1297. [Google Scholar] [CrossRef] [PubMed]
- Wang, P.; Liu, S.; Zhu, C.; Duan, Q.; Jiang, Y.; Gao, K.; Bu, Q.; Cao, B.; An, X. MiR-29 regulates the function of goat granulosa cell by targeting PTX3 via the PI3K/AKT/mTOR and Erk1/2 signaling pathways. J. Steroid Biochem. Mol. Biol. 2020, 202, 105722. [Google Scholar] [CrossRef]
- Ge, M.; Liu, C.; Li, L.; Lan, M.; Yu, Y.; Gu, L.; Su, Y.; Zhang, K.; Zhang, Y.; Wang, T.; et al. miR-29a/b1 Inhibits Hair Follicle Stem Cell Lineage Progression by spatiotemporally suppressing WNT and BMP signaling. Cell Rep. 2019, 29, 2489–2504. [Google Scholar] [CrossRef]
- Biellmann, F.; Henion, T.R.; Bürki, K.; Hennet, T. Impaired sexual behavior in male mice deficient for the beta1-3. Mol. Reprod. Dev. 2008, 75, 699–706. [Google Scholar] [CrossRef]
- Zhang, B.; Kwon, O.J.; Henry, G.; Malewska, A.; Wei, X.; Zhang, L.; Brinkley, W.; Zhang, Y.; Castro, P.D.; Titus, M.; et al. Non-Cell-Autonomous Regulation of Prostate Epithelial Homeostasis by Androgen. Mol. Cell. 2016, 63, 976–989. [Google Scholar] [CrossRef]
- Steiner, D.F.; Thomas, M.F.; Hu, J.K.; Yang, Z.; Babiarz, J.E.; Allen, C.D.; Matloubian, M.; Blelloch, R.; Ansel, K.M. MicroRNA-29 regulates T-box transcription factors and interferon-γ production in helper T cells. Immunity 2011, 35, 169–181. [Google Scholar] [CrossRef] [PubMed]
- Shin, B.; Hrdlicka, H.C.; Karki, S.; Fraser, B.; Lee, S.K.; Delany, A.M. The miR-29-3p family suppresses inflammatory osteolysis. J. Cell Physiol. 2024, 239, e31299. [Google Scholar] [CrossRef] [PubMed]
- Hitti, E.G.; Muazzen, Z.; Moghrabi, W.; Al-Yahya, S.; Khabar, K.S.A. Hydroxychloroquine attenuates double-stranded RNA-stimulated. Immunology 2024, 173, 511–519. [Google Scholar] [CrossRef] [PubMed]
- Tu, Y.; Wu, X.; Yu, F.; Dang, J.; Wei, Y.; Yu, H.; Liao, W.; Zhang, Y.; Wang, J. Tristetraprolin-RNA interaction map reveals a novel TTP-RelB regulatory network. Mol. Immunol. 2020, 121, 59–71. [Google Scholar] [CrossRef]
- Patial, S.; Blackshear, P.J. Tristetraprolin as a Therapeutic Target in Inflammatory Disease. Trends Pharmacol. Sci. 2016, 37, 811–821. [Google Scholar] [CrossRef]
- Stedile, M.; Lara Montero, A.; García Solá, M.E.; Goddio, M.V.; Beckerman, I.; Bogni, E.; Ayre, M.; Naguila, Z.; Coso, O.A.; Kordon, E.C. Tristetraprolin promotes survival of mammary progenitor cells by restraining TNFα. Front. Cell Dev. Biol. 2024, 11, 1265475. [Google Scholar] [CrossRef]
- Tanaka-Yano, M.; Zong, L.; Park, B.; Yanai, H.; Tekin-Turhan, F.; Blackshear, P.J.; Beerman, I. Tristetraprolin overexpression drives hematopoietic changes in young and middle-aged mice generating dominant mitigating effects on induced inflammation in murine models. Geroscience 2024, 46, 1271–1284. [Google Scholar] [CrossRef]
- Simmons, Z.L.; Roney, J.R. Variation in CAG repeat length of the androgen receptor gene predicts variables associated with intrasexual competitiveness in human males. Horm. Behav. 2011, 60, 306–312. [Google Scholar] [CrossRef]
- Ishii, K.K.; Touhara, K. Neural circuits regulating sexual behaviors via the olfactory system in mice. Neurosci. Res. 2019, 140, 59–76. [Google Scholar] [CrossRef]
- Chen, T.; Zhou, Y.; Liu, X.; Liu, Y.; Yuan, J.; Wang, Z. Adenylyl cyclase 3 deficiency results in dysfunction of blood-testis barrier during mouse spermiogenesis. Theriogenology 2022, 180, 40–52. [Google Scholar] [CrossRef] [PubMed]
- Zhao, G.P.; Li, J.W.; Yang, F.W.; Yin, X.F.; Ren, F.Z.; Fang, B.; Pang, G.F. Spermiogenesis toxicity of imidacloprid in rats, possible role of CYP3A4. Chemosphere 2021, 282, 131120. [Google Scholar] [CrossRef]
- Wang, Q.; Ding, S.L.; Li, Y.; Royall, J.; Feng, D.; Lesnar, P.; Graddis, N.; Naeemi, M.; Facer, B.; Ho, A.; et al. The Allen Mouse Brain Common Coordinate Framework: A 3D Reference Atlas. Cell 2020, 181, 936–953. [Google Scholar] [CrossRef] [PubMed]
- Rishik, S.A.; Hirsch, P.A.; Grandke, F.A.; Fehlmann, T.A.; Keller, A.A. miRNATissueAtlas 2025: An update to the uniformly processed and annotated human and mouse non-coding RNA tissue atlas. Nucleic Acids Res. 2024, gkae1036, 1–9. [Google Scholar] [CrossRef] [PubMed]





| Item | WT | miR-29ab1−/− | p Value |
|---|---|---|---|
| Total concentration (M/mL) | 541.30 ± 78.78 | 480.15 ± 38.74 | 0.497 |
| Motile/% | 27.75 ± 2.66 | 35.13 ± 3.88 | 0.139 |
| Average path velocity (μm/s) | 14.63 ± 1.49 | 14.66 ± 1.21 | 0.985 |
| Straight line velocity (μm/s) | 8.48 ± 1.05 | 8.81 ± 0.72 | 0.795 |
| Curvilinear velocity (μm/s) | 30.70 ± 2.25 | 31.13 ± 1.42 | 0.875 |
| Straightness/% | 55.13 ± 2.66 | 57.50 ± 2.56 | 0.531 |
| Lateral head displacement/μm | 2.39 ± 0.16 | 2.30 ± 0.12 | 0.663 |
| Beat cross frequency | 33.16 ± 2.32 | 34.33 ± 2.08 | 0.715 |
| Linearity | 30.13 ± 2.48 | 31.13 ± 2.55 | 0.783 |
| Elongation ratio | 51.00 ± 1.34 | 49.63 ± 0.46 | 0.347 |
Disclaimer/Publisher’s Note: The statements, opinions and data contained in all publications are solely those of the individual author(s) and contributor(s) and not of MDPI and/or the editor(s). MDPI and/or the editor(s) disclaim responsibility for any injury to people or property resulting from any ideas, methods, instructions or products referred to in the content. |
© 2024 by the authors. Licensee MDPI, Basel, Switzerland. This article is an open access article distributed under the terms and conditions of the Creative Commons Attribution (CC BY) license (https://creativecommons.org/licenses/by/4.0/).
Share and Cite
Ma, J.; Lin, Y.; Xiong, W.; Liu, X.; Pan, M.; Sun, J.; Sun, Y.; Li, Y.; Guo, H.; Pang, G.; et al. The microRNA-29ab1/Zfp36/AR Axis in the Hypothalamus Regulates Male-Typical Behaviors in Mice. Int. J. Mol. Sci. 2024, 25, 13089. https://doi.org/10.3390/ijms252313089
Ma J, Lin Y, Xiong W, Liu X, Pan M, Sun J, Sun Y, Li Y, Guo H, Pang G, et al. The microRNA-29ab1/Zfp36/AR Axis in the Hypothalamus Regulates Male-Typical Behaviors in Mice. International Journal of Molecular Sciences. 2024; 25(23):13089. https://doi.org/10.3390/ijms252313089
Chicago/Turabian StyleMa, Jie, Yingying Lin, Wei Xiong, Xiaoxue Liu, Minghui Pan, Jiazeng Sun, Yanan Sun, Yixuan Li, Huiyuan Guo, Guofang Pang, and et al. 2024. "The microRNA-29ab1/Zfp36/AR Axis in the Hypothalamus Regulates Male-Typical Behaviors in Mice" International Journal of Molecular Sciences 25, no. 23: 13089. https://doi.org/10.3390/ijms252313089
APA StyleMa, J., Lin, Y., Xiong, W., Liu, X., Pan, M., Sun, J., Sun, Y., Li, Y., Guo, H., Pang, G., Wang, X., & Ren, F. (2024). The microRNA-29ab1/Zfp36/AR Axis in the Hypothalamus Regulates Male-Typical Behaviors in Mice. International Journal of Molecular Sciences, 25(23), 13089. https://doi.org/10.3390/ijms252313089

