Effects of Differentially Methylated CpG Sites in Enhancer and Promoter Regions on the Chromatin Structures of Target LncRNAs in Breast Cancer
Abstract
1. Introduction
2. Results
2.1. DNA Methylation Distribution Patterns in lncRNAs
2.2. Identification of Key Differential DNA Methylation Regulatory Regions
2.3. Identification of Key Methylation-Driven lncRNAs in Breast Cancer
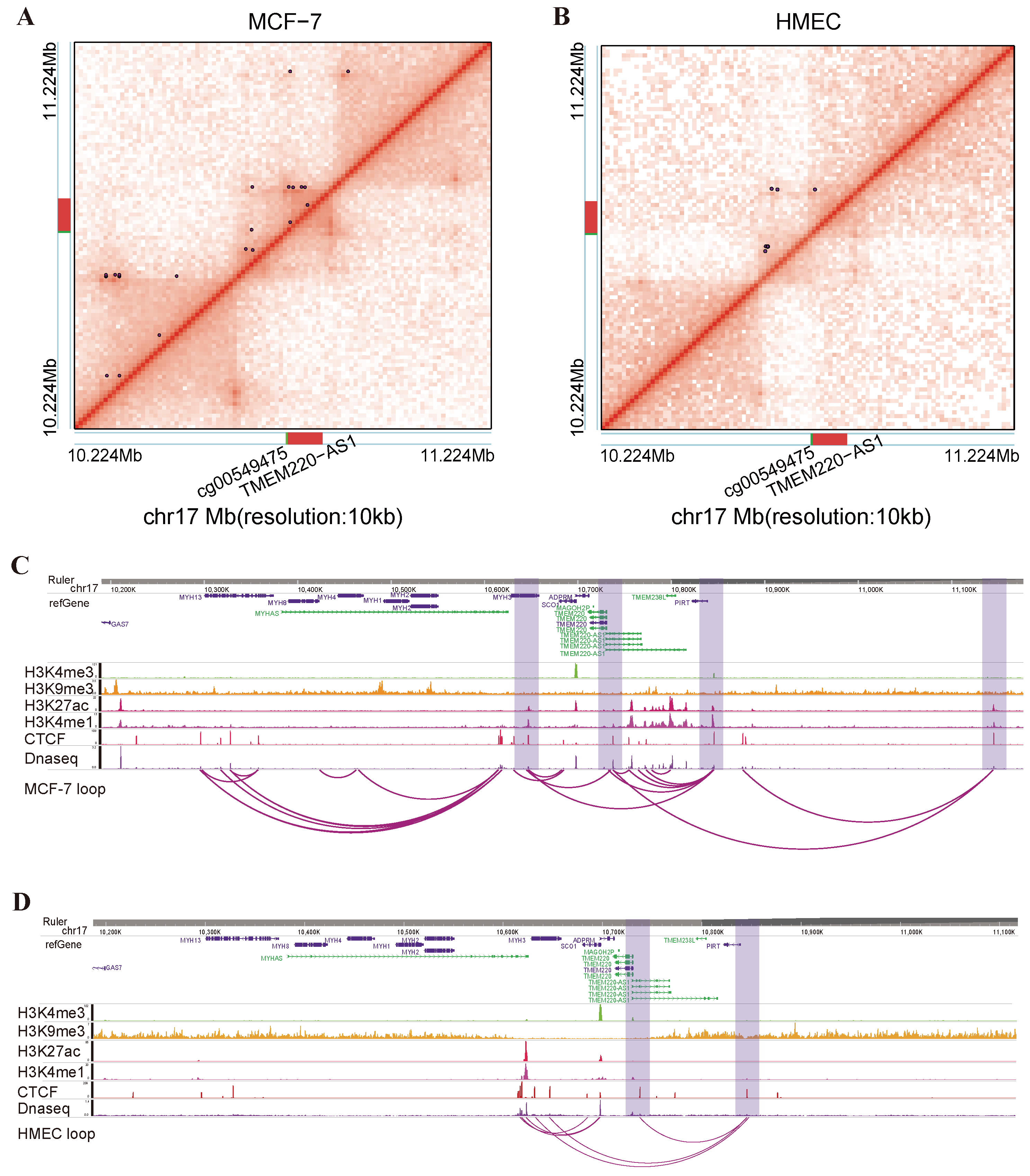
2.4. The Effect of DNA Methylation on Three-Dimensional Spatial Structures of LncRNAs
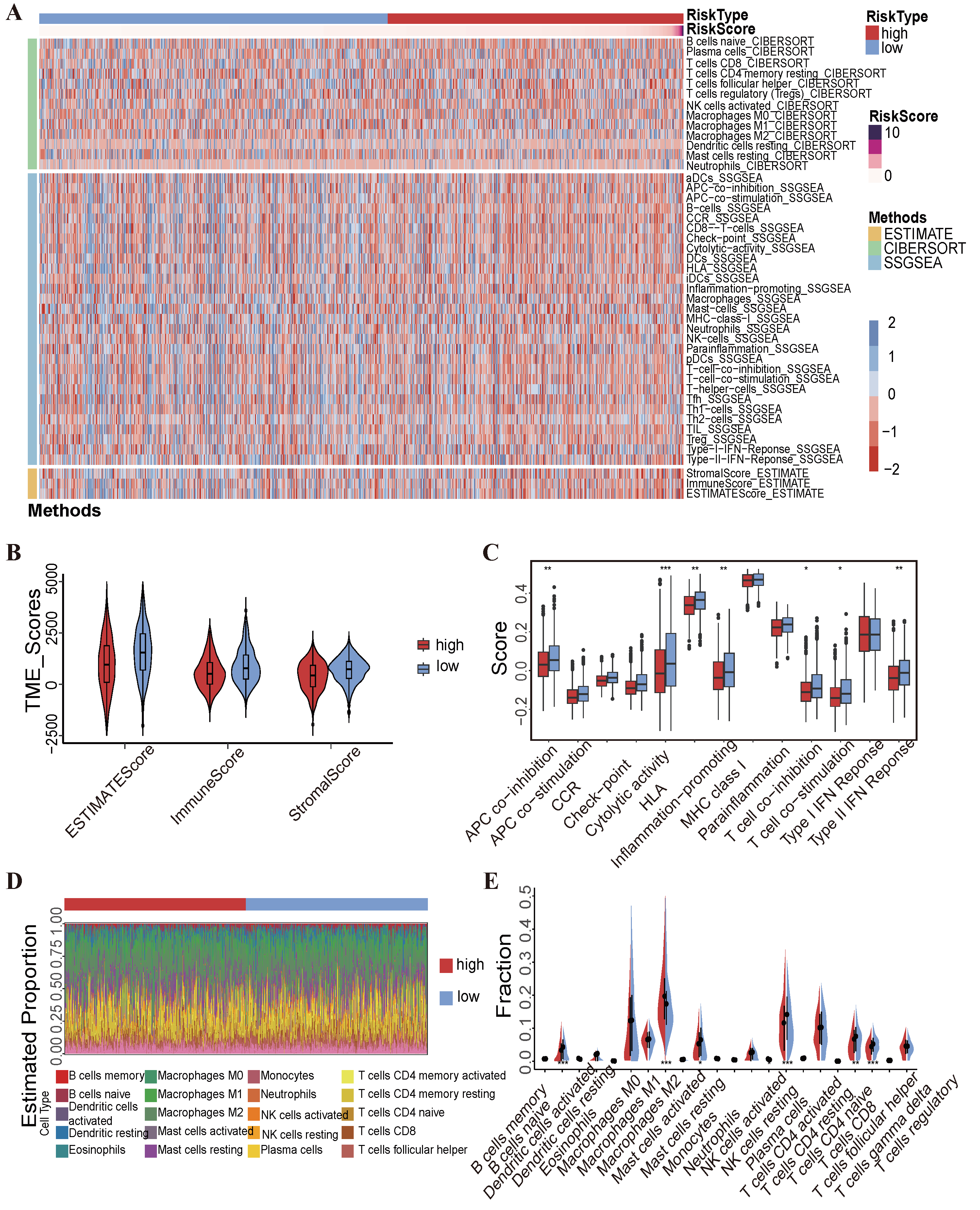
2.5. Correlations between TME, Immune Cell Infiltration Levels and Risk Scores
3. Discussion
4. Materials and Methods
4.1. Multi-Omics Data Acquisition and Processing
4.2. Classification of lncRNAs
4.3. Differentially Methylated CpG Sites (DMCs) and Differentially Expressed Genes (DEGs)
4.4. Identifying Distally Associated CpG Sites for lncRNAs
4.5. Genomic Segmentation and Annotation
4.6. Identification of the Key Methylation-Driven lncRNAs through Machine Learning
4.7. Survival Analysis
4.8. Comprehensive Assessment of the Prognostic Value of the Risk Model
4.9. Distinct 3D Genome Structure of the Methylation-Driven lncRNAs between the HMEC and MCF-7 Cells
4.10. Tumor Microenvironment (TME) and the Infiltration Levels of the Immune Cells
4.11. Statistical Analysis
5. Conclusions
Supplementary Materials
Author Contributions
Funding
Institutional Review Board Statement
Informed Consent Statement
Data Availability Statement
Acknowledgments
Conflicts of Interest
Abbreviations
| lncRNA | long noncoding RNA |
| DMC | differentially methylated CpG site |
| APC | antigen-presenting cell |
| KNN | k-nearest neighbors |
| DEG | differentially expressed gene |
| TSS | transcription start site |
| TES | transcription termination site |
| 3D | three-dimensional |
| VC | Vanilla-Coverage normalized |
| RNA-seq | RNA sequencing |
| HMEC | human mammary epithelial cell |
| ChIP-seq | Chromatin Immunoprecipitation sequencing |
| BH | Benjamini-Hochberg |
| GBM | gradient boosting machine |
| OS: | overall survival |
| K–M | Kaplan–Meier |
| ROC | receiver operating characteristic |
| ssGSEA | single-sample gene set enrichment analysis |
| AUC | area under the curve |
| PCA | principal component analysis |
| DP-lncRNAs | DMCs are located in the promoter regions of lncRNAs |
| DE-lncRNAs | DMCs are located in the enhancer regions associated with lncRNAs |
References
- Chhikara, B.S.; Parang, K. Global Cancer Statistics 2022: The Trends Projection Analysis. Chem. Biol. Lett. 2023, 10, 451. [Google Scholar]
- Mattick, J.S.; Rinn, J.L. Discovery and Annotation of Long Noncoding RNAs. Nat. Struct. Mol. Biol. 2015, 22, 5–7. [Google Scholar] [CrossRef] [PubMed]
- Cech, T.R.; Steitz, J.A. The Noncoding RNA Revolution-Trashing Old Rules to Forge New Ones. Cell 2014, 157, 77–94. [Google Scholar] [CrossRef] [PubMed]
- Peng, W.-X.; Koirala, P.; Mo, Y.-Y. LncRNA-Mediated Regulation of Cell Signaling in Cancer. Oncogene 2017, 36, 5661–5667. [Google Scholar] [CrossRef] [PubMed]
- Rodríguez Bautista, R.; Ortega Gómez, A.; Hidalgo Miranda, A.; Zentella Dehesa, A.; Villarreal-Garza, C.; Ávila-Moreno, F.; Arrieta, O. Long Non-Coding RNAs: Implications in Targeted Diagnoses, Prognosis, and Improved Therapeutic Strategies in Human Non- and Triple-Negative Breast Cancer. Clin. Epigenet. 2018, 10, 88. [Google Scholar] [CrossRef]
- Hu, Q.; Ye, Y.; Chan, L.-C.; Li, Y.; Liang, K.; Lin, A.; Egranov, S.D.; Zhang, Y.; Xia, W.; Gong, J.; et al. Oncogenic lncRNA Downregulates Cancer Cell Antigen Presentation and Intrinsic Tumor Suppression. Nat. Immunol. 2019, 20, 835–851. [Google Scholar] [CrossRef]
- Yang, Y.; Yang, H.; Xu, M.; Zhang, H.; Sun, M.; Mu, P.; Dong, T.; Du, S.; Liu, K. Long Non-Coding RNA (lncRNA) MAGI2-AS3 Inhibits Breast Cancer Cell Growth by Targeting the Fas/FasL Signalling Pathway. Hum. Cell 2018, 31, 232–241. [Google Scholar] [CrossRef]
- Gupta, R.A.; Shah, N.; Wang, K.C.; Kim, J.; Horlings, H.M.; Wong, D.J.; Tsai, M.-C.; Hung, T.; Argani, P.; Rinn, J.L.; et al. Long Non-Coding RNA HOTAIR Reprograms Chromatin State to Promote Cancer Metastasis. Nature 2010, 464, 1071–1076. [Google Scholar] [CrossRef]
- Jones, P.A. Functions of DNA Methylation: Islands, Start Sites, Gene Bodies and Beyond. Nat. Rev. Genet. 2012, 13, 484–492. [Google Scholar] [CrossRef]
- Smith, Z.D.; Meissner, A. DNA Methylation: Roles in Mammalian Development. Nat. Rev. Genet. 2013, 14, 204–220. [Google Scholar] [CrossRef]
- Du, P.; Chen, Y.; Li, Q.; Gai, Z.; Bai, H.; Zhang, L.; Liu, Y.; Cao, Y.; Zhai, Y.; Jin, W. CancerMHL: The Database of Integrating Key DNA Methylation, Histone Modifications and lncRNAs in Cancer. Database 2024, 2024, baae029. [Google Scholar] [CrossRef] [PubMed]
- Zhi, H.; Ning, S.; Li, X.; Li, Y.; Wu, W.; Li, X. A Novel Reannotation Strategy for Dissecting DNA Methylation Patterns of Human Long Intergenic Non-Coding RNAs in Cancers. Nucleic Acids Res. 2014, 42, 8258–8270. [Google Scholar] [CrossRef] [PubMed]
- Böhmdorfer, G.; Rowley, M.J.; Kuciński, J.; Zhu, Y.; Amies, I.; Wierzbicki, A.T. RNA-Directed DNA Methylation Requires Stepwise Binding of Silencing Factors to Long Non-Coding RNA. Plant J. 2014, 79, 181–191. [Google Scholar] [CrossRef] [PubMed]
- Lu, C.; Wei, Y.; Wang, X.; Zhang, Z.; Yin, J.; Li, W.; Chen, L.; Lyu, X.; Shi, Z.; Yan, W.; et al. DNA-Methylation-Mediated Activating of lncRNA SNHG12 Promotes Temozolomide Resistance in Glioblastoma. Mol. Cancer 2020, 19, 1–19. [Google Scholar] [CrossRef] [PubMed]
- Guo, W.; Lv, P.; Liu, S.; Xu, F.; Guo, Y.; Shen, S.; Liang, J.; Kuang, G.; Dong, Z. Aberrant Methylation-Mediated Downregulation of Long Noncoding RNA C5orf66-AS1 Promotes the Development of Gastric Cardia Adenocarcinoma. Mol. Carcinog. 2018, 57, 854–865. [Google Scholar] [CrossRef]
- Heilmann, K.; Toth, R.; Bossmann, C.; Klimo, K.; Plass, C.; Gerhauser, C. Genome-Wide Screen for Differentially Methylated Long Noncoding RNAs Identifies Esrp2 and lncRNA Esrp2-as Regulated by Enhancer DNA Methylation with Prognostic Relevance for Human Breast Cancer. Oncogene 2017, 36, 6446. [Google Scholar] [CrossRef]
- Li, B.; Carey, M.; Workman, J.L. The Role of Chromatin during Transcription. Cell 2007, 128, 707–719. [Google Scholar] [CrossRef]
- Orlando, G.; Law, P.J.; Cornish, A.J.; Dobbins, S.E.; Chubb, D.; Broderick, P.; Litchfield, K.; Hariri, F.; Pastinen, T.; Osborne, C.S.; et al. Promoter Capture Hi-C Based Identification of Recurrent Non-Coding Mutations in Colorectal Cancer. Nat. Genet. 2018, 50, 1375–1380. [Google Scholar] [CrossRef]
- Tomita, S.; Abdalla, M.O.A.; Fujiwara, S.; Matsumori, H.; Maehara, K.; Ohkawa, Y.; Iwase, H.; Saitoh, N.; Nakao, M. A Cluster of Noncoding RNAs Activates the ESR1 Locus during Breast Cancer Adaptation. Nat. Commun. 2015, 6, 6966. [Google Scholar] [CrossRef]
- Yang, L.; Chen, F.; Zhu, H.; Chen, Y.; Dong, B.; Shi, M.; Wang, W.; Jiang, Q.; Zhang, L.; Huang, X.; et al. 3D Genome Alterations Associated with Dysregulated HOXA13 Expression in High-Risk T-Lineage Acute Lymphoblastic Leukemia. Nat. Commun. 2021, 12, 3708. [Google Scholar] [CrossRef]
- Ernst, J.; Kellis, M. ChromHMM: Automating Chromatin-State Discovery and Characterization. Nat. Methods 2012, 9, 215–216. [Google Scholar] [CrossRef]
- Ma, X.; Yu, L.; Wang, P.; Yang, X. Discovering DNA Methylation Patterns for Long Non-Coding RNAs Associated with Cancer Subtypes. Comput. Biol. Chem. 2017, 69, 164–170. [Google Scholar] [CrossRef] [PubMed]
- Li, S.; Li, Q.; Zhang, L.; Qi, Y.; Bai, H. M6A RNA Methylation Modification and Tumor Immune Microenvironment in Lung Adenocarcinoma. Biophys. Rep. 2023, 9, 146–158. [Google Scholar] [CrossRef] [PubMed]
- Wang, L.-Y.; Zhang, L.-Q.; Li, Q.-Z.; Bai, H. The Risk Model Construction of the Genes Regulated by H3K36me3 and H3K79me2 in Breast Cancer. Biophys. Rep. 2023, 9, 45–56. [Google Scholar] [CrossRef]
- Monteagudo-Sánchez, A.; Noordermeer, D.; Greenberg, M.V.C. The Impact of DNA Methylation on CTCF-Mediated 3D Genome Organization. Nat. Struct. Mol. Biol. 2024, 31, 404–412. [Google Scholar] [CrossRef]
- Wu, P.; Li, T.; Li, R.; Jia, L.; Zhu, P.; Liu, Y.; Chen, Q.; Tang, D.; Yu, Y.; Li, C. 3D Genome of Multiple Myeloma Reveals Spatial Genome Disorganization Associated with Copy Number Variations. Nat. Commun. 2017, 8, 1937. [Google Scholar] [CrossRef]
- Domcke, S.; Bardet, A.F.; Adrian Ginno, P.; Hartl, D.; Burger, L.; Schübeler, D. Competition between DNA Methylation and Transcription Factors Determines Binding of NRF1. Nature 2015, 528, 575–579. [Google Scholar] [CrossRef] [PubMed]
- Yin, Y.; Morgunova, E.; Jolma, A.; Kaasinen, E.; Sahu, B.; Khund-Sayeed, S.; Das, P.K.; Kivioja, T.; Dave, K.; Zhong, F.; et al. Impact of Cytosine Methylation on DNA Binding Specificities of Human Transcription Factors. Science 2017, 356, eaaj2239. [Google Scholar] [CrossRef]
- Song, Y.; van den Berg, P.R.; Markoulaki, S.; Soldner, F.; Dall’Agnese, A.; Henninger, J.E.; Drotar, J.; Rosenau, N.; Cohen, M.A.; Young, R.A.; et al. Dynamic Enhancer DNA Methylation as Basis for Transcriptional and Cellular Heterogeneity of ESCs. Mol. Cell 2019, 75, 905–920.e6. [Google Scholar] [CrossRef]
- Kang, J.Y.; Song, S.H.; Yun, J.; Jeon, M.S.; Kim, H.P.; Han, S.W.; Kim, T.Y. Disruption of CTCF/Cohesin-Mediated High-Order Chromatin Structures by DNA Methylation Downregulates PTGS2 Expression. Oncogene 2015, 34, 5677–5684. [Google Scholar] [CrossRef]
- Zhu, M.; Zhang, J.; Li, G.; Liu, Z. ELOVL2-AS1 Inhibits Migration of Triple Negative Breast Cancer. PeerJ 2022, 10, e13264. [Google Scholar] [CrossRef] [PubMed]
- Alipoor, F.J.; Asadi, M.H.; Torkzadeh-Mahani, M. MIAT lncRNA Is Overexpressed in Breast Cancer and Its Inhibition Triggers Senescence and G1 Arrest in MCF7 Cell Line. J. Cell. Biochem. 2018, 119, 6470–6481. [Google Scholar] [CrossRef] [PubMed]
- Luan, T.; Zhang, X.; Wang, S.; Song, Y.; Zhou, S.; Lin, J.; An, W.; Yuan, W.; Yang, Y.; Cai, H.; et al. Long Non-Coding RNA MIAT Promotes Breast Cancer Progression and Functions as ceRNA to Regulate DUSP7 Expression by Sponging miR-155-5p. Oncotarget 2017, 8, 76153–76164. [Google Scholar] [CrossRef] [PubMed]
- Zhou, M.-F.; Wang, W.; Wang, L.; Tan, J.-D. LINC00536 Knockdown Inhibits Breast Cancer Cells Proliferation, Invasion, and Migration through Regulation of the miR-4282/Centromere Protein F Axis. Kaohsiung J. Med. Sci. 2022, 38, 1037–1047. [Google Scholar] [CrossRef]
- Bao, S.; Zhao, H.; Yuan, J.; Fan, D.; Zhang, Z.; Su, J.; Zhou, M. Computational Identification of Mutator-Derived lncRNA Signatures of Genome Instability for Improving the Clinical Outcome of Cancers: A Case Study in Breast Cancer. Briefings Bioinform. 2020, 21, 1742–1755. [Google Scholar] [CrossRef]
- Li, X.; Li, Y.; Yu, X.; Jin, F. Identification and Validation of Stemness-Related lncRNA Prognostic Signature for Breast Cancer. J. Transl. Med. 2020, 18, 331. [Google Scholar] [CrossRef]
- Wang, C.; Wu, S.; Hu, Y.; Wang, J.; Ru, K.; Zhao, M. A Novel Arginine Methylation-Associated lncRNA Signature Effectively Predicts Prognosis in Breast Cancer Patients. Front. Oncol. 2024, 14, 1472434. [Google Scholar] [CrossRef]
- Salgado, R.; Denkert, C.; Demaria, S.; Sirtaine, N.; Klauschen, F.; Pruneri, G.; Wienert, S.; Van den Eynden, G.; Baehner, F.L.; Penault-Llorca, F.; et al. The Evaluation of Tumor-Infiltrating Lymphocytes (TILs) in Breast Cancer: Recommendations by an International TILs Working Group 2014. Ann. Oncol. 2015, 26, 259–271. [Google Scholar] [CrossRef]
- Ali, H.R.; Chlon, L.; Pharoah, P.D.P.; Markowetz, F.; Caldas, C. Patterns of Immune Infiltration in Breast Cancer and Their Clinical Implications: A Gene-Expression-Based Retrospective Study. PLoS Med. 2016, 13, e1002194. [Google Scholar] [CrossRef]
- Zhang, L.-Q.; Hao, Y.-D.; La, T.; Li, Q.-Z. Inferring the Functional Effect of Gene-Body H3K79me2 Signals in Normal Samples on Gene Expression Changes: A Potential Susceptibility Marker in Chronic Myelogenous Leukemia. Curr. Bioinform. 2023, 18, 737–747. [Google Scholar] [CrossRef]
- Cancer Genome Atlas Research Network; Weinstein, J.N.; Collisson, E.A.; Mills, G.B.; Shaw, K.R.M.; Ozenberger, B.A.; Ellrott, K.; Shmulevich, I.; Sander, C.; Stuart, J.M. The Cancer Genome Atlas Pan-Cancer Analysis Project. Nat. Genet. 2013, 45, 1113–1120. [Google Scholar] [CrossRef]
- Tian, Y.; Morris, T.J.; Webster, A.P.; Yang, Z.; Beck, S.; Feber, A.; Teschendorff, A.E. ChAMP: Updated Methylation Analysis Pipeline for Illumina BeadChips. Bioinformatics 2017, 33, 3982–3984. [Google Scholar] [CrossRef] [PubMed]
- Akalin, A.; Kormaksson, M.; Li, S.; Garrett-Bakelman, F.E.; Figueroa, M.E.; Melnick, A.; Mason, C.E. methylKit: A Comprehensive R Package for the Analysis of Genome-Wide DNA Methylation Profiles. Genome Biol. 2012, 13, R87. [Google Scholar] [CrossRef] [PubMed]
- Kao, K.-J.; Chang, K.-M.; Hsu, H.-C.; Huang, A.T. Correlation of Microarray-Based Breast Cancer Molecular Subtypes and Clinical Outcomes: Implications for Treatment Optimization. BMC Cancer 2011, 11, 143. [Google Scholar] [CrossRef] [PubMed]
- Dedeurwaerder, S.; Desmedt, C.; Calonne, E.; Singhal, S.K.; Haibe-Kains, B.; Defrance, M.; Michiels, S.; Volkmar, M.; Deplus, R.; Luciani, J.; et al. DNA Methylation Profiling Reveals a Predominant Immune Component in Breast Cancers. EMBO Mol. Med. 2011, 3, 726–741. [Google Scholar] [CrossRef]
- Harrow, J.; Frankish, A.; Gonzalez, J.M.; Tapanari, E.; Diekhans, M.; Kokocinski, F.; Aken, B.L.; Barrell, D.; Zadissa, A.; Searle, S.; et al. GENCODE: The Reference Human Genome Annotation for The ENCODE Project. Genome Res. 2012, 22, 1760–1774. [Google Scholar] [CrossRef]
- Quinlan, A.R.; Hall, I.M. BEDTools: A Flexible Suite of Utilities for Comparing Genomic Features. Bioinformatics 2010, 26, 841–842. [Google Scholar] [CrossRef]
- Zhang, W.; Guan, X.; Tang, J. The Long Non-Coding RNA Landscape in Triple-Negative Breast Cancer. Cell Prolif. 2021, 54, e12966. [Google Scholar] [CrossRef]
- Liu, L.; Zhang, Y.; Lu, J. The Roles of Long Noncoding RNAs in Breast Cancer Metastasis. Cell Death Dis. 2020, 11, 749. [Google Scholar] [CrossRef]
- Yousefi, H.; Maheronnaghsh, M.; Molaei, F.; Mashouri, L.; Reza Aref, A.; Momeny, M.; Alahari, S.K. Long Noncoding RNAs and Exosomal lncRNAs: Classification, and Mechanisms in Breast Cancer Metastasis and Drug Resistance. Oncogene 2020, 39, 953–974. [Google Scholar] [CrossRef]
- Taberlay, P.C.; Statham, A.L.; Kelly, T.K.; Clark, S.J.; Jones, P.A. Reconfiguration of Nucleosome-Depleted Regions at Distal Regulatory Elements Accompanies DNA Methylation of Enhancers and Insulators in Cancer. Genome Res. 2014, 24, 1421–1432. [Google Scholar] [CrossRef] [PubMed]
- Fleischer, T.; Tekpli, X.; Mathelier, A.; Wang, S.; Nebdal, D.; Dhakal, H.P.; Sahlberg, K.K.; Schlichting, E.; Børresen-Dale, A.-L.; Borgen, E.; et al. DNA Methylation at Enhancers Identifies Distinct Breast Cancer Lineages. Nat. Commun. 2017, 8, 1379. [Google Scholar] [CrossRef] [PubMed]
- Kuhn, M. Building Predictive Models in R Using the Caret Package. J. Stat. Soft. 2008, 28, 1–26. [Google Scholar] [CrossRef]
- Friedman, J.H. Greedy Function Approximation: A Gradient Boosting Machine. Ann. Stat. 2001, 29, 1189–1232. [Google Scholar] [CrossRef]
- Friedman, J.; Hastie, T.; Tibshirani, R. Regularization Paths for Generalized Linear Models via Coordinate Descent. J. Stat. Softw. 2010, 33, 1. [Google Scholar] [CrossRef]
- Blanche, P.; Dartigues, J.-F.; Jacqmin-Gadda, H. Estimating and Comparing Time-Dependent Areas under Receiver Operating Characteristic Curves for Censored Event Times with Competing Risks. Stat. Med. 2013, 32, 5381–5397. [Google Scholar] [CrossRef]
- Robin, X.; Turck, N.; Hainard, A.; Tiberti, N.; Lisacek, F.; Sanchez, J.-C.; Müller, M. pROC: An Open-Source Package for R and S+ to Analyze and Compare ROC Curves. BMC Bioinform. 2011, 12, 77. [Google Scholar] [CrossRef]
- Schröder, M.S.; Culhane, A.C.; Quackenbush, J.; Haibe-Kains, B. Survcomp: An R/Bioconductor Package for Performance Assessment and Comparison of Survival Models. Bioinformatics 2011, 27, 3206–3208. [Google Scholar] [CrossRef]
- Wolff, J.; Rabbani, L.; Gilsbach, R.; Richard, G.; Manke, T.; Backofen, R.; Grüning, B.A. Galaxy HiCExplorer 3: A Web Server for Reproducible Hi-C, Capture Hi-C and Single-Cell Hi-C Data Analysis, Quality Control and Visualization. Nucleic Acids Res. 2020, 48, W177–W184. [Google Scholar] [CrossRef]
- Rao, S.S.P.; Huntley, M.H.; Durand, N.C.; Stamenova, E.K.; Bochkov, I.D.; Robinson, J.T.; Sanborn, A.L.; Machol, I.; Omer, A.D.; Lander, E.S.; et al. A 3D Map of the Human Genome at Kilobase Resolution Reveals Principles of Chromatin Looping. Cell 2014, 159, 1665–1680. [Google Scholar] [CrossRef]
- Zhou, X.; Lowdon, R.F.; Li, D.; Lawson, H.A.; Madden, P.A.F.; Costello, J.F.; Wang, T. Exploring Long-Range Genome Interactions Using the WashU Epigenome Browser. Nat. Methods 2013, 10, 375–376. [Google Scholar] [CrossRef] [PubMed]
- Newman, A.M.; Liu, C.L.; Green, M.R.; Gentles, A.J.; Feng, W.; Xu, Y.; Hoang, C.D.; Diehn, M.; Alizadeh, A.A. Robust Enumeration of Cell Subsets from Tissue Expression Profiles. Nat. Methods 2015, 12, 453–457. [Google Scholar] [CrossRef] [PubMed]
- Hänzelmann, S.; Castelo, R.; Guinney, J. GSVA: Gene Set Variation Analysis for Microarray and RNA-Seq Data. BMC Bioinform. 2013, 14, 7. [Google Scholar] [CrossRef] [PubMed]
- Subramanian, A.; Tamayo, P.; Mootha, V.K.; Mukherjee, S.; Ebert, B.L.; Gillette, M.A.; Paul, T.; Pomeroy, S.L.; Golub, T.R.; Lander, E.S.; et al. Gene Set Enrichment Analysis: A Knowledge-Based Approach for Interpreting Genome-Wide Expression Profiles. Proc. Natl. Acad. Sci. USA 2005, 102, 15545–15550. [Google Scholar] [CrossRef]








Disclaimer/Publisher’s Note: The statements, opinions and data contained in all publications are solely those of the individual author(s) and contributor(s) and not of MDPI and/or the editor(s). MDPI and/or the editor(s) disclaim responsibility for any injury to people or property resulting from any ideas, methods, instructions or products referred to in the content. |
© 2024 by the authors. Licensee MDPI, Basel, Switzerland. This article is an open access article distributed under the terms and conditions of the Creative Commons Attribution (CC BY) license (https://creativecommons.org/licenses/by/4.0/).
Share and Cite
Fan, Z.; Chen, Y.; Yan, D.; Li, Q. Effects of Differentially Methylated CpG Sites in Enhancer and Promoter Regions on the Chromatin Structures of Target LncRNAs in Breast Cancer. Int. J. Mol. Sci. 2024, 25, 11048. https://doi.org/10.3390/ijms252011048
Fan Z, Chen Y, Yan D, Li Q. Effects of Differentially Methylated CpG Sites in Enhancer and Promoter Regions on the Chromatin Structures of Target LncRNAs in Breast Cancer. International Journal of Molecular Sciences. 2024; 25(20):11048. https://doi.org/10.3390/ijms252011048
Chicago/Turabian StyleFan, Zhiyu, Yingli Chen, Dongsheng Yan, and Qianzhong Li. 2024. "Effects of Differentially Methylated CpG Sites in Enhancer and Promoter Regions on the Chromatin Structures of Target LncRNAs in Breast Cancer" International Journal of Molecular Sciences 25, no. 20: 11048. https://doi.org/10.3390/ijms252011048
APA StyleFan, Z., Chen, Y., Yan, D., & Li, Q. (2024). Effects of Differentially Methylated CpG Sites in Enhancer and Promoter Regions on the Chromatin Structures of Target LncRNAs in Breast Cancer. International Journal of Molecular Sciences, 25(20), 11048. https://doi.org/10.3390/ijms252011048

