Heyde Syndrome Unveiled: A Case Report with Current Literature Review and Molecular Insights
Abstract
1. Introduction
2. Case Presentation

3. Discussion
3.1. Molecular Insights into Heyde Syndrome: The Role of VWF
3.1.1. Structure and Function of VWF
3.1.2. Role in Primary and Secondary Hemostasis
3.1.3. Genetic Basis of Congenital VWD
3.1.4. Causes and Mechanisms of AVWD
3.1.5. Interrelationship between Aortic Stenosis and VWF Degradation
3.2. Understanding Angiodysplasia and Its Implications in Heyde Syndrome
3.2.1. Overview of Angiodysplasia
3.2.2. Etiology and Mechanisms of Angiodysplasia Formation
3.2.3. Risk Factors for Angiodysplasia
3.2.4. Angiodysplasia in Heyde Syndrome
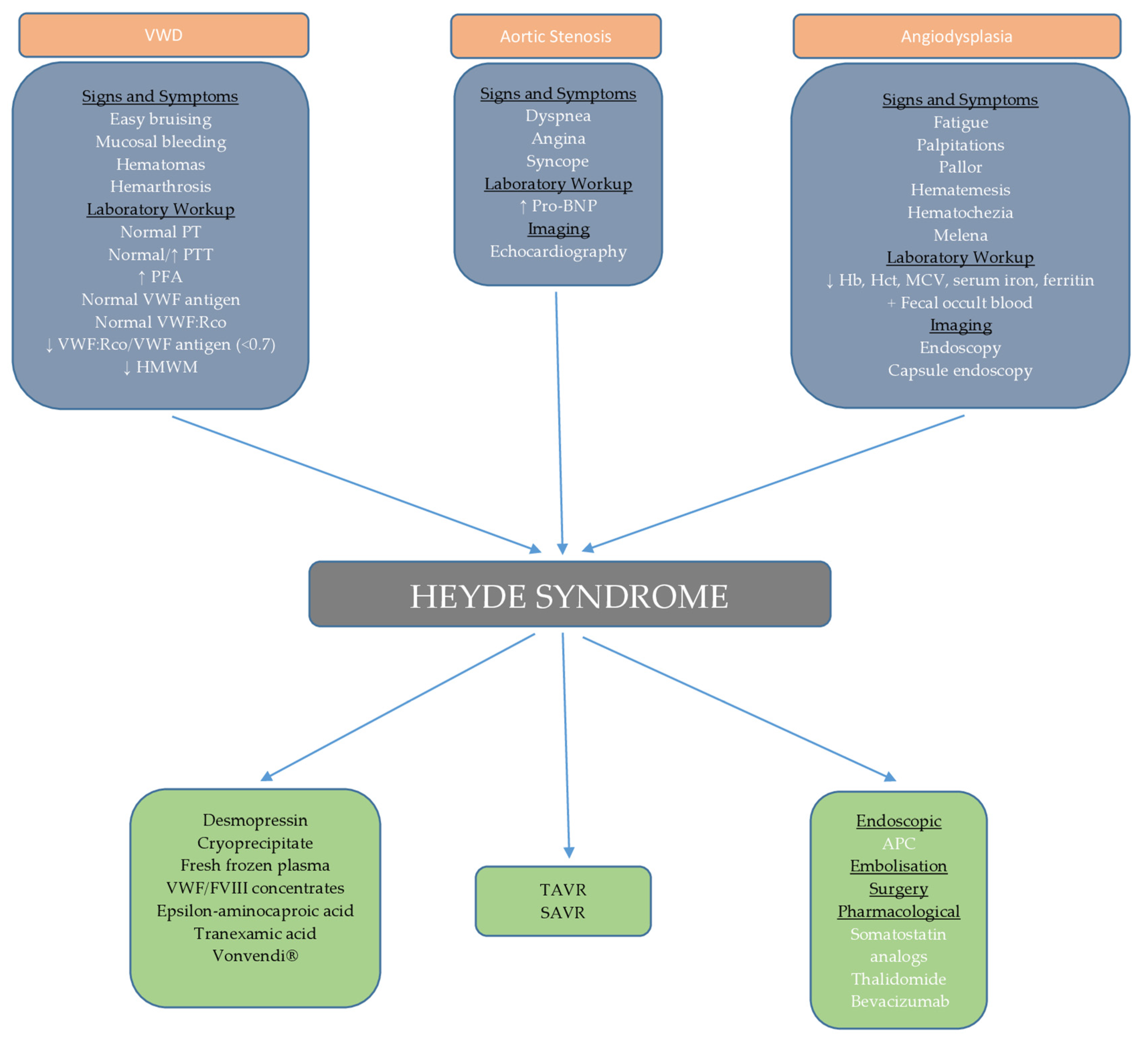
3.3. Clinical Approach and Diagnosis
3.3.1. History and Physical Examination
3.3.2. Laboratory and Imaging Assessments
3.4. Therapeutic Strategies
3.4.1. Aortic Stenosis Management
3.4.2. Management of Gastrointestinal Hemorrhage
3.4.3. Treatment of AVWD
3.4.4. Patient Management and Follow-Up: Our Strategy and Insights from Current Literature
3.5. Future Perspectives
4. Conclusions
Author Contributions
Funding
Institutional Review Board Statement
Informed Consent Statement
Data Availability Statement
Acknowledgments
Conflicts of Interest
References
- Heyde, E.C. Gastrointestinal bleeding in aortic stenosis. N. Engl. J. Med. 1958, 259, 196. [Google Scholar] [CrossRef]
- García-Compeán, D.; Del Cueto-Aguilera, Á.N.; Jiménez-Rodríguez, A.R.; González-González, J.A.; Maldonado-Garza, H.J. Diagnostic and therapeutic challenges of gastrointestinal angiodysplasias: A critical review and view points. World J. Gastroenterol. 2019, 25, 2549–2564. [Google Scholar] [CrossRef] [PubMed]
- Alshuwaykh, O.; Krier, M.J. A Case of Heyde Syndrome with Resolution of Gastrointestinal Bleeding Two Weeks After Aortic Valve Replacement. Am. J. Case Rep. 2018, 19, 924–926. [Google Scholar] [CrossRef] [PubMed]
- Waldschmidt, L.; Drolz, A.; Heimburg, P.; Goßling, A.; Ludwig, S.; Voigtländer, L.; Linder, M.; Schofer, N.; Reichenspurner, H.; Blankenberg, S.; et al. Heyde syndrome: Prevalence and outcomes in patients undergoing transcatheter aortic valve implantation. Clin. Res. Cardiol. Off. J. Ger. Card. Soc. 2021, 110, 1939–1946. [Google Scholar] [CrossRef]
- Blackshear, J.L. Heyde Syndrome: Aortic Stenosis and Beyond. Clin. Geriatr. Med. 2019, 35, 369–379. [Google Scholar] [CrossRef]
- Franchini, M.; Mannucci, P.M. Von Willebrand disease-associated angiodysplasia: A few answers, still many questions. Br. J. Haematol. 2013, 161, 177–182. [Google Scholar] [CrossRef]
- Flood, V.H. Perils, problems, and progress in laboratory diagnosis of von Willebrand disease. Semin. Thromb. Hemost. 2014, 40, 41–48. [Google Scholar] [CrossRef][Green Version]
- Gerson, L.B.; Fidler, J.L.; Cave, D.R.; Leighton, J.A. ACG Clinical Guideline: Diagnosis and Management of Small Bowel Bleeding. Am. J. Gastroenterol. 2015, 110, 1265–1288. [Google Scholar] [CrossRef]
- Saha, B.; Wien, E.; Fancher, N.; Kahili-Heede, M.; Enriquez, N.; Velasco-Hughes, A. Heyde’s syndrome: A systematic review of case reports. BMJ Open Gastroenterol. 2022, 9, e000866. [Google Scholar] [CrossRef]
- Van Belle, E.; Vincent, F.; Rauch, A.; Casari, C.; Jeanpierre, E.; Loobuyck, V.; Rosa, M.; Delhaye, C.; Spillemaeker, H.; Paris, C.; et al. von Willebrand Factor and Management of Heart Valve Disease: JACC Review Topic of the Week. J. Am. Coll. Cardiol. 2019, 73, 1078–1088. [Google Scholar] [CrossRef]
- James, P.D.; Connell, N.T.; Ameer, B.; Di Paola, J.; Eikenboom, J.; Giraud, N.; Haberichter, S.; Jacobs-Pratt, V.; Konkle, B.; McLintock, C.; et al. ASH ISTH NHF WFH 2021 guidelines on the diagnosis of von Willebrand disease. Blood Adv. 2021, 5, 280–300. [Google Scholar] [CrossRef] [PubMed]
- Randi, A.M.; Laffan, M.A. Von Willebrand factor and angiogenesis: Basic and applied issues. J. Thromb. Haemost. 2017, 15, 13–20. [Google Scholar] [CrossRef] [PubMed]
- Zhou, Y.F.; Eng, E.T.; Zhu, J.; Lu, C.; Walz, T.; Springer, T.A. Sequence and structure relationships within von Willebrand factor. Blood 2012, 120, 449–458. [Google Scholar] [CrossRef]
- Zucker, M.; Hauschner, H.; Seligsohn, U.; Rosenberg, N. Platelet factor XI: Intracellular localization and mRNA splicing following platelet activation. Blood Cells Mol. Dis. 2018, 69, 30–37. [Google Scholar] [CrossRef] [PubMed]
- Zourikian, N.; Merlen, C.; Bonnefoy, A.; St-Louis, J.; Rivard, G.E. Effects of moderate-intensity physical exercise on pharmacokinetics of factor VIII and von Willebrand factor in young adults with severe haemophilia A: A pilot study. Haemoph. Off. J. World Fed. Hemoph. 2016, 22, e177–e183. [Google Scholar] [CrossRef]
- Swystun, L.L.; Georgescu, I.; Mewburn, J.; Deforest, M.; Nesbitt, K.; Hebert, K.; Dwyer, C.; Brown, C.; Notley, C.; Lillicrap, D. Abnormal von Willebrand factor secretion, factor VIII stabilization and thrombus dynamics in type 2N von Willebrand disease mice. J. Thromb. Haemost. 2017, 15, 1607–1619. [Google Scholar] [CrossRef]
- Ziliotto, N.; Bernardi, F.; Piazza, F. Hemostasis components in cerebral amyloid angiopathy and Alzheimer’s disease. Neurol. Sci. Off. J. Ital. Neurol. Soc. Ital. Soc. Clin. Neurophysiol. 2021, 42, 3177–3188. [Google Scholar] [CrossRef] [PubMed]
- Favaloro, E.J.; Pasalic, L.; Curnow, J. Monitoring Therapy during Treatment of von Willebrand Disease. Semin. Thromb. Hemost. 2017, 43, 338–354. [Google Scholar] [CrossRef]
- Zou, J.; Sun, S.; De Simone, I.; Ten Cate, H.; de Groot, P.G.; de Laat, B.; Roest, M.; Heemskerk, J.W.M.; Swieringa, F. Platelet Activation Pathways Controlling Reversible Integrin αIIbβ3 Activation. TH Open Companion J. Thromb. Haemost. 2024, 8, e232–e242. [Google Scholar] [CrossRef]
- Holleran, G.; Hall, B.; O’Regan, M.; Smith, S.; McNamara, D. Expression of Angiogenic Factors in Patients With Sporadic Small Bowel Angiodysplasia. J. Clin. Gastroenterol. 2015, 49, 831–836. [Google Scholar] [CrossRef]
- Venkateswarlu, D. Structural insights into the interaction of blood coagulation co-factor VIIIa with factor IXa: A computational protein-protein docking and molecular dynamics refinement study. Biochem. Biophys. Res. Commun. 2014, 452, 408–414. [Google Scholar] [CrossRef][Green Version]
- Yada, K.; Nogami, K.; Shima, M. Different factor VIII neutralizing effects on anti-factor VIII inhibitor antibodies associated with epitope specificity and von Willebrand factor. Br. J. Haematol. 2013, 163, 104–111. [Google Scholar] [CrossRef] [PubMed]
- Zolkova, J.; Sokol, J.; Simurda, T.; Vadelova, L.; Snahnicanova, Z.; Loderer, D.; Dobrotova, M.; Ivankova, J.; Skornova, I.; Lasabova, Z.; et al. Genetic Background of von Willebrand Disease: History, Current State, and Future Perspectives. Semin. Thromb. Hemost. 2020, 46, 484–500. [Google Scholar] [CrossRef] [PubMed]
- Zolaly, M.A.; Alemam, M.M.; Kheder, O.M.; Aljohani, A.K. A Child With Hereditary Spherocytosis Associated With Von Willebrand’s Disease: A Case Report From Saudi Arabia. Cureus 2022, 14, e29733. [Google Scholar] [CrossRef]
- Znazen, R.; Guermazi, S.; Karoui, M. Diagnostic biologique de la maladie de Willebrand et ses difficultes [Biological diagnosis of Von Willebrand disease and its difficulties]. Tunis. Med. 2007, 85, 445–449. [Google Scholar]
- Federici, A.B.; Bucciarelli, P.; Castaman, G.; Baronciani, L.; Canciani, M.T.; Mazzucconi, M.G.; Morfini, M.; Rocino, A.; Schiavoni, M.; Oliovecchio, E.; et al. Management of inherited von Willebrand disease in Italy: Results from the retrospective study on 1234 patients. Semin. Thromb. Hemost. 2011, 37, 511–521. [Google Scholar] [CrossRef][Green Version]
- de Jong, A.; Eikenboom, J. Von Willebrand disease mutation spectrum and associated mutation mechanisms. Thromb. Res. 2017, 159, 65–75. [Google Scholar] [CrossRef]
- Veyradier, A.; Boisseau, P.; Fressinaud, E.; Caron, C.; Ternisien, C.; Giraud, M.; Zawadzki, C.; Trossaert, M.; Itzhar-Baïkian, N.; Dreyfus, M.; et al. A Laboratory Phenotype/Genotype Correlation of 1167 French Patients From 670 Families With von Willebrand Disease: A New Epidemiologic Picture. Medicine 2016, 95, e3038. [Google Scholar] [CrossRef]
- De Jong, A.; Eikenboom, J. Developments in the diagnostic procedures for von Willebrand disease. J. Thromb. Haemost. 2016, 14, 449–460. [Google Scholar] [CrossRef]
- Zuberi, L.; Yerasuri, D.; Kuriakose, P. Effect of blood group on idiopathic thrombotic thrombocytopenic purpura. J. Clin. Apher. 2009, 24, 131–133. [Google Scholar] [CrossRef]
- Zheng, X.L. Structure-function and regulation of ADAMTS-13 protease. J. Thromb. Haemost. 2013, 11, 11–23. [Google Scholar] [CrossRef] [PubMed]
- Shiltagh, N.; Kirkpatrick, J.; Cabrita, L.D.; McKinnon, T.A.; Thalassinos, K.; Tuddenham, E.G.; Hansen, D.F. Solution structure of the major factor VIII binding region on von Willebrand factor. Blood 2014, 123, 4143–4151. [Google Scholar] [CrossRef]
- Rios, D.R.; Fernandes, A.P.; Figueiredo, R.C.; Guimarães, D.A.; Ferreira, C.N.; Simões e Silva, A.C.; Carvalho, M.G.; Gomes, K.B.; Dusse, L.M. Relationship between ABO blood groups and von Willebrand factor, ADAMTS13 and factor VIII in patients undergoing hemodialysis. J. Thromb. Thrombol. 2012, 33, 416–421. [Google Scholar] [CrossRef]
- Zhou, K.I.; Kapoor, S.; Onwuemene, O.A. Surprise diagnosis of acquired von Willebrand syndrome in a patient previously thought to have type III von Willebrand disease: Evaluation and periprocedural management. BMJ Case Rep. 2023, 16, e257760. [Google Scholar] [CrossRef] [PubMed]
- Rauch, A.; Susen, S.; Zieger, B. Acquired von Willebrand Syndrome in Patients With Ventricular Assist Device. Front. Med. 2019, 6, 7. [Google Scholar] [CrossRef] [PubMed]
- Shetty, S.; Kasatkar, P.; Ghosh, K. Pathophysiology of acquired von Willebrand disease: A concise review. Eur. J. Haematol. 2011, 87, 99–106. [Google Scholar] [CrossRef]
- Zhussupbekov, M.; Méndez Rojano, R.; Wu, W.T.; Massoudi, M.; Antaki, J.F. A Continuum Model for the Unfolding of von Willebrand Factor. Ann. Biomed. Eng. 2021, 49, 2646–2658. [Google Scholar] [CrossRef]
- Manfredi, E.; van Zaane, B.; Gerdes, V.E.; Brandjes, D.P.; Squizzato, A. Hypothyroidism and acquired von Willebrand’s syndrome: A systematic review. Haemoph. Off. J. World Fed. Hemoph. 2008, 14, 423–433. [Google Scholar] [CrossRef]
- Federici, A.B.; Intini, D.; Lattuada, A.; Vanelli, C.; Arrigoni, L.; Sacchi, E.; Russo, U. Supportive transfusion therapy in cancer patients with acquired defects of hemostasis. Thromb. Res. 2014, 133, S56–S62. [Google Scholar] [CrossRef]
- Sucker, C.; Michiels, J.J.; Zotz, R.B. Causes, etiology and diagnosis of acquired von Willebrand disease: A prospective diagnostic workup to establish the most effective therapeutic strategies. Acta Haematol. 2009, 121, 177–182. [Google Scholar] [CrossRef]
- Tiede, A.; Rand, J.H.; Budde, U.; Ganser, A.; Federici, A.B. How I treat the acquired von Willebrand syndrome. Blood 2011, 117, 6777–6785. [Google Scholar] [CrossRef] [PubMed]
- Yasar, S.J.; Abdullah, O.; Fay, W.; Balla, S. Von Willebrand factor revisited. J. Interv. Cardiol. 2018, 31, 360–367. [Google Scholar] [CrossRef] [PubMed]
- López, J.A.; Dong, J.F. Shear stress and the role of high molecular weight von Willebrand factor multimers in thrombus formation. Blood Coagul. Fibrinolysis Int. J. Haemost. Thromb. 2005, 16, S11–S16. [Google Scholar] [CrossRef]
- Zhang, X.; Halvorsen, K.; Zhang, C.Z.; Wong, W.P.; Springer, T.A. Mechanoenzymatic cleavage of the ultralarge vascular protein von Willebrand factor. Science 2009, 324, 1330–1334. [Google Scholar] [CrossRef]
- Rayes, J.; Hollestelle, M.J.; Legendre, P.; Marx, I.; de Groot, P.G.; Christophe, O.D.; Lenting, P.J.; Denis, C.V. Mutation and ADAMTS13-dependent modulation of disease severity in a mouse model for von Willebrand disease type 2B. Blood 2010, 115, 4870–4877. [Google Scholar] [CrossRef]
- Horiuchi, H.; Doman, T.; Kokame, K.; Saiki, Y.; Matsumoto, M. Acquired von Willebrand Syndrome Associated with Cardiovascular Diseases. J. Atheroscler. Thromb. 2019, 26, 303–314. [Google Scholar] [CrossRef]
- Wang, L.; Wu, K.; Ou, W.; Su, X.; Sun, G.; Wang, W.; Xu, Q.; Wang, B. Transcatheter aortic valve implantation for patients with heyde syndrome: A literature review of case reports. Heliyon 2023, 9, e17952. [Google Scholar] [CrossRef]
- Vincentelli, A.; Susen, S.; Le Tourneau, T.; Six, I.; Fabre, O.; Juthier, F.; Bauters, A.; Decoene, C.; Goudemand, J.; Prat, A.; et al. Acquired von Willebrand syndrome in aortic stenosis. N. Engl. J. Med. 2003, 349, 343–349. [Google Scholar] [CrossRef] [PubMed]
- Tamura, T.; Horiuchi, H.; Imai, M.; Tada, T.; Shiomi, H.; Kuroda, M.; Nishimura, S.; Takahashi, Y.; Yoshikawa, Y.; Tsujimura, A.; et al. Unexpectedly High Prevalence of Acquired von Willebrand Syndrome in Patients with Severe Aortic Stenosis as Evaluated with a Novel Large Multimer Index. J. Atheroscler. Thromb. 2015, 22, 1115–1123. [Google Scholar] [CrossRef]
- Kellermair, J.; Saeed, S.; Ott, H.W.; Kammler, J.; Blessberger, H.; Suppan, M.; Grund, M.; Kiblboeck, D.; Urheim, S.; Chambers, J.B.; et al. High-molecular-weight von Willebrand Factor multimer ratio differentiates true-severe from pseudo-severe classical low-flow, low-gradient aortic stenosis. Eur. Heart J. Cardiovasc. Imaging 2020, 21, 1123–1130. [Google Scholar] [CrossRef]
- De Larochellière, H.; Puri, R.; Eikelboom, J.W.; Rodés-Cabau, J. Blood Disorders in Patients Undergoing Transcatheter Aortic Valve Replacement: A Review. JACC Cardiovasc. Interv. 2019, 12, 1–11. [Google Scholar] [CrossRef]
- Poralla, T. Angiodysplasia in the renal patient: How to diagnose and how to treat? Nephrol. Dial. Transplant. Off. Publ. Eur. Dial. Transpl. Assoc. —Eur. Ren. Assoc. 1998, 13, 2188–2191. [Google Scholar] [CrossRef] [PubMed]
- Gordon, F.H.; Watkinson, A.; Hodgson, H. Vascular malformations of the gastrointestinal tract. Best. Pract. Res. Clin. Gastroenterol. 2001, 15, 41–58. [Google Scholar] [CrossRef] [PubMed]
- Sami, S.S.; Al-Araji, S.A.; Ragunath, K. Review article: Gastrointestinal angiodysplasia—Pathogenesis, diagnosis and management. Aliment. Pharmacol. Ther. 2014, 39, 15–34. [Google Scholar] [CrossRef] [PubMed]
- Bollinger, E.; Raines, D.; Saitta, P. Distribution of bleeding gastrointestinal angioectasias in a Western population. World J. Gastroenterol. 2012, 18, 6235–6239. [Google Scholar] [CrossRef] [PubMed]
- Clouse, R.E.; Costigan, D.J.; Mills, B.A.; Zuckerman, G.R. Angiodysplasia as a cause of upper gastrointestinal bleeding. Arch. Intern. Med. 1985, 145, 458–461. [Google Scholar] [CrossRef]
- Foutch, P.G.; Rex, D.K.; Lieberman, D.A. Prevalence and natural history of colonic angiodysplasia among healthy asymptomatic people. Am. J. Gastroenterol. 1995, 90, 564–567. [Google Scholar]
- Correia, J.; Pinho, R.; Rodrigues, A.; Ponte, A.; Gomes, C.; Afecto, E.; Estevinho, M.; Freitas, T. Small-Bowel Angioectasias: Are They Responsible for a Real Impact on Survival? GE-Port. J. Gastroenterol. 2022, 30, 336–342. [Google Scholar] [CrossRef]
- Moretó, M.; Figa, M.; Ojembarrena, E.; Zaballa, M. Vascular malformations of the stomach and duodenum: An endoscopic classification. Endoscopy 1986, 18, 227–229. [Google Scholar] [CrossRef]
- Farrell, J.J.; Friedman, L.S. Review article: The management of lower gastrointestinal bleeding. Aliment. Pharmacol. Ther. 2005, 21, 1281–1298. [Google Scholar] [CrossRef]
- Raju, G.S.; Gerson, L.; Das, A.; Lewis, B. American Gastroenterological Association American Gastroenterological Association (AGA) Institute technical review on obscure gastrointestinal bleeding. Gastroenterology 2007, 133, 1697–1717. [Google Scholar] [CrossRef] [PubMed]
- Mondal, S.; Hollander, K.N.; Ibekwe, S.O.; Williams, B.; Tanaka, K. Heyde Syndrome-Pathophysiology and Perioperative Implications. J. Cardiothorac. Vasc. Anesth. 2021, 35, 3331–3339. [Google Scholar] [CrossRef]
- Tahergorabi, Z.; Khazaei, M. A review on angiogenesis and its assays. Iran. J. Basic. Med. Sci. 2012, 15, 1110–1126. [Google Scholar] [PubMed]
- Carmeliet, P. Angiogenesis in health and disease. Nat. Med. 2003, 9, 653–660. [Google Scholar] [CrossRef]
- Boccardo, P.; Remuzzi, G.; Galbusera, M. Platelet dysfunction in renal failure. Semin. Thromb. Hemost. 2004, 30, 579–589. [Google Scholar] [CrossRef]
- Fujita, H.; Momoi, M.; Chuganji, Y.; Tomiyama, J. Increased plasma vascular endothelial growth factor levels in patients with angiodysplasia. J. Intern. Med. 2000, 248, 268–269. [Google Scholar] [CrossRef]
- Junquera, F.; Saperas, E.; de Torres, I.; Vidal, M.T.; Malagelada, J.R. Increased expression of angiogenic factors in human colonic angiodysplasia. Am. J. Gastroenterol. 1999, 94, 1070–1076. [Google Scholar] [CrossRef] [PubMed]
- Ghdes, O.; Gaja, A.; Blel, A.; Jarraya, H.; Mnif, N. Ileal angiodysplasia presentation as a bowel obstruction: A case report. Int. J. Surg. Case Rep. 2017, 39, 301–304. [Google Scholar] [CrossRef]
- Boley, S.J.; Sammartano, R.; Adams, A.; DiBiase, A.; Kleinhaus, S.; Sprayregen, S. On the nature and etiology of vascular ectasias of the colon. Degenerative lesions of aging. Gastroenterology 1977, 72, 650–660. [Google Scholar] [CrossRef]
- Scheffer, S.M.; Leatherman, L.L. Resolution of Heyde’s syndrome of aortic stenosis and gastrointestinal bleeding after aortic valve replacement. Ann. Thorac. Surg. 1986, 42, 477–480. [Google Scholar] [CrossRef]
- Chalasani, N.; Cotsonis, G.; Wilcox, C.M. Upper gastrointestinal bleeding in patients with chronic renal failure: Role of vascular ectasia. Am. J. Gastroenterol. 1996, 91, 2329–2332. [Google Scholar] [PubMed]
- Krock, B.L.; Skuli, N.; Simon, M.C. Hypoxia-induced angiogenesis: Good and evil. Genes Cancer 2011, 2, 1117–1133. [Google Scholar] [CrossRef] [PubMed]
- Kaw, D.; Malhotra, D. Platelet dysfunction and end-stage renal disease. Semin. Dial. 2006, 19, 317–322. [Google Scholar] [CrossRef]
- Kalman, R.S.; Pedrosa, M.C. Evidence-based review of gastrointestinal bleeding in the chronic kidney disease patient. Semin. Dial. 2015, 28, 68–74. [Google Scholar] [CrossRef] [PubMed]
- Escolar, G.; Cases, A.; Bastida, E.; Garrido, M.; López, J.; Revert, L.; Castillo, R.; Ordinas, A. Uremic platelets have a functional defect affecting the interaction of von Willebrand factor with glycoprotein IIb-IIIa. Blood 1990, 76, 1336–1340. [Google Scholar] [CrossRef]
- Chaudhary, P.K.; Kim, S.; Kim, S. An Insight into Recent Advances on Platelet Function in Health and Disease. Int. J. Mol. Sci. 2022, 23, 6022. [Google Scholar] [CrossRef]
- Rogers, B.H. Endoscopic diagnosis and therapy of mucosal vascular abnormalities of the gastrointestinal tract occurring in elderly patients and associated with cardiac, vascular, and pulmonary disease. Gastrointest. Endosc. 1980, 26, 134–138. [Google Scholar] [CrossRef]
- Cody, M.C.; O’Donovan, T.P.; Hughes, R.W., Jr. Idiopathic gastrointestinal bleeding and aortic stenosis. Am. J. Dig. Dis. 1974, 19, 393–398. [Google Scholar] [CrossRef]
- Nordstrom, L.; Myhre, J. Aortic stenosis and unexplained gastrointestinal bleeding. Minn. Med. 1967, 50, 1623–1625. [Google Scholar]
- Michot, J.M.; Treton, X.; Brink, C.; Fabiani, J.N.; Bouhnik, Y. Severe gastro-intestinal angiodysplasia in context of Heyde’s syndrome durably cured after aortic valve replacement. Presse Med. 2012, 41, 763–766. [Google Scholar] [CrossRef]
- Abi-Akar, R.; El-Rassi, I.; Karam, N.; Jassar, Y.; Slim, R.; Jebara, V. Treatment of Heyde’s Syndrome by Aortic Valve Replacement. Curr. Cardiol. Rev. 2011, 7, 47–49. [Google Scholar] [CrossRef][Green Version]
- Imperiale, T.F.; Ransohoff, D.F. Aortic stenosis, idiopathic gastrointestinal bleeding, and angiodysplasia: Is there an association? A methodologic critique of the literature. Gastroenterology 1988, 95, 1670–1676. [Google Scholar] [CrossRef]
- Oneglia, C.; Sabatini, T.; Rusconi, C.; Gardini, A.; Paterlini, A.; Buffoli, F.; Graffeo, M. Prevalence of aortic valve stenosis in patients affected by gastrointestinal angiodysplasia. Eur. J. Med. 1993, 2, 75–78. [Google Scholar]
- Mehta, P.M.; Heinsimer, J.A.; Bryg, R.J.; Jaszewski, R.; Wynne, J. Reassessment of the association between gastrointestinal arteriovenous malformations and aortic stenosis. Am. J. Med. 1989, 86, 275–277. [Google Scholar] [CrossRef]
- Batur, P.; Stewart, W.J.; Isaacson, J.H. Increased prevalence of aortic stenosis in patients with arteriovenous malformations of the gastrointestinal tract in Heyde syndrome. Arch. Intern. Med. 2003, 163, 1821–1824. [Google Scholar] [CrossRef]
- Somanath, P.R.; Malinin, N.L.; Byzova, T.V. Cooperation between integrin alphavbeta3 and VEGFR2 in angiogenesis. Angiogenesis 2009, 12, 177–185. [Google Scholar] [CrossRef]
- Cheresh, D.A. Human endothelial cells synthesize and express an Arg-Gly-Asp-directed adhesion receptor involved in attachment to fibrinogen and von Willebrand factor. Proc. Natl. Acad. Sci. USA 1987, 84, 6471–6475. [Google Scholar] [CrossRef] [PubMed]
- Reynolds, A.R.; Hart, I.R.; Watson, A.R.; Welti, J.C.; Silva, R.G.; Robinson, S.D.; Da Violante, G.; Gourlaouen, M.; Salih, M.; Jones, M.C.; et al. Stimulation of tumor growth and angiogenesis by low concentrations of RGD-mimetic integrin inhibitors. Nat. Med. 2009, 15, 392–400. [Google Scholar] [CrossRef]
- Draper, K.V.; Huang, R.J.; Gerson, L.B. GI bleeding in patients with continuous-flow left ventricular assist devices: A systematic review and meta-analysis. Gastrointest. Endosc. 2014, 80, 435–446.e1. [Google Scholar] [CrossRef]
- Grimard, B.H.; Safford, R.E.; Burns, E.L. Aortic Stenosis: Diagnosis and Treatment. Am. Fam. Physician 2016, 93, 371–378. [Google Scholar]
- Kim, B.S.; Li, B.T.; Engel, A.; Samra, J.S.; Clarke, S.; Norton, I.D.; Li, A.E. Diagnosis of gastrointestinal bleeding: A practical guide for clinicians. World J. Gastrointest. Pathophysiol. 2014, 5, 467–478. [Google Scholar] [CrossRef] [PubMed]
- Lourdusamy, D.; Mupparaju, V.K.; Sharif, N.F.; Ibebuogu, U.N. Aortic stenosis and Heyde’s syndrome: A comprehensive review. World J. Clin. Cases 2021, 9, 7319–7329. [Google Scholar] [CrossRef] [PubMed]
- Chaparro, C.M.; Suchdev, P.S. Anemia epidemiology, pathophysiology, and etiology in low- and middle-income countries. Ann. N. Y. Acad. Sci. 2019, 1450, 15–31. [Google Scholar] [CrossRef]
- Short, M.W.; Domagalski, J.E. Iron deficiency anemia: Evaluation and management. Am. Fam. Physician 2013, 87, 98–104. [Google Scholar]
- Wettersten, N. Biomarkers in Acute Heart Failure: Diagnosis, Prognosis, and Treatment. Int. J. Heart Fail. 2021, 3, 81–105. [Google Scholar] [CrossRef]
- Ring, L.; Shah, B.N.; Bhattacharyya, S.; Harkness, A.; Belham, M.; Oxborough, D.; Pearce, K.; Rana, B.S.; Augustine, D.X.; Robinson, S.; et al. Echocardiographic assessment of aortic stenosis: A practical guideline from the British Society of Echocardiography. Echo Res. Pract. 2021, 8, G19–G59. [Google Scholar] [CrossRef] [PubMed]
- Jackson, C.S.; Strong, R. Gastrointestinal Angiodysplasia: Diagnosis and Management. Gastrointest. Endosc. Clin. 2017, 27, 51–62. [Google Scholar] [CrossRef]
- Goltstein, L.C.M.J.; Rooijakkers, M.J.P.; Hoeks, M.; Li, W.W.L.; van Wely, M.H.; Rodwell, L.; van Royen, N.; Drenth, J.P.H.; van Geenen, E.M. Effectiveness of aortic valve replacement in Heyde syndrome: A meta-analysis. Eur. Heart J. 2023, 44, 3168–3177. [Google Scholar] [CrossRef]
- Thompson, J.L., 3rd; Schaff, H.V.; Dearani, J.A.; Park, S.J.; Sundt, T.M., 3rd; Suri, R.M.; Blackshear, J.L.; Daly, R.C. Risk of recurrent gastrointestinal bleeding after aortic valve replacement in patients with Heyde syndrome. J. Thorac. Cardiovasc. Surg. 2012, 144, 112–116. [Google Scholar] [CrossRef]
- Ito, S.; Oh, J.K. Aortic Stenosis: New Insights in Diagnosis, Treatment, and Prevention. Korean Circ. J. 2022, 52, 721–736. [Google Scholar] [CrossRef]
- Badhwar, V.; Pereda, D.; Khaliel, F.H.; Poffo, R.; Darehzereshki, A.; Mehaffey, J.H.; Yan, T.D.; Melnitchouk, S.; Geirsson, A.; Arghami, A.; et al. Outcomes following initial multicenter experience with robotic aortic valve replacement: Defining a path forward. J. Thorac. Cardiovasc. Surg. 2024, 167, 1244–1250. [Google Scholar] [CrossRef] [PubMed]
- Messas, E.; Ijsselmuiden, A.; Trifunović-Zamaklar, D.; Cholley, B.; Puymirat, E.; Halim, J.; Karan, R.; van Gameren, M.; Terzić, D.; Milićević, V.; et al. Treatment of severe symptomatic aortic valve stenosis using non-invasive ultrasound therapy: A cohort study. Lancet 2023, 402, 2317–2325. [Google Scholar] [CrossRef] [PubMed]
- Oka, P.; Ray, M.; Sidhu, R. Small bowel bleeding: Clinical diagnosis and management in the elderly. Expert Rev. Gastroenterol. Hepatol. 2023, 17, 615–622. [Google Scholar] [CrossRef] [PubMed]
- Goltstein, L.C.M.J.; Grooteman, K.V.; Rocco, A.; Holleran, G.; Frago, S.; Salgueiro, P.S.; Aparicio, T.; Scaglione, G.; Chetcuti Zammit, S.; Prados-Manzano, R.; et al. Effectiveness and predictors of response to somatostatin analogues in patients with gastrointestinal angiodysplasias: A systematic review and individual patient data meta-analysis. Lancet. Gastroenterol. Hepatol. 2021, 6, 922–932. [Google Scholar] [CrossRef] [PubMed]
- Goltstein, L.C.M.J.; Grooteman, K.V.; Bernts, L.H.P.; Scheffer, R.C.H.; Laheij, R.J.F.; Gilissen, L.P.L.; Schrauwen, R.W.M.; Talstra, N.C.; Zuur, A.T.; Braat, H.; et al. Standard of Care Versus Octreotide in Angiodysplasia-Related Bleeding (the OCEAN Study): A Multicenter Randomized Controlled Trial. Gastroenterology 2024, 166, 690–703. [Google Scholar] [CrossRef]
- Johnson, C.M.; Nandi, N.; Sidhu, R. Pharmacotherapy for Gastrointestinal Angiodysplasia: Is it effective? Expert Opin. Pharmacother. 2024, 25, 633–636. [Google Scholar] [CrossRef]
- Chen, H.; Wu, S.; Tang, M.; Zhao, R.; Zhang, Q.; Dai, Z.; Gao, Y.; Yang, S.; Li, Z.; Du, Y.; et al. Thalidomide for Recurrent Bleeding Due to Small-Intestinal Angiodysplasia. N. Engl. J. Med. 2023, 389, 1649–1659. [Google Scholar] [CrossRef]
- Ghobrial, I.M.; Rajkumar, S.V. Management of thalidomide toxicity. J. Support. Oncol. 2003, 1, 194–205. [Google Scholar]
- Becq, A.; Sidhu, R.; Goltstein, L.C.M.J.; Dray, X. Recent advances in the treatment of refractory gastrointestinal angiodysplasia. United Eur. Gastroenterol. J. 2024. Advance online publication. [Google Scholar] [CrossRef]
- Franchini, M.; Mannucci, P.M. Von Willebrand factor (Vonvendi®): The first recombinant product licensed for the treatment of von Willebrand disease. Expert Rev. Hematol. 2016, 9, 825–830. [Google Scholar] [CrossRef]
- King, R.M.; Pluth, J.R.; Giuliani, E.R. The association of unexplained gastrointestinal bleeding with calcific aortic stenosis. Ann. Thorac. Surg. 1987, 44, 514–516. [Google Scholar] [CrossRef] [PubMed]
- Cheema, H.I.; Roark, R.; Hassan, S.; Chakrala, K.; Tharian, B.; Anastasiou, J. Comparison Between Intravenous and Intramuscular Octreotide in the Management of Heyde’s Syndrome. Cureus 2022, 14, e25461. [Google Scholar] [CrossRef] [PubMed]
- Hvid-Jensen, H.S.; Poulsen, S.H.; Agnholt, J.S. Severe Gastrointestinal Bleeding in a Patient With Subvalvular Aortic Stenosis Treated With Thalidomide and Octreotide: Bridging to Transcoronary Ablation of Septal Hypertrophy. J. Clin. Med. Res. 2015, 7, 907–910. [Google Scholar] [CrossRef] [PubMed][Green Version]
- Song, A.B.; Sakhuja, R.; Gracin, N.M.; Weinger, R.; Kasthuri, R.S.; Al-Samkari, H. Systemic bevacizumab for refractory bleeding and transfusion-dependent anemia in Heyde syndrome. Blood Adv. 2021, 5, 3850–3854. [Google Scholar] [CrossRef] [PubMed]
- Asleh, R.; Albitar, H.A.H.; Schettle, S.D.; Kushwaha, S.S.; Pereira, N.L.; Behfar, A.; Stulak, J.M.; Rodeheffer, R.J.; Iyer, V.N. Intravenous bevacizumab as a novel treatment for refractory left ventricular assist device-related gastrointestinal bleeding. J. Heart Lung Transplant. Off. Publ. Int. Soc. Heart Transplant. 2020, 39, 492–495. [Google Scholar] [CrossRef]
- Grooteman, K.V.; van Geenen, E.J.M.; Drenth, J.P.H. Tranexamic acid in treatment-resistant chronic transfusion-dependent gastrointestinal angiodysplasia bleeding. BMJ Case Rep. 2017, 2017, bcr2017221832. [Google Scholar] [CrossRef]
- Holleran, G.; Hussey, M.; Smith, S.; McNamara, D. Assessment of serum angiogenic factors as a diagnostic aid for small bowel angiodysplasia in patients with obscure gastrointestinal bleeding and anaemia. World J. Gastrointest. Pathophysiol. 2017, 8, 127–132. [Google Scholar] [CrossRef]
- Cohen-Shelly, M.; Attia, Z.I.; Friedman, P.A.; Ito, S.; Essayagh, B.A.; Ko, W.Y.; Murphree, D.H.; Michelena, H.I.; Enriquez-Sarano, M.; Carter, R.E.; et al. Electrocardiogram screening for aortic valve stenosis using artificial intelligence. Eur. Heart J. 2021, 42, 2885–2896. [Google Scholar] [CrossRef]
- Holste, G.; Oikonomou, E.K.; Mortazavi, B.J.; Coppi, A.; Faridi, K.F.; Miller, E.J.; Forrest, J.K.; McNamara, R.L.; Ohno-Machado, L.; Yuan, N.; et al. Severe aortic stenosis detection by deep learning applied to echocardiography. Eur. Heart J. 2023, 44, 4592–4604. [Google Scholar] [CrossRef]
- Zhang, Y.; Wang, M.; Zhang, E.; Wu, Y. Artificial Intelligence in the Screening, Diagnosis, and Management of Aortic Stenosis. Rev. Cardiovasc. Med. 2024, 25, 31. [Google Scholar] [CrossRef]
- Chu, Y.; Huang, F.; Gao, M.; Zou, D.W.; Zhong, J.; Wu, W.; Wang, Q.; Shen, X.N.; Gong, T.T.; Li, Y.Y.; et al. Convolutional neural network-based segmentation network applied to image recognition of angiodysplasias lesion under capsule endoscopy. World J. Gastroenterol. 2023, 29, 879–889. [Google Scholar] [CrossRef] [PubMed]
- de Laat-Kremers, R.M.W.; Wahl, D.; Zuily, S.; Ninivaggi, M.; Chayouâ, W.; Regnault, V.; Musial, J.; de Groot, P.G.; Devreese, K.M.J.; de Laat, B. Deciphered coagulation profile to diagnose the antiphospholipid syndrome using artificial intelligence. Thromb. Res. 2021, 203, 142–151. [Google Scholar] [CrossRef] [PubMed]



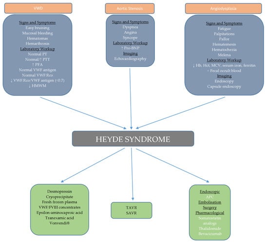
| Variable | Initial (Day 0) | At Discharge (Day 5) | Two Months after Discharge | Reference Range, Adults |
|---|---|---|---|---|
| Red Blood Cells (RBC) | 2.93 × 1012/L | 3.48 × 1012/L | 4.4 × 1012/L | 4.34–5.72 × 1012/L |
| Platelets | 161 × 109/L | 176 × 109/L | 251 × 109/L | 150–450 × 109/L |
| Haemoglobin (Hb) | 60 g/L | 86 g/L | 112 g/L | 138–175 g/L |
| Mean Cell Volume (MCV) | 72 fL | 75 fL | 85 fL | 83.0–100.0 fL |
| Serum Iron | 2.1 µmol/L | 6 µmol/L | 17 µmol/L | 14–32 µmol/l |
| Total Iron-Binding Capacity (TIBC) | 75.1 µmol/L | 73 µmol/L | 65 µmol/L | 49–72 µmol/l |
| Unsaturated Iron Binding Capacity (UIBC) | 77 µmol/L | 75 µmol/L | 70 µmol/L | 23.45–76.08 µmol/L |
| Ferritin | 11.6 ng/mL | 15 ng/mL | 21 ng/mL | 30–400 ng/mL |
| NT-proBNP | 3352 pg/ml | / | 679 pg/ml | 150 pg/mL |
| VWF:Rco/VWF antigen ratio | 0.53 | / | / | >0.7 |
Disclaimer/Publisher’s Note: The statements, opinions and data contained in all publications are solely those of the individual author(s) and contributor(s) and not of MDPI and/or the editor(s). MDPI and/or the editor(s) disclaim responsibility for any injury to people or property resulting from any ideas, methods, instructions or products referred to in the content. |
© 2024 by the authors. Licensee MDPI, Basel, Switzerland. This article is an open access article distributed under the terms and conditions of the Creative Commons Attribution (CC BY) license (https://creativecommons.org/licenses/by/4.0/).
Share and Cite
Maksić, M.; Corović, I.; Stanisavljević, I.; Radojević, D.; Veljković, T.; Todorović, Ž.; Jovanović, M.; Zdravković, N.; Stojanović, B.; Marković, B.S.; et al. Heyde Syndrome Unveiled: A Case Report with Current Literature Review and Molecular Insights. Int. J. Mol. Sci. 2024, 25, 11041. https://doi.org/10.3390/ijms252011041
Maksić M, Corović I, Stanisavljević I, Radojević D, Veljković T, Todorović Ž, Jovanović M, Zdravković N, Stojanović B, Marković BS, et al. Heyde Syndrome Unveiled: A Case Report with Current Literature Review and Molecular Insights. International Journal of Molecular Sciences. 2024; 25(20):11041. https://doi.org/10.3390/ijms252011041
Chicago/Turabian StyleMaksić, Mladen, Irfan Corović, Isidora Stanisavljević, Dušan Radojević, Tijana Veljković, Željko Todorović, Marina Jovanović, Nataša Zdravković, Bojan Stojanović, Bojana Simović Marković, and et al. 2024. "Heyde Syndrome Unveiled: A Case Report with Current Literature Review and Molecular Insights" International Journal of Molecular Sciences 25, no. 20: 11041. https://doi.org/10.3390/ijms252011041
APA StyleMaksić, M., Corović, I., Stanisavljević, I., Radojević, D., Veljković, T., Todorović, Ž., Jovanović, M., Zdravković, N., Stojanović, B., Marković, B. S., & Jovanović, I. (2024). Heyde Syndrome Unveiled: A Case Report with Current Literature Review and Molecular Insights. International Journal of Molecular Sciences, 25(20), 11041. https://doi.org/10.3390/ijms252011041

