Integration of Transcriptome and Metabolome Reveals Wax Serves a Key Role in Preventing Leaf Water Loss in Goji (Lycium barbarum)
Abstract
1. Introduction
2. Results
2.1. Comparison of Leaf Phenotype and Epidermal Permeability between ‘Ningqi I’ Goji and ‘Huangguo’ Goji
2.2. Observation of Wax Structure and GC-MS Analysis of Wax Components in Leaves of ‘Ningqi I’ Goji and ‘Huangguo’ Goji
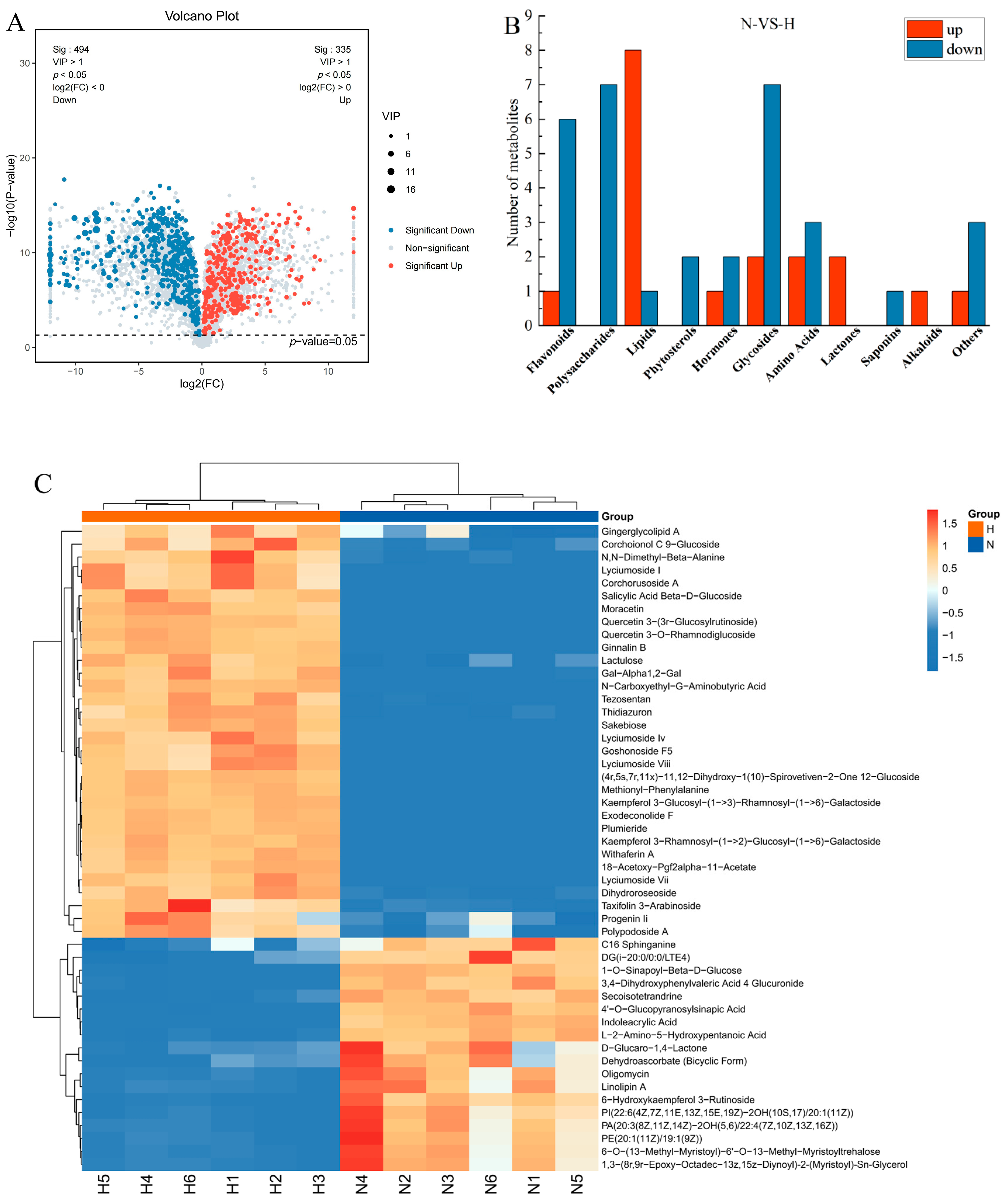
2.3. Metabolomics Analysis of ‘Ningqi I’ Goji and ‘Huangguo’ Goji Leaves
2.4. Correlation Analysis between Dominant Components of Wax and Differential Metabolites
2.5. Screening of Wax Synthesis-Related Genes
2.6. Screening of Transcription Factors Related to Wax Synthesis
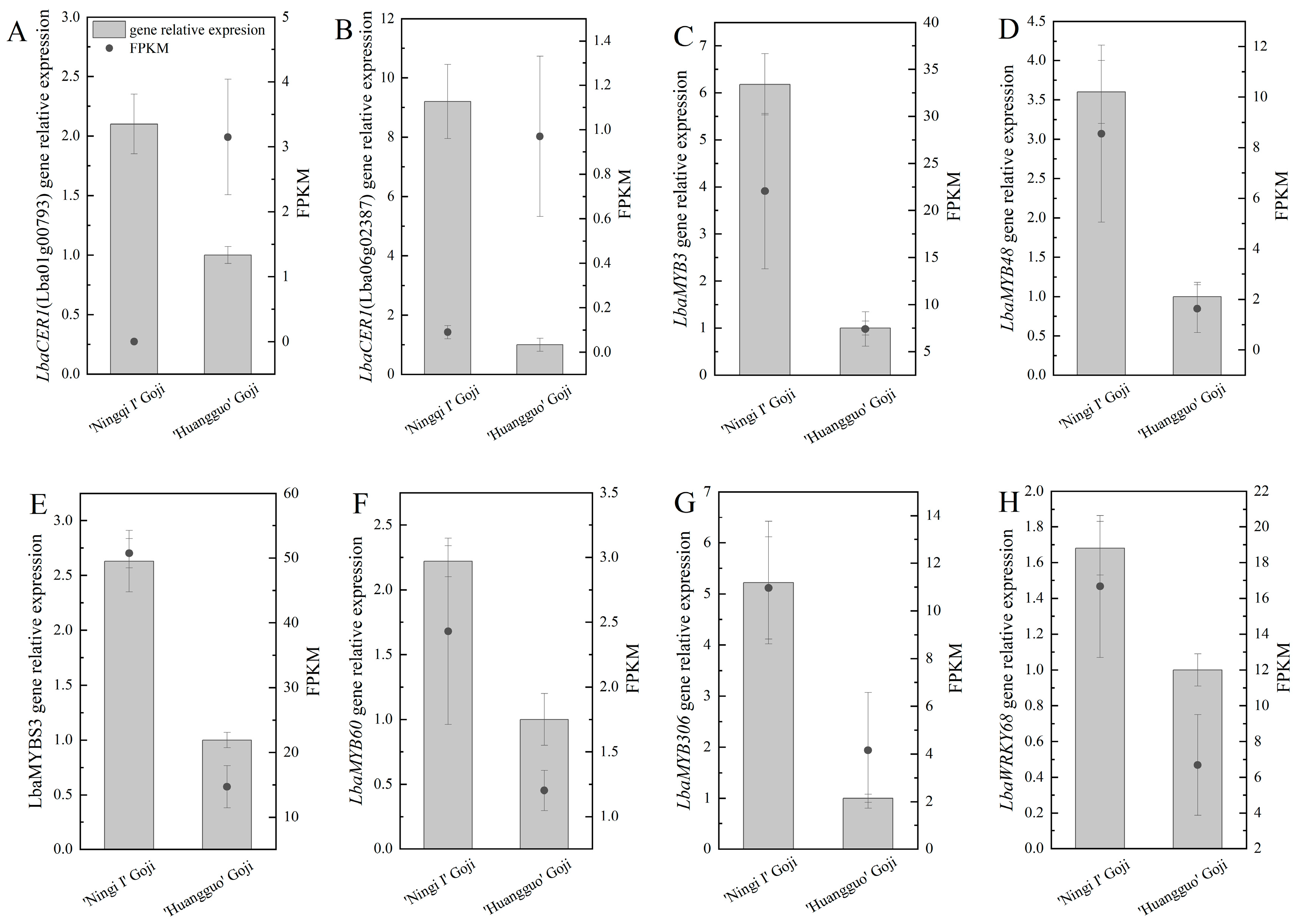
2.7. The Expression of DEGs and TFs in Wax Biosynthesis Was Analyzed Using RT-qPCR
2.8. Combined Metabolome and Transcriptome Analysis
3. Discussion
4. Materials and Methods
4.1. Plant Materials
4.2. Analysis and Comparison of Leaf Phenotype, Water Loss Rate, and Chlorophyll Leaching Rate
4.3. Scanning Electron Microscopy (SEM) Analysis
4.4. Analysis of Wax Content and Composition in Leaves
4.5. Ultra-Performance Liquid Chromatography–Tandem Mass Spectrometry (UPLC-MS/MS) Analysis of Leaves
4.6. Real-Time Quantitative PCR (RT-qPCR)
4.7. Statistical Analysis
5. Conclusions
Supplementary Materials
Author Contributions
Funding
Institutional Review Board Statement
Informed Consent Statement
Data Availability Statement
Conflicts of Interest
References
- Zhang, S.H.; Xu, X.F.; Sun, Y.M.; Zhang, J.L.; Li, C.Z. Influence of drought hardening on the resistance physiology of potato seedlings under drought stress. J. Integr. Agric. 2018, 17, 336–347. [Google Scholar] [CrossRef]
- Conti, V.; Cantini, C.; Romi, M.; Cesare, M.M.; Parrotta, L.; Del Duca, S.; Cai, G. Distinct tomato cultivars are characterized by a differential pattern of biochemical responses to drought stress. Int. J. Mol. Sci. 2022, 23, 5412. [Google Scholar] [CrossRef] [PubMed]
- Huo, Z.; Xu, Y.; Yuan, S.; Chang, J.; Li, S.; Wang, J.; Zhao, H.; Xu, R.; Zhong, F. The AP2 transcription factor BrSHINE3 regulates wax accumulation in nonheading Chinese cabbage. Int. J. Mol. Sci. 2022, 23, 13454. [Google Scholar] [CrossRef] [PubMed]
- Jiang, Y.; Peng, Y.; Hou, G.; Yang, M.; He, C.; She, M.; Li, X.; Li, M.; Chen, Q.; Zhang, Y. A high epicuticular wax strawberry mutant reveals enhanced resistance to Tetranychus urticae Koch and Botrytis cinerea. Sci. Hortic. 2024, 324, 112636. [Google Scholar] [CrossRef]
- Wu, J.; You, Y.; Wu, X.; Liu, F.; Li, G.; Yin, H.; Gu, C.; Qi, K.; Wei, Q.; Wang, S. The dynamic changes of mango (Mangifera indica L.) epicuticular wax during fruit development and effect of epicuticular wax on Colletotrichum gloeosporioides invasion. Front. Plant Sci. 2023, 14, 1264660. [Google Scholar] [CrossRef]
- Zhu, J.-Y.; Xiang, Z.-W.; Zhang, S.-Z.; Wu, L.-N.; Liu, T.-X. Adaptations of Plutella xylostella adult females and larvae to waxy host plants. J. Pest Sci. 2022, 95, 203–214. [Google Scholar] [CrossRef]
- González Moreno, A.; de Cózar, A.; Prieto, P.; Domínguez, E.; Heredia, A. Radiationless mechanism of UV deactivation by cuticle phenolics in plants. Nat. Commun. 2022, 13, 1786. [Google Scholar] [CrossRef]
- Jiang, B.; Liu, R.; Fang, X.; Tong, C.; Chen, H.; Gao, H. Effects of salicylic acid treatment on fruit quality and wax composition of blueberry (Vaccinium virgatum Ait). Food Chem. 2022, 368, 130757. [Google Scholar] [CrossRef]
- Cheng, G.; Huang, H.; Zhou, L.; He, S.; Zhang, Y.; Cheng, X. Chemical composition and water permeability of the cuticular wax barrier in rose leaf and petal: A comparative investigation. Plant Physiol. Biochem. 2019, 135, 404–410. [Google Scholar] [CrossRef]
- Guo, J.; Xu, W.; Yu, X.; Shen, H.; Li, H.; Cheng, D.; Liu, A.; Liu, J.; Liu, C.; Zhao, S. Cuticular wax accumulation is associated with drought tolerance in wheat near-isogenic lines. Front. Plant Sci. 2016, 7, 1809. [Google Scholar] [CrossRef]
- Guan, L.; Xia, D.; Hu, N.; Zhang, H.; Wu, H.; Jiang, Q.; Li, X.; Sun, Y.; Wang, Y.; Wang, Z. OsFAR1 is involved in primary fatty alcohol biosynthesis and promotes drought tolerance in rice. Planta 2023, 258, 24. [Google Scholar] [CrossRef] [PubMed]
- Wang, Y.; Liu, Y.; Pan, X.; Wan, Y.; Li, Z.; Xie, Z.; Hu, T.; Yang, P. A 3-Ketoacyl-CoA Synthase 10 (KCS10) homologue from alfalfa enhances drought tolerance by regulating cuticular wax biosynthesis. J. Agric. Food Chem. 2023, 71, 14493–14504. [Google Scholar] [CrossRef] [PubMed]
- Shim, Y.; Seong, G.; Choi, Y.; Lim, C.; Baek, S.A.; Park, Y.J.; Kim, J.K.; An, G.; Kang, K.; Paek, N.C.; et al. Suppression of cuticular wax biosynthesis mediated by rice LOV KELCH REPEAT PROTEIN 2 supports a negative role in drought stress tolerance. Plant Cell Environ. 2023, 46, 1504–1520. [Google Scholar] [CrossRef] [PubMed]
- Lilai, M.; Xinzhuan, Y.; Hu, T.; Yan, L.; Yujie, J.; Yumei, H.; Yihe, J.; Shiyu, T.; Litang, L. Genome-Wide Investigation and Functional Analysis Reveal That CsKCS3 and CsKCS18 Are Required for Tea Cuticle Wax Formation. J. Foods 2023, 12, 2011. [Google Scholar]
- Wu, H.; Shi, S.; Lu, X.; Li, T.; Wang, J.; Liu, T.; Quan, L. Expression Analysis and Functional Characterization of CER1 Family Genes Involved in Very-Long-Chain Alkanes Biosynthesis in Brachypodium distachyon. Front. Plant Sci. 2019, 10, 1389. [Google Scholar] [CrossRef]
- Giulia, C.; Frédéric, D.; Matteo, C.; Massimo, Z.; Martina, P.; Valentina, R.; Stephen, H.D.; Gabriella, C. Drought-Responsive ZmFDL1/MYB94 Regulates Cuticle Biosynthesis and Cuticle-Dependent Leaf Permeability. Plant Physiol. 2020, 184, 266–282. [Google Scholar]
- Buyl, L.S.; Uk, K.H.; Chung, S.M. MYB94 and MYB96 Additively Activate Cuticular Wax Biosynthesis in Arabidopsis. J. Plant Cell Physiol. 2016, 57, 2300–2311. [Google Scholar]
- Kong, Q.; Liu, R.; Wu, W.; Chen, H.; Han, Y.; Fang, X.; Zhang, Y.; Chen, H.; Mu, H.; Gao, H.; et al. VcMYB30 enhances wax production and maintains fruit quality by regulating cuticular wax biosynthesis genes. Postharvest Biol. Technol. 2024, 212, 112856. [Google Scholar] [CrossRef]
- Wang, M.; Wang, Y.; Wu, H.; Xu, J.; Li, T.; Hegebarth, D.; Wang, Z. Three TaFAR genes function in the biosynthesis of primary alcohols and the response to abiotic stresses in Triticum aestivum. Sci. Rep. 2016, 6, 25008. [Google Scholar] [CrossRef]
- Brice, B.; Amélie, B.; Frédéric, D.; Stéphanie, P.; Amandine, L.; Dominique, R.; Marjorie, P.; Denis, V.; Haslam, R.P.; Napier, J.A.; et al. Overexpression of Arabidopsis ECERIFERUM1 promotes wax very-long-chain alkane biosynthesis and influences plant response to biotic and abiotic stresses. Plant Physiol. 2011, 156, 29–45. [Google Scholar]
- Qiang, X.; Xia, T.; Geng, B.; Zhao, M.; Li, X.; Zheng, Y.; Wang, M.J.M. Bioactive Components of Lycium barbarum and Deep-Processing Fermentation Products. Molecules 2023, 28, 8044. [Google Scholar] [CrossRef] [PubMed]
- Tian, X.; Liang, T.; Liu, Y.; Ding, G.; Zhang, F.; Ma, Z. Extraction, structural characterization, and biological functions of Lycium barbarum polysaccharides: A review. Biomolecules 2019, 9, 389. [Google Scholar] [CrossRef] [PubMed]
- Ma, Z.; Yin, J.; Yang, Y.; Sun, F.; Yang, Z. Effect of water and nitrogen coupling regulation on the growth, physiology, yield, and quality attributes and comprehensive evaluation of wolfberry (Lycium barbarum L.). Front. Plant Sci. 2023, 14, 1130109. [Google Scholar] [CrossRef] [PubMed]
- Zhao, J.-H.; Li, H.-X.; Zhang, C.-Z.; Wei, A.; Yue, Y.; Wang, Y.-J.; Cao, Y.-L. Physiological response of four wolfberry (Lycium Linn.) species under drought stress. J. Integr. Agric. 2018, 17, 603–612. [Google Scholar] [CrossRef]
- Li, J.; Wen, X.; Zhang, S.-D.; Zhang, X.; Feng, L.-D.; He, J. An increased wax load on the leaves of goji plants (Lycium barbarum) results in increased resistance to powdery mildew. Chem. Biol. Technol. Agric. 2024, 11, 62. [Google Scholar] [CrossRef]
- Yeats, T.H.; Rose, J.K. The formation and function of plant cuticles. Plant Physiol. 2013, 163, 5–20. [Google Scholar] [CrossRef]
- Jenks, M.A.; Rashotte, A.M.; Tuttle, H.A.; Feldmann, K.A. Mutants in Arabidopsis thaliana Altered in Epicuticular Wax and Leaf Morphology. Plant Physiol. 1996, 110, 377–385. [Google Scholar] [CrossRef][Green Version]
- Liang, B.; Wan, S.; Ma, Q.; Yang, L.; Hu, W.; Kuang, L.; Xie, J.; Liu, D.; Liu, Y. Transcriptome and Physiological Analyses of a Navel Orange Mutant with Improved Drought Tolerance and Water Use Efficiency Caused by Increases of Cuticular Wax Accumulation and ROS Scavenging Capacity. Int. J. Mol. Sci. 2022, 23, 5660. [Google Scholar] [CrossRef]
- Ding, F.; Wang, G.; Wang, M.; Zhang, S. Exogenous Melatonin Improves Tolerance to Water Deficit by Promoting Cuticle Formation in Tomato. Plants J. Mol. 2018, 23, 1605. [Google Scholar] [CrossRef]
- Wilhelm, B.; Christoph, N.; David, C.; Friedrich, D.; Iris, M.; Inge, T.; Hiltrud, W. Classification and terminology of plant epicuticular waxes. Bot. J. Linn. Soc. 2008, 126, 237–260. [Google Scholar]
- Sumbur, B.; Zhou, M.; Dorjee, T.; Bing, J.; Ha, S.; Xu, X.; Zhou, Y.; Gao, F. Chemical and Transcriptomic Analyses of Leaf Cuticular Wax Metabolism in Ammopiptanthus mongolicusunder Osmotic Stress. J. Biomol. 2024, 14, 227. [Google Scholar]
- Jetter, R.; Kunst, L.; Samuels, A.L. Composition of Plant Cuticular Waxes. In Annual Plant Reviews Volume 23: Biology of the Plant Cuticle; Wiley: New York, NY, USA, 2006. [Google Scholar]
- Wang, P.; Wang, J.; Zhang, H.; Wang, C.; Zhao, L.; Huang, T.; Qing, K. Chemical Composition, Crystal Morphology, and Key Gene Expression of the Cuticular Waxes of Goji (Lycium barbarum L.) Berries. J. Agric. Food Chem. 2021, 69, 7874–7883. [Google Scholar] [CrossRef] [PubMed]
- Miao, W.; Reinhard, J. Composition of secondary alcohols, ketones, alkanediols, and ketols in Arabidopsis thaliana cuticular waxes. J. Exp. Bot. 2009, 60, 1811–1821. [Google Scholar]
- Lian, X.Y.; Gao, H.N.; Jiang, H.; Liu, C.; Li, Y.Y. MdKCS2 increased plant drought resistance by regulating wax biosynthesis. Plant Cell Rep. 2021, 40, 2357–2368. [Google Scholar] [CrossRef] [PubMed]
- Gan, L.; Wang, X.; Cheng, Z.; Liu, L.; Wang, J.; Zhang, Z.; Wan, J. Wax crystal-sparse leaf 3 encoding a β-ketoacyl-CoA reductase is involved in cuticular wax biosynthesis in rice. Plant Cell Rep. 2016, 35, 1687–1698. [Google Scholar] [CrossRef]
- Bian, X.; Yao, L.; Si, E.; Meng, Y.; Li, B.; Ma, X.; Wang, H. Characterization of Glossy Spike Mutants and Identification of Candidate Genes Regulating Cuticular Wax Synthesis in Barley (Hordeum vulgare L.). Int. J. Mol. Sci. 2022, 23, 13025. [Google Scholar] [CrossRef]
- Yang, X.; Feng, T.; Li, S.; Zhao, H.; Zhao, S.; Ma, C.; Lü, S. CER16 Inhibits Post-Transcriptional Gene Silencing of CER3 to Regulate Alkane Biosynthesis. Plant Physiol. 2020, 182, 1211–1221. [Google Scholar] [CrossRef]
- Stéphanie, P.; Amélie, B.; Paul, D.; Julien, G.; Ashley, F.-G.; Frédéric, D.; Owen, R.; Jérôme, J. Arabidopsis CER1-LIKE1 Functions in a Cuticular Very-Long-Chain Alkane-Forming Complex. Plant Physiol. 2019, 179, 415–432. [Google Scholar]
- Stenback, K.E.; Flyckt, K.S.; Hoang, T.; Campbell, A.A.; Nikolau, B.J. Modifying the yeast very long chain fatty acid biosynthetic machinery by the expression of plant 3-ketoacyl CoA synthase isozymes. Sci. Rep. 2022, 12, 13235. [Google Scholar] [CrossRef]
- Keyl, A.; Herrfurth, C.; Pandey, G.; Kim, R.J.; Helwig, L.; Haslam, T.M.; Vries, S.d.; Vries, J.d.; Gutsche, N.; Zachgo, S.; et al. Divergent evolution of the alcohol-forming pathway of wax biosynthesis among bryophytes. New Phytol. 2024, 242, 2251–2269. [Google Scholar] [CrossRef]
- Wang, H.; Hao, J.; Chen, X.; Hao, Z.; Wang, X.; Lou, Y.; Guo, Z. Overexpression of rice WRKY89 enhances ultraviolet B tolerance and disease resistance in rice plants. Plant Mol. Biol. 2007, 65, 799–815. [Google Scholar] [CrossRef] [PubMed]
- Mccaig, T.N.; Romagosa, I. Measurement and Use of Excised-Leaf Water Status in Wheat. Crop. Sci. 1989, 29, 1140–1145. [Google Scholar] [CrossRef]
- Kosma, D.K.; Bourdenx, B.; Bernard, A.; Parsons, E.P.; Lu, S.; Joubes, J.; Jenks, M.A. The impact of water deficiency on leaf cuticle lipids of Arabidopsis. Plant Physiol. 2009, 151, 1918–1929. [Google Scholar] [CrossRef] [PubMed]
- Ritchie, R.J. Universal chlorophyll equations for estimating chlorophylls a, b, c, and d and total chlorophylls in natural assemblages of photosynthetic organisms using acetone, methanol, or ethanol solvents. Photosynthetica 2008, 46, 115–126. [Google Scholar] [CrossRef]
- Pathan, A.; Bond, J.; Gaskin, R. Sample preparation for SEM of plant surfaces. Mater. Today Proc. 2010, 12, 32–43. [Google Scholar] [CrossRef]
- Chai, Y.; Li, A.; Wai, S.C.; Song, C.; Zhao, Y.; Duan, Y.; Zhang, B.; Lin, Q. Cuticular wax composition changes of 10 apple cultivars during postharvest storage. Food Chem. 2020, 324, 126903. [Google Scholar] [CrossRef]
- Chen, W.; Gong, L.; Guo, Z.; Wang, W.; Zhang, H.; Liu, X.; Yu, S.; Xiong, L.; Luo, J. A novel integrated method for large-scale detection, identification, and quantification of widely targeted metabolites: Application in the study of rice metabolomics. Mol. Plant 2013, 6, 1769–1780. [Google Scholar] [CrossRef]
- Livak, K.J.; Schmittgen, T.D. Analysis of relative gene expression data using real-time quantitative PCR and the 2−ΔΔCT method. Methods 2001, 25, 402–408. [Google Scholar] [CrossRef]











Disclaimer/Publisher’s Note: The statements, opinions and data contained in all publications are solely those of the individual author(s) and contributor(s) and not of MDPI and/or the editor(s). MDPI and/or the editor(s) disclaim responsibility for any injury to people or property resulting from any ideas, methods, instructions or products referred to in the content. |
© 2024 by the authors. Licensee MDPI, Basel, Switzerland. This article is an open access article distributed under the terms and conditions of the Creative Commons Attribution (CC BY) license (https://creativecommons.org/licenses/by/4.0/).
Share and Cite
Wang, X.; Li, S.; Zhang, X.; Wang, J.; Hou, T.; He, J.; Li, J. Integration of Transcriptome and Metabolome Reveals Wax Serves a Key Role in Preventing Leaf Water Loss in Goji (Lycium barbarum). Int. J. Mol. Sci. 2024, 25, 10939. https://doi.org/10.3390/ijms252010939
Wang X, Li S, Zhang X, Wang J, Hou T, He J, Li J. Integration of Transcriptome and Metabolome Reveals Wax Serves a Key Role in Preventing Leaf Water Loss in Goji (Lycium barbarum). International Journal of Molecular Sciences. 2024; 25(20):10939. https://doi.org/10.3390/ijms252010939
Chicago/Turabian StyleWang, Xingbin, Sitian Li, Xiao Zhang, Jing Wang, Tong Hou, Jing He, and Jie Li. 2024. "Integration of Transcriptome and Metabolome Reveals Wax Serves a Key Role in Preventing Leaf Water Loss in Goji (Lycium barbarum)" International Journal of Molecular Sciences 25, no. 20: 10939. https://doi.org/10.3390/ijms252010939
APA StyleWang, X., Li, S., Zhang, X., Wang, J., Hou, T., He, J., & Li, J. (2024). Integration of Transcriptome and Metabolome Reveals Wax Serves a Key Role in Preventing Leaf Water Loss in Goji (Lycium barbarum). International Journal of Molecular Sciences, 25(20), 10939. https://doi.org/10.3390/ijms252010939

