Combined Multi-Omics Analysis Reveals the Potential Role of ACADS in Yak Intramuscular Fat Deposition
Abstract
1. Introduction
2. Result
2.1. Overview of Transcriptome Data
2.2. Overview of Proteome Data
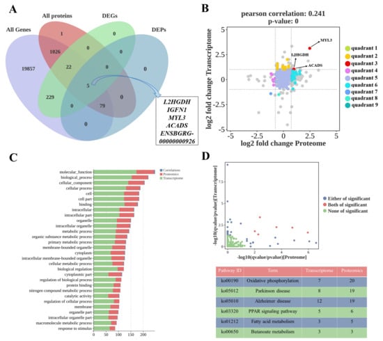
2.3. Integrated Analysis of Transcriptome and Proteome Data
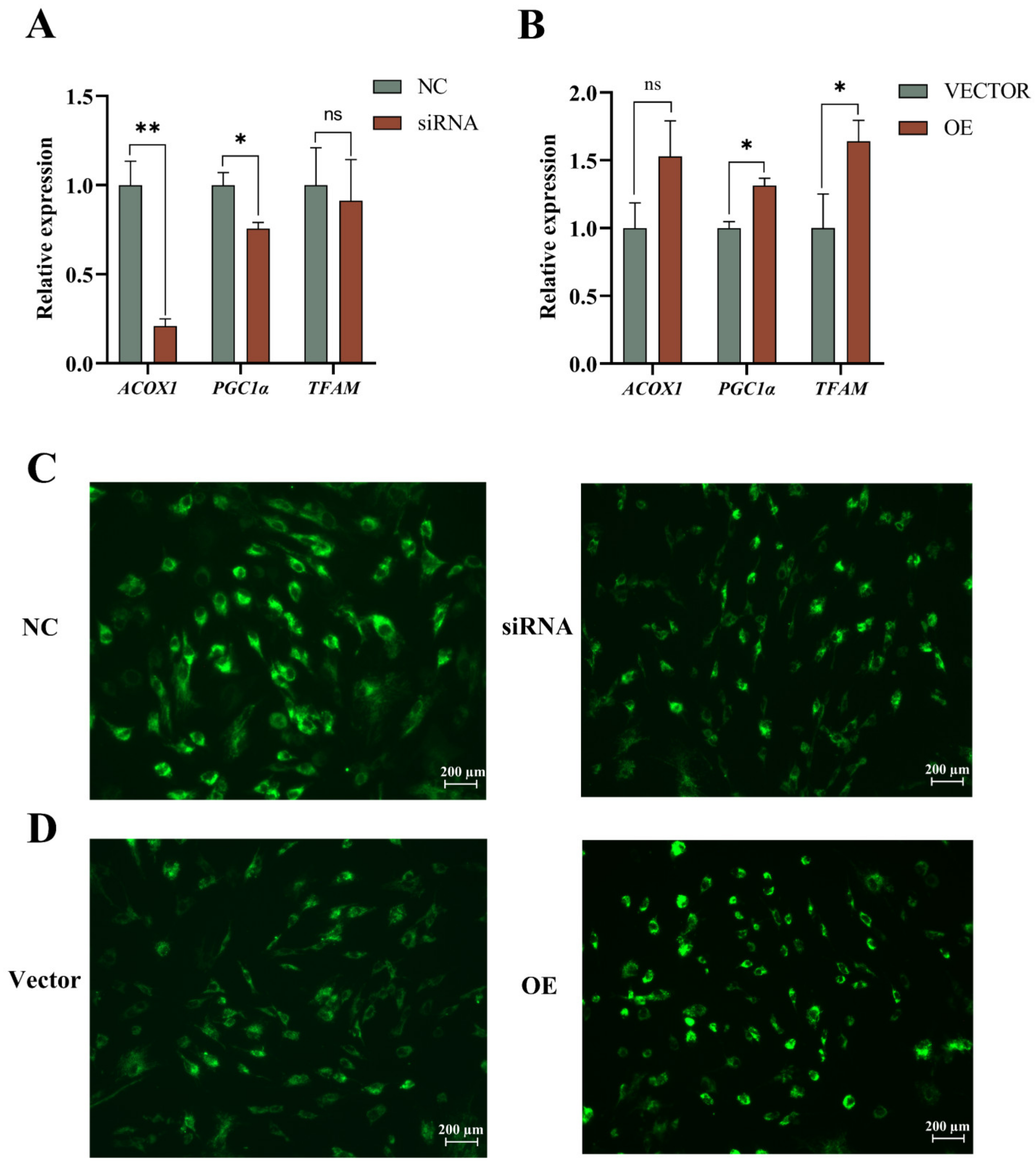
2.4. ACADS Expression Profile Analysis
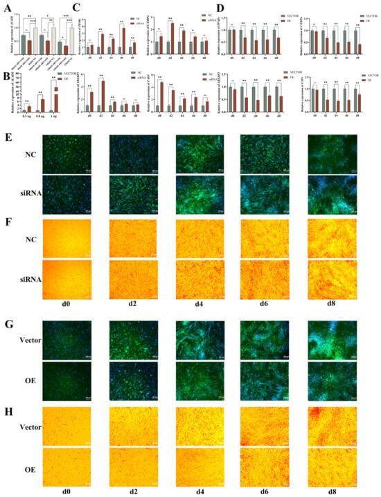
2.5. ACADS Inhibits the Differentiation of YIMAs
2.6. ACADS Inhibits YIMA Proliferation
2.7. ACADS Promotes Mitochondrial Biogenesis and Increases the Mitochondrial Membrane Potential
2.8. ACADS Regulates YIMA Differentiation through the PPARα Signalling Pathway
3. Discussion
4. Materials and Methods
4.1. Determination of Intramuscular Fat Content
4.2. RNA Sequencing (RNA-Seq)
4.3. Protein Sequencing
4.4. Combined Analysis of Transcriptome and Proteome
4.5. Isolation and Culture of YIMAs
4.6. ACADS Overexpression Vector Construction and Cell Transfection
4.7. RNA Extraction, Reverse Transcription, and Fluorescence Quantitative PCR
4.8. BODIPY and Oil Red O Staining and Triglyceride Analysis
4.9. Cell Proliferation Assay
4.10. Fatty Acid Content Analysis
4.11. Measurements of MMP
4.12. Statistical Analysis
5. Conclusions
Supplementary Materials
Author Contributions
Funding
Institutional Review Board Statement
Informed Consent Statement
Data Availability Statement
Acknowledgments
Conflicts of Interest
Abbreviations
| IMF | Intramuscular fat |
| YIMAs | Yak intramuscular preadipocytes |
| MMP | Mitochondrial membrane potential |
| FABP | Fatty acid-binding protein |
| LPL | Lipoprotein lipase |
| ATGL | Adipose triglyceride lipase |
| MAGL | Monoacylglycerol lipase |
| HSL | Hormone-sensitive lipase |
| ACADS | Acyl-CoA dehydrogenase short-chain |
| GSC | Glioma sphere-forming cells |
| MCAD | Medium-chain acyl-CoA dehydrogenase |
| DEGs | Differentially expressed genes |
| GO | Gene Ontology |
| KEGG | Kyoto Encyclopedia of Genes and Genomes |
| DEPs | Differentially expressed proteins |
| PCA | Principal component analysis |
| IGFN1 | Immunoglobulin-like and fibronectin type III domain-containing |
| MYL3 | Myosin light chain3 |
| L2HGDH | L-2-hydroxyglutarate dehydrogenase |
| ATP | Adenosine triphosphate |
References
- Wang, S.; Shi, J.H.; Wang, Z.S.; Hu, R.; Wang, J.M.; Xue, B.; Peng, Q.H. Solation and Identification of preadipocytes from different parts of yak and expression of key genes for differentiation. J. Anim. Sci. Vet. Med. 2022, 53, 755–765. [Google Scholar]
- Mu, Y.P.; Li, S.; Li, X.M. Report on Feeding Effect of Jiajiawang Lactic Acid Complex Acidifier. J. Anim. Sci. Vet. Med. 2011, 30, 7–8. [Google Scholar]
- Hu, J.L.; Zhuang, L.; Wu, S. Research Progress on Candidate Genes Influencing Meat Quality Traits in Yaks. Chin. J. Anim. Sci. 2021, 57, 10–15. [Google Scholar]
- Wang, Y.L. Effects of Dietary Energy Level and Source on the Expression of Genes Related to Fat Metabolism in Skeletal Muscle of Finishing Pigs. Master’s Thesis, Yanbian University, Yanbian, China, 2009. [Google Scholar]
- Mota de Sá, P.; Richard, A.J.; Hang, H.; Stephens, J.M. Transcriptional Regulation of Adipogenesis. Compr. Physiol. 2017, 7, 635–674. [Google Scholar]
- Campos, C.F.; Duarte, M.S.; Guimarães, S.E.; Verardo, L.L.; Wei, S.; Du, M.; Jiang, Z.; Bergen, W.G.; Hausman, G.J.; Fernyhough-Culver, M.; et al. Review: Animal model and the current understanding of molecule dynamics of adipogenesis. Animal 2016, 10, 927–932. [Google Scholar] [CrossRef]
- Hovenier, R.; Brascamp, E.W.; Kanis, E.; van der Werf, J.H.; Wassenberg, A.P. Economic values of optimum traits: The example of meat quality in pigs. J. Anim. Sci. 1993, 71, 1429–1433. [Google Scholar] [CrossRef] [PubMed]
- Li, S.G.; Liu, H.X.; Yu, J.H.; Wang, S.Z.; Hu, Z.F. Nutritional value and regulation of intramuscular fat and fatty acids in beef cattle. Heilongjiang Anim. Sci. Vet. Med. 2018, 21, 59–62. [Google Scholar]
- Guo, Y.Y.; Wang, L.; Cheng, H.X.; Zhang, J.; Ren, T.; Jin, Y. Development of IMF-related Genes in Livestock and Poultry. Food Res. Dev. 2015, 36, 126–130. [Google Scholar]
- Qu, G.J.; Qi, H.W.; Meng, K.Y.; Dong, X.Q.; Pei, Z.H.; Liu, S.M.; Qin, G.X. Research progress of intramuscular fat deposition- related genes in beef cattle. Heilongjiang Anim. Sci. Vet. Med. 2013, 21, 30–32. [Google Scholar]
- Chung, S.; Lapoint, K.; Martinez, K.; Kennedy, A.; Boysen Sandberg, M.; McIntosh, M.K. Preadipocytes mediate lipopolysaccharide-induced inflammation and insulin resistance in primary cultures of newly differentiated human adipocytes. Endocrinology 2006, 147, 5340–5351. [Google Scholar] [CrossRef]
- Ghosh, S.; Kruger, C.; Wicks, S.; Simon, J.; Kumar, K.G.; Johnson, W.D.; Mynatt, R.L.; Noland, R.C.; Richards, B.K. Short chain acyl-CoA dehydrogenase deficiency and short-term high-fat diet perturb mitochondrial energy metabolism and transcriptional control of lipid-handling in liver. Nutr. Metab. 2016, 13, 17. [Google Scholar] [CrossRef]
- Chen, Y.; Chen, J.; Zhang, C.; Yang, S.; Zhang, X.; Liu, Y.; Su, Z. Deficiency in the short-chain acyl-CoA dehydrogenase protects mice against diet-induced obesity and insulin resistance. Faseb J. 2019, 33, 13722–13733. [Google Scholar] [CrossRef]
- Puca, F.; Yu, F.; Bartolacci, C.; Pettazzoni, P.; Carugo, A.; Huang-Hobbs, E.; Liu, J.; Zanca, C.; Carbone, F.; Del Poggetto, E.; et al. Medium-Chain Acyl-CoA Dehydrogenase Protects Mitochondria from Lipid Peroxidation in Glioblastoma. Cancer Discov. 2021, 11, 2904–2923. [Google Scholar] [CrossRef]
- Cai, D.; Li, Y.; Zhang, K.; Zhou, B.; Guo, F.; Holm, L.; Liu, H.Y. Co-option of PPARα in the regulation of lipogenesis and fatty acid oxidation in CLA-induced hepatic steatosis. J. Cell. Physiol. 2021, 236, 4387–4402. [Google Scholar] [CrossRef] [PubMed]
- Ran, H.B.; Zhao, L.L.; Wang, H.; Cai, Z.X.; Wang, J.K.; Wang, J.B.; Wu, Z.J.; Zhong, J.C. Effects of Inc FAM200B on the Lipid Deposition in Intramuscular Preadipocytes of Yak. Sci. Agric. Sin. 2022, 55, 2654–2666. [Google Scholar]
- Shi, G.B. Identification of Genes Associated with Muscle Growth and Intramuscular Fat Deposition in Tianzhu White Yak. Doctor’s Thesis, Gansu Agricultural University, Lanzhou, China, 2020. [Google Scholar]
- Ibdah, J.A.; Paul, H.; Zhao, Y.; Binford, S.; Salleng, K.; Cline, M.; Matern, D.; Bennett, M.J.; Rinaldo, P.; Strauss, A.W. Lack of mitochondrial trifunctional protein in mice causes neonatal hypoglycemia and sudden death. J. Clin. Investig. 2001, 107, 1403–1409. [Google Scholar] [CrossRef] [PubMed]
- Zhang, Y.; Wu, X.; Liang, C.; Bao, P.; Ding, X.; Chu, M.; Jia, C.; Guo, X.; Yan, P. MicroRNA-200a regulates adipocyte differentiation in the domestic yak Bos grunniens. Gene 2018, 650, 41–48. [Google Scholar] [CrossRef]
- Zhao, Z.; Abbas Raza, S.H.; Tian, H.; Shi, B.; Luo, Y.; Wang, J.; Liu, X.; Li, S.; Bai, Y.; Hu, J. Effects of overexpression of ACSL1 gene on the synthesis of unsaturated fatty acids in adipocytes of bovine. Arch. Biochem. Biophys. 2020, 695, 108648. [Google Scholar] [CrossRef]
- Zhang, F.; Zeng, Q.H.; Hu, T.; Xiong, Q.; Zhang, N.; Liu, Y.; Jiang, S.W.; Cheng, M.X. Construction of Over-expression Vector of Bovine ACOX1 Gene and Preliminary Study on Fat Deposition. Chin. J. Anim. Sci. 2017, 53, 42–47. [Google Scholar]
- Wang, Y.L. Effect of ACAA1 Gene on Lipid Metabolism and Its Genetic Polymorphism in Shee. Master’s Thesis, Yanbian University, Yanbian, China, 2020. [Google Scholar]
- Cheng, Y.F. Study on the Roles and Acting Mechanism of miR-130b in Regulating the Proliferation and Adipogenic Differentiation of Porcine and Rat Intramuscular Preadipocytes. Master’s Thesis, Yangzhou University, Yangzhou, China, 2023. [Google Scholar]
- Lefterova, M.I.; Haakonsson, A.K.; Lazar, M.A.; Mandrup, S. PPARγ and the global map of adipogenesis and beyond. Trends Endocrinol. Metab. 2014, 25, 293–302. [Google Scholar] [CrossRef]
- Tang, L. Regulation Mechanism of Bovine ADIG Gene on Adipocyte Differentiation and Promoter Activity Analysis. Master’s Thesis, Ningxia University, Yinchuan, China, 2021. [Google Scholar]
- Gao, Y.Y.; Cheng, G.; Cheng, Z.X.; Bao, C.; Yamada, T.; Cao, G.F.; Bao, S.Q.; Schreurs, N.M.; Zan, L.S.; Tong, B. Association of variants in FABP4, FASN, SCD, SREBP1 and TCAP genes with intramuscular fat, carcass traits and body size in Chinese Qinchuan cattle. Meat Sci. 2022, 192, 108882. [Google Scholar] [CrossRef]
- Luo, J.H.; Liu, F.D.; Tan, X.S.; Zhou, D.; Yang, R.; Zhang, R.; Xiong, X.Q.; Li, S.G.; Li, X.D.; Cheng, G.J.; et al. Correlation analysis between FASN gene expression and intramuscular fat content in different muscle tissues of Guizhou black goats. Chin. J. Anim. Husb. 2023, 59, 162–165. [Google Scholar]
- Yu, J.; Li, P. The size matters: Regulation of lipid storage by lipid droplet dynamics. Sci. China Life Sci. 2017, 60, 46–56. [Google Scholar] [CrossRef] [PubMed]
- Bosma, M. Lipid droplet dynamics in skeletal muscle. Exp. Cell Res. 2016, 340, 180–186. [Google Scholar] [CrossRef]
- Hong, J.Y. Molecular Mechanism of SIRT5 and SIRT6 Genes on Regulating the Differentiation of Bovine Preadipocytes. Docter’s Thesis, Northwest A & F University, Xianyang, China, 2019. [Google Scholar]
- McBride, H.M.; Neuspiel, M.; Wasiak, S. Mitochondria: More than just a powerhouse. Curr. Biol. 2006, 16, R551–R560. [Google Scholar] [CrossRef] [PubMed]
- Gusdon, A.M.; Song, K.X.; Qu, S. Nonalcoholic Fatty liver disease: Pathogenesis and therapeutics from a mitochondria-centric perspective. Oxid. Med. Cell. Longev. 2014, 2014, 637027. [Google Scholar] [CrossRef] [PubMed]
- Pyper, S.R.; Viswakarma, N.; Yu, S.; Reddy, J.K. PPARalpha: Energy combustion, hypolipidemia, inflammation and cancer. Nucl. Recept. Signal. 2010, 8, e002. [Google Scholar] [CrossRef]
- Peters, J.M.; Cattley, R.C.; Gonzalez, F.J. Role of PPAR alpha in the mechanism of action of the nongenotoxic carcinogen and peroxisome proliferator Wy-14,643. Carcinogenesis 1997, 18, 2029–2033. [Google Scholar] [CrossRef] [PubMed]
- Hostetler, H.A.; Petrescu, A.D.; Kier, A.B.; Schroeder, F. Peroxisome proliferator-activated receptor alpha interacts with high affinity and is conformationally responsive to endogenous ligands. J. Biol. Chem. 2005, 280, 18667–18682. [Google Scholar] [CrossRef]
- Chakravarthy, M.V.; Lodhi, I.J.; Yin, L.; Malapaka, R.R.; Xu, H.E.; Turk, J.; Semenkovich, C.F. Identification of a physiologically relevant endogenous ligand for PPARalpha in liver. Cell 2009, 138, 476–488. [Google Scholar] [CrossRef]
- Dubois, V.; Eeckhoute, J.; Lefebvre, P.; Staels, B. Distinct but complementary contributions of PPAR isotypes to energy homeostasis. J. Clin. Investig. 2017, 127, 1202–1214. [Google Scholar] [CrossRef]
- Pawlak, M.; Lefebvre, P.; Staels, B. Molecular mechanism of PPARα action and its impact on lipid metabolism, inflammation and fibrosis in non-alcoholic fatty liver disease. J. Hepatol. 2015, 62, 720–733. [Google Scholar] [CrossRef] [PubMed]
- Zhang, X.; Zuo, Z.; Liu, Y.; Wang, C.; Peng, Z.; Zhong, J.; Zhang, M.; Wang, H. Effect of Methionine Analogues on Growth Performance, Serum Biochemical Parameters, Serum Free Amino Acids and Rumen Fermentation of Yaks. Animals 2022, 12, 3175. [Google Scholar] [CrossRef]
- Wang, Y.; He, J.; Yang, W.; Muhantay, G.; Chen, Y.; Xing, J.; Liu, J. Correlation between Heart-type Fatty Acid-binding Protein Gene Polymorphism and mRNA Expression with Intramuscular Fat in Baicheng-oil Chicken. Asian-Australas. J. Anim. Sci. 2015, 28, 1380–1387. [Google Scholar] [CrossRef]
- Khan, R.; Raza, S.H.A.; Junjvlieke, Z.; Wang, H.; Cheng, G.; Smith, S.B.; Jiang, Z.; Li, A.; Zan, L. RNA-seq reveal role of bovine TORC2 in the regulation of adipogenesis. Arch. Biochem. Biophys. 2020, 680, 108236. [Google Scholar] [CrossRef]
- Zhang, Z.L. Study on the Role of DNA Methylation and Chromatin Accessibility during Yak Preadipocyte Differentiation. Doctor’s Thesis, Gansu Agricultural University, Lanzhou, China, 2023. [Google Scholar]
- Kenneth, J.L.; Thomas, D.S. Analysis of Relative Gene Expression Data Using Real-Time Quantitative PCR and the 2−ΔΔCT Method. Methods 2001, 3, 71–85. [Google Scholar]
- Tang, Y.; Zhang, W.; Wang, Y.; Li, H.; Zhang, C.; Wang, Y.; Lin, Y.; Shi, H.; Xiang, H.; Huang, L.; et al. Expression Variation of CPT1A Induces Lipid Reconstruction in Goat Intramuscular Precursor Adipocytes. Int. J. Mol. Sci. 2023, 24, 13415. [Google Scholar] [CrossRef]








Disclaimer/Publisher’s Note: The statements, opinions and data contained in all publications are solely those of the individual author(s) and contributor(s) and not of MDPI and/or the editor(s). MDPI and/or the editor(s) disclaim responsibility for any injury to people or property resulting from any ideas, methods, instructions or products referred to in the content. |
© 2024 by the authors. Licensee MDPI, Basel, Switzerland. This article is an open access article distributed under the terms and conditions of the Creative Commons Attribution (CC BY) license (https://creativecommons.org/licenses/by/4.0/).
Share and Cite
Xu, F.; Wang, H.; Qin, C.; Yue, B.; Yang, Y.; Wang, J.; Zhong, J.; Wang, H. Combined Multi-Omics Analysis Reveals the Potential Role of ACADS in Yak Intramuscular Fat Deposition. Int. J. Mol. Sci. 2024, 25, 9131. https://doi.org/10.3390/ijms25169131
Xu F, Wang H, Qin C, Yue B, Yang Y, Wang J, Zhong J, Wang H. Combined Multi-Omics Analysis Reveals the Potential Role of ACADS in Yak Intramuscular Fat Deposition. International Journal of Molecular Sciences. 2024; 25(16):9131. https://doi.org/10.3390/ijms25169131
Chicago/Turabian StyleXu, Fang, Haibo Wang, Chunyu Qin, Binglin Yue, Youzhualamu Yang, Jikun Wang, Jincheng Zhong, and Hui Wang. 2024. "Combined Multi-Omics Analysis Reveals the Potential Role of ACADS in Yak Intramuscular Fat Deposition" International Journal of Molecular Sciences 25, no. 16: 9131. https://doi.org/10.3390/ijms25169131
APA StyleXu, F., Wang, H., Qin, C., Yue, B., Yang, Y., Wang, J., Zhong, J., & Wang, H. (2024). Combined Multi-Omics Analysis Reveals the Potential Role of ACADS in Yak Intramuscular Fat Deposition. International Journal of Molecular Sciences, 25(16), 9131. https://doi.org/10.3390/ijms25169131

