Selection and Regulatory Network Analysis of Differential CircRNAs in the Hypothalamus of Goats with High and Low Reproductive Capacity
Abstract
1. Introduction
2. Results
2.1. Quality Detection of RNA-Seq Sequencing Data
2.2. CircRNA Differential Expression Analysis
2.3. Functional Enrichment Analysis of Host Genes with Differentially Expressed circRNAs
2.4. Analysis of the Regulatory Network of Differential circRNAs and miRNAs
2.5. Prediction of circRNA Coding Potential
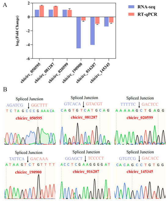
2.6. Real-Time Fluorescence Quantitative PCR Validation
3. Discussion
4. Materials and Methods
4.1. Test Animals and Sample Collection
4.2. RNA Extraction, cDNA Library Preparation, and Sequencing
4.3. Quality Assessment of Original Sequencing Data and Assembly of Transcripts
4.4. Screening of circRNA
4.5. Differential Expression Analysis and Enrichment Analysis
4.6. Prediction of miRNAs Targeted by circRNAs
4.7. Prediction of circRNA Translation Potential
4.8. Real-Time Quantitative PCR Verification and DNA Sequencing Validation of RNA-Seq
5. Conclusions
Supplementary Materials
Author Contributions
Funding
Institutional Review Board Statement
Informed Consent Statement
Data Availability Statement
Conflicts of Interest
References
- Paim, T.D.; Faria, D.A.; Hay, E.H.; McManus, C.; Lanari, M.R.; Esquivel, L.C.; Cascante, M.I.; Alfaro, E.J.; Mendez, A.; Faco, O.; et al. New World Goat Populations Are a Genetically Diverse Reservoir for Future Use. Sci. Rep. 2019, 9, 1476. [Google Scholar] [CrossRef] [PubMed]
- Yao, Z.; Zhang, S.; Wang, X.; Guo, Y.; Xin, X.; Zhang, Z.; Xu, Z.; Wang, E.; Jiang, Y.; Huang, Y. Genetic Diversity and Signatures of Selection in BoHuai Goat Revealed by Whole-Genome Sequencing. BMC Genom. 2023, 24, 116. [Google Scholar] [CrossRef]
- Li, L.; Zhang, J.; Zhu, J.; Gu, S.; Sun, Q.; Zhou, G.; Fu, C.; Li, Q.; Chen, L.; Li, D.; et al. Genetic Diversity of Nine Populations of the Black Goat (Capra Hircus) in Sichuan, PR China. Zool. Sci. 2006, 23, 229–234. [Google Scholar] [CrossRef]
- Kang, Z.; Bai, Y.; Lan, X.; Zhao, H. Goat AKAP12: Indel Mutation Detection, Association Analysis With Litter Size and Alternative Splicing Variant Expression. Front. Genet. 2021, 12, 648256. [Google Scholar] [CrossRef]
- Wang, Z.; Pan, Y.; He, L.; Song, X.; Chen, H.; Pan, C.; Qu, L.; Zhu, H.; Lan, X. Multiple Morphological Abnormalities of the Sperm Flagella (MMAF)-Associated Genes: The Relationships between Genetic Variation and Litter Size in Goats. Gene 2020, 753, 144778. [Google Scholar] [CrossRef] [PubMed]
- Zhao, Z.Q.; Wang, L.J.; Sun, X.W.; Zhang, J.J.; Zhao, Y.J.; Na, R.S.; Zhang, J.H. Transcriptome Analysis of the Capra Hircus Ovary. PLoS ONE 2015, 10, e0121586. [Google Scholar] [CrossRef] [PubMed]
- Duffy, D.M.; Ko, C.; Jo, M.; Brannstrom, M.; Curry, T.E. Ovulation: Parallels With Inflammatory Processes. Endocr. Rev. 2019, 40, 369–416. [Google Scholar] [CrossRef]
- Saleh, M.; Holtz, W. LH Pattern and Ovarian Response in Ovsynch-Synchronized Superovulated Goats Induced to Ovulate with GnRH or hCG. Theriogenology 2022, 185, 61–69. [Google Scholar] [CrossRef]
- Chen, L.; Wang, C.; Sun, H.; Wang, J.; Liang, Y.; Wang, Y.; Wong, G. The Bioinformatics Toolbox for circRNA Discovery and Analysis. Brief. Bioinform. 2020, 22, 1706–1728. [Google Scholar] [CrossRef]
- Li, X.; Yang, L.; Chen, L.-L. The Biogenesis, Functions, and Challenges of Circular RNAs. Mol. Cell 2018, 71, 428–442. [Google Scholar] [CrossRef]
- Zhou, W.-Y.; Cai, Z.-R.; Liu, J.; Wang, D.-S.; Ju, H.-Q.; Xu, R.-H. Circular RNA: Metabolism, Functions and Interactions with Proteins. Mol. Cancer 2020, 19, 172. [Google Scholar] [CrossRef] [PubMed]
- Conn, V.M.; Hugouvieux, V.; Nayak, A.; Conos, S.A.; Capovilla, G.; Cildir, G.; Jourdain, A.; Tergaonkar, V.; Schmid, M.; Zubieta, C.; et al. A circRNA from SEPALLATA3 Regulates Splicing of Its Cognate mRNA through R-Loop Formation. Nat. Plants 2017, 3, 17053. [Google Scholar] [CrossRef] [PubMed]
- Xu, X.; Zhang, J.; Tian, Y.; Gao, Y.; Dong, X.; Chen, W.; Yuan, X.; Yin, W.; Xu, J.; Chen, K.; et al. CircRNA Inhibits DNA Damage Repair by Interacting with Host Gene. Mol. Cancer 2020, 19, 128. [Google Scholar] [CrossRef]
- Li, Z.; Huang, C.; Bao, C.; Chen, L.; Lin, M.; Wang, X.; Zhong, G.; Yu, B.; Hu, W.; Dai, L.; et al. Exon-Intron Circular RNAs Regulate Transcription in the Nucleus. Nat. Struct. Mol. Biol. 2015, 22, 256–264. [Google Scholar] [CrossRef]
- Mohanapriya, R.; Akshaya, R.L.; Selvamurugan, N. A Regulatory Role of circRNA-miRNA-mRNA Network in Osteoblast Differentiation. Biochimie 2022, 193, 137–147. [Google Scholar] [CrossRef] [PubMed]
- Zang, J.; Lu, D.; Xu, A. The Interaction of circRNAs and RNA Binding Proteins: An Important Part of circRNA Maintenance and Function. J. Neurosci. Res. 2020, 98, 87–97. [Google Scholar] [CrossRef] [PubMed]
- Zhang, L.; Hou, C.; Chen, C.; Guo, Y.; Yuan, W.; Yin, D.; Liu, J.; Sun, Z. The Role of N6-Methyladenosine (m6A) Modification in the Regulation of circRNAs. Mol. Cancer 2020, 19, 105. [Google Scholar] [CrossRef]
- Di Timoteo, G.; Dattilo, D.; Centrón-Broco, A.; Colantoni, A.; Guarnacci, M.; Rossi, F.; Incarnato, D.; Oliviero, S.; Fatica, A.; Morlando, M.; et al. Modulation of circRNA Metabolism by m6A Modification. Cell Rep. 2020, 31, 107641. [Google Scholar] [CrossRef]
- Jiang, Z.; Zhou, X.; Li, R.; Michal, J.J.; Zhang, S.; Dodson, M.V.; Zhang, Z.; Harland, R.M. Whole Transcriptome Analysis with Sequencing: Methods, Challenges and Potential Solutions. Cell. Mol. Life Sci. 2015, 72, 3425–3439. [Google Scholar] [CrossRef]
- Byrne, A.; Cole, C.; Volden, R.; Vollmers, C. Realizing the Potential of Full-Length Transcriptome Sequencing. Philos. Trans. R. Soc. Lond. B Biol. Sci. 2019, 374, 20190097. [Google Scholar] [CrossRef]
- Hou, B.; Mao, M.; Dong, S.; Deng, M.; Sun, B.; Guo, Y.; Li, Y.; Liu, D.; Liu, G. Transcriptome Analysis Reveals mRNAs and Long Non-Coding RNAs Associated with Fecundity in the Hypothalamus of High-and Low-Fecundity Goat. Front. Vet. Sci. 2023, 10, 1145594. [Google Scholar] [CrossRef] [PubMed]
- Xiong, J.; Zhang, H.; Wang, Y.; Cheng, Y.; Luo, J.; Chen, T.; Xi, Q.; Sun, J.; Zhang, Y. Rno_circ_0001004 Acts as a miR-709 Molecular Sponge to Regulate the Growth Hormone Synthesis and Cell Proliferation. IJMS 2022, 23, 1413. [Google Scholar] [CrossRef]
- Yang, B.; Wang, Y.-W.; Zhang, K. Interactions between circRNA and Protein in Breast Cancer. Gene 2024, 895, 148019. [Google Scholar] [CrossRef]
- Zhang, H.; Hu, B.; Xiong, J.; Chen, T.; Xi, Q.; Luo, J.; Jiang, Q.; Sun, J.; Zhang, Y. Genomewide Analysis of Circular RNA in Pituitaries of Normal and Heat-Stressed Sows. BMC Genom. 2019, 20, 1013. [Google Scholar] [CrossRef] [PubMed]
- Dong, J.; Zeng, Z.; Huang, Y.; Chen, C.; Cheng, Z.; Zhu, Q. Challenges and Opportunities for circRNA Identification and Delivery. Crit. Rev. Biochem. Mol. Biol. 2023, 58, 19–35. [Google Scholar] [CrossRef]
- Dias, M.M.; Souza, F.R.P.; Takada, L.; Feitosa, F.L.B.; Costa, R.B.; Diaz, I.D.P.S.; Cardoso, D.F.; Tonussi, R.L.; Baldi, F.; Albuquerque, L.G.; et al. Study of Lipid Metabolism-Related Genes as Candidate Genes of Sexual Precocity in Nellore Cattle. Genet. Mol. Res. 2015, 14, 234–243. [Google Scholar] [CrossRef]
- Zhao, Y.J.; Huang, Y.-F. Selection Signatures of Litter Size in Dazu Black Goats Based on a Whole Genome Sequencing Mixed Pools Strategy. Mol. Biol. Rep. 2019, 46, 5517–5523. [Google Scholar] [CrossRef] [PubMed]
- Bai, Y.; Li, J.; Zhu, H.; Liu, J.; Dong, S.; Li, L.; Qu, L.; Chen, H.; Song, X.; Lan, X. Deletion Mutation within the Goat PPP3CA Gene Identified by GWAS Significantly Affects Litter Size. Reprod. Fertil. Dev. 2021, 33, 476–483. [Google Scholar] [CrossRef]
- Bai, Y.; Zhang, T.; Liu, N.; Wang, C.; Guo, Z.; Pan, C.; Zhu, H.; Lan, X. Investigation of Copy Number Variations (CNVs) of the Goat PPP3CA Gene and Their Effect on Litter Size and Semen Quality. Animals 2022, 12, 445. [Google Scholar] [CrossRef]
- Pulix, M.; Plagge, A. Imprinted Genes and Hypothalamic Function. In Developmental Neuroendocrinology; Wray, S., Blackshaw, S., Eds.; Springer International Publishing: Cham, Switzerland, 2020; pp. 265–294. ISBN 978-3-030-40002-6. [Google Scholar]
- Napolitano, L.; Barone, B.; Morra, S.; Celentano, G.; La Rocca, R.; Capece, M.; Morgera, V.; Turco, C.; Caputo, V.F.; Spena, G.; et al. Hypogonadism in Patients with Prader Willi Syndrome: A Narrative Review. Int. J. Mol. Sci. 2021, 22, 1993. [Google Scholar] [CrossRef]
- Davies, W.; Lynn, P.M.Y.; Relkovic, D.; Wilkinson, L.S. Imprinted Genes and Neuroendocrine Function. Front. Neuroendocrinol. 2008, 29, 413–427. [Google Scholar] [CrossRef] [PubMed]
- Li, L.; Li, Z.; Howley, P.M.; Sacks, D.B. E6AP and Calmodulin Reciprocally Regulate Estrogen Receptor Stability. J. Biol. Chem. 2006, 281, 1978–1985. [Google Scholar] [CrossRef] [PubMed]
- Wang, M.; Luo, J.; Dai, L.; Feng, M.; Cao, X.; Zhang, J.; Wan, Y.; Yang, X.; Wang, Y. Foxp2 Deficiency Impairs Reproduction by Modulating the Hypothalamic–Pituitary–Gonadal Axis in Zebrafish. Biol. Reprod. 2024, 110, 908–923. [Google Scholar] [CrossRef]
- Co, M.; Anderson, A.G.; Konopka, G. FOXP Transcription Factors in Vertebrate Brain Development, Function, and Disorders. WIREs Dev. Biol. 2020, 9, e375. [Google Scholar] [CrossRef]
- Bae, J.-A.; Park, H.-J.; Seo, Y.-M.; Roh, J.; Hsueh, A.J.W.; Chun, S.-Y. Hormonal Regulation of Proprotein Convertase Subtilisin/Kexin Type 5 Expression during Ovarian Follicle Development in the Rat. Mol. Cell. Endocrinol. 2008, 289, 29–37. [Google Scholar] [CrossRef]
- Chen, S.-Y.; Schenkel, F.S.; Melo, A.L.P.; Oliveira, H.R.; Pedrosa, V.B.; Araujo, A.C.; Melka, M.G.; Brito, L.F. Identifying Pleiotropic Variants and Candidate Genes for Fertility and Reproduction Traits in Holstein Cattle via Association Studies Based on Imputed Whole-Genome Sequence Genotypes. BMC Genom. 2022, 23, 331. [Google Scholar] [CrossRef]
- Munkley, J.; Lafferty, N.P.; Kalna, G.; Robson, C.N.; Leung, H.Y.; Rajan, P.; Elliott, D.J. Androgen-Regulation of the Protein Tyrosine Phosphatase PTPRR Activates ERK1/2 Signalling in Prostate Cancer Cells. BMC Cancer 2015, 15, 9. [Google Scholar] [CrossRef] [PubMed]
- Xia, Q.; Li, Q.; Gan, S.; Guo, X.; Zhang, X.; Zhang, J.; Chu, M. Exploring the Roles of Fecundity-Related Long Non-Coding RNAs and mRNAs in the Adrenal Glands of Small-Tailed Han Sheep. BMC Genet. 2020, 21, 39. [Google Scholar] [CrossRef]
- Yuen, T.; Choi, S.G.; Pincas, H.; Waring, D.W.; Sealfon, S.C.; Turgeon, J.L. Optimized Amplification and Single-Cell Analysis Identify GnRH-Mediated Activation of Rap1b in Primary Rat Gonadotropes. Mol. Cell Endocrinol. 2012, 350, 10–19. [Google Scholar] [CrossRef][Green Version]
- Hosseinzadeh, S.; Masoudi, A.A. Investigating the Expression of Fertility-Regulating LncRNAs in Multiparous and Uniparous Shal Ewe’s Ovaries. Genome 2024, 67, 78–89. [Google Scholar] [CrossRef]
- Stubbs, T.; Mykytyn, K. Primary Cilia and Gonadotropin-Releasing Hormone Neurons. Curr. Opin. Endocr. Metab. Res. 2024, 34, 100504. [Google Scholar] [CrossRef]
- Fan, R.; Lai, K.-O. Understanding How Kinesin Motor Proteins Regulate Postsynaptic Function in Neuron. FEBS J. 2022, 289, 2128–2144. [Google Scholar] [CrossRef] [PubMed]
- Li, J.; Shi, B.; Wang, C.; Shao, C.; Liu, X.; Zhang, D. Comprehensive CircRNA Profiling and Selection of Key CircRNAs Reveal the Potential Regulatory Roles of CircRNAs throughout Ovarian Development and Maturation in Cynoglossus Semilaevis. Biology 2021, 10, 830. [Google Scholar] [CrossRef] [PubMed]
- Zhang, J.; Tian, Y.; Xu, X.; Wang, B.; Huang, Z.; Song, K.; Lou, S.; Kang, J.; Zhang, N.; Li, J.; et al. PLD1 Promotes Spindle Assembly and Migration through Regulating Autophagy in Mouse Oocyte Meiosis. Autophagy 2024, 20, 1616–1638. [Google Scholar] [CrossRef]
- Santulli, G.; Pagano, G.; Sardu, C.; Xie, W.; Reiken, S.; D’Ascia, S.L.; Cannone, M.; Marziliano, N.; Trimarco, B.; Guise, T.A.; et al. Calcium Release Channel RyR2 Regulates Insulin Release and Glucose Homeostasis. J. Clin. Investig. 2015, 125, 1968–1978. [Google Scholar] [CrossRef]
- Pal, L.; Chu, H.-P.; Shu, J.; Topalli, I.; Santoro, N.; Karkanias, G. In Vitro Evidence of Glucose-Induced Toxicity in GnRH Secreting Neurons: High Glucose Concentrations Influence GnRH Secretion, Impair Cell Viability, and Induce Apoptosis in the GT1-1 Neuronal Cell Line. Fertil. Steril. 2007, 88, 1143–1149. [Google Scholar] [CrossRef]
- Dong, S.; Hou, B.; Yang, C.; Li, Y.; Sun, B.; Guo, Y.; Deng, M.; Liu, D.; Liu, G. Comparative Hypothalamic Transcriptome Analysis Reveals Crucial mRNAs, lncRNAs, and circRNAs Affecting Litter Size in Goats. Genes 2023, 14, 444. [Google Scholar] [CrossRef]
- Tong, K.-L.; Tan, K.-E.; Lim, Y.-Y.; Tien, X.-Y.; Wong, P.-F. CircRNA–miRNA Interactions in Atherogenesis. Mol. Cell Biochem. 2022, 477, 2703–2733. [Google Scholar] [CrossRef]
- Wang, L.; Chen, Y.; Wu, S.; Tang, J.; Chen, G.; Li, F. miR-135a Suppresses Granulosa Cell Growth by Targeting Tgfbr1 and Ccnd2 during Folliculogenesis in Mice. Cells 2021, 10, 2104. [Google Scholar] [CrossRef]
- Yang, J.; Zhang, Y.; Xu, X.; Li, J.; Yuan, F.; Bo, S.; Qiao, J.; Xia, G.; Su, Y.; Zhang, M. Transforming Growth Factor-β Is Involved in Maintaining Oocyte Meiotic Arrest by Promoting Natriuretic Peptide Type C Expression in Mouse Granulosa Cells. Cell Death Dis. 2019, 10, 558. [Google Scholar] [CrossRef]
- Wang, M.; Wu, J.; Wu, P.; Li, Y. Emerging Roles of Circular RNAs in Stem Cells. Genes. Dis. 2023, 10, 1920–1936. [Google Scholar] [CrossRef] [PubMed]
- Ji, F.; Zhu, L.; Pan, J.; Shen, Z.; Yang, Z.; Wang, J.; Bai, X.; Lin, Y.; Tao, J. Hsa_circ_0026827 Promotes Osteoblast Differentiation of Human Dental Pulp Stem Cells Through the Beclin1 and RUNX1 Signaling Pathways by Sponging miR-188-3p. Front. Cell Dev. Biol. 2020, 8, 470. [Google Scholar] [CrossRef] [PubMed]
- Liu, J.; Park, E.-S.; Jo, M. Runt-Related Transcription Factor 1 Regulates Luteinized Hormone-Induced Prostaglandin-Endoperoxide Synthase 2 Expression in Rat Periovulatory Granulosa Cells. Endocrinology 2009, 150, 3291–3300. [Google Scholar] [CrossRef]
- Liang, H.; Yu, T.; Han, Y.; Jiang, H.; Wang, C.; You, T.; Zhao, X.; Shan, H.; Yang, R.; Yang, L.; et al. LncRNA PTAR Promotes EMT and Invasion-Metastasis in Serous Ovarian Cancer by Competitively Binding miR-101-3p to Regulate ZEB1 Expression. Mol. Cancer 2018, 17, 119. [Google Scholar] [CrossRef]
- Messina, A.; Prevot, V. Hypothalamic microRNAs Flip the Switch for Fertility. Oncotarget 2017, 8, 8993–8994. [Google Scholar] [CrossRef] [PubMed]
- Kiel, K.; Król, S.K.; Bronisz, A.; Godlewski, J. MiR-128-3p—A Gray Eminence of the Human Central Nervous System. Mol. Ther. Nucleic Acids 2024, 35, 102141. [Google Scholar] [CrossRef]
- Fu, C.; Li, D.; Zhang, X.; Liu, N.; Chi, G.; Jin, X. LncRNA PVT1 Facilitates Tumorigenesis and Progression of Glioma via Regulation of MiR-128-3p/GREM1 Axis and BMP Signaling Pathway. Neurotherapeutics 2018, 15, 1139–1157. [Google Scholar] [CrossRef]
- López Navarro, E.; Ortega, F.J.; Francisco-Busquets, E.; Sabater-Masdeu, M.; Álvarez-Castaño, E.; Ricart, W.; Fernández-Real, J.M. Thyroid Hormone Receptors Are Differentially Expressed in Granulosa and Cervical Cells of Infertile Women. Thyroid. 2016, 26, 466–473. [Google Scholar] [CrossRef]
- Schang, G.; Ongaro, L.; Brûlé, E.; Zhou, X.; Wang, Y.; Boehm, U.; Ruf-Zamojski, F.; Zamojski, M.; Mendelev, N.; Seenarine, N.; et al. Transcription Factor GATA2 May Potentiate Follicle-Stimulating Hormone Production in Mice via Induction of the BMP Antagonist Gremlin in Gonadotrope Cells. J. Biol. Chem. 2022, 298, 102072. [Google Scholar] [CrossRef]






| Sample | Raw Reads | Clean Reads | Clean Reads Rate /% | Multiple Mapped Rate /% | Uniquely Mapped Rate /% | Q30 /% |
|---|---|---|---|---|---|---|
| CZ_L1 | 105,651,828 | 104,878,170 | 99.26 | 2.38 | 97.62 | 93.33 |
| CZ_L2 | 106,461,850 | 105,641,916 | 99.22 | 2.32 | 97.68 | 93.01 |
| CZ_L3 | 103,419,368 | 102,762,390 | 99.36 | 1.94 | 98.06 | 93.48 |
| CZ_L4 | 103,316,372 | 102,518,058 | 99.22 | 2.13 | 97.87 | 93.09 |
| CZ_L5 | 101,666,550 | 100,924,246 | 99.26 | 1.45 | 98.55 | 92.51 |
| CZ_H1 | 106,945,128 | 106,155,188 | 99.26 | 2.04 | 97.96 | 92.73 |
| CZ_H2 | 103,019,774 | 102,205,262 | 99.20 | 1.79 | 98.21 | 92.50 |
| CZ_H3 | 106,627,266 | 105,676,988 | 99.10 | 1.78 | 98.22 | 92.04 |
| CZ_H4 | 102,279,224 | 101,431,548 | 99.17 | 1.63 | 98.37 | 92.29 |
| CZ_H5 | 102,088,070 | 101,272,006 | 99.20 | 1.65 | 98.35 | 92.37 |
| CZ_H6 | 101,379,018 | 100,570,708 | 99.20 | 2.13 | 97.87 | 92.43 |
| Serial Number | Date of First Delivery | Number of Lambs in the First Litter | Date of Second Delivery | Number of Lambs in the Second Litter | Date of Third Delivery | Number of Lambs in the Third Litter | Reproductive Condition |
|---|---|---|---|---|---|---|---|
| CZ_L1 | 10 November 2016 | 1 | 17 July 2017 | 1 | 12 April 2018 | 1 | low fecundity |
| CZ_L2 | 14 November 2016 | 1 | 16 July 2017 | 1 | 20 April 2018 | 1 | low fecundity |
| CZ_L3 | 28 November 2016 | 1 | 9 August 2017 | 1 | 11 May 2018 | 1 | low fecundity |
| CZ_L4 | 1 October2016 | 1 | 16 September 2017 | 1 | 27 April 2018 | 1 | low fecundity |
| CZ_L5 | 19 December2016 | 1 | 7 September 2017 | 1 | 2 June 2018 | 1 | low fecundity |
| CZ_H1 | 3 January 2017 | 2 | 31 August 2017 | 3 | 22 March 2018 | 2 | high fecundity |
| CZ_H2 | 5 September 2016 | 2 | 24 February 2017 | 2 | 21 December 2017 | 3 | high fecundity |
| CZ_H3 | 16 July 2016 | 2 | 14 February 2017 | 2 | 15 January 2018 | 2 | high fecundity |
| CZ_H4 | 11 November 2016 | 3 | 28 July 2017 | 2 | 22 February 2018 | 2 | high fecundity |
| CZ_H5 | 20 November 2016 | 2 | 30 June 2017 | 2 | 10 February 2018 | 3 | high fecundity |
| CZ_H6 | 18 November 2016 | 2 | 24 July 2017 | 3 | 19 February 2018 | 2 | high fecundity |
Disclaimer/Publisher’s Note: The statements, opinions and data contained in all publications are solely those of the individual author(s) and contributor(s) and not of MDPI and/or the editor(s). MDPI and/or the editor(s) disclaim responsibility for any injury to people or property resulting from any ideas, methods, instructions or products referred to in the content. |
© 2024 by the authors. Licensee MDPI, Basel, Switzerland. This article is an open access article distributed under the terms and conditions of the Creative Commons Attribution (CC BY) license (https://creativecommons.org/licenses/by/4.0/).
Share and Cite
Mao, S.; Wu, C.; Feng, G.; Li, Y.; Sun, B.; Guo, Y.; Deng, M.; Liu, D.; Liu, G. Selection and Regulatory Network Analysis of Differential CircRNAs in the Hypothalamus of Goats with High and Low Reproductive Capacity. Int. J. Mol. Sci. 2024, 25, 10479. https://doi.org/10.3390/ijms251910479
Mao S, Wu C, Feng G, Li Y, Sun B, Guo Y, Deng M, Liu D, Liu G. Selection and Regulatory Network Analysis of Differential CircRNAs in the Hypothalamus of Goats with High and Low Reproductive Capacity. International Journal of Molecular Sciences. 2024; 25(19):10479. https://doi.org/10.3390/ijms251910479
Chicago/Turabian StyleMao, Shuaixiang, Cuiying Wu, Guanghang Feng, Yaokun Li, Baoli Sun, Yongqing Guo, Ming Deng, Dewu Liu, and Guangbin Liu. 2024. "Selection and Regulatory Network Analysis of Differential CircRNAs in the Hypothalamus of Goats with High and Low Reproductive Capacity" International Journal of Molecular Sciences 25, no. 19: 10479. https://doi.org/10.3390/ijms251910479
APA StyleMao, S., Wu, C., Feng, G., Li, Y., Sun, B., Guo, Y., Deng, M., Liu, D., & Liu, G. (2024). Selection and Regulatory Network Analysis of Differential CircRNAs in the Hypothalamus of Goats with High and Low Reproductive Capacity. International Journal of Molecular Sciences, 25(19), 10479. https://doi.org/10.3390/ijms251910479

