Analysis of Active Components and Transcriptome of Freesia refracta Callus Extract and Its Effects against Oxidative Stress and Wrinkles in Skin
Abstract
1. Introduction
2. Results
2.1. Chemical Profiling and Quantification of Main Actives Molecules: Nicotinamide and Pyroglutamic Acid
2.2. Quantification of Nicotinamide and Pyroglutamic Acid by Liquid Chromatography Using Mass Detection or UV Detection
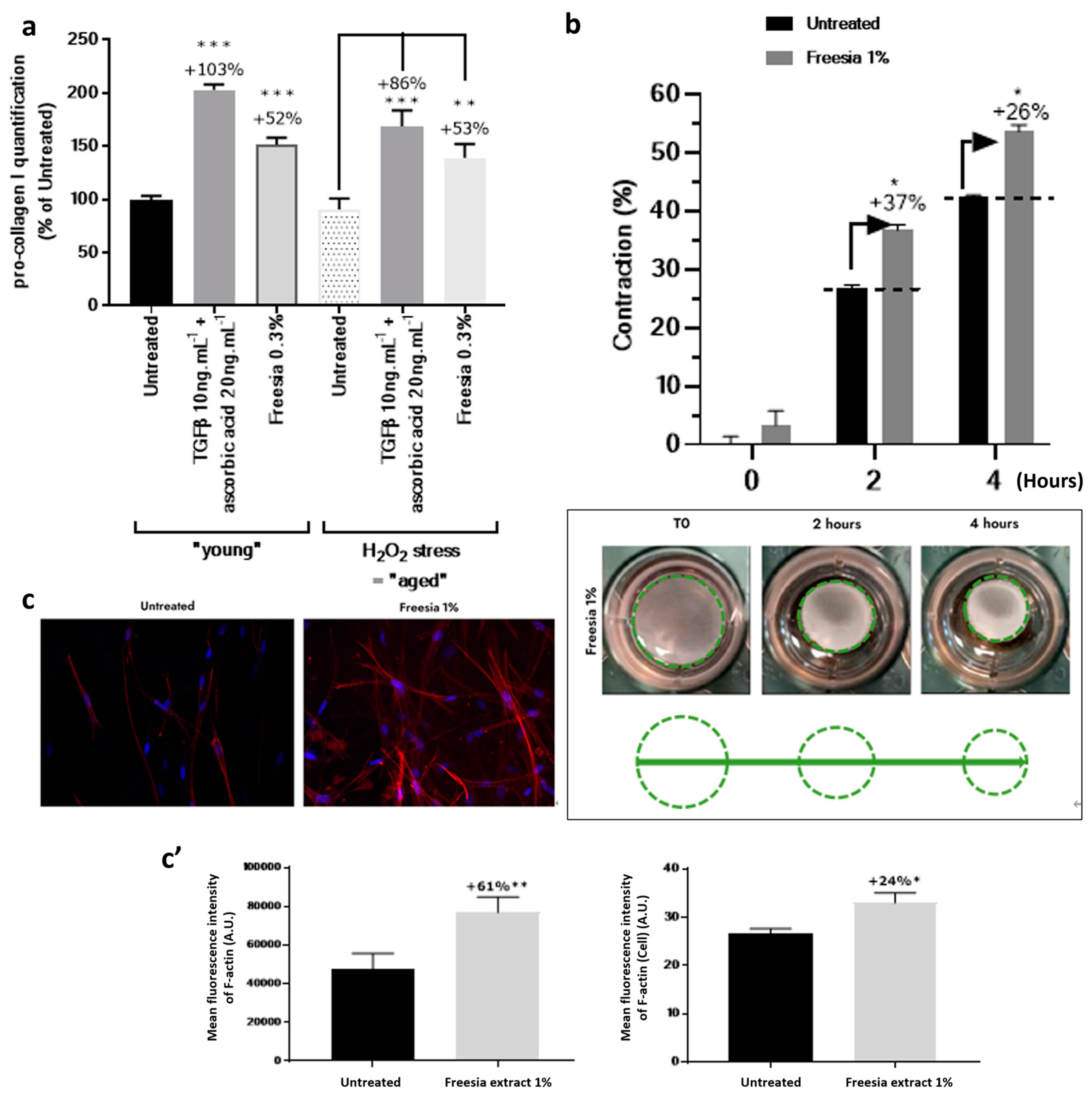
2.3. Boost of Collagen I Production
2.4. Reinforcement of the Interactions between Fibroblasts and Collagen Fiber
2.5. Delivery of Smoothness on the Skin Surface after 28 Days (In Vivo)
2.6. Transcriptome Analysis of FCE
3. Discussion
4. Conclusions
5. Materials and Methods
5.1. Chemicals, Reagents, and Ethical Statement
5.2. Callus Induction and Culture of FR
5.3. Chemical Profiling through CPC and NMR Analysis
5.4. Liquid Chromatography/Mass Spectrometry (LC/MS) Analyses
5.5. Quantification of Nicotinamide by HPLC Coupled with LC/MS and Pyroglutamic Acid by LC/UV
5.6. Pro-Collagen I Synthesis
5.6.1. Preparation of Cells and FCE Treatment
5.6.2. Type I Pro-Collagen Quantification Using ELISA
5.7. Immunostaining of F-Actin on Fibroblasts in Collagen Lattices
5.7.1. Preparation of Cells and FCE Treatment
5.7.2. Matrix Contraction Measurement
5.7.3. Immunostaining of F-Actin
5.8. Clinical Evaluation of FCE at 3%
5.8.1. Panel Description
5.8.2. International Nomenclature of Cosmetic Ingredients (INCI) Formula
5.8.3. Analysis of Skin Roughness Using ColorFace®
5.8.4. Collagen Index Measurement by Siascope®
5.9. Transcriptome Analysis
5.10. Statistical Analysis
Supplementary Materials
Author Contributions
Funding
Institutional Review Board Statement
Informed Consent Statement
Data Availability Statement
Acknowledgments
Conflicts of Interest
References
- Mouden, S.; Kromwijk, A.; van Dam, M.; van Leeuwen, P.; Kersch, C.; Rittler, F. Efficacious & Sustainable Production of Dutch Ornamentals for Cosmetics: A Demonstration; Stichting Wageningen Research, Wageningen Plant Research, Business Unit: Wageningen, The Netherlands, 2022. [Google Scholar]
- Khaleel, C.; Tabanca, N.; Buchbauer, G. α-Terpineol, a natural monoterpene: A review of its biological properties. Open Chem. 2018, 16, 349–361. [Google Scholar] [CrossRef]
- Bauer, K.; Garbe, D.; Surburg, H. Common Fragrance and Flavor Materials: Preparation, Properties and Uses; John Wiley & Sons: Hoboken, NJ, USA, 2008. [Google Scholar]
- Sell, C. A Fragrant Introduction to Terpenoid Chemistry; The Royal Society of Chemistry: Cambridge, UK, 2003. [Google Scholar]
- Park, S.-N.; Lim, Y.K.; Freire, M.O.; Cho, E.; Jin, D.; Kook, J.-K. Antimicrobial effect of linalool and α-terpineol against periodontopathic and cariogenic bacteria. Anaerobe 2012, 18, 369–372. [Google Scholar] [CrossRef]
- Hassan, S.B.; Gali-Muhtasib, H.; Göransson, H.; Larsson, R. Alpha terpineol: A potential anticancer agent which acts through suppressing NF-κB signalling. Anticancer. Res. 2010, 30, 1911–1919. [Google Scholar]
- Held, S.; Schieberle, P.; Somoza, V. Characterization of α-terpineol as an anti-inflammatory component of orange juice by in vitro studies using oral buccal cells. J. Agric. Food Chem. 2007, 55, 8040–8046. [Google Scholar] [CrossRef]
- Zhu, J.; Guo, X.; Li, X.; Tang, D. Composition of Flavonoids in the Petals of Freesia and Prediction of Four Novel Transcription Factors Involving in Freesia Flavonoid Pathway. Front. Plant Sci. 2021, 12, 756300. [Google Scholar] [CrossRef]
- Benjamin, E.D.; Ishaku, G.A.; Peingurta, F.A.; Afolabi, A.S. Callus culture for the production of therapeutic compounds. Am. J. Plant Biol. 2019, 4, 76–84. [Google Scholar] [CrossRef]
- Efferth, T. Biotechnology applications of plant callus cultures. Engineering 2019, 5, 50–59. [Google Scholar] [CrossRef]
- Narayani, M.; Chadha, A.; Srivastava, S. Callus and cell suspension culture of Viola odorata as in vitro production platforms of known and novel cyclotides. Plant Cell Tissue Organ Cult. 2017, 130, 289–299. [Google Scholar] [CrossRef]
- Fehér, A. Callus, dedifferentiation, totipotency, somatic embryogenesis: What these terms mean in the era of molecular plant biology? Front. Plant Sci. 2019, 10, 536. [Google Scholar] [CrossRef]
- Tadhani, M.; Patel, V.; Subhash, R. In vitro antioxidant activities of Stevia rebaudiana leaves and callus. J. Food Compos. Anal. 2007, 20, 323–329. [Google Scholar] [CrossRef]
- Santos, A.R.; Filho, V.C.; Niero, R.; Viana, A.M.; Moreno, F.N.; Campos, M.M.; Yunes, R.A.; Calixto, J.B. Analgesic effects of callus culture extracts from selected species of Phyllanthus in mice. J. Pharm. Pharmacol. 1994, 46, 755–759. [Google Scholar] [CrossRef]
- Letsiou, S.; Bakea, A.; Holefors, A.; Rembiesa, J. In vitro protective effects of Paeonia mascula subsp. hellenica callus extract on human keratinocytes. Sci. Rep. 2020, 10, 19213. [Google Scholar] [CrossRef] [PubMed]
- Moon, S.H.; Kim, E.; Kim, H.-I.; Kim, S.-Y.; Seo, H.-H.; Lee, J.H.; Lee, M.-S.; Lee, S.-K.; Moh, S.H.; Bae, S. Skin-Whitening Effect of a Callus Extract of Nelumbo nucifera Isolate Haman. Plants 2023, 12, 3923. [Google Scholar] [CrossRef]
- Bitwell, C.; Indra, S.S.; Luke, C.; Kakoma, M.K. A review of modern and conventional extraction techniques and their applications for extracting phytochemicals from plants. Sci. Afr. 2023, 19, e01585. [Google Scholar] [CrossRef]
- Mokhtari, R.; Rezaei, M.; Kazemi Fard, M.; Dirandeh, E. Evaluation of antimicrobial and antioxidant activities of casein-derived bioactive peptides using trypsin enzyme. J. Food Qual. 2023, 2023, 1792917. [Google Scholar] [CrossRef]
- Salehan, N.A.M.; Sulaiman, A.Z.; Ajit, A. Effect of temperature and sonication on the extraction of gallic acid from Labisia pumila (Kacip Fatimah). ARPN J. Eng. Appl. Sci. 2016, 11, 2193–2198. [Google Scholar]
- Hubert, J.; Nuzillard, J.-M.; Purson, S.; Hamzaoui, M.; Borie, N.; Reynaud, R.; Renault, J.-H. Identification of natural metabolites in mixture: A pattern recognition strategy based on 13C NMR. Anal. Chem. 2014, 86, 2955–2962. [Google Scholar] [CrossRef] [PubMed]
- Shan, X.; Li, Y.; Zhou, L.; Tong, L.; Wei, C.; Qiu, L.; Gao, X.; Wang, L. Efficient isolation of protoplasts from freesia callus and its application in transient expression assays. Plant Cell Tissue Organ Culture 2019, 138, 529–541. [Google Scholar] [CrossRef]
- Gao, X.; Yang, D.; Cao, D.; Ao, M.; Sui, X.; Wang, Q.; Kimatu, J.; Wang, L. In vitro micropropagation of Freesia hybrida and the assessment of genetic and epigenetic stability in regenerated plantlets. J. Plant Growth Regul. 2010, 29, 257–267. [Google Scholar] [CrossRef]
- Bajaj, Y.; Pierik, R.L.M. Vegetative propagation of freesia through callus cultures. Neth. J. Agric. Sci. 1974, 22, 153–159. [Google Scholar] [CrossRef]
- Sun, W.; Wang, S.; Gao, X. Biochemical and molecular characterization of a flavonoid 3-O-glycosyltransferase responsible for anthocyanins and flavonols biosynthesis in Freesia hybrida. Front. Plant Sci. 2016, 7, 188342. [Google Scholar] [CrossRef]
- Buranasudja, V.; Rani, D.; Malla, A.; Kobtrakul, K.; Vimolmangkang, S. Insights into antioxidant activities and anti-skin-aging potential of callus extract from Centella asiatica (L.). Sci. Rep. 2021, 11, 13459. [Google Scholar] [CrossRef]
- Kwon, Y.W.; Lee, S.H.; Kim, A.R.; Kim, B.J.; Park, W.S.; Hur, J.; Jang, H.; Yang, H.M.; Cho, H.J.; Kim, H.S. Plant callus-derived shikimic acid regenerates human skin through converting human dermal fibroblasts into multipotent skin-derived precursor cells. Stem Cell Res. Ther. 2021, 12, 346. [Google Scholar] [CrossRef]
- Wilson, H.; Street, H. The growth, anatomy and morphogenetic potential of callus and cell suspension cultures of Hevea brasiliensis. Ann. Bot. 1975, 39, 671–682. [Google Scholar] [CrossRef]
- Ribeiro, I.G.; de Castro, T.C.; Coelho, M.G.P.; Albarello, N. Effects of different factors on friable callus induction and establishment of cell suspension culture of Hovenia dulcis (Rhamnaceae). Rodriguésia 2021, 72, e00102020. [Google Scholar] [CrossRef]
- Kim, W.S.; Seo, J.H.; Lee, J.-I.; Ko, E.-S.; Cho, S.-M.; Kang, J.-R.; Jeong, J.-H.; Jeong, Y.J.; Kim, C.Y.; Cha, J.-D. The metabolite profile in culture supernatant of Aster yomena callus and its anti-photoaging effect in skin cells exposed to UVB. Plants 2021, 10, 659. [Google Scholar] [CrossRef] [PubMed]
- Cho, W.K.; Kim, S.-Y.; Jang, S.J.; Lee, S.; Kim, H.-I.; Kim, E.; Lee, J.H.; Choi, S.S.; Moh, S.H. Comparative analysis of water extracts from roselle (Hibiscus sabdariffa L.) plants and callus cells: Constituents, effects on human skin cells, and transcriptome profiles. Int. J. Mol. Sci. 2023, 24, 10853. [Google Scholar] [CrossRef]
- Goh, Y.Y.; Pal, M.; Chong, H.C.; Zhu, P.; Tan, M.J.; Punugu, L.; Tan, C.K.; Huang, R.-L.; Sze, S.K.; Tang, M.B.Y. Angiopoietin-like 4 interacts with matrix proteins to modulate wound healing. J. Biol. Chem. 2010, 285, 32999–33009. [Google Scholar] [CrossRef] [PubMed]
- Ohno, Y.; Nakamichi, S.; Ohkuni, A.; Kamiyama, N.; Naoe, A.; Tsujimura, H.; Yokose, U.; Sugiura, K.; Ishikawa, J.; Akiyama, M. Essential role of the cytochrome P450 CYP4F22 in the production of acylceramide, the key lipid for skin permeability barrier formation. Proc. Natl. Acad. Sci. USA 2015, 112, 7707–7712. [Google Scholar] [CrossRef] [PubMed]
- Xie, J.; Ruan, S.; Zhu, Z.; Wang, M.; Cao, Y.; Ou, M.; Yu, P.; Shi, J. Database mining analysis revealed the role of the putative H+/sugar transporter solute carrier family 45 in skin cutaneous melanoma. Channels 2021, 15, 496–506. [Google Scholar] [CrossRef] [PubMed]
- Leiter, U.; Schmid, R.M.; Kaskel, P.; Peter, R.U.; Krähn, G. Antiapoptotic bcl-2 and bcl-xL in advanced malignant melanoma. Arch. Dermatol. Res. 2000, 292, 225–232. [Google Scholar] [CrossRef]
- Zhuang, L.; Ma, W.; Jiao, J. Inhibition of Key Glycolytic Enzyme Hexokinase 2 Ameliorates Psoriasiform Inflammation in vitro and in vivo. Clin. Cosmet. Investig. Dermatol. 2023, 16, 3229–3239. [Google Scholar] [CrossRef]
- Bae, S.; Lee, E.-J.; Lee, J.H.; Park, I.-C.; Lee, S.-J.; Hahn, H.J.; Ahn, K.J.; An, S.; An, I.-S.; Cha, H.J. Oridonin protects HaCaT keratinocytes against hydrogen peroxide-induced oxidative stress by altering microRNA expression. Int. J. Mol. Med. 2014, 33, 185–193. [Google Scholar] [CrossRef]
- Jaiswal, A.K. Nrf2 signaling in coordinated activation of antioxidant gene expression. Free. Radic. Biol. Med. 2004, 36, 1199–1207. [Google Scholar] [CrossRef]
- Kim, E.H.; Kim, G.A.; Taweechaipaisankul, A.; Lee, S.H.; Qasim, M.; Ahn, C.; Lee, B.C. Melatonin enhances porcine embryo development via the Nrf2/ARE signaling pathway. J. Mol. Endocrinol. 2019, 63, 175–185. [Google Scholar] [CrossRef]
- Kim, E.H.; Ridlo, M.R.; Lee, B.C.; Kim, G.A. Melatonin-Nrf2 signaling activates peroxisomal activities in porcine cumulus cell-oocyte complexes. Antioxidants 2020, 9, 1080. [Google Scholar] [CrossRef]
- Braun, S.; Hanselmann, C.; Gassmann, M.G.; auf dem Keller, U.; Born-Berclaz, C.; Chan, K.; Kan, Y.W.; Werner, S.J. Nrf2 transcription factor, a novel target of keratinocyte growth factor action which regulates gene expression and inflammation in the healing skin wound. Mol. Cell. Biol. 2002, 22, 5492–5505. [Google Scholar] [CrossRef] [PubMed]
- Kim, E.; Jang, J.; Seo, H.H.; Lee, J.H.; Moh, S.H. Cannabis sativa (Hemp) seed-derived peptides WVYY and PSLPA modulate the Nrf2 signaling pathway in human keratinocytes. PLoS ONE 2024, 19, e0298487. [Google Scholar] [CrossRef]
- Gendrisch, F.; Esser, P.R.; Schempp, C.M.; Wolfle, U. Luteolin as a modulator of skin aging and inflammation. Biofactors 2021, 47, 170–180. [Google Scholar] [CrossRef]
- Sirol, F.J.; Berger, P.; Millet, J.P.; Treguer, J.; Courbil, L. Amebic liver abscess ruptured into the pericardium. Secondary pericardial constriction (author’s transl). Bull. Soc. Pathol. Exot. Filiales 1975, 68, 376–381. [Google Scholar]
- Umbayev, B.; Askarova, S.; Almabayeva, A.; Saliev, T.; Masoud, A.R.; Bulanin, D. Galactose-Induced Skin Aging: The Role of Oxidative Stress. Oxid. Med. Cell. Longev. 2020, 2020, 7145656. [Google Scholar] [CrossRef]
- Chiu, P.C.; Chan, C.C.; Lin, H.M.; Chiu, H.C. The clinical anti-aging effects of topical kinetin and niacinamide in Asians: A randomized, double-blind, placebo-controlled, split-face comparative trial. J. Cosmet. Dermatol. 2007, 6, 243–249. [Google Scholar] [CrossRef]
- Chen, R.D.; Duan, R.G.; Zou, J.H.; Li, J.W.; Liu, X.Y.; Wang, H.Y.; Li, Q.H.; Dai, J.G. Flavonoid glycosides from callus cultures of Dysosma versipellis. Zhongguo Zhong Yao Za Zhi 2016, 41, 87–91. [Google Scholar]
- Meng, X.; Li, Y.; Zhou, T.; Sun, W.; Shan, X.; Gao, X.; Wang, L. Functional Differentiation of Duplicated Flavonoid 3-O-Glycosyltransferases in the Flavonol and Anthocyanin Biosynthesis of Freesia hybrida. Front. Plant Sci. 2019, 10, 1330. [Google Scholar] [CrossRef]
- Lee, E.J.; Ji, G.E.; Sung, M.K. Quercetin and kaempferol suppress immunoglobulin E-mediated allergic inflammation in RBL-2H3 and Caco-2 cells. Inflamm. Res. 2010, 59, 847–854. [Google Scholar] [CrossRef]
- Pang, J.L.; Ricupero, D.A.; Huang, S.; Fatma, N.; Singh, D.P.; Romero, J.R.; Chattopadhyay, N. Differential activity of kaempferol and quercetin in attenuating tumor necrosis factor receptor family signaling in bone cells. Biochem. Pharmacol. 2006, 71, 818–826. [Google Scholar] [CrossRef]
- Tian, Y.; Zhu, C.-L.; Li, P.; Li, H.-R.; Liu, Q.; Deng, X.-M.; Wang, J.-F. Nicotinamide mononucleotide attenuates LPS-induced acute lung injury with anti-inflammatory, anti-oxidative and anti-apoptotic effects. J. Surg. Res. 2023, 283, 9–18. [Google Scholar] [CrossRef]
- Boo, Y.C. Mechanistic basis and clinical evidence for the applications of nicotinamide (niacinamide) to control skin aging and pigmentation. Antioxidants 2021, 10, 1315. [Google Scholar] [CrossRef]
- Nadeeshani, H.; Li, J.; Ying, T.; Zhang, B.; Lu, J. Nicotinamide mononucleotide (NMN) as an anti-aging health product–promises and safety concerns. J. Adv. Res. 2022, 37, 267–278. [Google Scholar] [CrossRef] [PubMed]
- Montenegro, L.; Panico, A.M.; Santagati, L.M.; Siciliano, E.A.; Intagliata, S.; Modica, M.N. Solid lipid nanoparticles loading idebenone ester with pyroglutamic acid: In vitro antioxidant activity and in vivo topical efficacy. Nanomaterials 2018, 9, 43. [Google Scholar] [CrossRef]
- Matts, P.J.; Oblong, J.E.; Bissett, D.L. A review of the range of effects of niacinamide in human skin. Int. Fed. Soc. Cosmet. Chem. Mag. 2002, 5, 285–289. [Google Scholar]
- Bissett, D.L.; Oblong, J.E.; Berge, C.A. Niacinamide: AB vitamin that improves aging facial skin appearance. Dermatol. Surg. 2005, 31, 860–866. [Google Scholar] [CrossRef]
- Bissett, D.; Miyamoto, K.; Sun, P.; Li, J.; Berge, C. Topical niacinamide reduces yellowing, wrinkling, red blotchiness, and hyperpigmented spots in aging facial skin 1. Int. J. Cosmet. Sci. 2004, 26, 231–238. [Google Scholar] [CrossRef]
- Draelos, Z.D.; Ertel, K.; Berge, C. Niacinamide-containing facial moisturizer improves skin barrier and benefits subjects with rosacea. Ther. Clin. 2005, 76, 135. [Google Scholar]
- Lalam, C.; Petla, N.; Tantravahi, S. Antiproliferative and Antibacterial Effects of Pyroglutamic Acid Isolated from Enterococcus Faecium (Mcc-2729). Ann. Rom. Soc. Cell Biol. 2021, 25, 7624–7628. [Google Scholar]
- Sun, M.; Han, L.; Li, A.; Zhu, X.; Wu, W.; Zhang, J. Design, synthesis, and evaluation of novel l-pyroglutamic acid derivatives as potent antifungal agents. Chem. Nat. Compd. 2021, 57, 1081–1085. [Google Scholar] [CrossRef]
- Vigorov, A.Y.; Nizova, I.; Levit, G.; Matveeva, T.; Sadretdinova, L.S.; Nazarov, O.; Kovalev, N.; Bakulin, D.; Kurkin, D.; Tyurenkov, I. Synthesis and study of antiplatelet and antithrombotic activity of 4-substituted pyroglutamic acids. Russ. Chem. Bull. 2022, 71, 2636–2644. [Google Scholar] [CrossRef]
- Kim, D.; Langmead, B.; Salzberg, S.L. HISAT: A fast spliced aligner with low memory requirements. Nat. Methods 2015, 12, 357–360. [Google Scholar] [CrossRef]
- Pertea, M.; Kim, D.; Pertea, G.M.; Leek, J.T.; Salzberg, S.L. Transcript-level expression analysis of RNA-seq experiments with HISAT, StringTie and Ballgown. Nat. Protoc. 2016, 11, 1650–1667. [Google Scholar] [CrossRef]
- Pertea, M.; Pertea, G.M.; Antonescu, C.M.; Chang, T.-C.; Mendell, J.T.; Salzberg, S.L. StringTie enables improved reconstruction of a transcriptome from RNA-seq reads. Nat. Biotechnol. 2015, 33, 290–295. [Google Scholar] [CrossRef]
- Robinson, M.D.; McCarthy, D.J.; Smyth, G.K. edgeR: A Bioconductor package for differential expression analysis of digital gene expression data. Bioinformatics 2010, 26, 139–140. [Google Scholar] [CrossRef]
- Raudvere, U.; Kolberg, L.; Kuzmin, I.; Arak, T.; Adler, P.; Peterson, H.; Vilo, J. g:Profiler: A web server for functional enrichment analysis and conversions of gene lists (2019 update). Nucleic. Acids Res. 2019, 47, W191–W198. [Google Scholar] [CrossRef]






| CPC- Fractions | Mass (mg) | Concentrated Extract (%) | Composition |
|---|---|---|---|
| 01 Elution | 4 | 0.2 | Mixture of fatty acids and fatty alcohols (Maj); terephtalic acid (Min) |
| 02 Elution | 3 | 0.2 | Hydroquinol–glucopyranoside (Maj); mixture of fatty acids and fatty alcohols (Med) |
| 03 Elution | 1 | 0.1 | Mixture of fatty acids and fatty alcohols (Med); |
| 04 Elution | 2 | 0.1 | Mixture of fatty acids and fatty alcohols (Med); nicotinamide (Min) |
| 05 Elution | 12 | 0.6 | Methyl-pyroglutamate (Maj); Nicotinamide (Med) |
| 06 Elution | 45 | 2.4 | Methyl-pyroglutamate (Maj); succinic acid (Maj); 4-(Glucopyranosyloxy)benzoic acid (Med); lactic acid (Min); malic acid (Min); pyroglutamic acid (Min); thymidine (Min); alanine (Min-) |
| 07 Extrusion | 1735 | 94.4 | Sucrose (Maj++); glycerol (Maj); alanine (Med) |
| 08 Extrusion | 35 | 1.9 | 2′-Deoxyguanosine (Maj); 5-(1,2-dihydroxyethyl)-3-hydroxy-4-methoxyoxolan-2-one (Maj); adenosine (Med); sucrose (Med); uridine (Med); choline (Min); glycerol (Min); guanosine (Min); pyroglutamic acid (Min) |
| LC Retention Time (min) | Observed m/z | Elemental Composition | Δppm | Annotation |
|---|---|---|---|---|
| 2.09 | 173.1037 [M-H]− | C6H13N4O2 | −1.2 | Arginine |
| 2.41 | 293.0981 | C10H17N2O8 | −1.4 | Not assigned |
| 2.83 | 194.0489 | C6H12NO4S | 1.0 | Not assigned |
| 2.94 | 191.0554 [M-H]− | C7H11O6 | −1.0 | 5-(1,2-dihydroxyethyl)-3-hydroxy-4-methoxyoxolan-2-one * |
| 3.11 | 341.1086 [M-H]− 387.1136 [M+HCOO]− | C12H21O11 C13H23O13 | 0.6 −0.8 | Sucrose * |
| 3.52 | 229.0480 | - | - | Not assigned |
| 3.70 | 133.0137 [M-H]− | C4H5O5 | 0.0 | Malic acid * |
| 4.59 | 549.1663 | - | - | Not assigned |
| 4.64 | 191.0192 [M-H]− | C6H7O7 | 0.0 | Citric acid |
| 4.69 | 581.1831 | - | - | Not assigned |
| 4.71 | 128.0351 [M-H]− | C5H6NO3 | 2.3 | Pyroglutamic acid * |
| 4.74 | 243.0610 [M-H]− | C9H11N2O6 | −2.9 | Uridine * |
| 4.87 | 282.0839 [M-H]− 150.0416 fragment | C10H12N5O5 C5H4N5O | 0.4 0.0 | Guanosine * |
| 4.93 | 266.0894 [M-H]− | C10H12N5O4 | 1.9 | Adenosine * |
| 5.00 | 287.0443 | C8H17O7P2 | 2.4 | Not assigned |
| 5.38 | 299.0771 [M-H]− | C13H15O8 | 1.3 | 4-(glucopyranosyloxy)benzoic acid * |
| 5.40 | 241.0824 [M-H]− | C10H13N2O5 | −1.2 | Thymidine * |
| 7.55 | 439.1813 | C18H32O12 | 1.6 | Not assigned |
| 14.20 | 329.2331 | C18H33O5 | 0.6 | C18 fatty acid derivative |
| 23.44 | 567.3688 | C35H51O6 | 0.4 | Not assigned |
| 24.80 | 481.3323 | C31H45O4 | 1.0 | Not assigned |
Disclaimer/Publisher’s Note: The statements, opinions and data contained in all publications are solely those of the individual author(s) and contributor(s) and not of MDPI and/or the editor(s). MDPI and/or the editor(s) disclaim responsibility for any injury to people or property resulting from any ideas, methods, instructions or products referred to in the content. |
© 2024 by the authors. Licensee MDPI, Basel, Switzerland. This article is an open access article distributed under the terms and conditions of the Creative Commons Attribution (CC BY) license (https://creativecommons.org/licenses/by/4.0/).
Share and Cite
Kim, E.; Tollenaere, M.D.; Sennelier, B.; Lambert, C.; Durduret, A.; Kim, S.-Y.; Seo, H.-H.; Lee, J.-H.; Scandolera, A.; Reynaud, R.; et al. Analysis of Active Components and Transcriptome of Freesia refracta Callus Extract and Its Effects against Oxidative Stress and Wrinkles in Skin. Int. J. Mol. Sci. 2024, 25, 8150. https://doi.org/10.3390/ijms25158150
Kim E, Tollenaere MD, Sennelier B, Lambert C, Durduret A, Kim S-Y, Seo H-H, Lee J-H, Scandolera A, Reynaud R, et al. Analysis of Active Components and Transcriptome of Freesia refracta Callus Extract and Its Effects against Oxidative Stress and Wrinkles in Skin. International Journal of Molecular Sciences. 2024; 25(15):8150. https://doi.org/10.3390/ijms25158150
Chicago/Turabian StyleKim, Euihyun, Morgane De Tollenaere, Benedicte Sennelier, Carole Lambert, Anais Durduret, Soo-Yun Kim, Hyo-Hyun Seo, Jung-Hun Lee, Amandine Scandolera, Romain Reynaud, and et al. 2024. "Analysis of Active Components and Transcriptome of Freesia refracta Callus Extract and Its Effects against Oxidative Stress and Wrinkles in Skin" International Journal of Molecular Sciences 25, no. 15: 8150. https://doi.org/10.3390/ijms25158150
APA StyleKim, E., Tollenaere, M. D., Sennelier, B., Lambert, C., Durduret, A., Kim, S.-Y., Seo, H.-H., Lee, J.-H., Scandolera, A., Reynaud, R., & Moh, S.-H. (2024). Analysis of Active Components and Transcriptome of Freesia refracta Callus Extract and Its Effects against Oxidative Stress and Wrinkles in Skin. International Journal of Molecular Sciences, 25(15), 8150. https://doi.org/10.3390/ijms25158150

