Alternative Splicing Changes Promoted by NOVA2 Upregulation in Endothelial Cells and Relevance for Gastric Cancer
Abstract
1. Introduction
2. Results
2.1. NOVA2 Overexpression Affects Several Splicing Switches in Angiogenesis Regulators
2.2. Vascular NOVA2 Expression Is Associated with Poor Prognosis in Gastric Cancer
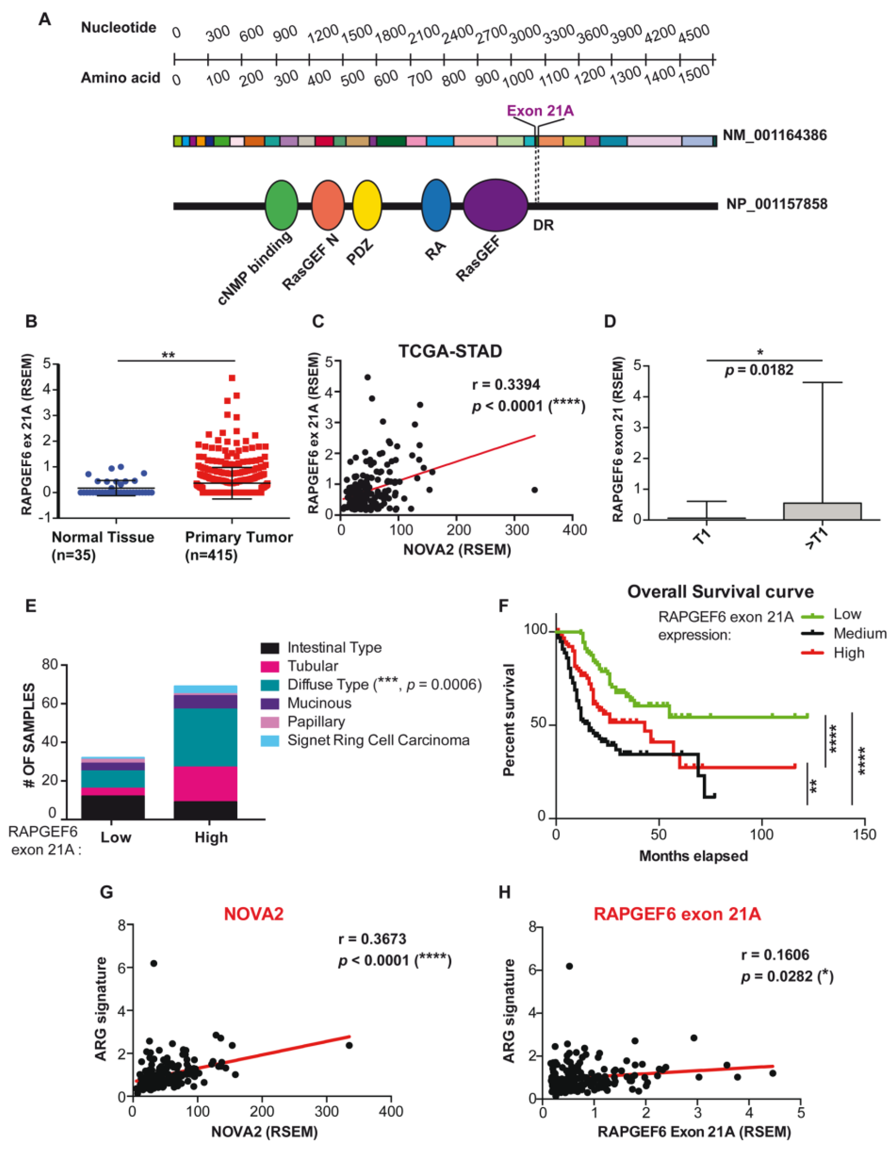
2.3. Alternative Splicing of RapGEF6 in Gastric Cancer Patients
3. Discussion
4. Materials and Methods
4.1. Immunohistochemistry
4.2. Cell Cultures
4.3. RNA Interference
4.4. Western Blot Analysis
4.5. RNA-seq and Splicing Analysis
4.6. Functional Enrichment Analysis
4.7. Binding Site Prediction for NOVA2 Protein on Pre-mRNA of Target Genes
4.8. RNA Extraction, RT–PCR, and RT–qPCR
4.9. TCGA-STAD Transcriptomic and Clinic-Pathological Analyses
4.10. Correlation Analyses
4.11. Oncomine Database Analysis
4.12. Survival Analysis
4.13. Statistic Reproducibility
Supplementary Materials
Author Contributions
Funding
Institutional Review Board Statement
Informed Consent Statement
Data Availability Statement
Acknowledgments
Conflicts of Interest
References
- Potente, M.; Gerhardt, H.; Carmeliet, P. Basic and Therapeutic Aspects of Angiogenesis. Cell 2011, 146, 873–887. [Google Scholar] [CrossRef]
- Lopes-Coelho, F.; Martins, F.; Pereira, S.A.; Serpa, J. Anti-Angiogenic Therapy: Current Challenges and Future Perspectives. Int. J. Mol. Sci. 2021, 22, 3765. [Google Scholar] [CrossRef] [PubMed]
- Martin, J.D.; Seano, G.; Jain, R.K. Normalizing Function of Tumor Vessels: Progress, Opportunities, and Challenges. Annu. Rev. Physiol. 2019, 81, 505–534. [Google Scholar] [CrossRef] [PubMed]
- Baralle, M.; Baralle, F.E. The Splicing Code. Biosystems 2018, 164, 39–48. [Google Scholar] [CrossRef]
- Pan, Q.; Shai, O.; Lee, L.J.; Frey, B.J.; Blencowe, B.J. Deep Surveying of Alternative Splicing Complexity in the Human Transcriptome by High-Throughput Sequencing. Nat. Genet. 2008, 40, 1413–1415. [Google Scholar] [CrossRef] [PubMed]
- Wang, E.T.; Sandberg, R.; Luo, S.; Khrebtukova, I.; Zhang, L.; Mayr, C.; Kingsmore, S.F.; Schroth, G.P.; Burge, C.B. Alternative Isoform Regulation in Human Tissue Transcriptomes. Nature 2008, 456, 470–476. [Google Scholar] [CrossRef]
- Baralle, F.E.; Giudice, J. Alternative Splicing as a Regulator of Development and Tissue Identity. Nat. Rev. Mol. Cell Biol. 2017, 18, 437–451. [Google Scholar] [CrossRef] [PubMed]
- Vivori, C.; Papasaikas, P.; Stadhouders, R.; Di Stefano, B.; Rubio, A.R.; Balaguer, C.B.; Generoso, S.; Mallol, A.; Sardina, J.L.; Payer, B.; et al. Dynamics of Alternative Splicing during Somatic Cell Reprogramming Reveals Functions for RNA-Binding Proteins CPSF3, HnRNP UL1, and TIA1. Genome Biol. 2021, 22, 171. [Google Scholar] [CrossRef]
- Pradella, D.; Naro, C.; Sette, C.; Ghigna, C. EMT and Stemness: Flexible Processes Tuned by Alternative Splicing in Development and Cancer Progression. Mol. Cancer 2017, 16, 8. [Google Scholar] [CrossRef]
- Bradley, R.K.; Anczuków, O. RNA Splicing Dysregulation and the Hallmarks of Cancer. Nat. Rev. Cancer 2023, 23, 135–155. [Google Scholar] [CrossRef]
- Stanley, R.F.; Abdel-Wahab, O. Dysregulation and Therapeutic Targeting of RNA Splicing in Cancer. Nat. Cancer 2022, 3, 536–546. [Google Scholar] [CrossRef] [PubMed]
- Karni, R.; de Stanchina, E.; Lowe, S.W.; Sinha, R.; Mu, D.; Krainer, A.R. The Gene Encoding the Splicing Factor SF2/ASF Is a Proto-Oncogene. Nat. Struct. Mol. Biol. 2007, 14, 185–193. [Google Scholar] [CrossRef] [PubMed]
- Wang, Y.; Chen, D.; Qian, H.; Tsai, Y.S.; Shao, S.; Liu, Q.; Dominguez, D.; Wang, Z. The Splicing Factor RBM4 Controls Apoptosis, Proliferation, and Migration to Suppress Tumor Progression. Cancer Cell 2014, 26, 374–389. [Google Scholar] [CrossRef]
- Anczuków, O.; Krainer, A.R. Splicing-Factor Alterations in Cancers. RNA 2016, 22, 1285–1301. [Google Scholar] [CrossRef]
- Siegfried, Z.; Karni, R. The Role of Alternative Splicing in Cancer Drug Resistance. Curr. Opin. Genet. Dev. 2018, 48, 16–21. [Google Scholar] [CrossRef] [PubMed]
- Ladomery, M. Aberrant Alternative Splicing Is Another Hallmark of Cancer. Int. J. Cell Biol. 2013, 2013, 463786. [Google Scholar] [CrossRef] [PubMed]
- Kahles, A.; Lehmann, K.V.; Toussaint, N.C.; Hüser, M.; Stark, S.G.; Sachsenberg, T.; Stegle, O.; Kohlbacher, O.; Sander, C.; Caesar-Johnson, S.J.; et al. Comprehensive Analysis of Alternative Splicing Across Tumors from 8705 Patients. Cancer Cell 2018, 34, 211–224.e6. [Google Scholar] [CrossRef]
- Stricker, T.P.; Brown, C.D.; Bandlamudi, C.; McNerney, M.; Kittler, R.; Montoya, V.; Peterson, A.; Grossman, R.; White, K.P. Robust Stratification of Breast Cancer Subtypes Using Differential Patterns of Transcript Isoform Expression. PLoS Genet. 2017, 13, e1006589. [Google Scholar] [CrossRef]
- Zhu, J.; Chen, Z.; Yong, L. Systematic Profiling of Alternative Splicing Signature Reveals Prognostic Predictor for Ovarian Cancer. Gynecol. Oncol. 2018, 148, 368–374. [Google Scholar] [CrossRef]
- Danan-Gotthold, M.; Golan-Gerstl, R.; Eisenberg, E.; Meir, K.; Karni, R.; Levanon, E.Y. Identification of Recurrent Regulated Alternative Splicing Events across Human Solid Tumors. Nucleic Acids Res. 2015, 43, 5130–5144. [Google Scholar] [CrossRef]
- Leggere, J.C.; Saito, Y.; Darnell, R.B.; Tessier-Lavigne, M.; Junge, H.J.; Chen, Z. NOVA Regulates Dcc Alternative Splicing during Neuronal Migration and Axon Guidance in the Spinal Cord. eLife 2016, 5, e14264. [Google Scholar] [CrossRef]
- Giampietro, C.; Deflorian, G.; Gallo, S.; Di Matteo, A.; Pradella, D.; Bonomi, S.; Belloni, E.; Nyqvist, D.; Quaranta, V.; Confalonieri, S.; et al. The Alternative Splicing Factor Nova2 Regulates Vascular Development and Lumen Formation. Nat. Commun. 2015, 6, 8479. [Google Scholar] [CrossRef] [PubMed]
- Lother, A.; Bergemann, S.; Deng, L.; Moser, M.; Bode, C.; Hein, L. Cardiac Endothelial Cell Transcriptome. Arterioscler. Thromb. Vasc. Biol. 2018, 38, 566–574. [Google Scholar] [CrossRef]
- Baek, S.; Oh, T.G.; Secker, G.; Sutton, D.L.; Okuda, K.S.; Paterson, S.; Bower, N.I.; Toubia, J.; Koltowska, K.; Capon, S.J.; et al. The Alternative Splicing Regulator Nova2 Constrains Vascular Erk Signaling to Limit Specification of the Lymphatic Lineage. Dev. Cell 2019, 49, 279–292.e5. [Google Scholar] [CrossRef] [PubMed]
- Kremer, V.; Oppelaar, J.J.; Gimbel, T.; Koziarek, S.; Ganzevoort, W.; van Pampus, M.G.; van den Born, B.-J.; Vogt, L.; de Groot, C.; Boon, R.A. Neuro-Oncological Ventral Antigen 2 Regulates Splicing of Vascular Endothelial Growth Factor Receptor 1 and Is Required for Endothelial Function. Reprod. Sci. 2023, 30, 678–689. [Google Scholar] [CrossRef]
- Ning, H.; Zhang, T.; Zhou, X.; Liu, L.; Shang, C.; Qi, R.; Ma, T. PART1 Destabilized by NOVA2 Regulates Blood-Brain Barrier Permeability in Endothelial Cells via STAU1-Mediated mRNA Degradation. Gene 2022, 815, 146164. [Google Scholar] [CrossRef] [PubMed]
- Pradella, D.; Deflorian, G.; Pezzotta, A.; Di Matteo, A.; Belloni, E.; Campolungo, D.; Paradisi, A.; Bugatti, M.; Vermi, W.; Campioni, M.; et al. A Ligand-Insensitive UNC5B Splicing Isoform Regulates Angiogenesis by Promoting Apoptosis. Nat. Commun. 2021, 12, 4872. [Google Scholar] [CrossRef]
- Belloni, E.; Di Matteo, A.; Pradella, D.; Vacca, M.; Wyatt, C.D.R.; Alfieri, R.; Maffia, A.; Sabbioneda, S.; Ghigna, C. Gene Expression Profiles Controlled by the Alternative Splicing Factor Nova2 in Endothelial Cells. Cells 2019, 8, 1498. [Google Scholar] [CrossRef]
- Angiolini, F.; Belloni, E.; Giordano, M.; Campioni, M.; Forneris, F.; Paronetto, M.P.; Lupia, M.; Brandas, C.; Pradella, D.; Di Matteo, A.; et al. A Novel L1CAM Isoform with Angiogenic Activity Generated by NOVA2-Mediated Alternative Splicing. eLife 2019, 8, e44305. [Google Scholar] [CrossRef]
- Gallo, S.; Arcidiacono, M.V.; Tisato, V.; Piva, R.; Penolazzi, L.; Bosi, C.; Feo, C.V.; Gafà, R.; Secchiero, P. Upregulation of the Alternative Splicing Factor NOVA2 in Colorectal Cancer Vasculature. OncoTargets Ther. 2018, 11, 6049–6056. [Google Scholar] [CrossRef]
- De Bock, K.; Cauwenberghs, S.; Carmeliet, P. Vessel Abnormalization: Another Hallmark of Cancer? Molecular Mechanisms and Therapeutic Implications. Curr. Opin. Genet. Dev. 2011, 21, 73–79. [Google Scholar] [CrossRef] [PubMed]
- Subramanian, A.; Tamayo, P.; Mootha, V.K.; Mukherjee, S.; Ebert, B.L.; Gillette, M.A.; Paulovich, A.; Pomeroy, S.L.; Golub, T.R.; Lander, E.S.; et al. Gene Set Enrichment Analysis: A Knowledge-Based Approach for Interpreting Genome-Wide Expression Profiles. Proc. Natl. Acad. Sci. USA 2005, 102, 15545–15550. [Google Scholar] [CrossRef]
- Liberzon, A.; Birger, C.; Thorvaldsdóttir, H.; Ghandi, M.; Mesirov, J.P.; Tamayo, P. The Molecular Signatures Database (MSigDB) Hallmark Gene Set Collection. Cell Syst. 2015, 1, 417–425. [Google Scholar] [CrossRef] [PubMed]
- Bayless, K.J.; Johnson, G.A. Role of the Cytoskeleton in Formation and Maintenance of Angiogenic Sprouts. J. Vasc. Res. 2011, 48, 369–385. [Google Scholar] [CrossRef]
- Seshacharyulu, P.; Ponnusamy, M.P.; Haridas, D.; Jain, M.; Ganti, A.K.; Batra, S.K. Targeting the EGFR Signaling Pathway in Cancer Therapy. Expert Opin. Ther. Targets 2012, 16, 15–31. [Google Scholar] [CrossRef]
- Chen, Q.; Xu, L.; Chen, J.; Yang, Z.; Liang, C.; Yang, Y.; Liu, Z. Tumor Vasculature Normalization by Orally Fed Erlotinib to Modulate the Tumor Microenvironment for Enhanced Cancer Nanomedicine and Immunotherapy. Biomaterials 2017, 148, 69–80. [Google Scholar] [CrossRef] [PubMed]
- Reuther, G.W.; Lambert, Q.T.; Booden, M.A.; Wennerberg, K.; Becknell, B.; Marcucci, G.; Sondek, J.; Caligiuri, M.A.; Der, C.J. Leukemia-Associated Rho Guanine Nucleotide Exchange Factor, a Dbl Family Protein Found Mutated in Leukemia, Causes Transformation by Activation of RhoA. J. Biol. Chem. 2001, 276, 27145–27151. [Google Scholar] [CrossRef]
- Khan, A.; Ni, W.; Baltazar, T.; Lopez-Giraldez, F.; Pober, J.S.; Pierce, R.W. ArhGEF12 Activates Rap1A and Not RhoA in Human Dermal Microvascular Endothelial Cells to Reduce Tumor Necrosis Factor-Induced Leak. FASEB J. 2022, 36, e22254. [Google Scholar] [CrossRef]
- Basile, J.R.; Afkhami, T.; Gutkind, J.S. Semaphorin 4D/Plexin-B1 Induces Endothelial Cell Migration through the Activation of PYK2, Src, and the Phosphatidylinositol 3-Kinase-Akt Pathway. Mol. Cell. Biol. 2005, 25, 6889–6898. [Google Scholar] [CrossRef]
- Del Galdo, S.; Vettel, C.; Heringdorf, D.M.Z.; Wieland, T. The Activation of RhoC in Vascular Endothelial Cells Is Required for the S1P Receptor Type 2-Induced Inhibition of Angiogenesis. Cell Signal. 2013, 25, 2478–2484. [Google Scholar] [CrossRef] [PubMed]
- Lessey-Morillon, E.C.; Osborne, L.D.; Monaghan-Benson, E.; Guilluy, C.; O’Brien, E.T.; Superfine, R.; Burridge, K. The RhoA Guanine Nucleotide Exchange Factor, LARG, Mediates ICAM-1–Dependent Mechanotransduction in Endothelial Cells To Stimulate Transendothelial Migration. J. Immunol. 2014, 192, 3390–3398. [Google Scholar] [CrossRef]
- Abiko, H.; Fujiwara, S.; Ohashi, K.; Hiatari, R.; Mashiko, T.; Sakamoto, N.; Sato, M.; Mizuno, K. Rho Guanine Nucleotide Exchange Factors Involved in Cyclic-Stretch-Induced Reorientation of Vascular Endothelial Cells. J. Cell Sci. 2015, 128, 1683–1695. [Google Scholar] [CrossRef] [PubMed]
- Hirotani, S.; Otsu, K.; Nishida, K.; Higuchi, Y.; Morita, T.; Nakayama, H.; Yamaguchi, O.; Mano, T.; Matsumura, Y.; Ueno, H.; et al. Involvement of Nuclear Factor-KappaB and Apoptosis Signal-Regulating Kinase 1 in G-Protein-Coupled Receptor Agonist-Induced Cardiomyocyte Hypertrophy. Circulation 2002, 105, 509–515. [Google Scholar] [CrossRef] [PubMed]
- Yamagishi, A.; Masuda, M.; Ohki, T.; Onishi, H.; Mochizuki, N. A Novel Actin Bundling/Filopodium-Forming Domain Conserved in Insulin Receptor Tyrosine Kinase Substrate P53 and Missing in Metastasis Protein. J. Biol. Chem. 2004, 279, 14929–14936. [Google Scholar] [CrossRef] [PubMed]
- Mattila, P.K.; Salminen, M.; Yamashiro, T.; Lappalainen, P. Mouse MIM, a Tissue-Specific Regulator of Cytoskeletal Dynamics, Interacts with ATP-Actin Monomers through Its C-Terminal WH2 Domain. J. Biol. Chem. 2003, 278, 8452–8459. [Google Scholar] [CrossRef]
- Woodings, J.A.; Sharp, S.J.; Machesky, L.M. MIM-B, a Putative Metastasis Suppressor Protein, Binds to Actin and to Protein Tyrosine Phosphatase Delta. Biochem. J. 2003, 371, 463–471. [Google Scholar] [CrossRef] [PubMed]
- Mertz, K.D.; Pathria, G.; Wagner, C.; Saarikangas, J.; Sboner, A.; Romanov, J.; Gschaider, M.; Lenz, F.; Neumann, F.; Schreiner, W.; et al. MTSS1 Is a Metastasis Driver in a Subset of Human Melanomas. Nat. Commun. 2014, 5, 3465. [Google Scholar] [CrossRef]
- Dawson, J.C.; Bruche, S.; Spence, H.J.; Braga, V.M.M.; Machesky, L.M. Mtss1 Promotes Cell-Cell Junction Assembly and Stability through the Small GTPase Rac1. PLoS ONE 2012, 7, e31141. [Google Scholar] [CrossRef]
- Yu, D.; Zhan, X.H.; Niu, S.; Mikhailenko, I.; Strickland, D.K.; Zhu, J.; Cao, M.; Zhan, X. Murine Missing in Metastasis (MIM) Mediates Cell Polarity and Regulates the Motility Response to Growth Factors. PLoS ONE 2011, 6, e20845. [Google Scholar] [CrossRef]
- Lizama, C.O.; Zovein, A.C. Polarizing Pathways: Balancing Endothelial Polarity, Permeability, and Lumen Formation. Exp. Cell Res. 2013, 319, 1247–1254. [Google Scholar] [CrossRef]
- Reck-Peterson, S.L.; Provance, D.W.; Mooseker, M.S.; Mercer, J.A. Class V Myosins. Biochim. Biophys. Acta 2000, 1496, 36–51. [Google Scholar] [CrossRef]
- Rojo Pulido, I.; Nightingale, T.D.; Darchen, F.; Seabra, M.C.; Cutler, D.F.; Gerke, V. Myosin Va Acts in Concert with Rab27a and MyRIP to Regulate Acute Von-Willebrand Factor Release from Endothelial Cells. Traffic 2011, 12, 1371–1382. [Google Scholar] [CrossRef]
- Wu, C.T.; Chen, H.Y.; Tang, T.K. Myosin-Va Is Required for Preciliary Vesicle Transportation to the Mother Centriole during Ciliogenesis. Nat. Cell Biol. 2018, 20, 175–185. [Google Scholar] [CrossRef] [PubMed]
- Fabbri, L.; Bost, F.; Mazure, N.M. Primary Cilium in Cancer Hallmarks. Int. J. Mol. Sci. 2019, 20, 1336. [Google Scholar] [CrossRef]
- Roland, J.T.; Lapierre, L.A.; Goldenring, J.R. Alternative Splicing in Class V Myosins Determines Association with Rab10. J. Biol. Chem. 2009, 284, 1213–1223. [Google Scholar] [CrossRef]
- Schuck, S.; Gerl, M.J.; Ang, A.; Manninen, A.; Keller, P.; Mellman, I.; Simons, K. Rab10 Is Involved in Basolateral Transport in Polarized Madin–Darby Canine Kidney Cells. Traffic 2007, 8, 47–60. [Google Scholar] [CrossRef]
- Michaux, G.; Dyer, C.E.F.; Nightingale, T.D.; Gallaud, E.; Nurrish, S.; Cutler, D.F. A Role for Rab10 in von Willebrand Factor Release Discovered by an AP-1 Interactor Screen in C. Elegans. J. Thromb. Haemost. 2011, 9, 392–401. [Google Scholar] [CrossRef] [PubMed]
- te Velthuis, A.J.W.; Bagowski, C.P. PDZ and LIM Domain-Encoding Genes: Molecular Interactions and Their Role in Development. Sci. World J. 2007, 7, 1470–1492. [Google Scholar] [CrossRef]
- Krcmery, J.; Camarata, T.; Kulisz, A.; Simon, H.-G. Nucleocytoplasmic Functions of the PDZ-LIM Protein Family: New Insights into Organ Development. BioEssays 2010, 32, 100–108. [Google Scholar] [CrossRef]
- Yan, Y.; Tsukamoto, O.; Nakano, A.; Kato, H.; Kioka, H.; Ito, N.; Higo, S.; Yamazaki, S.; Shintani, Y.; Matsuoka, K.; et al. Augmented AMPK Activity Inhibits Cell Migration by Phosphorylating the Novel Substrate Pdlim5. Nat. Commun. 2015, 6, 6137. [Google Scholar] [CrossRef] [PubMed]
- Dubé, N.; Kooistra, M.R.H.; Pannekoek, W.-J.; Vliem, M.J.; Oorschot, V.; Klumperman, J.; Rehmann, H.; Bos, J.L. The RapGEF PDZ-GEF2 Is Required for Maturation of Cell-Cell Junctions. Cell Signal. 2008, 20, 1608–1615. [Google Scholar] [CrossRef] [PubMed]
- Meng, Z.; Qiu, Y.; Lin, K.C.; Kumar, A.; Placone, J.K.; Fang, C.; Wang, K.-C.; Lu, S.; Pan, M.; Hong, A.W.; et al. RAP2 Mediates Mechanoresponses of the Hippo Pathway. Nature 2018, 560, 655–660. [Google Scholar] [CrossRef]
- Iwasaki, M.; Tanaka, R.; Hishiya, A.; Homma, S.; Reed, J.C.; Takayama, S. BAG3 Directly Associates with Guanine Nucleotide Exchange Factor of Rap1, PDZGEF2, and Regulates Cell Adhesion. Biochem. Biophys. Res. Commun. 2010, 400, 413–418. [Google Scholar] [CrossRef]
- Ellis, J.D.; Barrios-Rodiles, M.; Colak, R.; Irimia, M.; Kim, T.; Calarco, J.A.; Wang, X.; Pan, Q.; O’Hanlon, D.; Kim, P.M.; et al. Tissue-Specific Alternative Splicing Remodels Protein-Protein Interaction Networks. Mol. Cell 2012, 46, 884–892. [Google Scholar] [CrossRef]
- Lakshmikanthan, S.; Sobczak, M.; Chun, C.; Henschel, A.; Dargatz, J.; Ramchandran, R.; Chrzanowska-Wodnicka, M. Rap1 Promotes VEGFR2 Activation and Angiogenesis by a Mechanism Involving Integrin Avβ3. Blood 2011, 118, 2015–2026. [Google Scholar] [CrossRef]
- Boulay, A.C.; Saubaméa, B.; Cisternino, S.; Mignon, V.; Mazeraud, A.; Jourdren, L.; Blugeon, C.; Cohen-Salmon, M. The Sarcoglycan Complex Is Expressed in the Cerebrovascular System and Is Specifically Regulated by Astroglial Cx30 Channels. Front. Cell. Neurosci. 2015, 9, 9. [Google Scholar] [CrossRef] [PubMed]
- Favre, C.J.; Mancuso, M.; Maas, K.; McLean, J.W.; Baluk, P.; McDonald, D.M. Expression of Genes Involved in Vascular Development and Angiogenesis in Endothelial Cells of Adult Lung. Am. J. Physiol. Heart Circ. Physiol. 2003, 285, H1917–H1938. [Google Scholar] [CrossRef]
- Nishiyama, A.; Endo, T.; Takeda, S.; Imamura, M. Identification and Characterization of Epsilon-Sarcoglycans in the Central Nervous System. Brain Res. Mol. Brain Res. 2004, 125, 1–12. [Google Scholar] [CrossRef] [PubMed]
- Martin, M.; Geudens, I.; Bruyr, J.; Potente, M.; Bleuart, A.; Lebrun, M.; Simonis, N.; Deroanne, C.; Twizere, J.-C.; Soubeyran, P.; et al. PP2A Regulatory Subunit Bα Controls Endothelial Contractility and Vessel Lumen Integrity via Regulation of HDAC7. EMBO J. 2013, 32, 2491–2503. [Google Scholar] [CrossRef]
- Buljan, M.; Chalancon, G.; Dunker, A.K.; Bateman, A.; Balaji, S.; Fuxreiter, M.; Babu, M.M. Alternative Splicing of Intrinsically Disordered Regions and Rewiring of Protein Interactions. Curr. Opin. Struct. Biol. 2013, 23, 443–450. [Google Scholar] [CrossRef]
- Paz, I.; Kosti, I.; Ares, M.; Cline, M.; Mandel-Gutfreund, Y. RBPmap: A Web Server for Mapping Binding Sites of RNA-Bindin Proteins. Nucleic Acids Res. 2014, 42, W361–W367. [Google Scholar] [CrossRef] [PubMed]
- Ule, J.; Ule, A.; Spencer, J.; Williams, A.; Hu, J.-S.; Cline, M.; Wang, H.; Clark, T.; Fraser, C.; Ruggiu, M.; et al. Nova Regulates Brain-Specific Splicing to Shape the Synapse. Nat. Genet. 2005, 37, 844–852. [Google Scholar] [CrossRef]
- Kuleshov, M.V.; Jones, M.R.; Rouillard, A.D.; Fernandez, N.F.; Duan, Q.; Wang, Z.; Koplev, S.; Jenkins, S.L.; Jagodnik, K.M.; Lachmann, A.; et al. Enrichr: A Comprehensive Gene Set Enrichment Analysis Web Server 2016 Update. Nucleic Acids Res. 2016, 44, W90–W97. [Google Scholar] [CrossRef] [PubMed]
- Chen, E.Y.; Tan, C.M.; Kou, Y.; Duan, Q.; Wang, Z.; Meirelles, G.V.; Clark, N.R.; Ma’ayan, A. Enrichr: Interactive and Collaborative HTML5 Gene List Enrichment Analysis Tool. BMC Bioinform. 2013, 14, 128. [Google Scholar] [CrossRef]
- Konturek, P.C.; Konturek, S.J.; Brzozowski, T. Gastric Cancer and Helicobacter Pylori Infection. J. Physiol. Pharmacol. 2006, 57 (Suppl. S3), 51–65. [Google Scholar] [PubMed]
- Fuchs, C.S.; Tomasek, J.; Yong, C.J.; Dumitru, F.; Passalacqua, R.; Goswami, C.; Safran, H.; Dos Santos, L.V.; Aprile, G.; Ferry, D.R.; et al. Ramucirumab Monotherapy for Previously Treated Advanced Gastric or Gastro-Oesophageal Junction Adenocarcinoma (REGARD): An International, Randomised, Multicentre, Placebo-Controlled, Phase 3 Trial. Lancet 2014, 383, 31–39. [Google Scholar] [CrossRef]
- Nienhüser, H.; Schmidt, T. Angiogenesis and Anti-Angiogenic Therapy in Gastric Cancer. Int. J. Mol. Sci. 2018, 19, 43. [Google Scholar] [CrossRef]
- Hironaka, S. Anti-Angiogenic Therapies for Gastric Cancer. Asia-Pac. J. Clin. Oncol. 2019, 15, 208–217. [Google Scholar] [CrossRef] [PubMed]
- Jia, S.; Cai, J. Update on Biomarkers in Development of Anti-Angiogenic Drugs in Gastric Cancer. Anticancer Res. 2016, 36, 1111–1118. [Google Scholar] [PubMed]
- Liu, J.; Lichtenberg, T.; Hoadley, K.A.; Poisson, L.M.; Lazar, A.J.; Cherniack, A.D.; Kovatich, A.J.; Benz, C.C.; Levine, D.A.; Lee, A.V.; et al. An Integrated TCGA Pan-Cancer Clinical Data Resource to Drive High-Quality Survival Outcome Analytics. Cell 2018, 173, 400–416.e11. [Google Scholar] [CrossRef]
- Rhodes, D.R.; Yu, J.; Shanker, K.; Deshpande, N.; Varambally, R.; Ghosh, D.; Barrette, T.; Pandey, A.; Chinnaiyan, A.M. ONCOMINE: A Cancer Microarray Database and Integrated Data-Mining Platform. Neoplasia 2004, 6, 1–6. [Google Scholar] [CrossRef]
- Peng, W.; Deng, W.; Zhang, J.; Pei, G.; Rong, Q.; Zhu, S. Long Noncoding RNA ANCR Suppresses Bone Formation of Periodontal Ligament Stem Cells via Sponging MiRNA-758. Biochem. Biophys. Res. Commun. 2018, 503, 815–821. [Google Scholar] [CrossRef] [PubMed]
- Zhang, Q.N.; Zhu, H.L.; Xia, M.T.; Liao, J.; Huang, X.T.; Xiao, J.W.; Yuan, C. A Panel of Collagen Genes Are Associated with Prognosis of Patients with Gastric Cancer and Regulated by MicroRNA-29c-3p: An Integrated Bioinformatics Analysis and Experimental Validation. Cancer Manag. Res. 2019, 11, 4757–4772. [Google Scholar] [CrossRef] [PubMed]
- Haber, M.A.; Iranmahboob, A.; Thomas, C.; Liu, M.; Najjar, A.; Zagzag, D. ERG Is a Novel and Reliable Marker for Endothelial Cells in Central Nervous System Tumors. Clin. Neuropathol. 2015, 34, 117–127. [Google Scholar] [CrossRef]
- Kusuhara, S.; Fukushima, Y.; Fukuhara, S.; Jakt, L.M.; Okada, M.; Shimizu, Y.; Hata, M.; Nishida, K.; Negi, A.; Hirashima, M.; et al. Arhgef15 Promotes Retinal Angiogenesis by Mediating VEGF-Induced Cdc42 Activation and Potentiating RhoJ Inactivation in Endothelial Cells. PLoS ONE 2012, 7, e45858. [Google Scholar] [CrossRef] [PubMed]
- Chrzanowska-Wodnicka, M. Distinct Functions for Rap1 Signaling in Vascular Morphogenesis and Dysfunction. Exp. Cell Res. 2013, 319, 2350–2359. [Google Scholar] [CrossRef]
- Finn, R.D.; Bateman, A.; Clements, J.; Coggill, P.; Eberhardt, R.Y.; Eddy, S.R.; Heger, A.; Hetherington, K.; Holm, L.; Mistry, J.; et al. Pfam: The Protein Families Database. Nucleic Acids Res. 2014, 42, D222–D230. [Google Scholar] [CrossRef]
- Gal-Oz, S.T.; Haiat, N.; Eliyahu, D.; Shani, G.; Shay, T. DoChaP: The Domain Change Presenter. Nucleic Acids Res. 2021, 49, W162–W168. [Google Scholar] [CrossRef]
- Sun, W.; Duan, T.; Ye, P.; Chen, K.; Zhang, G.; Lai, M.; Zhang, H. TSVdb: A Web-Tool for TCGA Splicing Variants Analysis. BMC Genom. 2018, 19, 405. [Google Scholar] [CrossRef]
- Ajani, J.A.; D’Amico, T.A.; Bentrem, D.J.; Chao, J.; Cooke, D.; Corvera, C.; Das, P.; Enzinger, P.C.; Enzler, T.; Fanta, P.; et al. Gastric Cancer, Version 2.2022, NCCN Clinical Practice Guidelines in Oncology. J. Natl. Compr. Canc. Netw. 2022, 20, 167–192. [Google Scholar] [CrossRef]
- Dulak, A.M.; Schumacher, S.E.; van Lieshout, J.; Imamura, Y.; Fox, C.; Shim, B.; Ramos, A.H.; Saksena, G.; Baca, S.C.; Baselga, J.; et al. Gastrointestinal Adenocarcinomas of the Esophagus, Stomach, and Colon Exhibit Distinct Patterns of Genome Instability and Oncogenesis. Cancer Res. 2012, 72, 4383–4393. [Google Scholar] [CrossRef]
- Kim, M.A.; Lee, H.S.; Lee, H.E.; Jeon, Y.K.; Yang, H.K.; Kim, W.H. EGFR in Gastric Carcinomas: Prognostic Significance of Protein Overexpression and High Gene Copy Number. Histopathology 2008, 52, 738–746. [Google Scholar] [CrossRef] [PubMed]
- Arienti, C.; Pignatta, S.; Tesei, A. Epidermal Growth Factor Receptor Family and Its Role in Gastric Cancer. Front. Oncol. 2019, 9, 1308. [Google Scholar] [CrossRef] [PubMed]
- Flentje, A.; Kalsi, R.; Monahan, T.S. Small GTPases and Their Role in Vascular Disease. Int. J. Mol. Sci. 2019, 20, 917. [Google Scholar] [CrossRef]
- Prieto-Dominguez, N.; Parnell, C.; Teng, Y. Drugging the Small GTPase Pathways in Cancer Treatment: Promises and Challenges. Cells 2019, 8, 255. [Google Scholar] [CrossRef] [PubMed]
- Lampugnani, M.G.; Orsenigo, F.; Rudini, N.; Maddaluno, L.; Boulday, G.; Chapon, F.; Dejana, E. CCM1 Regulates Vascular-Lumen Organization by Inducing Endothelial Polarity. J. Cell Sci. 2010, 123, 1073–1080. [Google Scholar] [CrossRef]
- Looi, C.K.; Hii, L.W.; Ngai, S.C.; Leong, C.O.; Mai, C.-W. The Role of Ras-Associated Protein 1 (Rap1) in Cancer: Bad Actor or Good Player? Biomedicines 2020, 8, 334. [Google Scholar] [CrossRef]
- Irimia, M.; Weatheritt, R.J.; Ellis, J.D.; Parikshak, N.N.; Gonatopoulos-Pournatzis, T.; Babor, M.; Quesnel-Vallières, M.; Tapial, J.; Raj, B.; O’Hanlon, D.; et al. A Highly Conserved Program of Neuronal Microexons Is Misregulated in Autistic Brains. Cell 2014, 159, 1511–1523. [Google Scholar] [CrossRef]
- Labbé, R.M.; Irimia, M.; Currie, K.W.; Lin, A.; Zhu, S.J.; Brown, D.D.R.; Ross, E.J.; Voisin, V.; Bader, G.D.; Blencowe, B.J.; et al. A Comparative Transcriptomic Analysis Reveals Conserved Features of Stem Cell Pluripotency in Planarians and Mammals. Stem Cells 2012, 30, 1734–1745. [Google Scholar] [CrossRef]
- Ule, J.; Stefani, G.; Mele, A.; Ruggiu, M.; Wang, X.; Taneri, B.; Gaasterland, T.; Blencowe, B.J.; Darnell, R.B. An RNA Map Predicting Nova-Dependent Splicing Regulation. Nature 2006, 444, 580–586. [Google Scholar] [CrossRef]
- Cerami, E.; Gao, J.; Dogrusoz, U.; Gross, B.E.; Sumer, S.O.; Aksoy, B.A.; Jacobsen, A.; Byrne, C.J.; Heuer, M.L.; Larsson, E.; et al. The CBio Cancer Genomics Portal: An Open Platform for Exploring Multidimensional Cancer Genomics Data. Cancer Discov. 2012, 2, 401–404. [Google Scholar] [CrossRef] [PubMed]
- Gao, J.; Aksoy, B.A.; Dogrusoz, U.; Dresdner, G.; Gross, B.; Sumer, S.O.; Sun, Y.; Jacobsen, A.; Sinha, R.; Larsson, E.; et al. Integrative Analysis of Complex Cancer Genomics and Clinical Profiles Using the CBioPortal. Sci. Signal. 2013, 6, pl1. [Google Scholar] [CrossRef]
- Ren, H.; Zhu, J.; Yu, H.; Bazhin, A.V.; Westphalen, C.B.; Renz, B.W.; Jacob, S.N.; Lampert, C.; Werner, J.; Angele, M.K.; et al. Angiogenesis-Related Gene Expression Signatures Predicting Prognosis in Gastric Cancer Patients. Cancers 2020, 12, 3685. [Google Scholar] [CrossRef]
- Rhodes, D.R.; Kalyana-Sundaram, S.; Mahavisno, V.; Varambally, R.; Yu, J.; Briggs, B.B.; Barrette, T.R.; Anstet, M.J.; Kincead-Beal, C.; Kulkarni, P.; et al. Oncomine 3.0: Genes, Pathways, and Networks in a Collection of 18,000 Cancer Gene Expression Profiles. Neoplasia 2007, 9, 166–180. [Google Scholar] [CrossRef] [PubMed]
- Wang, Q.; Wen, Y.G.; Li, D.P.; Xia, J.; Zhou, C.-Z.; Yan, D.-W.; Tang, H.-M.; Peng, Z.-H. Upregulated INHBA Expression Is Associated with Poor Survival in Gastric Cancer. Med. Oncol. 2012, 29, 77–83. [Google Scholar] [CrossRef]
- D’Errico, M.; de Rinaldis, E.; Blasi, M.F.; Viti, V.; Falchetti, M.; Calcagnile, A.; Sera, F.; Saieva, C.; Ottini, L.; Palli, D.; et al. Genome-Wide Expression Profile of Sporadic Gastric Cancers with Microsatellite Instability. Eur. J. Cancer 2009, 45, 461–469. [Google Scholar] [CrossRef] [PubMed]
- Lánczky, A.; Győrffy, B. Web-Based Survival Analysis Tool Tailored for Medical Research (KMplot): Development and Implementation. J. Med. Internet Res. 2021, 23, e27633. [Google Scholar] [CrossRef]





| NOVA2 Targets in ECs | Function | NOVA2-Mediated AS Event |
|---|---|---|
| ARHGEF12 | ARHGEF12 is an endothelial-enriched Rho-GEF (guanine nucleotide exchange factor) specifically activating the small GTPase Rho [37,38]. It interacts with plexin-B1, which mediates Semaphorin 4D-induced Rho signaling controlling angiogenesis [39]. ARHGEF12 mediates sphingosine-1 phosphate receptor 2 signaling, which inhibits EC sprouting through RhoC activation [40]. It acts downstream of ICAM-1 to increase RhoA-mediated cytoskeletal rearrangements in ECs [41]. Finally, it is involved in mechanical-force-induced activation of RhoA and cytoskeletal remodeling leading to EC reorientation [42]. | NOVA2 regulates skipping of the exon 4 residing in a region, predicted as disordered by disopred2, contiguous to the PDZ domain involved in plexin-B1 binding [43]. |
| MTSS1 | MTSS1 encodes for the metastasis protein suppressor protein 1, acting as a scaffold protein for multiple partners to regulate actin dynamics, formation of lamellipodia, membrane ruffles, filopodia-like structures, and disassembly of actin stress fibers [44,45,46,47]. MTSS1 promotes cell–cell junction formation and stability by activating the small GTPase Rac1 [48]. It mediates cell polarity and regulates the motility response to growth factors [49,50] | NOVA2 promotes skipping of the exon 12 that encodes for a predicted disorder region rich in Ser (putative phosphorylation site) located between the IMD (involved in actin bundling) and WH2 (involved in actin binding) domains. |
| MYO5A | MYO5A is an actin-based motor protein involved in cytoplasmic vesicle transport and anchorage, spindle-pole alignment, mRNA translocation and cell polarity [51]. In ECs, it regulates von Willebrand factor exocytosis [52]. MYO5A is involved in the early events of the formation of primary cilia [53], which are enriched in nascent blood vessels [54]. | NOVA2 promotes skipping of the exon 30A (also known as exon D), which encodes for a region that is essential to interact with Rab10 and Rab8 proteins [55]. These proteins are important for the Golgi trafficking in epithelial cell polarization [56] and the biogenesis of Weibel–Palades granules containing von Willebrand factor [57]. |
| PDLIM5 | PDLIM5 is a cytoskeleton-associated scaffold protein regulating actin dynamics, cell architecture, cell migration, and gene transcription [58,59,60]. | NOVA2 promotes skipping of exon 5A’, which encodes for a region neighboring actin-binding functional-domain PDZ. |
| RAPGEF6 | RAPGEF6 is a guanine nucleotide exchange factor for the small GTPase Rap1. It plays a critical role in the maturation of adherens junctions and mechanoresponses of the Hippo pathway [61,62,63]. | NOVA2 promotes the inclusion of exon 21A, encoding for a predicted disordered region downstream the RasGEF domain. This last domain is known to lower RAPGEF6 interaction with RAP1 [64], an important regulator of angiogenesis [65]. |
| SGCE | SGCE encodes for sarcoglycan epsilon, part of the dystrophin-associated glycoprotein complex linking the cytoskeleton to the extracellular matrix. It may contribute to membrane stabilization and signal transduction in the cerebrovascular system and in lung ECs [66,67]. | NOVA2 promotes skipping of exon 8, encoding for a region predicted to be disordered with a peculiar expression in the CNS [68]. |
| SORBS2 | SORBS2 is an adapter between ABL kinases and actin cytoskeleton. In ECs it plays a role in the maintenance of vascular lumens by balancing endothelial cytoskeletal dynamics and cell–matrix adhesion [69]. | NOVA2 promotes skipping of exon 15, which encodes for portion residing in a large disordered region possibly affecting protein-protein interactions [70]. |
| No. of Cases | NOVA2high No. of Cases (%) | ERGhigh No. of Cases (%) | |
|---|---|---|---|
| No. of cases | 27 | 14 (51.9%) | 14 (51.9%) |
| Mean Age years (range) | 65 (33–85) | 66 (51–85) | 67 (52–85) |
| Sex | |||
| Men | 16 | 9 (56.3%) | 9 (56.3%) |
| Women | 11 | 5 (45.5%) | 5 (45.5%) |
| Histotype (Lauren classification) | |||
| Intestinal | 17 | 8 (47.1%) | 10 (58.8%) |
| Diffuse | 9 | 5 (55.6%) | 3 (33.3%) |
| Undifferentiated | 1 | 1 (100%) | 1 (100%) |
| Cellular Grade | |||
| G2 | 7 | 4 (57.1%) | 2 (28.6%) |
| G3 | 20 | 10 (50.0%) | 12 (60.0%) |
| pT | |||
| Intestinal | 1 | 1 (100%) | 1 (100%) |
| Diffuse | 14 | 7 (50%) | 8 (57.1%) |
| Undifferentiated | 12 | 6 (50.0%) | 5 (41.7%) |
| pN | |||
| pN0 | 8 | 2 (25%) * | 4 (50%) |
| >pN0 | 19 | 12 (63.2%) * | 10 (52.6%) |
| STAGE | |||
| I | 1 | 1 | 1 |
| II | 8 | 2 (25%) | 4 (50%) |
| III | 18 | 11 (61.1%) | 9 (50%) |
| Survival § | |||
| Cancer-related deaths | 17 | 10 (58,8%) * | 7 (41.2%) |
| Alive/deaths by other causes | 9 | 3 (33.3%) * | 6 (66.7%) |
| Mismatch Repair System | |||
| MMR-Defective (MMR-D) | 6 | 2 (33,3%) | 4 (66.7%) |
| MMR-Proficient (MMR-P) | 21 | 12 (57.1 %) | 10 (47.6%) |
| Follow-up: Mean months (range) | 93.4 (1–272) | 69.8 (1–264) | 105.2 (1–264) |
| Clinical Variable | p Value | OR | 95% CI |
|---|---|---|---|
| High NOVA2 | 0.005 | 5.2 | 1.6–16.7 |
| Diffuse GCs | 0.014 | 4.3 | 1.3–1.4 |
Disclaimer/Publisher’s Note: The statements, opinions and data contained in all publications are solely those of the individual author(s) and contributor(s) and not of MDPI and/or the editor(s). MDPI and/or the editor(s) disclaim responsibility for any injury to people or property resulting from any ideas, methods, instructions or products referred to in the content. |
© 2023 by the authors. Licensee MDPI, Basel, Switzerland. This article is an open access article distributed under the terms and conditions of the Creative Commons Attribution (CC BY) license (https://creativecommons.org/licenses/by/4.0/).
Share and Cite
Di Matteo, A.; Belloni, E.; Pradella, D.; Chiaravalli, A.M.; Pini, G.M.; Bugatti, M.; Alfieri, R.; Barzan, C.; Franganillo Tena, E.; Bione, S.; et al. Alternative Splicing Changes Promoted by NOVA2 Upregulation in Endothelial Cells and Relevance for Gastric Cancer. Int. J. Mol. Sci. 2023, 24, 8102. https://doi.org/10.3390/ijms24098102
Di Matteo A, Belloni E, Pradella D, Chiaravalli AM, Pini GM, Bugatti M, Alfieri R, Barzan C, Franganillo Tena E, Bione S, et al. Alternative Splicing Changes Promoted by NOVA2 Upregulation in Endothelial Cells and Relevance for Gastric Cancer. International Journal of Molecular Sciences. 2023; 24(9):8102. https://doi.org/10.3390/ijms24098102
Chicago/Turabian StyleDi Matteo, Anna, Elisa Belloni, Davide Pradella, Anna Maria Chiaravalli, Giacomo Maria Pini, Mattia Bugatti, Roberta Alfieri, Chiara Barzan, Elena Franganillo Tena, Silvia Bione, and et al. 2023. "Alternative Splicing Changes Promoted by NOVA2 Upregulation in Endothelial Cells and Relevance for Gastric Cancer" International Journal of Molecular Sciences 24, no. 9: 8102. https://doi.org/10.3390/ijms24098102
APA StyleDi Matteo, A., Belloni, E., Pradella, D., Chiaravalli, A. M., Pini, G. M., Bugatti, M., Alfieri, R., Barzan, C., Franganillo Tena, E., Bione, S., Terenzani, E., Sessa, F., Wyatt, C. D. R., Vermi, W., & Ghigna, C. (2023). Alternative Splicing Changes Promoted by NOVA2 Upregulation in Endothelial Cells and Relevance for Gastric Cancer. International Journal of Molecular Sciences, 24(9), 8102. https://doi.org/10.3390/ijms24098102

