Bna.EPF2 Enhances Drought Tolerance by Regulating Stomatal Development and Stomatal Size in Brassica napus
Abstract
1. Introduction
2. Results
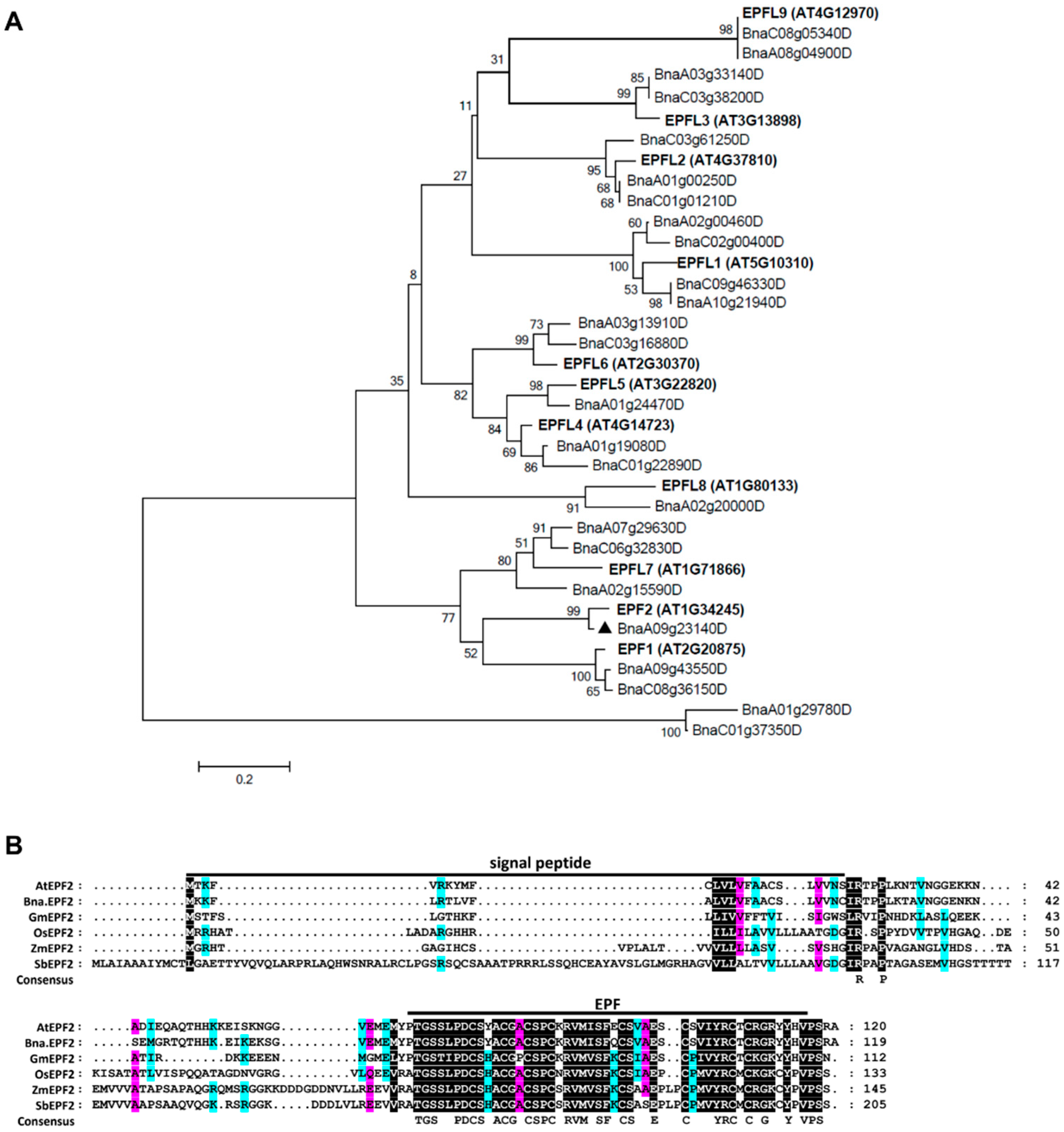
2.1. Isolation and Characterization of Bna.EPF2 in Brassica napus
2.2. Expression Pattern of Bna.EPF2
2.3. The Ectopic Expression of Bna.EPF2 Rescued the Stomatal Development Defects in Arabidopsis epf2 Mutant
2.4. Overexpression of Bna.EPF2 in Brassica Plants Caused a Lower Stomatal Density and Smaller Stomatal Complex Size
2.5. Overexpression of Bna.EPF2 in B. napus-Conferred Enhanced Drought Tolerance
2.6. Overexpression of Bna.EPF2 in B. napus-Improved WUE by Reducing Transpiration
2.7. Overexpression of Bna.EPF2 Did Not Influence Major Agronomic Traits
2.8. Bna.EPF2 Affects Stomatal Density via Different Stomatal Development Pathways in B. napus
3. Discussion
4. Materials and Methods
4.1. Plant Materials and Growth Conditions
4.2. Sequence Retrieval and Phylogenetic Tree Construction
4.3. Generation of pBna.EPF2::GUS Transgenic Lines and GUS Staining
4.4. Generation of Transgenic Arabidopsis and Brassica napus Plants
4.5. Thermal Imaging Analysis
4.6. Transpiration and WUE Measurements
4.7. Stomatal Density and Stomatal Complex Size Measurement
4.8. Drought Stress Assays
4.9. Biomass and Yield Trait Measurements
4.10. Statistical Analysis
Supplementary Materials
Author Contributions
Funding
Institutional Review Board Statement
Informed Consent Statement
Data Availability Statement
Conflicts of Interest
References
- Chaves, M.M.; Flexas, J.; Pinheiro, C. Photosynthesis under drought and salt stress: Regulation mechanisms from whole plant to cell. Ann. Bot. 2009, 103, 551–560. [Google Scholar] [CrossRef] [PubMed]
- Khan, F.; Upreti, P.; Singh, R.; Shukla, P.K.; Shirke, P.A. Physiological performance of two contrasting rice varieties under water stress. Physiol. Mol. Biol. Plants 2017, 23, 85–97. [Google Scholar] [CrossRef] [PubMed]
- Querejeta, J.I.; Estrada-Medina, H.; Allen, M.F.; Jiménez-Osornio, J.J.; Ruenes, R. Utilization of bedrock water by Brosimum alicastrum trees growing on shallow soil atop limestone in a dry tropical climate. Plant Soil 2006, 287, 187–197. [Google Scholar] [CrossRef]
- Xu, Z.; Zhou, G. Responses of leaf stomatal density to water status and its relationship with photosynthesis in a grass. J. Exp. Bot. 2008, 59, 3317–3325. [Google Scholar] [CrossRef]
- Lake, J.A.; Woodward, F.I. Response of stomatal numbers to CO2 and humidity: Control by transpiration rate and abscisic acid. New Phytol. 2008, 179, 397–404. [Google Scholar] [CrossRef]
- Sekiya, N.; Yano, K. Stomatal density of cowpea correlates with carbon isotope discrimination in different phosphorus, water and CO2 environments. New Phytol. 2008, 179, 799–807. [Google Scholar] [CrossRef]
- Fraser, L.H.; Amber, G.; Cameron, C.; Roy, T.; Ross, F. Adaptive phenotypic plasticity of Pseudoroegneria spicata: Response of stomatal density, leaf area and biomass to changes in water supply and increased temperature. Ann. Bot. 2008, 103, 769–775. [Google Scholar] [CrossRef]
- Figueroa, J.A.; Cabrera, H.M.; Queirolo, C.; Hinojosa, L.F. Variability of water relations and photosynthesis in Eucryphia cordifolia Cav. (Cunoniaceae) over the range of its latitudinal and altitudinal distribution in Chile. Tree Physiol. 2010, 30, 574–585. [Google Scholar] [CrossRef][Green Version]
- Fei, Y.; Sun, Y.; Song, F.; Liu, F. Differential responses of stomatal morphology to partial root-zone drying and deficit irrigation in potato leaves under varied nitrogen rates. Sci. Hortic. 2012, 145, 76–83. [Google Scholar]
- Lake, J.A.; Quick, W.P.; Beerling, D.J.; Woodward, F.I. Signals from mature to new leaves. Nature 2001, 411, 154. [Google Scholar] [CrossRef]
- Miyazawa, S.I.; Livingston, N.J.; Turpin, D.H. Stomatal development in new leaves is related to the stomatal conductance of mature leaves in poplar (Populus trichocarpa × P. deltoides). J. Exp. Bot. 2006, 57, 373–380. [Google Scholar] [CrossRef]
- Doheny-Adams, T.; Hunt, L.; Franks, P.; Beerling, D.; Gray, J.E. Genetic manipulation of stomatal density influences stomatal size, plant growth and tolerance to restricted water supply across a growth carbon dioxide gradient. Philos. Trans. R. Soc. Lond. B Biol. Sci. 2012, 367, 547–555. [Google Scholar] [CrossRef]
- Brodribb, T.J.; Sussmilch, F.; Mcadam, S. From reproduction to production, stomata are the master regulators. Plant J. 2020, 101, 756–767. [Google Scholar] [CrossRef]
- Bergmann, D. Stomatal patterning and development. Curr. Top. Dev. Biol. 2009, 91, 267. [Google Scholar]
- Yang, M.; Sack, F.D. The too many mouths and four lips mutations affect stomatal production in Arabidopsis. Plant Cell 1996, 7, 2227–2239. [Google Scholar]
- Geisler, M. Oriented asymmetric divisions that generate the stomatal spacing pattern in Arabidopsis are disrupted by the too many mouths mutation. Plant Cell 2000, 12, 2075–2086. [Google Scholar] [CrossRef]
- Shpak, E.; Mcabee, J.; Pillitteri, L.; Torii, K. Stomatal patterning and differentiation by synergistic interactions of receptor kinases. Science 2005, 309, 290–293. [Google Scholar] [CrossRef]
- Jin, S.L.; Kuroha, T.; Hnilova, M.; Khatayevich, D.; Torii, K.U. Direct interaction of ligand-receptor pairs specifying stomatal patterning. Genes Dev. 2012, 26, 126–136. [Google Scholar]
- Dong, J.; MacAlister, C.A.; Bergmann, D.C. BASL controls asymmetric cell division in Arabidopsis. Cell 2009, 137, 1320–1330. [Google Scholar] [CrossRef]
- Shimada, T.; Sugano, S.S.; Hara-Nishimura, I. Positive and negative peptide signals control stomatal density. Cell. Mol. Life Sci. 2011, 68, 2081–2088. [Google Scholar] [CrossRef]
- Torii, K.U. Mix-and-match: Ligand-receptor pairs in stomatal development and beyond. Trends Plant Sci. 2012, 17, 711–719. [Google Scholar] [CrossRef] [PubMed]
- Hunt, L.; Gray, J.E. Peptides modulating development of specialized cells. In Plant Signaling Peptides (Signaling and Communication in Plants); Irving, H.R., Gehring., C., Eds.; Springer: Berlin/Heidelberg, Germany, 2012; Volume 16, pp. 93–106. [Google Scholar]
- Hara, K.; Yokoo, T.; Kajita, R.; Onishi, T.; Yahata, S.; Peterson, K.; Torii, K.; Kakimoto, T. Epidermal cell density is autoregulated via a secretory peptide, epidermal patterning factor 2 in Arabidopsis leaves. Plant Cell Physiol. 2009, 50, 1019–1031. [Google Scholar] [CrossRef] [PubMed]
- Abrash, E.; Bergmann, D.C. Regional specification of stomatal production by the putative ligand challah. Development 2010, 137, 447–455. [Google Scholar] [CrossRef] [PubMed]
- Hara, K.; Kajita, R.; Torii, K.U.; Bergmann, D.C.; Kakimoto, T. The secretory peptide gene EPF1 enforces the stomatal one-cell-spacing rule. Genes Dev. 2007, 21, 1720–1725. [Google Scholar] [CrossRef] [PubMed]
- Hunt, L.; Gray, J.E. The signaling peptide EPF2 controls asymmetric cell divisions during stomatal development. Curr. Biol. 2009, 19, 864–869. [Google Scholar] [CrossRef] [PubMed]
- Kondo, T.; Kajita, R.; Miyazaki, A.; Hokoyama, M.; Nakamura-Miura, T.; Mizuno, S.; Masuda, Y.; Irie, K.; Tanaka, Y.; Takada, S. Stomatal density is controlled by a mesophyll-derived signaling molecule. Plant Cell Physiol. 2010, 51, 1–8. [Google Scholar] [CrossRef]
- Sugano, S.; Shimada, T.; Imai, Y.; Okawa, K.; Tamai, A.; Mori, M.; Hara, N. Stomagen positively regulates stomatal density in Arabidopsis. Nature 2010, 463, 241–244. [Google Scholar] [CrossRef]
- Hughes, J.; Hepworth, C.; Dutton, C.; Dunn, J.A.; Gray, J.E. Reducing stomatal density in barley improves drought tolerance without impacting on yield. Plant Physiol. 2017, 174, 1844–2016. [Google Scholar] [CrossRef]
- Hunt, L.; Bailey, K.J.; Gray, J.E. The signalling peptide EPFL9 is a positive regulator of stomatal development. New Phytol. 2010, 186, 609–614. [Google Scholar] [CrossRef]
- Hepworth, C.; Doheny-Adams, T.; Hunt, L.; Cameron, D.D.; Gray, J.E. Manipulating stomatal density enhances drought tolerance without deleterious effect on nutrient uptake. New Phytol. 2015, 208, 336–341. [Google Scholar] [CrossRef]
- Liu, S.; Wang, C.; Yin, W.; Jia, F.; An, Y.; Liu, C.; Xia, X. Secretory peptide PdEPF2 enhances drought tolerance by modulating stomatal density and regulates ABA response in transgenic Arabidopsis thaliana. Plant Cell Tissue Organ Cult. 2016, 125, 419–431. [Google Scholar] [CrossRef]
- Jiang, Q.; Yang, J.; Wang, Q.; Zhou, K.; Mao, K.; Ma, F. Overexpression of MdEPF2 improves water use efficiency and reduces oxidative stress in tomato. Environ. Exp. Bot. 2019, 162, 321–332. [Google Scholar] [CrossRef]
- Wang, C.; Sha, L.; Dong, Y.; Ying, Z.; Geng, A.; Xia, X.; Yin, W. PdEPF1 regulates water-use efficiency and drought tolerance by modulating stomatal density in poplar. Plant Biotechnol. J. 2016, 14, 849–860. [Google Scholar] [CrossRef]
- Dunn, J.; Hunt, L.; Afsharinafar, M.; Meselmani, M.A.; Mitchell, A.; Howells, R.; Wallington, E.; Fleming, A.J.; Gray, J.E. Reduced stomatal density in bread wheat leads to increased water-use efficiency. J. Exp. Bot. 2019, 70, 4737–4747. [Google Scholar] [CrossRef]
- Mohammed, U.; Caine, R.S.; Atkinson, J.A.; Harrison, E.L.; Wells, D.; Chater, C.C.; Gray, J.E.; Swarup, R.; Murchie, E.H. Rice plants overexpressing OsEPF1 show reduced stomatal density and increased root cortical aerenchyma formation. Sci. Rep. 2019, 9, 5584. [Google Scholar] [CrossRef]
- Tanaka, Y.; Nose, T.; Jikumaru, Y.; Kamiya, Y. ABA inhibits entry into stomatal-lineage development in Arabidopsis leaves. Plant J. 2013, 74, 448–457. [Google Scholar] [CrossRef]
- Hu, Q.; Hua, W.; Yin, Y.; Zhang, X.; Liu, L.; Shi, J.; Zhao, Y.; Qin, L.; Chen, C.; Wang, H. Rapeseed research and production in China. Crop J. 2017, 5, 127–135. [Google Scholar] [CrossRef]
- Liu, D.; Wu, L.; Naeem, M.S.; Liu, H.; Deng, X.; Xu, L.; Zhang, F.; Zhou, W. 5-Aminolevulinic acid enhances photosynthetic gas exchange, chlorophyll fluorescence and antioxidant system in oilseed rape under drought stress. Acta Physiol. Plant. 2013, 35, 2747–2759. [Google Scholar] [CrossRef]
- Shirakawa, M.; Ueda, H.; Nagano, A.J.; Shimada, T.; Hara-Nishimura, I. FAMA is an essential component for the differentiation of two distinct cell types, myrosin cells and guard cells, in Arabidopsis. Plant Cell 2014, 26, 4039–4052. [Google Scholar] [CrossRef]
- Pillitteri, L.J.; Torii, K.U. Mechanisms of stomatal development. Annu. Rev. Plant Biol. 2012, 63, 591–614. [Google Scholar] [CrossRef]
- Franks, P.J.; Doheny-Adams, T.W.; Britton-Harper, Z.J.; Gray, J.E. Increasing water-use efficiency directly through genetic manipulation of stomatal density. New Phytol. 2015, 207, 188–195. [Google Scholar] [CrossRef] [PubMed]
- Caine, R.S.; Chater, C.C.; Kamisugi, Y.; Cuming, A.C.; Beerling, D.J.; Gray, J.E.; Fleming, A.J. An ancestral stomatal patterning module revealed in the non-vascular land plant Physcomitrella patens. Development 2016, 143, 3306–3314. [Google Scholar] [CrossRef] [PubMed]
- Pillitteri, L.J.; Sloan, D.B.; Bogenschutz, N.L.; Torii, K.U. Termination of asymmetric cell division and differentiation of stomata. Nature 2007, 445, 501–505. [Google Scholar] [CrossRef] [PubMed]
- Bergmann, D.C. Stomatal development and pattern controlled by a MAPKK kinase. Science 2004, 304, 1494–1497. [Google Scholar] [CrossRef] [PubMed]
- Ohashi-Ito, K.; Bergmann, D.C. Arabidopsis FAMA controls the final proliferation/differentiation switch during stomatal development. Plant Cell 2006, 18, 2493–2505. [Google Scholar] [CrossRef]
- Macalister, C.A. Transcription factor control of asymmetric cell divisions that establish the stomatal lineage. Nature 2007, 445, 537–540. [Google Scholar] [CrossRef]
- Pillitteri, L.J.; Peterson, K.M.; Horst, R.J.; Toriia, K.U. Molecular profiling of stomatal meristemoids reveals new component of asymmetric cell division and commonalities among stem cell populations in Arabidopsis. Plant Cell 2011, 23, 3260–3275. [Google Scholar] [CrossRef]
- Hetherington, A.; Woodward, F. The role of stomata in sensing and driving environmental change. Nature 2003, 424, 901–908. [Google Scholar] [CrossRef]
- Nilson, S.; Assmann, S. The control of transpiration. Insights from Arabidopsis. Plant Physiol. 2007, 143, 19–27. [Google Scholar] [CrossRef]
- Chaerle, L.; Saibo, N.; Straeten, D.V.D. Tuning the pores: Towards engineering plants for improved water use efficiency. Trends Biotechnol. 2005, 23, 308–315. [Google Scholar] [CrossRef]
- Yoo, C.; Pence, H.; Hasegawa, P.; Mickelbart, M. Regulation of transpiration to improve crop water use. Crit. Rev. Plant Sci. 2009, 28, 410–431. [Google Scholar] [CrossRef]
- Sumira, J.; Nasser, A.M.; Leonard, W.; Pravej, A.; Siddique, K.H.; Parvaiz, A. Interactive effect of 24-epibrassinolide and silicon alleviates cadmium stress via the modulation of antioxidant defense and glyoxalase systems and macronutrient content in Pisum sativum L. seedlings. BMC Plant Biol. 2018, 18, 146–164. [Google Scholar]
- Zhao, G.; Li, S.; Sun, X.; Wang, Y.; Chang, Z. The role of silicon in physiology of the medicinal plant (Lonicera japonica L.) under salt stress. Sci. Rep. 2015, 5, 12696. [Google Scholar]
- Tardieu, F. Any trait or trait-related allele can confer drought tolerance: Just design the right drought scenario. J. Exp. Bot. 2012, 63, 25–31. [Google Scholar] [CrossRef]
- Tanaka, Y.; Sugano, S.; Shimada, T.; Hara-Nishimura, I. Enhancement of leaf photosynthetic capacity through increased stomatal density in Arabidopsis. New Phytol. 2013, 198, 757–764. [Google Scholar] [CrossRef]
- Karaba, A.; Dixit, S.; Greco, R.; Aharoni, A.; Trijatmiko, K.R.; Marsch-Martinez, N.; Krishnan, A.; Nataraja, K.N.; Udayakumar, M.; Pereira, A. Improvement of water use efficiency in rice by expression of HARDY, an Arabidopsis drought and salt tolerance gene. Proc. Natl. Acad. Sci. USA 2007, 104, 15270–15275. [Google Scholar] [CrossRef]
- Yu, H.; Chen, X.; Hong, Y.Y.; Wang, Y.; Ping, X.; Ke, S.D.; Liu, H.Y.; Zhu, J.K.; Oliver, D.J.; Xiang, C.B. Activated expression of an Arabidopsis HD-START protein confers drought tolerance with improved root system and reduced stomatal density. Plant Cell 2008, 20, 1134–1151. [Google Scholar] [CrossRef]
- Yoo, C.Y.; Pence, H.E.; Jin, J.B.; Miura, K.; Gosney, M.J.; Hasegawa, P.M.; Mickelbart, M.V. The Arabidopsis GTL1 transcription factor regulates water use efficiency and drought tolerance by modulating stomatal density via transrepression of SDD1. Plant Cell 2010, 22, 4128–4141. [Google Scholar] [CrossRef]
- Szczyglowski, K.; Szabados, L.; Fujimoto, S.Y.; Bruijn, S. Site-specific mutagenesis of the nodule-infected cell expression (NICE) element and the AT-rich element ATRE-BS2* of the Sesbania rostrata leghemoglobin glb3 promoter. Plant Cell 1994, 6, 317–332. [Google Scholar]
- Nikovics, K.; Simidjieva, J.; Peres, A.; Ayaydin, F.; Pasternak, T.; Davies, J.W.; Boulton, M.I.; Dudits, D.; Horváth, G. Cell-cycle, phase-specific activation of Maize streak virus promoters. Mol. Plant Microbe Interact. 2001, 14, 609–617. [Google Scholar] [CrossRef]
- Clough, S.J.; Bent, A.F. Floral dip: A simplified method for Agrobacterium-mediated transformation of Arabidopsis thaliana. Plant J. 1998, 16, 735–743. [Google Scholar] [CrossRef] [PubMed]
- Xiao, C.; Guo, H.; Tang, J.; Li, J.; Yao, X.; Hu, H. Expression pattern and functional analyses of Arabidopsis guard cell-enriched GDSL lipases. Front. Plant Sci. 2021, 12, 1963–1981. [Google Scholar] [CrossRef]
- Guo, M.; Zhang, Y.L.; Meng, Z.J.; Jiang, J. Optimization of factors affecting Agrobacterium-mediated transformation of Micro-Tom tomatoes. Genet. Mol. Res. 2012, 11, 661–671. [Google Scholar] [CrossRef] [PubMed]
- Tang, J.; Yang, X.; Xiao, C.; Li, J.; Chen, Y.; Li, R.; Li, S.; Lü, S.; Hu, H. GDSL lipase Occluded Stomatal Pore 1 is required for wax biosynthesis and stomatal cuticular ledge formation. New Phytol. 2020, 228, 1880–1896. [Google Scholar] [CrossRef] [PubMed]
- You, L.; Zhang, J.; Li, L.; Xiao, C.; Feng, X.; Chen, S.; Guo, L.; Hu, H. Involvement of abscisic acid, ABI5, and PPC2 in plant acclimation to low CO2. J. Exp. Bot. 2020, 14, 4093–4108. [Google Scholar] [CrossRef]
- Guo, H.; Xiao, C.; Liu, Q.; Li, R.; Yan, Z.; Yao, X.; Hu, H. Two galacturonosyltransferases function in plant growth, stomatal development, and dynamics. Plant Physiol. 2021, 187, 2820–2836. [Google Scholar] [CrossRef]
- Cai, G.; Yang, Q.; Chen, H.; Yang, Q.; Zhang, C.; Fan, C.; Zhou, Y. Genetic dissection of plant architecture and yield-related traits in Brassica napus. Sci. Rep. 2016, 6, 21625. [Google Scholar] [CrossRef]






| WT (n = 6) | Bna.EPF-17 (n = 6) | BnaEPF-19 (n = 6) | BnaEPF-29 (n = 6) | |
|---|---|---|---|---|
| Plant height (cm) | 140.67 ± 8.08 a | 142.17 ± 9.87 a | 132.67 ± 8.24 a | 147.75 ± 9.01 a |
| (p = 0.5737) | (p = 0.1138) | (p = 0.1919) | ||
| Length of main inflorescence (cm) | 42.33 ± 6.53 a | 39.92 ± 5.50 a | 36.67 ± 6.62 a | 41.33 ± 6.28 a |
| (p = 0.5039) | (p = 0.1665) | (p = 0.7924) | ||
| Number of siliques on main inflorescence | 39.50 ± 4.76 a | 37.83 ± 4.88 a | 37.17 ± 2.48 a | 38.67 ± 5.13 a |
| (p = 0.5626) | (p = 0.3124) | (p = 0.7765) | ||
| Number of first branch | 9.00 ± 1.79 a | 8.83 ± 1.17 a | 8.67 ± 1.75 a | 8.33 ± 2.25 a |
| (p = 0.8523) | (p = 0.7510) | (p = 0.5826) | ||
| Length per silique (cm) | 5.16 ± 0.33 a | 5.38 ± 0.28 bc | 5.31 ± 0.25 b | 5.47 ± 0.31 c |
| (p = 0.0001) | (p = 0.0049) | (p = 0.00008) | ||
| Number of seeds per silique | 24.45 ± 2.79 a | 25.42 ± 2.47 b | 24.73 ± 2.48 ab | 26.15 ± 3.00 b |
| (p = 0.0468) | (p = 0.5573) | (p = 0.0017) | ||
| 1000-seed weight (g) | 3.49 ± 0.34 a | 3.28 ± 0.44 ab | 3.27 ± 0.32 ab | 3.66 ± 0.45 b |
| (p = 0.3952) | (p = 0.2797) | (p = 0.0427) | ||
| Seed yield per plant (g) | 20.92 ± 1.16 a | 20.52 ± 1.60 a | 20.36 ± 1.77 a | 20.60 ± 1.48 a |
| (p = 0.3431) | (p = 0.1748) | (p = 0.1138) |
Disclaimer/Publisher’s Note: The statements, opinions and data contained in all publications are solely those of the individual author(s) and contributor(s) and not of MDPI and/or the editor(s). MDPI and/or the editor(s) disclaim responsibility for any injury to people or property resulting from any ideas, methods, instructions or products referred to in the content. |
© 2023 by the authors. Licensee MDPI, Basel, Switzerland. This article is an open access article distributed under the terms and conditions of the Creative Commons Attribution (CC BY) license (https://creativecommons.org/licenses/by/4.0/).
Share and Cite
Jiao, P.; Liang, Y.; Chen, S.; Yuan, Y.; Chen, Y.; Hu, H. Bna.EPF2 Enhances Drought Tolerance by Regulating Stomatal Development and Stomatal Size in Brassica napus. Int. J. Mol. Sci. 2023, 24, 8007. https://doi.org/10.3390/ijms24098007
Jiao P, Liang Y, Chen S, Yuan Y, Chen Y, Hu H. Bna.EPF2 Enhances Drought Tolerance by Regulating Stomatal Development and Stomatal Size in Brassica napus. International Journal of Molecular Sciences. 2023; 24(9):8007. https://doi.org/10.3390/ijms24098007
Chicago/Turabian StyleJiao, Peipei, Yuanlin Liang, Shaoping Chen, Yang Yuan, Yongqiang Chen, and Honghong Hu. 2023. "Bna.EPF2 Enhances Drought Tolerance by Regulating Stomatal Development and Stomatal Size in Brassica napus" International Journal of Molecular Sciences 24, no. 9: 8007. https://doi.org/10.3390/ijms24098007
APA StyleJiao, P., Liang, Y., Chen, S., Yuan, Y., Chen, Y., & Hu, H. (2023). Bna.EPF2 Enhances Drought Tolerance by Regulating Stomatal Development and Stomatal Size in Brassica napus. International Journal of Molecular Sciences, 24(9), 8007. https://doi.org/10.3390/ijms24098007

