Activation of the Mechanosensitive Ion Channels Piezo1 and TRPV4 in Primary Human Healthy and Osteoarthritic Chondrocytes Exhibits Ion Channel Crosstalk and Modulates Gene Expression
Abstract
1. Introduction
2. Results
2.1. Chemical Activation of Piezo1 by Yoda1 in Primary Human OA Chondrocytes
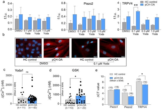
2.2. Interaction and Mutual Influence of GSK1016790A and Yoda1 Effects
2.3. Yoda1-Induced Increase in [Ca2+]i Does Not Depend on the Intracellular Ca2+ Level
2.4. Expression of Mechanosensitive Cation Channels in pCH-OA and HC
2.5. Yoda 1 Induced Changes in the Expression of MMPs, TIMP-2, BMP-2, Col1A1, and Interleukins
2.6. Regulators and Transmitters of Mechanical Signals in pCH-OA and HC
3. Discussion
4. Materials and Methods
4.1. Cartilage Samples and Cell Culture
4.2. Calcium Imaging
4.3. Immunofluorescence
4.4. Reverse Transcription Polymerase Chain Reaction (RT-PCR)
4.5. Mechanical Stimulation of Chondrocytes
4.6. Statistical Analysis
5. Conclusions
Author Contributions
Funding
Institutional Review Board Statement
Informed Consent Statement
Data Availability Statement
Acknowledgments
Conflicts of Interest
References
- Long, H.; Liu, Q.; Yin, H.; Wang, K.; Diao, N.; Zhang, Y.; Lin, J.; Guo, A. Prevalence Trends of Site-Specific Osteoarthritis from 1990 to 2019: Findings from the Global Burden of Disease Study 2019. Arthritis. Rheumatol. 2022, 74, 1172–1183. [Google Scholar] [CrossRef] [PubMed]
- Sasaki, R.; Honda, Y.; Oga, S.; Fukushima, T.; Tanaka, N.; Kajiwara, Y.; Nakagawa, K.; Takahashi, A.; Sakamoto, Y.; Morita, H.; et al. Effect of exercise and/or educational interventions on physical activity and pain in patients with hip/knee osteoarthritis: A systematic review with meta-analysis. PLoS ONE 2022, 17, e0275591. [Google Scholar] [CrossRef] [PubMed]
- Tanaka, R.; Ozawa, J.; Kito, N.; Yamasaki, T.; Moriyama, H. Evidence of Improvement in Various Impairments by Exercise Interventions in Patients with Knee Osteoarthritis: A Systematic Review and Meta-analysis of Randomized Clinical Trials. Jpn. Phys. Ther. Assoc. 2013, 16, 7–21. [Google Scholar] [CrossRef] [PubMed]
- Guilak, F. Biomechanical factors in osteoarthritis. Best Pract. Res. Clin. Rheumatol. 2011, 25, 815–823. [Google Scholar] [CrossRef]
- Choi, J.B.; Youn, I.; Cao, L.; Leddy, H.A.; Gilchrist, C.L.; Setton, L.A.; Guilak, F. Zonal changes in the three-dimensional morphology of the chondron under compression: The relatinship among cellular, pericellular, and extracellular deformation in articular cartilage. J. Biomech. 2007, 40, 2596–2603. [Google Scholar] [CrossRef]
- Vincent, T.L.; Wann, A.K.T. Mechanoadaptation: Articular cartilage through thick and thin. J. Physiol. 2019, 597, 1271–1281. [Google Scholar] [CrossRef]
- Capuana, E.; Marino, D.; Di Gesù, R.; La Carrubba, V.; Brucato, V.; Tuan, R.S.; Gottardi, R. A High-Throughput Mechanical Activator for Cartilage Engineering Enables Rapid Screening of in vitro Response of Tissue Models to Physiological and Supra-Physiological Loads. Cells Tissues Organs. 2021, 211, 670–688. [Google Scholar] [CrossRef]
- Issa, R.; Boeving, M.; Kinter, M.; Griffin, T.M. Effect of biomechanical stress on endogenous antioxidant networks in bovine articular cartilage. J. Orthop. Res. 2018, 36, 760–769. [Google Scholar] [CrossRef]
- Lu, P.; Takai, K.; Weaver, V.M.; Werb, Z. Extracellular matrix degradation and remodeling in development and disease. Cold Spring Harb. Perspect. Biol. 2011, 3, a005058. [Google Scholar] [CrossRef]
- Humphrey, J.D.; Dufresne, E.R.; Schwartz, M.A. Mechanotransduction and Extracellular Matrix Homeostasis. Nat. Rev. Mol. Cell Biol. 2014, 15, 802–812. [Google Scholar] [CrossRef]
- Mofrad, M.R.; Kamm, R. Cellular Mechanotransduction: Diverse Perspectives from Molecules to Tissues; Cambridge University Press: Cambridge, UK, 2009; pp. 1–19. [Google Scholar]
- Wang, N. Review of Cellular Mechanotransduction. J. Phys. D Appl. Phys. 2017, 50, 233002. [Google Scholar] [CrossRef]
- Salinas, D.; Mumey, B.M.; June, R.K. Physiological dynamic compression regulates central energy metabolism in primary human chondrocytes. Biomech. Model. Mechanobiol. 2019, 18, 69–77. [Google Scholar] [CrossRef]
- Clapham, D.E. Calcium Signaling. Cell Open Arch. 2007, 131, 1047–1058. [Google Scholar] [CrossRef]
- Zhang, K.; Wang, L.; Liu, Z.; Geng, B.; Teng, Y.; Liu, X.; Yi, Q.; Yu, D.; Chen, X.; Zhao, D.; et al. Mechanosensory and mechanotransductive processes mediated by ion channels in articular chondrocytes: Potential therapeutic targets for osteoarthritis. Channels 2021, 15, 339–359. [Google Scholar] [CrossRef]
- Coste, B.; Xiao, B.; Santos, J.S.; Syeda, R.; Grandl, J.; Spencer, K.S.; Kim, S.E.; Schmidt, M.; Mathur, J.; Dubin, A.E.; et al. Piezo Proteins Are Pore-Forming Subunits of Mechanically Activated Channels. Nature 2012, 483, 176–181. [Google Scholar] [CrossRef]
- Du, G.; Li, L.; Zhang, X.; Liu, J.; Hao, J.; Zhu, J.; Wu, H.; Chen, W.; Zhang, Q. Roles of TRPV4 and Piezo Channels in Stretch-Evoked Ca2+ Response in Chondrocytes. Exp. Biol. Med. 2020, 245, 180–189. [Google Scholar] [CrossRef]
- Syeda, R.; Xu, J.; Dubin, A.E.; Coste, B.; Mathur, J.; Huynh, T.; Matzen, J.; Lao, J.; Tully, D.C.; Engels, I.H.; et al. Chemical activation of the mechanotransduction channel Piezo1. eLife 2015, 4, e07369. [Google Scholar] [CrossRef]
- Botello-Smith, W.M.; Jiang, W.; Zhang, H.; Ozkan, A.D.; Lin, Y.-C.; Pham, C.N.; Lacroix, J.J.; Luo, Y. A mechanism for the activation of the mechanosensitive Piezo1 channel by the small molecule Yoda1. Nat. Commun. 2019, 10, 4503. [Google Scholar] [CrossRef]
- Lamande, S.R.; Yuan, Y.; Gresshoff, I.L.; Rowley, L.; Belluoccio, D.; Kaluarachchi, K.; Little, C.B.; Botzenhart, E.; Zerres, K.; Amor, D.J.; et al. Mutations in TRPV4 cause an inherited arthropathy of hands and feet. Nat. Genet. 2011, 43, 1142–1146. [Google Scholar] [CrossRef]
- Leddy, H.A.; McNulty, A.L.; Lee, S.H.; Rothfusz, N.E.; Gloss, B.; Kirby, M.L.; Hutson, M.R.; Cohn, D.H.; Guilak, F.; Liedtke, W. Follistatin in chondrocytes: The link between TRPV4 channelopathies and skeletal malformations. FASEB J. 2014, 28, 2525–2537. [Google Scholar] [CrossRef]
- Clark, A.L.; Votta, B.J.; Kumar, S.; Liedtke, W.; Guilak, F. Chondroprotective role of the osmotically sensitive ion channel transient receptor potential vanilloid 4: Age- and sex-dependent progression of osteoarthritis in Trpv4-deficient mice. Arthritis Rheum 2010, 62, 2973–2983. [Google Scholar] [CrossRef] [PubMed]
- Fu, S.; Meng, H.; Inamdar, S.; Das, B.; Gupta, H.; Wang, W.; Thompson, C.L.; Knight, M.M. Activation of TRPV4 by mechanical, osmotic or pharmaceutical stimulation is anti-inflammatory blocking IL-1β mediated articular cartilage matrix destruction. Osteoarthr. Cartil. 2021, 29, 89–99. [Google Scholar] [CrossRef] [PubMed]
- Hunter, D.J.; Eckstein, F. Exercise and osteoarthritis. J. Anat. 2009, 214, 197–207. [Google Scholar] [CrossRef] [PubMed]
- Beech, D.J. Endothelial Piezo1 channels as sensors of exercise. J. Physiol. 2018, 596, 979–984. [Google Scholar] [CrossRef] [PubMed]
- O’Conor, C.J.; Ramalingam, S.; Zelenski, N.A.; Benefield, H.C.; Rigo, I.; Little, D.; Wu, C.L.; Chen, D.; Liedtke, W.; McNulty, A.L.; et al. Cartilage-Specific Knockout of the Mechanosensory Ion Channel TRPV4 Decreases Age-Related Osteoarthritis. Sci. Rep. 2016, 6, 29053. [Google Scholar] [CrossRef]
- Zhang, M.; Meng, N.; Wang, X.; Chen, W.; Zhang, Q. TRPV4 and PIEZO Channels Mediate the Mechanosensing of Chondrocytes to the Biomechanical Microenvironment. Membranes 2022, 12, 237. [Google Scholar] [CrossRef]
- Gao, W.; Hasan, H.; Anderson, D.E.; Lee, W. The Role of Mechanically-Activated Ion Channels Piezo1, Piezo2, and TRPV4 in Chondrocyte Mechanotransduction and Mechano-Therapeutics for Osteoarthritis. Front. Cell Dev. Biol. 2022, 10, 885224. [Google Scholar] [CrossRef]
- O’Conor, C.J.; Leddy, H.A.; Benefield, H.C.; Liedtke, W.B.; Guilak, F. TRPV4-mediated mechanotransduction regulates the metabolic response of chondrocytes to dynamic loading. Proc. Natl. Acad. Sci. USA 2014, 111, 1316–1321. [Google Scholar] [CrossRef]
- Swain, S.M.; Romac, J.M.; Shahid, R.A.; Pandol, S.J.; Liedtke, W.; Vigna, S.R.; Liddle, R.A. TRPV4 channel opening mediates pressure-induced pancreatitis initiated by Piezo1 activation. J. Clin. Investig. 2020, 130, 2527–2541. [Google Scholar] [CrossRef]
- Swain, S.M.; Liddle, R.A. Piezo1 acts upstream of TRPV4 to induce pathological changes in endothelial cells due to shear stress. J. Biol. Chem. 2021, 296, 100171. [Google Scholar] [CrossRef]
- Liu, Y.; Hou, R.; Yin, R.; Yin, W. Correlation of bone morphogenetic protein-2 levels in serum and synovial fluid with disease severity of knee osteoarthritis. Med. Sci. Monit. 2015, 21, 363–370. [Google Scholar]
- Briolay, A.; El Jamal, A.; Arnolfo, P.; Le Goff, B.; Blanchard, F.; Magne, D.; Bougault, C. Enhanced BMP-2/BMP-4 ratio in patients with peripheral spondyloarthritis and in cytokine- and stretch-stimulated mouse chondrocytes. Arthritis Res. Ther. 2020, 22, 234. [Google Scholar] [CrossRef]
- Blythe, N.M.; Muraki, K.; Ludlow, M.J.; Stylianidis, V.; Gilbert, H.T.J.; Evans, E.L.; Cuthbertson, K.; Foster, R.; Swift, J.; Li, J.; et al. Mechanically activated Piezo1 channels of cardiac fibroblasts stimulate p38 mitogen-activated protein kinase activity and interleukin-6 secretion. J. Biol. Chem. 2019, 294, 17395–17408. [Google Scholar] [CrossRef]
- Lee, W.; Nims, R.J.; Savadipour, A.; Zhang, Q.; Leddy, H.A.; Liu, F.; McNulty, A.L.; Chen, Y.; Guilak, F.; Liedtke, W.B. Inflammatory signaling sensitizes Piezo1 mechanotransduction in articular chondrocytes as a pathogenic feed-forward mechanism in osteoarthritis. Proc. Natl. Acad. Sci. USA 2021, 118, e2001611118. [Google Scholar] [CrossRef]
- Beech, D.J.; Xiao, B. Piezo channel mechanisms in health and disease. J. Physiol. 2018, 596, 965–967. [Google Scholar] [CrossRef]
- Servin-Vences, M.R.; Moroni, M.; Lewin, G.R.; Poole, K. Direct measurement of TRPV4 and PIEZO1 activity reveals multiple mechanotransduction pathways in chondrocytes. eLife 2017, 6, e21074. [Google Scholar] [CrossRef]
- Thomas, A.; Delaville, F. The use of fluorescent indicators for measurements of cytosolic free calcium concentration in cell populations and single cells. In Cellular Calcium: A Practical Approach; McCormack, J., Cobbold, P., Eds.; Oxford University Press: New York, NY, USA, 1991; pp. 1–54. [Google Scholar]
- Grynkiewicz, G.; Poenie, M.; Tsien, R. A new generation of Ca2+ indicators with greatly improved fluorescence properties. J. Biol. Chem. 1985, 260, 3440–3450. [Google Scholar] [CrossRef]







| Target | Primer | Sequence 5′–3′ |
|---|---|---|
| Piezo1 | fw | CAT CTT GGT GGT CTC CTC TGT CT |
| rev | CTG GCA TCC ACA TCC CTC TCA TC | |
| Piezo2 | fw | GCC CAA CAA AGC CAG TTG AA |
| rev | GGG CTG ATG GTC CAC AAA GA | |
| TRPV4 | QT | 00077217 |
| MMP1 | fw | CTG TTC AGG GAC AGA ATG TGC T |
| rev | TCG ATA TGC TTC ACA GTT CTA GGG | |
| MMP3 | fw | TTT TGG CCA TCT CTT CCT TCA |
| rev | TGT GGA TGC CTC TTG GGT ATC | |
| MMP13 | fw | TCC TCT TCT TGA GCT GGA CTC ATT |
| rev | CGC TCT GCA AAC TGG AGG TC | |
| TIMP-2 | fw | ACA GGC GTT TTG CAA TGC A |
| rev | GGG TTG CCA TAA ATG TCG TTT C | |
| TIMP-1 | QT | 00084168 |
| BMP-2 | QT | 00012544 |
| Col1A1 | QT | 00037793 |
| Col2A1 | QT | 00049518 |
| IL6 | QT | 00083720 |
| IL8 | QT | 00000322 |
| IL4 | fw | ATC TTT GCT GCC TCC AAG AAC AC |
| rev | GTA GAA CTG CCG GAG CAC AG | |
| N-Ras | fw | CCC GGC TGT GGT CCT AAA TC |
| rev | TCC AAC CAC CAC CAG TTT GT | |
| K-Ras | fw | TGT TCA CAA AGG TTT TGT TCT C |
| rev | CCT TAT AAT AGT TTC CAT TGC CTT G | |
| Src | fw | TGT TCG GAG GCT TCA ACT CC |
| rev | CCA CCA GTC TCC CTC TGT GT | |
| P2Y2 | fw | CCG CTC GCT GGA CCT CAG CTG |
| rev | CTC ACT GCT GCC CAA CAC ATC | |
| Integrin α1 | QT | 00093723 |
| Integrin α5 | QT | 00080871 |
| Integrin β1 | QT | 00068124 |
| RAP2 | QT | 00228039 |
| DDR2 | QT | 00047481 |
| B2M | QT | 00088935 |
| TBP | QT | 00000721 |
| RPLP0 | QT | 00075012 |
Disclaimer/Publisher’s Note: The statements, opinions and data contained in all publications are solely those of the individual author(s) and contributor(s) and not of MDPI and/or the editor(s). MDPI and/or the editor(s) disclaim responsibility for any injury to people or property resulting from any ideas, methods, instructions or products referred to in the content. |
© 2023 by the authors. Licensee MDPI, Basel, Switzerland. This article is an open access article distributed under the terms and conditions of the Creative Commons Attribution (CC BY) license (https://creativecommons.org/licenses/by/4.0/).
Share and Cite
Steinecker-Frohnwieser, B.; Lohberger, B.; Toegel, S.; Windhager, R.; Glanz, V.; Kratschmann, C.; Leithner, A.; Weigl, L. Activation of the Mechanosensitive Ion Channels Piezo1 and TRPV4 in Primary Human Healthy and Osteoarthritic Chondrocytes Exhibits Ion Channel Crosstalk and Modulates Gene Expression. Int. J. Mol. Sci. 2023, 24, 7868. https://doi.org/10.3390/ijms24097868
Steinecker-Frohnwieser B, Lohberger B, Toegel S, Windhager R, Glanz V, Kratschmann C, Leithner A, Weigl L. Activation of the Mechanosensitive Ion Channels Piezo1 and TRPV4 in Primary Human Healthy and Osteoarthritic Chondrocytes Exhibits Ion Channel Crosstalk and Modulates Gene Expression. International Journal of Molecular Sciences. 2023; 24(9):7868. https://doi.org/10.3390/ijms24097868
Chicago/Turabian StyleSteinecker-Frohnwieser, Bibiane, Birgit Lohberger, Stefan Toegel, Reinhard Windhager, Veronika Glanz, Cornelia Kratschmann, Andreas Leithner, and Lukas Weigl. 2023. "Activation of the Mechanosensitive Ion Channels Piezo1 and TRPV4 in Primary Human Healthy and Osteoarthritic Chondrocytes Exhibits Ion Channel Crosstalk and Modulates Gene Expression" International Journal of Molecular Sciences 24, no. 9: 7868. https://doi.org/10.3390/ijms24097868
APA StyleSteinecker-Frohnwieser, B., Lohberger, B., Toegel, S., Windhager, R., Glanz, V., Kratschmann, C., Leithner, A., & Weigl, L. (2023). Activation of the Mechanosensitive Ion Channels Piezo1 and TRPV4 in Primary Human Healthy and Osteoarthritic Chondrocytes Exhibits Ion Channel Crosstalk and Modulates Gene Expression. International Journal of Molecular Sciences, 24(9), 7868. https://doi.org/10.3390/ijms24097868

