DNA Demethylation of Myogenic Genes May Contribute to Embryonic Leg Muscle Development Differences between Wuzong and Shitou Geese
Abstract
1. Introduction
2. Results
2.1. Embryonic Leg Muscle Development at E23 Was More Intense in STE Than in WZE
2.2. WZE Showed Faster DNA Demethylation than STE during E23-P1
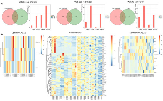
2.3. WGBS-Transcriptomic Data Integration
2.4. Analysis of DEGs during Embryonic Development in Relation to DNA Methylation
2.5. GO Analysis of Methylation-Related DEGs
2.6. Myogenic Genes May Be Expressed Earlier in WZE as a Result of Earlier Demethylation around TSS Region
2.7. Earlier Demethylation of the MyoD1 Promoter in WZE May Lead to Its Earlier Expression
3. Discussion
4. Materials and Methods
4.1. Animals and Sample Collection
4.2. H&E Staining
4.3. Sequencing and Analysis of Methylomes
4.4. Sequencing and Processing of Transcriptome Data
4.5. Bioinformatic Analyses
4.6. Real-Time Quantitative PCR
4.7. MyoD1 CpG Island Pyrosequencing
5. Conclusions
Supplementary Materials
Author Contributions
Funding
Institutional Review Board Statement
Informed Consent Statement
Data Availability Statement
Acknowledgments
Conflicts of Interest
References
- Deng, S.X.; Cai, M.S.; Cui, W.; Huang, J.L.; Li, M.L. Evaluation of the immune response in Shitou geese (Anseranser domesticus) following immunization with GPV-VP1 DNA-based and live attenuated vaccines. Vet. Q. 2014, 34, 180–184. [Google Scholar] [CrossRef] [PubMed]
- Zhang, X.; Wang, J.; Li, X.; Shen, X.; Xu, D.; Tian, Y.; Huang, Y. Transcriptomic investigation of embryonic pectoral muscle reveals increased myogenic processes in Shitou geese compared to Wuzong geese. Br. Poult. Sci. 2021, 62, 650–657. [Google Scholar] [CrossRef] [PubMed]
- Al Aboud, N.M.; Tupper, C.; Jialal, I. Genetics, Epigenetic Mechanism; StatPearls: Treasure Island, FL, USA, 2022. [Google Scholar]
- Edwards, J.R.; Yarychkivska, O.; Boulard, M.; Bestor, T.H. DNA methylation and DNA methyltransferases. Epigenetics Chromatin 2017, 10, 23. [Google Scholar] [CrossRef] [PubMed]
- Zeng, Y.; Chen, T. DNA Methylation Reprogramming during Mammalian Development. Genes 2019, 10, 257. [Google Scholar] [CrossRef] [PubMed]
- Wu, X.; Zhang, Y. TET-mediated active DNA demethylation: Mechanism, function and beyond. Nat. Rev. Genet. 2017, 18, 517–534. [Google Scholar] [CrossRef]
- Wang, D.; Wu, W.; Callen, E.; Pavani, R.; Zolnerowich, N.; Kodali, S.; Zong, D.; Wong, N.; Noriega, S.; Nathan, W.J.; et al. Active DNA demethylation promotes cell fate specification and the DNA damage response. Science 2022, 378, 983–989. [Google Scholar] [CrossRef]
- Ross, S.E.; Bogdanovic, O. TET enzymes, DNA demethylation and pluripotency. Biochem. Soc. Trans. 2019, 47, 875–885. [Google Scholar] [CrossRef]
- Brooks, S.V. Current topics for teaching skeletal muscle physiology. Adv. Physiol. Educ. 2003, 27, 171–182. [Google Scholar] [CrossRef]
- Picard, B.; Berri, C.; Lefaucheur, L.; Molette, C.; Sayd, T.; Terlouw, E.M.C. Skeletal muscle proteomics in livestock production. Briefings Funct. Genom. 2010, 9, 259–278. [Google Scholar] [CrossRef]
- Ren, T. Study on The Expression Pattern And Regulation Mechanism of MRFs/Pax3/Pax7 and Tmem8c During Skeletal Muscle Development In Goose Embryo And Early Birth. Ph. D. Thesis, Zhejiang Agriculture and Forestry University, Hangzhou, China, 2017. (In Chinese). [Google Scholar]
- Bentzinger, C.F.; Wang, Y.X.; Rudnicki, M.A. Building Muscle: Molecular Regulation of Myogenesis. Cold Spring Harb. Perspect. Biol. 2012, 4, a008342. [Google Scholar] [CrossRef]
- Buckingham, M.; Rigby, P.W. Gene Regulatory Networks and Transcriptional Mechanisms that Control Myogenesis. Dev. Cell 2014, 28, 225–238. [Google Scholar] [CrossRef]
- Chal, J.; Pourquié, O. Making muscle: Skeletal myogenesis in vivo and in vitro. Development 2017, 144, 2104–2122. [Google Scholar] [CrossRef]
- Smith, Z.D.; Chan, M.M.; Humm, K.C.; Karnik, R.; Mekhoubad, S.; Regev, A.; Eggan, K.; Meissner, A. DNA methylation dynamics of the human preimplantation embryo. Nature 2014, 511, 611–615. [Google Scholar] [CrossRef]
- Slieker, R.C.; Roost, M.S.; van Iperen, L.; Suchiman, H.E.D.; Tobi, E.W.; Carlotti, F.; de Koning, E.J.P.; Slagboom, P.E.; Heijmans, B.T.; Lopes, S.M.C.D.S. DNA Methylation Landscapes of Human Fetal Development. PLoS Genet. 2015, 11, e1005583. [Google Scholar] [CrossRef]
- Zhang, X.; Nie, Y.; Cai, S.; Ding, S.; Fu, B.; Wei, H.; Chen, L.; Liu, X.; Liu, M.; Yuan, R.; et al. Earlier demethylation of myogenic genes contributes to embryonic precocious terminal differentiation of myoblasts in miniature pigs. FASEB J. 2019, 33, 9638–9655. [Google Scholar] [CrossRef]
- Liu, Z.; Han, S.; Shen, X.; Wang, Y.; Cui, C.; He, H.; Chen, Y.; Zhao, J.; Li, D.; Zhu, Q.; et al. The landscape of DNA methylation associated with the transcriptomic network in layers and broilers generates insight into embryonic muscle development in chicken. Int. J. Biol. Sci. 2019, 15, 1404–1418. [Google Scholar] [CrossRef]
- Ji, G.-G.; Shu, J.-T.; Zhang, M.; Ju, X.-J.; Shan, Y.-J.; Liu, Y.-F.; Tu, Y.-J. Transcriptional regulatory region and DNA methylation analysis of TNNI1 gene promoters in Gaoyou duck skeletal muscle (Anas platyrhynchos domestica). Br. Poult. Sci. 2019, 60, 202–208. [Google Scholar] [CrossRef]
- Yang, Y.; Fan, X.; Yan, J.; Chen, M.; Zhu, M.; Tang, Y.; Liu, S.; Tang, Z. A comprehensive epigenome atlas reveals DNA methylation regulating skeletal muscle development. Nucleic Acids Res. 2021, 49, 1313–1329. [Google Scholar] [CrossRef]
- Zhu, M.; Wang, M.; Shao, Y.; Nan, Y.; Blair, H.T.; Morris, S.T.; Zhao, Z.; Zhang, H. Characterization of muscle development and gene expression in early embryos of chicken, quail, and their hybrids. Gene 2021, 768, 145319. [Google Scholar] [CrossRef]
- Jin, L.; Jiang, Z.; Xia, Y.; Lou, P.; Chen, L.; Wang, H.; Bai, L.; Xie, Y.; Liu, Y.; Li, W.; et al. Genome-wide DNA methylation changes in skeletal muscle between young and middle-aged pigs. BMC Genom. 2014, 15, 653. [Google Scholar] [CrossRef]
- Prell, A.; Sen, M.O.; Potabattula, R.; Bernhardt, L.; Dittrich, M.; Hahn, T.; Schorsch, M.; Zacchini, F.; Ptak, G.E.; Niemann, H.; et al. Species-Specific Paternal Age Effects and Sperm Methylation Levels of Developmentally Important Genes. Cells 2022, 11, 731. [Google Scholar] [CrossRef]
- Nishiyama, A.; Nakanishi, M. Navigating the DNA methylation landscape of cancer. Trends Genet. 2021, 37, 1012–1027. [Google Scholar] [CrossRef] [PubMed]
- Halušková, J.; Holečková, B.; Staničová, J. DNA methylation studies in cattle. J. Appl. Genet. 2021, 62, 121–136. [Google Scholar] [CrossRef] [PubMed]
- Shu, J.; Li, H.; Shan, Y.; Xu, W.; Chen, W.; Song, C.; Song, W. Expression profile of IGF-I-calcineurin-NFATc3-dependent pathway genes in skeletal muscle during early development between duck breeds differing in growth rates. Dev. Genes Evol. 2015, 225, 139–148. [Google Scholar] [CrossRef] [PubMed]
- Gu, S.; Wen, C.; Li, J.; Liu, H.; Huang, Q.; Zheng, J.; Sun, C.; Yang, N. Temporal Expression of Myogenic Regulatory Genes in Different Chicken Breeds during Embryonic Development. Int. J. Mol. Sci. 2022, 23, 10115. [Google Scholar] [CrossRef]
- Guardia, T.; Eason, M.; Kontrogianni-Konstantopoulos, A. Obscurin: A multitasking giant in the fight against cancer. Biochim. Biophys. Acta (BBA)Rev. Cancer 2021, 1876, 188567. [Google Scholar] [CrossRef]
- Wang, W.Z.; Li, T.; Shi, L.J.; Yan, X.R.; Pan, Y.L.; Wu, X.S. Screening of differentially-expressed genes in the muscles of rabbit breeds with expression profile chip. Genet. Mol. Res. 2015, 14, 8038–8045. [Google Scholar] [CrossRef]
- Lu, S.; Borst, D.E.; Horowits, R. Expression and alternative splicing of N-RAP during mouse skeletal muscle development. Cell Motil. Cytoskelet. 2008, 65, 945–954. [Google Scholar] [CrossRef]
- Muráni, E.; Murániová, M.; Ponsuksili, S.; Schellander, K.; Wimmers, K. Identification of genes differentially expressed during prenatal development of skeletal muscle in two pig breeds differing in muscularity. BMC Dev. Biol. 2007, 7, 109. [Google Scholar] [CrossRef]
- Tan, X.; Liu, R.; Li, W.; Zheng, M.; Zhu, D.; Liu, D.; Feng, F.; Li, Q.; Liu, L.; Wen, J.; et al. Assessment the effect of genomic selection and detection of selective signature in broilers. Poult. Sci. 2022, 101, 101856. [Google Scholar] [CrossRef]
- Yu, J.A.; Wang, Z.; Yang, X.; Ma, M.; Li, Z.; Nie, Q. LncRNA-FKBP1C regulates muscle fiber type switching by affecting the stability of MYH1B. Cell Death Discov. 2021, 7, 73. [Google Scholar] [CrossRef] [PubMed]
- Bar-Nur, O.; Gerli, M.F.M.; Di Stefano, B.; Almda, A.E.; Galvin, A.; Coffey, A.; Huebner, A.J.; Feige, P.; Verheul, C.; Cheung, P. Direct reprogramming of mouse fibroblasts into functional skeletal muscle progenitors. Stem Cell Rep. 2018, 10, 1505–1521. [Google Scholar] [CrossRef] [PubMed]
- Chen, J.C.J.; Love, C.M.; Goldhamer, D.J. Two upstream enhancers collaborate to regulate the spatial patterning and timing of MyoD transcription during mouse development. Dev. Dyn. 2001, 221, 274–288. [Google Scholar] [CrossRef] [PubMed]
- Chen, J.C.J.; Goldhamer, D.J. The core enhancer is essential for proper timing of MyoD activation in limb buds and branchial arches. Dev. Biol. 2004, 265, 502–512. [Google Scholar] [CrossRef] [PubMed]
- Brunk, B.P.; Goldhamer, D.J.; Emerson Jr, C.P. Regulated demethylation of the myoD distal enhancer during skeletal myogenesis. Dev. Biol. 1996, 177, 490–503. [Google Scholar] [CrossRef]
- Cerri, P.; Sasso-Cerri, E. Staining methods applied to glycol methacrylate embedded tissue sections. Micron 2003, 34, 365–372. [Google Scholar] [CrossRef]
- Guo, H.; Zhu, P.; Yan, L.; Li, R.; Hu, B.; Lian, Y.; Yan, J.; Ren, X.; Lin, S.; Li, J.; et al. The DNA methylation landscape of human early embryos. Nature 2014, 511, 606–610. [Google Scholar] [CrossRef]
- Hayatsu, H.; Shiraishi, M.; Negishi, K. Bisulfite Modification for Analysis of DNA Methylation. Curr. Protoc. Nucleic Acid Chem. 2008, 33, 6–10. [Google Scholar] [CrossRef]
- Li, R.; Yu, C.; Li, Y.; Lam, T.-W.; Yiu, S.-M.; Kristiansen, K.; Wang, J. SOAP2: An improved ultrafast tool for short read alignment. Bioinformatics 2009, 25, 1966–1967. [Google Scholar] [CrossRef]
- Xiang, H.; Zhu, J.; Chen, Q.; Dai, F.; Li, X.; Li, M.; Zhang, H.; Zhang, G.; Li, D.; Dong, Y.; et al. Single base–resolution methylome of the silkworm reveals a sparse epigenomic map. Nat. Biotechnol. 2010, 28, 516–520. [Google Scholar] [CrossRef]
- Mortazavi, A.; Williams, B.A.; McCue, K.; Schaeffer, L.; Wold, B. Mapping and quantifying mammalian transcriptomes by RNA-Seq. Nat. Methods 2008, 5, 621–628. [Google Scholar] [CrossRef]
- Robinson, J.T.; Thorvaldsdóttir, H.; Winckler, W.; Guttman, M.; Lander, E.; Getz, G.; Mesirov, P.J. Integrative genomics viewer. Nat. Biotechnol. 2011, 29, 24–26. [Google Scholar] [CrossRef]
- Akalin, A.; Kormaksson, M.; Li, S.; Garrett-Bakelman, F.E.; Figueroa, M.E.; Melnick, A.; Mason, C.E. methylKit: A comprehensive R package for the analysis of genome-wide DNA methylation profiles. Genome Biol. 2012, 13, R87. [Google Scholar] [CrossRef]
- Ginestet, C. ggplot2: Elegant Graphics for Data Analysis. J. R. Stat. Soc. 2011, 174, 245–246. [Google Scholar] [CrossRef]
- Slieker, R.C.; Bos, S.D.; Goeman, J.J.; Bovée, J.V.; Talens, R.P.; van der Breggen, R.; Suchiman, H.E.D.; Lameijer, E.-W.; Putter, H.; Akker, E.B.V.D.; et al. Identification and systematic annotation of tissue-specific differentially methylated regions using the Illumina 450k array. Epigenetics Chromatin 2013, 6, 26. [Google Scholar] [CrossRef]
- Robinson, M.D.; McCarthy, D.J.; Smyth, G.K. edgeR: A Bioconductor package for differential expression analysis of digital gene expression data. Bioinformatics 2010, 26, 139–140. [Google Scholar] [CrossRef]
- Huang, D.W.; Sherman, B.T.; Lempicki, A.R. Systematic and integrative analysis of large gene lists using DAVID bioinformatics resources. Nat. Protoc. 2009, 4, 44–57. [Google Scholar] [CrossRef]







Disclaimer/Publisher’s Note: The statements, opinions and data contained in all publications are solely those of the individual author(s) and contributor(s) and not of MDPI and/or the editor(s). MDPI and/or the editor(s) disclaim responsibility for any injury to people or property resulting from any ideas, methods, instructions or products referred to in the content. |
© 2023 by the authors. Licensee MDPI, Basel, Switzerland. This article is an open access article distributed under the terms and conditions of the Creative Commons Attribution (CC BY) license (https://creativecommons.org/licenses/by/4.0/).
Share and Cite
Zhang, X.; Li, Y.; Zhu, C.; Li, F.; Liu, Z.; Li, X.; Shen, X.; Wu, Z.; Fu, M.; Xu, D.; et al. DNA Demethylation of Myogenic Genes May Contribute to Embryonic Leg Muscle Development Differences between Wuzong and Shitou Geese. Int. J. Mol. Sci. 2023, 24, 7188. https://doi.org/10.3390/ijms24087188
Zhang X, Li Y, Zhu C, Li F, Liu Z, Li X, Shen X, Wu Z, Fu M, Xu D, et al. DNA Demethylation of Myogenic Genes May Contribute to Embryonic Leg Muscle Development Differences between Wuzong and Shitou Geese. International Journal of Molecular Sciences. 2023; 24(8):7188. https://doi.org/10.3390/ijms24087188
Chicago/Turabian StyleZhang, Xumeng, Yong Li, Chenyu Zhu, Fada Li, Zhiyuan Liu, Xiujin Li, Xu Shen, Zhongping Wu, Mengsi Fu, Danning Xu, and et al. 2023. "DNA Demethylation of Myogenic Genes May Contribute to Embryonic Leg Muscle Development Differences between Wuzong and Shitou Geese" International Journal of Molecular Sciences 24, no. 8: 7188. https://doi.org/10.3390/ijms24087188
APA StyleZhang, X., Li, Y., Zhu, C., Li, F., Liu, Z., Li, X., Shen, X., Wu, Z., Fu, M., Xu, D., Tian, Y., & Huang, Y. (2023). DNA Demethylation of Myogenic Genes May Contribute to Embryonic Leg Muscle Development Differences between Wuzong and Shitou Geese. International Journal of Molecular Sciences, 24(8), 7188. https://doi.org/10.3390/ijms24087188

