Flavonoids in Amomum tsaoko Crevost et Lemarie Ameliorate Loperamide-Induced Constipation in Mice by Regulating Gut Microbiota and Related Metabolites
Abstract
1. Introduction
2. Results
2.1. Flavonoid-Rich ATES Is the Active Fraction Involved in ATAE Laxative Activity
2.2. ATTF Alleviated Loperamide-Induced STC Symptoms
2.3. ATTF Partially Restored Loperamide-Induced Gut Microbial Dysbiosis
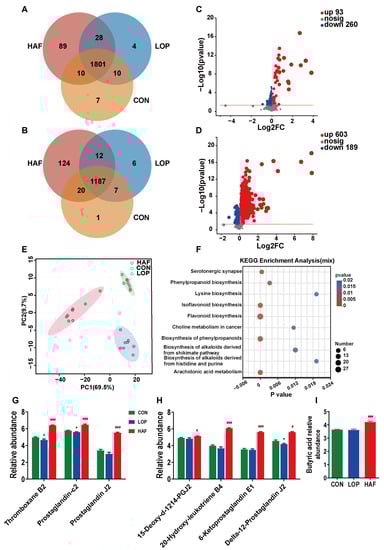
2.4. ATTF Partially Restored the Loperamide-Induced Gut Metabolite Changes
2.5. ATTF Enhanced the Expression of Serotonergic Synapse-Related Factors in Loperamide-Induced STC Mice
2.6. Correlations between Specific Gut Microbes, Gut Metabolites, and Core Host Parameters
3. Discussion
4. Materials and Methods
4.1. Preparation of AT Extract
4.2. Animal Experimental Design
4.3. Defecation Test
4.4. Gastrointestinal Transit Test and Tissue Collection
4.5. Phytochemical Composition Determination by Widely Targeted Metabolomics
4.6. 16S rRNA Gene Sequencing and Analysis of Cecal Contents
4.7. Untargeted Metabolomics of Cecal Contents
4.8. Enzyme-Linked Immunosorbent Assay
4.9. RNA Preparation and Quantitative PCR Analysis of Gene Expression
4.10. Statistical Analysis
Supplementary Materials
Author Contributions
Funding
Institutional Review Board Statement
Informed Consent Statement
Data Availability Statement
Conflicts of Interest
Abbreviation
| Full name | Abbreviation | Full name | Abbreviation |
| Slow transit constipation | STC | LES group (received loperamide and low dosage of ATES) | LES |
| Amomum tsaoko Crevost et Lemarie | AT | MES group (received loperamide and medium dosage of ATES) | MES |
| Aqueous extract of AT | ATAE | HES group (received loperamide and high dosage of ATES) | HES |
| Ethanol-soluble part of ATAE | ATES | LEP group (received loperamide and low dosage of ATEP) | LEP |
| Ethanol precipitation of ATAE | ATEP | MEP group (received loperamide and medium dosage of ATEP) | MEP |
| Total flavonoids in ATES | ATTF | HEP group (received loperamide and high dosage of ATEP) | HEP |
| Serotonin | 5-HT | LAF group (received loperamide and low dosage of ATTF) | LAF |
| 5-Hydroxytryptamine receptor 2A | 5-HT2A | HAF group (received loperamide and high dosage of ATTF) | HAF |
| Phospholipase A2 | PLA2 | The defecation time of the first black stool | FBST |
| Cyclooxygenase-2 | COX2 | Fecal wet weight | FW |
| Transient receptor potential A1 | TRPA1 | Fecal number | FN |
| Myosin light chain 3 | MLC3 | Gastrointestinal transit rate | GTR |
| Induced nitric oxide synthases | iNOs | Linear discriminant analysis effect size | LEfSe |
| Prostaglandin J2 | PGJ2 | Principal coordinate analysis | PCoA |
| Functional constipation | FC | Interstitial cells of Cajal | ICCs |
| Control group | CON | Smooth muscle cells | SMCs |
| Positive control group | POS | Enterochromaffin cell | ECC |
| Model group, received loperamide | LOP | Thromboxane B2 | TXB2 |
| LAE group (received loperamide and low dosage of ATAE) | LAE | Thromboxane A2 | TXA2 |
| MAE group (received loperamide and medium dosage of ATAE) | MAE | Proanthocyanidins | PACs |
| HAE group (received loperamide and high dosage of ATAE) | HAE |
References
- Mearin, F.; Lacy, B.E.; Chang, L.; Chey, W.D.; Lembo, A.J.; Simren, M.; Spiller, R. Bowel Disorders. Gastroenterology 2016, S0016-5085, 222–225. [Google Scholar] [CrossRef]
- Erhardt, R.; Harnett, J.E.; Steels, E.; Steadman, K.J. Functional constipation and the effect of prebiotics on the gut microbiota: A review. Br. J. Nutr. 2022, 1–9. [Google Scholar] [CrossRef] [PubMed]
- Rao, W.W.; Yang, J.J.; Qi, H.; Sha, S.; Zheng, W.; Zhang, L.; Ungvari, G.S.; Ng, C.H.; Xiang, Y.T. Efficacy and Safety of Traditional Chinese Herbal Medicine for Antipsychotic-Related Constipation: A Systematic Review and Meta-Analysis of Randomized Controlled Trials. Front. Psychiatry 2021, 12, 610171. [Google Scholar] [CrossRef]
- Chinese Pharmacopoeia Commission. Pharmacopoeia of the People’s Republic of China; China Medical Science Press: Beijing, China, 2015. (In Chinese) [Google Scholar]
- Yang, S.; Xue, Y.; Chen, D.; Wang, Z. Amomum tsao-ko Crevost & Lemarié: A comprehensive review on traditional uses, botany, phytochemistry, and pharmacology. Phytochem. Rev. 2022, 21, 1487–1521. [Google Scholar] [CrossRef]
- Choi, C.W.; Shin, J.Y.; Seo, C.; Hong, S.S.; Ahn, E.K.; Jung, Y.H.; Oh, J.S. In vitro anti-inflammatory activity of the components of Amomum tsao-ko in murine macrophage raw 264.7 cells. Afr. J. Tradit. Complement. 2018, 15, 26–34. [Google Scholar] [CrossRef]
- Zhang, T.; Lu, C.; Jiang, J. Antioxidant and anti-tumour evaluation of compounds identified from fruit of Amomum tsaoko Crevost et Lemaire. J. Funct. Foods 2015, 18, 423–431. [Google Scholar] [CrossRef]
- He, X.F.; Chen, J.J.; Huang, X.Y.; Hu, J.; Zhang, X.K.; Guo, Y.Q.; Zhang, X.M.; Geng, C.A. The antidiabetic potency of Amomum tsao-ko and its active flavanols, as PTP1B selective and α-glucosidase dual inhibitors. Ind. Crop. Prod. 2020, 160, 112908. [Google Scholar] [CrossRef]
- Jin, Z. Effects of Amomum tsao-ko on exhaust time of patients after gynecological surgery. J. Mod. Med. Health 2003, 19, 1031. (In Chinese) [Google Scholar]
- Yang, W.X.; Tian, Y.; Zhang, A.J.; Chang, S.L.; Sun, N.; Gao, X.Y.; Fan, Y.H. Effect of Aqueous Extract from Amomum tsao-ko on Constipation Symptoms induced by Ameliorates Loperamide in Mice. Southwest China J. Agric. Sci. 2020, 33, 2209–2214. (In Chinese) [Google Scholar] [CrossRef]
- Shen, N.; Wang, T.; Gan, Q.; Liu, S.; Wang, L.; Jin, B. Plant flavonoids: Classification, distribution, biosynthesis, and antioxidant activity. Food Chem. 2022, 383, 132531. [Google Scholar] [CrossRef]
- Yang, Z.H.; Yu, H.J.; Pan, A.; Du, J.Y.; Ruan, Y.C.; Ko, W.H.; Chan, H.C.; Zhou, W.L. Cellular mechanisms underlying the laxative effect of flavonol naringenin on rat constipation model. PLoS ONE 2008, 3, e3348. [Google Scholar] [CrossRef]
- Ma, L.; Qu, Z.; Xu, L.; Han, L.; Han, Q.; He, J.; Luan, X.; Wang, B.; Sun, Y.; He, B. 7,8-Dihydroxyflavone Enhanced Colonic Cholinergic Contraction and Relieved Loperamide-Induced Constipation in Rats. Dig. Dis. Sci. 2021, 66, 4251–4262. [Google Scholar] [CrossRef] [PubMed]
- Chen, Y.; Ding, Z.; Wu, Y.; Chen, Q.; Liu, M.; Yu, H.; Wang, D.; Zhang, Y.; Wang, T. Effects of Allium mongolicum Regel and Its Flavonoids on Constipation. Biomolecules 2019, 10, 14. [Google Scholar] [CrossRef] [PubMed]
- Yi, R.; Peng, P.; Zhang, J.; Du, M.; Lan, L.; Qian, Y.; Zhou, J.; Zhao, X. Lactobacillus plantarum CQPC02-Fermented Soybean Milk Improves Loperamide-Induced Constipation in Mice. J. Med. Food 2019, 22, 1208–1221. [Google Scholar] [CrossRef]
- Liu, J.; Chang, R.; Zhang, X.; Wang, Z.; Wen, J.; Zhou, T. Non-isoflavones diet incurred metabolic modifications induced by constipation in rats via targeting gut microbiota. Front. Microbiol. 2018, 9, 3002. [Google Scholar] [CrossRef] [PubMed]
- Zhang, H.; Yerigui; Yang, Y.; Ma, C. Structures and antioxidant and intestinal disaccharidase inhibitory activities of A-type proanthocyanidins from peanut skin. J. Agric. Food Chem. 2013, 61, 8814–8820. [Google Scholar] [CrossRef]
- Serra, A.T.; Rocha, J.; Sepodes, B.; Matias, A.A.; Feliciano, R.P.; de Carvalho, A.; Bronze, M.R.; Duarte, C.M.; Figueira, M.E. Evaluation of cardiovascular protective effect of different apple varieties-Correlation of response with composition. Food Chem. 2012, 135, 2378–2386. [Google Scholar] [CrossRef]
- Nishizuka, T.; Fujita, Y.; Sato, Y.; Nakano, A.; Kakino, A.; Ohshima, S.; Kanda, T.; Yoshimoto, R.; Sawamura, T. Procyanidins are potent inhibitors of LOX-1: A new player in the French Paradox. Proc. Jpn. Acad. Ser. B Phys. Biol. Sci. 2011, 87, 104–113. [Google Scholar] [CrossRef]
- Bak, M.J.; Truong, V.L.; Ko, S.Y.; Nguyen, X.N.; Ingkasupart, P.; Jun, M.; Shin, J.Y.; Jeong, W.S. Antioxidant and Hepatoprotective Effects of Procyanidins from Wild Grape (Vitis amurensis) Seeds in Ethanol-Induced Cells and Rats. Int. J. Mol. Sci. 2016, 17, 758. [Google Scholar] [CrossRef] [PubMed]
- Ogunade, I.; Schweickart, H.; McCoun, M.; Cannon, K.; McManus, C. Integrating 16S rRNA Sequencing and LC–MS-Based Metabolomics to Evaluate the Effects of Live Yeast on Rumen Function in Beef Cattle. Animals 2019, 9, 28. [Google Scholar] [CrossRef]
- Wu, H.; Xie, Y.; Xu, Y.; Hu, Z.; Wan, X.; Huang, H.; Huang, D. Protective effect of Epicatechin on APAP-induced acute liver injury of mice through anti-inflammation and apoptosis inhibition. Nat. Prod. Res. 2020, 34, 855–858. [Google Scholar] [CrossRef]
- Jhang, J.J.; Lu, C.C.; Ho, C.Y.; Cheng, Y.T.; Yen, G.C. Protective Effects of Catechin against Monosodium Urate-Induced Inflammation through the Modulation of NLRP3 Inflammasome Activation. J. Agric. Food Chem. 2015, 63, 7343–7352. [Google Scholar] [CrossRef] [PubMed]
- Liu, W.; Zhi, A. The potential of Quercetin to protect against loperamide-induced constipation in rats. Food Sci. Nutr. 2021, 9, 3297–3307. [Google Scholar] [CrossRef] [PubMed]
- Kim, J.E.; Lee, M.R.; Park, J.J.; Choi, J.Y.; Song, B.R.; Son, H.J.; Choi, Y.W.; Kim, K.M.; Hong, J.T.; Hwang, D.Y. Quercetin promotes gastrointestinal motility and mucin secretion in loperamide-induced constipation of SD rats through regulation of the mAChRs downstream signal. Pharm. Biol. 2018, 56, 309–317. [Google Scholar] [CrossRef] [PubMed]
- Seyed Hameed, A.S.; Rawat, P.S.; Meng, X.; Liu, W. Biotransformation of dietary phytoestrogens by gut microbes: A review on bidirectional interaction between phytoestrogen metabolism and gut microbiota. Biotechnol. Adv. 2020, 43, 107576. [Google Scholar] [CrossRef] [PubMed]
- Espley, R.V.; Butts, C.A.; Laing, W.A.; Martell, S.; Smith, H.; McGhie, T.K.; Zhang, J.; Paturi, G.; Hedderley, D.; Bovy, A.; et al. Dietary flavonoids from modified apple reduce inflammation markers and modulate gut microbiota in mice. J. Nutr. 2014, 144, 146–154. [Google Scholar] [CrossRef] [PubMed]
- Xiao, J.; Li, S.; Sui, Y.; Wu, Q.; Li, X.; Xie, B.; Zhang, M.; Sun, Z. Lactobacillus casei-01 facilitates the ameliorative effects of proanthocyanidins extracted from lotus seedpod on learning and memory impairment in scopolamine-induced amnesia mice. PLoS ONE 2014, 9, e112773. [Google Scholar] [CrossRef]
- Li, S.Y.; Xiao, J.; Wu, Q.; Sun, Z.D. Effect of prebiotic on the interaction between lactic acid bacteria and procyanidins in vitro. Acta Nutr. Sin. 2015, 37, 584–590. (In Chinese) [Google Scholar] [CrossRef]
- Ramos-Romero, S.; Hereu, M.; Molinar-Toribio, E.; Almajano, M.P.; Méndez, L.; Medina, I.; Taltavull, N.; Romeu, M.; Nogués, M.R.; Torres, J.L. Effects of the combination of ω-3 PUFAs and proanthocyanidins on the gut microbiota of healthy rats. Food Res. Int. 2017, 97, 364–371. [Google Scholar] [CrossRef]
- Han, M.; Song, P.; Huang, C.; Rezaei, A.; Farrar, S.; Brown, M.A.; Ma, X. Dietary grape seed proanthocyanidins (GSPs) improve weaned intestinal microbiota and mucosal barrier using a piglet model. Oncotarget 2016, 7, 80313–80326. [Google Scholar] [CrossRef]
- Gessner, D.K.; Fiesel, A.; Most, E.; Dinges, J.; Wen, G.; Ringseis, R.; Eder, K. Supplementation of a grape seed and grape marc meal extract decreases activities of the oxidative stress-responsive transcription factors NF-κB and Nrf2 in the duodenal mucosa of pigs. Acta Vet. Scand. 2013, 55, 18. [Google Scholar] [CrossRef] [PubMed]
- Tang, C.; Xie, B.; Zong, Q.; Sun, Z. Proanthocyanidins and probiotics combination supplementation ameliorated intestinal injury in Enterotoxigenic Escherichia coli infected diarrhea mice. J. Funct. Foods 2019, 62, 103521. [Google Scholar] [CrossRef]
- Wang, G.; Yang, S.; Sun, S.; Si, Q.; Wang, L.; Zhang, Q.; Wu, G.; Zhao, J.; Zhang, H.; Chen, W. Lactobacillus rhamnosus Strains Relieve Loperamide-Induced Constipation via Different Pathways Independent of Short-Chain Fatty Acids. Front. Cell. Infect. Microbiol. 2020, 10, 423. [Google Scholar] [CrossRef]
- Chen, C.L.; Chao, S.H.; Pan, T.M. Lactobacillus paracasei subsp. paracasei NTU 101 lyophilized powder improves loperamide-induced constipation in rats. Heliyon 2020, 6, e03804. [Google Scholar] [CrossRef]
- Zhou, X.; Chen, Y.; Ma, X.; Yu, Y.; Yu, X.; Chen, X.; Suo, H. Efficacy of Bacillus coagulans BC01 on loperamide hydrochloride-induced constipation model in Kunming mice. Front. Nutr. 2022, 9, 964257. [Google Scholar] [CrossRef]
- Chen, Z.; Feng, J.; Hu, S.; Hua, Y.; Ma, S.; Fu, W.; Yang, Q.; Zhang, X. Bacillus Subtilis Promotes the Release of 5-HT to Regulate Intestinal Peristalsis in STC Mice via Bile Acid and Its Receptor TGR5 Pathway. Dig. Dis. Sci. 2022, 67, 4410–4421. [Google Scholar] [CrossRef]
- Murota, K.; Nakamura, Y.; Uehara, M. Flavonoid metabolism: The interaction of metabolites and gut microbiota. Biosci. Biotechnol. Biochem. 2018, 82, 600–610. [Google Scholar] [CrossRef]
- Cremonini, E.; Wang, Z.; Bettaieb, A.; Adamo, A.M.; Daveri, E.; Mills, D.A.; Kalanetra, K.M.; Haj, F.G.; Karakas, S.; Oteiza, P.I. (-)-Epicatechin protects the intestinal barrier from high fat diet-induced permeabilization: Implications for steatosis and insulin resistance. Redox Biol. 2018, 14, 588–599. [Google Scholar] [CrossRef]
- Contreras, T.C.; Ricciardi, E.; Cremonini, E.; Oteiza, P.I. (-)-Epicatechin in the prevention of tumor necrosis alpha-induced loss of Caco-2 cell barrier integrity. Arch. Biochem. Biophys. 2015, 573, 84–91. [Google Scholar] [CrossRef] [PubMed]
- Lv, F.; Zhang, Y.; Peng, Q.; Zhao, X.; Hu, D.; Wen, J.; Liu, K.; Li, R.; Wang, K.; Sun, J. Apigenin-Mn(II) loaded hyaluronic acid nanoparticles for ulcerative colitis therapy in mice. Front. Chem. 2022, 10, 969962. [Google Scholar] [CrossRef] [PubMed]
- Yue, B.; Ren, J.; Yu, Z.; Luo, X.; Ren, Y.; Zhang, J.; Mani, S.; Wang, Z.; Dou, W. Pinocembrin alleviates ulcerative colitis in mice via regulating gut microbiota, suppressing TLR4/MD2/NF-κB pathway and promoting intestinal barrier. Biosci. Rep. 2020, 40, BSR20200986. [Google Scholar] [CrossRef]
- He, W.; Liu, M.; Li, Y.; Yu, H.; Wang, D.; Chen, Q.; Chen, Y.; Zhang, Y.; Wang, T. Flavonoids from Citrus aurantium ameliorate TNBS-induced ulcerative colitis through protecting colonic mucus layer integrity. Eur. J. Pharmacol. 2019, 857, 172456. [Google Scholar] [CrossRef]
- Zhang, M.; Wu, Y.Q.; Xie, L.; Wu, J.; Xu, K.; Xiao, J.; Chen, D.Q. Isoliquiritigenin Protects Against Pancreatic Injury and Intestinal Dysfunction After Severe Acute Pancreatitis via Nrf2 Signaling. Front. Pharmacol. 2018, 9, 936. [Google Scholar] [CrossRef]
- Suzuki-Yamamoto, T.; Yokoi, H.; Tsuruo, Y.; Watanabe, K.; Ishimura, K. Identification of prostaglandin F-producing cells in the liver. Histochem. Cell Biol. 1999, 112, 451–456. [Google Scholar] [CrossRef] [PubMed]
- Boesmans, W.; Owsianik, G.; Tack, J.; Voets, T.; Vanden Berghe, P. TRP channels in neurogastroenterology: Opportunities for therapeutic intervention. Br. J. Pharmacol. 2011, 162, 18–37. [Google Scholar] [CrossRef] [PubMed]
- Gao, F.; Ueda, S.; Horie, T. Effect of a synthetic analog of prostaglandin E1 on the intestinal mucosa of methotrexate-treated rats. Anticancer Res. 2001, 21, 1913–1917. [Google Scholar] [CrossRef]
- Cong, P.; Pricolo, V.; Biancani, P.; Behar, J. Abnormalities of prostaglandins and cyclooxygenase enzymes in female patients with slow-transit constipation. Gastroenterology 2007, 133, 445–453. [Google Scholar] [CrossRef] [PubMed]
- Kim, J.H.; Choi, S.J.; Yeum, C.H.; Yoon, P.J.; Choi, S.; Jun, J.Y. Involvement of thromboxane a(2) in the modulation of pacemaker activity of interstitial cells of cajal of mouse intestine. Korean J. Physiol. Pharmacol. 2008, 12, 25–30. [Google Scholar] [CrossRef]
- Burakoff, R.; Nastos, E.; Won, S.; Percy, W.H. Comparison of the effects of leukotrienes B4 and D4 on distal colonic motility in the rabbit in vivo. Am. J. Physiol. 1989, 257, G860–G864. [Google Scholar] [CrossRef]
- Reynaud, Y.; Fakhry, J.; Fothergill, L.; Callaghan, B.; Ringuet, M.; Hunne, B.; Bravo, D.M.; Furness, J.B. The chemical coding of 5-hydroxytryptamine containing enteroendocrine cells in the mouse gastrointestinal tract. Cell Tissue Res. 2016, 364, 489–497. [Google Scholar] [CrossRef]
- Wouters, M.M.; Farrugia, G.; Schemann, M. 5-HT receptors on interstitial cells of Cajal, smooth muscle and enteric nerves. Neurogastroenterol. Motil. 2007, 19 (Suppl. 2), 5–12. [Google Scholar] [CrossRef]
- Smith, T.K.; Park, K.J.; Hennig, G.W. Colonic migrating motor complexes, high amplitude propagating contractions, neural reflexes and the importance of neuronal and mucosal serotonin. J. Neurogastroenterol. Motil. 2014, 20, 423–446. [Google Scholar] [CrossRef]
- Lu, Y.; Zhang, Z.; Tong, L.; Zhou, X.; Liang, X.; Yi, H.; Gong, P.; Liu, T.; Zhang, L.; Yang, L.; et al. Mechanisms underlying the promotion of 5-hydroxytryptamine secretion in enterochromaffin cells of constipation mice by Bifidobacterium and Lactobacillus. Neurogastroenterol. Motil. 2021, 33, e14082. [Google Scholar] [CrossRef]
- Gershon, M.D.; Tack, J. The serotonin signaling system: From basic understanding to drug development for functional GI disorders. Gastroenterology 2007, 132, 397–414. [Google Scholar] [CrossRef] [PubMed]
- Nozawa, K.; Kawabata-Shoda, E.; Doihara, H.; Kojima, R.; Okada, H.; Mochizuki, S.; Sano, Y.; Inamura, K.; Matsushime, H.; Koizumi, T.; et al. TRPA1 regulates gastrointestinal motility through serotonin release from enterochromaffin cells. Proc. Natl. Acad. Sci. USA 2009, 106, 3408–3413. [Google Scholar] [CrossRef]
- Chen, Z.; Luo, J.; Li, J.; Kim, G.; Stewart, A.; Urban, J.F., Jr.; Huang, Y.; Chen, S.; Wu, L.G.; Chesler, A.; et al. Interleukin-33 Promotes Serotonin Release from Enterochromaffin Cells for Intestinal Homeostasis. Immunity 2021, 54, 151–163.e6. [Google Scholar] [CrossRef]
- Yang, Y.; Wang, S.; Kobayashi, K.; Hao, Y.; Kanda, H.; Kondo, T.; Kogure, Y.; Yamanaka, H.; Yamamoto, S.; Li, J.; et al. TRPA1-expressing lamina propria mesenchymal cells regulate colonic motility. JCI Insight 2019, 4, e122402. [Google Scholar] [CrossRef] [PubMed]
- Sanechika, S.; Shimobori, C.; Ohbuchi, K. Identification of herbal components as TRPA1 agonists and TRPM8 antagonists. J. Nat. Med. 2021, 75, 717–725. [Google Scholar] [CrossRef]
- Yang, M.Q.; Ye, L.L.; Liu, X.L.; Qi, X.M.; Lv, J.D.; Wang, G.; Farhan, U.K.; Waqas, N.; Chen, D.D.; Han, L.; et al. Gingerol activates noxious cold ion channel TRPA1 in gastrointestinal tract. Chin. J. Nat. Med. 2016, 14, 434–440. [Google Scholar] [CrossRef] [PubMed]
- Beck, K.; Voussen, B.; Reigl, A.; Vincent, A.D.; Parsons, S.P.; Huizinga, J.D.; Friebe, A. Cell-specific effects of nitric oxide on the efficiency and frequency of long distance contractions in murine colon. Neurogastroenterol. Motil. 2019, 31, e13589. [Google Scholar] [CrossRef] [PubMed]
- Prince, P.D.; Fischerman, L.; Toblli, J.E.; Fraga, C.G.; Galleano, M. LPS-induced renal inflammation is prevented by (-)-epicatechin in rats. Redox Biol. 2017, 11, 342–349. [Google Scholar] [CrossRef] [PubMed]
- Heneka, M.T.; Klockgether, T.; Feinstein, D.L. Peroxisome proliferator-activated receptor-gamma ligands reduce neuronal inducible nitric oxide synthase expression and cell death in vivo. J. Neurosci. 2000, 20, 6862–6867. [Google Scholar] [CrossRef] [PubMed]
- Doppler, M.; Kluger, B.; Bueschl, C.; Schneider, C.; Krska, R.; Delcambre, S.; Hiller, K.; Lemmens, M.; Schuhmacher, R. Stable Isotope-Assisted Evaluation of Different Extraction Solvents for Untargeted Metabolomics of Plants. Int. J. Mol. Sci. 2016, 17, 1017. [Google Scholar] [CrossRef] [PubMed]
- Gao, X.; Hu, Y.; Tao, Y.; Liu, S.; Chen, H.; Li, J.; Zhao, Y.; Sheng, J.; Tian, Y.; Fan, Y. Cymbopogon citratus (DC.) Stapf aqueous extract ameliorates loperamide-induced constipation in mice by promoting gastrointestinal motility and regulating the gut microbiota. Front. Microbiol. 2022, 13, 1017804. [Google Scholar] [CrossRef]






Disclaimer/Publisher’s Note: The statements, opinions and data contained in all publications are solely those of the individual author(s) and contributor(s) and not of MDPI and/or the editor(s). MDPI and/or the editor(s) disclaim responsibility for any injury to people or property resulting from any ideas, methods, instructions or products referred to in the content. |
© 2023 by the authors. Licensee MDPI, Basel, Switzerland. This article is an open access article distributed under the terms and conditions of the Creative Commons Attribution (CC BY) license (https://creativecommons.org/licenses/by/4.0/).
Share and Cite
Hu, Y.; Gao, X.; Zhao, Y.; Liu, S.; Luo, K.; Fu, X.; Li, J.; Sheng, J.; Tian, Y.; Fan, Y. Flavonoids in Amomum tsaoko Crevost et Lemarie Ameliorate Loperamide-Induced Constipation in Mice by Regulating Gut Microbiota and Related Metabolites. Int. J. Mol. Sci. 2023, 24, 7191. https://doi.org/10.3390/ijms24087191
Hu Y, Gao X, Zhao Y, Liu S, Luo K, Fu X, Li J, Sheng J, Tian Y, Fan Y. Flavonoids in Amomum tsaoko Crevost et Lemarie Ameliorate Loperamide-Induced Constipation in Mice by Regulating Gut Microbiota and Related Metabolites. International Journal of Molecular Sciences. 2023; 24(8):7191. https://doi.org/10.3390/ijms24087191
Chicago/Turabian StyleHu, Yifan, Xiaoyu Gao, Yan Zhao, Shuangfeng Liu, Kailian Luo, Xiang Fu, Jiayi Li, Jun Sheng, Yang Tian, and Yuanhong Fan. 2023. "Flavonoids in Amomum tsaoko Crevost et Lemarie Ameliorate Loperamide-Induced Constipation in Mice by Regulating Gut Microbiota and Related Metabolites" International Journal of Molecular Sciences 24, no. 8: 7191. https://doi.org/10.3390/ijms24087191
APA StyleHu, Y., Gao, X., Zhao, Y., Liu, S., Luo, K., Fu, X., Li, J., Sheng, J., Tian, Y., & Fan, Y. (2023). Flavonoids in Amomum tsaoko Crevost et Lemarie Ameliorate Loperamide-Induced Constipation in Mice by Regulating Gut Microbiota and Related Metabolites. International Journal of Molecular Sciences, 24(8), 7191. https://doi.org/10.3390/ijms24087191
