Abstract
Expansins are pH-dependent enzymatic proteins that irreversibly and continuously facilitate cell-wall loosening and extension. The identification and comprehensive analysis of Ginkgo biloba expansins (GbEXPs) are still lacking. Here, we identified and investigated 46 GbEXPs in Ginkgo biloba. All GbEXPs were grouped into four subgroups based on phylogeny. GbEXPA31 was cloned and subjected to a subcellular localization assay to verify our identification. The conserved motifs, gene organization, cis-elements, and Gene Ontology (GO) annotation were predicted to better understand the functional characteristics of GbEXPs. The collinearity test indicated segmental duplication dominated the expansion of the GbEXPA subgroup, and seven paralogous pairs underwent strong positive selection during expansion. A majority of GbEXPAs were mainly expressed in developing Ginkgo kernels or fruits in transcriptome and real-time quantitative PCR (qRT-PCR). Furthermore, GbEXLA4, GbEXLA5, GbEXPA5, GbEXPA6, GbEXPA8, and GbEXPA24 were inhibited under the exposure of abiotic stresses (UV-B and drought) and plant hormones (ABA, SA, and BR). In general, this study expanded our understanding for expansins in Ginkgo tissues’ growth and development and provided a new basis for studying GbEXPs in response to exogenous phytohormones.
1. Introduction
Cell-wall plasticity is a key determinant in plant growth, development, and response to diverse environments [1]. To grow, plant cells can change their shape or structure in a short time to transform themselves into various differentiated cells to meet current plant-growth needs and adapt to a specific growth environment [1]. Cell-wall loosening is a prerequisite for the remodeling of the cell wall, in which new structural components are added to the cell wall or altering its physical structure, inducing anisotropic growth and shape changes in the cell [2]. Modifying proteins attached to the cell wall play an integral role in cell-wall relaxation, the most recognized of which are expansins (EXPs) [3]. As the primary wall-loosening factor, EXPs can regulate wall relaxation directly without any chemical energy by means of auxin activity, and this relaxation of stress on the cell wall induces a bulking turgor-driven cell expansion [1,4].
Therefore, EXPs constitute a class of proteins that contribute to cell-wall extension [5,6]. It has been proposed that plant EXPs function in breaking hydrogen bonds between cell-wall polymers made of cellulose and hemicellulose, allowing the polymers to become movable and rearrangeable to produce new expansive growth [7,8]. This growth hypothesis proposed that EXPs promote cell-wall elongation since they are acid-induced proteins [9]. Cellulose polysaccharides constitute the primary cell-wall polymer. H+-ATP, which is released from the plasma membrane, lowers the pH around the cell wall [10], inducing EXPs to play their roles, and short polysaccharide fragments are released from the cell-wall polymer cellulose microfibrils, relieving the tension and, by loosening the binding between the cellulose microfibrils and the polysaccharide [11], allowing sliding among microfibrils [12]. The newly synthesized cellulose, hemicellulose, and pectin are filled and precipitated into the cell wall to maintain the thickness of the cell wall, enhancing its strength and toughness during the new growth processes [13].
Based on the above knowledge, it is believed that EXPs are the main determinant in cell shape for many developmental processes, such as their regulation in cell-wall extensibility [7,8,14], including expansion and elongation [15]. Since the discovery of EXPs in cucumber [10], their functions have been reported successively in other species, such as promoting the elongation of roots in soybean [16] and stems in rice [17], contributing to strawberry green fruits growth [18] and loquat mature fruits softening [19], and triggering rose petal and fruits abscission [20]. The overexpression of OSEXPA8 affected rice height, leaf number, and root development [21]. In aspen, PttEXPA1 transgenic lines showed increased stem internode elongation, leaf expansion, and larger cell sizes in leaves [22]. Wheat TaEXPA2 and TaEXPB23 improved oxidative stress tolerance in transgenic Arabidopsis and tobacco, respectively [23,24]. Thus, it is generally concluded that EXPs mediate multiple biological functions in growth and development and stress response in most plants. These functions depend on two conserved domains, namely (1) double-psi beta-barrel (DPBB), which comprises more than 120 amino acids with a His-Phe-Asp (HFD) motif and conserved cysteine residues (N-terminal); and (2) Pollen_allerg, which contains polar and aromatic amino acid residues that are conducive to binding polysaccharides (C-terminal) [25]. Almost all EXPs contain these two conserved domains, yet little is known about the molecular regulatory functions of Ginkgo biloba EXPs.
As typical gymnosperm, G. biloba L., is a large ornamental tree that is tolerant to adverse growing conditions [26]; the species is 150 million years old [26], and the leaves’ bright color and unique shape are truly graceful. Its leaves and seeds have medicinal and edible values [27]. The species’ extraordinary growth performances have attracted scholars’ attention; the mutant G. biloba golden leaves had fewer and smaller chloroplasts that were abnormally developed [28]. A pharmacologically active G. biloba extract had terpenoids synthesized mainly in the roots [29]. The vascular cambium in nonaging Ginkgo was closely related to its long lifespan [30]. However, the achievement for this growth phenomena was based largely on the plasticity of the cell wall, and mining the excellent genes that play an important role in the growth and development and environmental responses of ancient G. biloba can provide a reference in learning more about this species. Herein, we systematically identified 46 GbEXPs based on the recent G. biloba genome sequence release; GbEXPA31 was further selected for cloning to verify our identification. The functional properties of GbEXPs were investigated using multiple bioinformatics analyses, including phylogeny, gene organization, motifs, regulatory elements, GO annotation, and collinearity. Transcriptome profiles combined with qRT-PCR trials investigated the GbEXPs expression pattern in developing Ginkgo tissues and exposure of abiotic stresses and plant hormones. This work established the basis for Ginkgo GbEXPs study and gave new research perspective in GbEXPs responding to diverse conditions.
2. Results
2.1. GbEXP Genes Identification and Phylogenetic Relationships
Ginkgo EXPs were identified by employing local Blastp and online tools. A total of 46 GbEXP genes (GbEXPs) were designated according to Arabidopsis AtEXP classification and GbEXP chromosomal position. These 46 GbEXP genes were divided into four subgroups, namely GbEXPA, GbEXPB, GbEXLA, and GbEXLB, with 32, 4, 5, and 5 genes, respectively (see Supplementary Table S1 for their general characteristics). GbEXPA24 encoded the shortest putative protein of 231 amino acids; the molecular weight (MW) ranged from 25,010.84 kDa (GbEXPA31) to 41,674.53 kDa (GbEXLB4), with the isoelectric point (pI) ranging from 4.61 (GbEXPA16) to 9.98 (GbEXPA20). Only GbEXPA2, GbEXPA18, and GbEXLB4 exhibited unstable amino acid properties; their instability indexes were greater than 40. Overall, 21 and 16 of 46 GbEXPs might function in the chloroplast and extracellular, respectively.
The phylogenetic relationships among Ginkgo, Arabidopsis, and poplar were determined with 46 GbEXPs, 35 AtEXPs [31,32], and 36 PtEXPs [33] (File S1). EXPA was the largest subgroup containing 33 GbEXPs, and GbEXPA31 was assigned to this subgroup, which is located in the phylogenetic branch adjacent to GbEXPA25 and GbEXPA5 (Figure 1). PtEXPA14, PtEXPA13, PtEXPA12, AtEXP14, and AtEXP2 had higher homology with GbEXPA31 in all EXPs among the three species. GbEXPB was the least abundant subgroup, with only four members.
Figure 1.
Bayesian phylogenetic tree of all expansin proteins from Ginkgo biloba, Arabidopsis thaliana, and Populus trichocarpa. Clades in red, blue, purple, and orange branches refer to the EXPA, EXPB, EXLA, and EXLB subfamilies, respectively. EXP genes are marked by orange triangles, blue stars, and red stars for Arabidopsis, Populus trichocarpa, and Ginkgo biloba, respectively.
2.2. GbEXPA31 Cloning and Characteristic Analysis
The open reading frame (ORF) of GbEXPA31 was 705 bp and encoded a total of 234 amino acids (Supplementary Figure S3A). It was mainly composed of a random coil (61.97%), extended strand (31.20%), and alpha helix (6.84%) (Supplementary Figure S3B), and the simulated 3D structure verified this prediction (Figure S3C). As the hydrophilic scores in most amino acids were negative, GbEXPA31 may function as a hydrophilic protein (Supplementary Figure S3D). Six conserved motifs (Boxes I–VI) were detected (Figure S3E), and two cysteine-rich regions (C-rich), Box I–II at the N-terminal, and Box III HFD were typically characteristic residues in EXPs [33]. Box VI enriched tryptophans (W) at the N-terminal of EXPs. The W residues were involved in cellulose-binding-like domain [33]. These special amino acid residues may be beneficial for EXPs to form specific 3D structures to perform their function of binding microfibrils and determining cell walls’ shapes [34,35].
2.3. GbEXPA31 Subcellular Localization
The full-length coding sequence of GbEXPA31 was fused with the Green fluorescent protein (EGFP) at the C terminal under the driver of the 35S cauliflower mosaic virus (CaMV) promoter in the pART-CAM-EGFP backbone vector; a blank vector encoding free GFP was embedded in the same manner. The test group exhibited an additional GFP signal, and more red particles than the control were observed in GFP fluorescence and chloroplast channels. The merged channel for GFP, chlorophyll, and bright field also showed abundant gold particles in the chloroplast. These results revealed that GbEXPA31 might be located in the chloroplast, nucleus, plasma membrane, and cell wall (Figure 2).
Figure 2.
GbEXPA31 subcellular localization. GFP-CK: GFP blank vector, transient expression of GbEXPA31 fusing GFP in tobacco (Nicotiana benthamiana) epidermal cells by confocal laser microscopy. Scale bars = 20 µm.
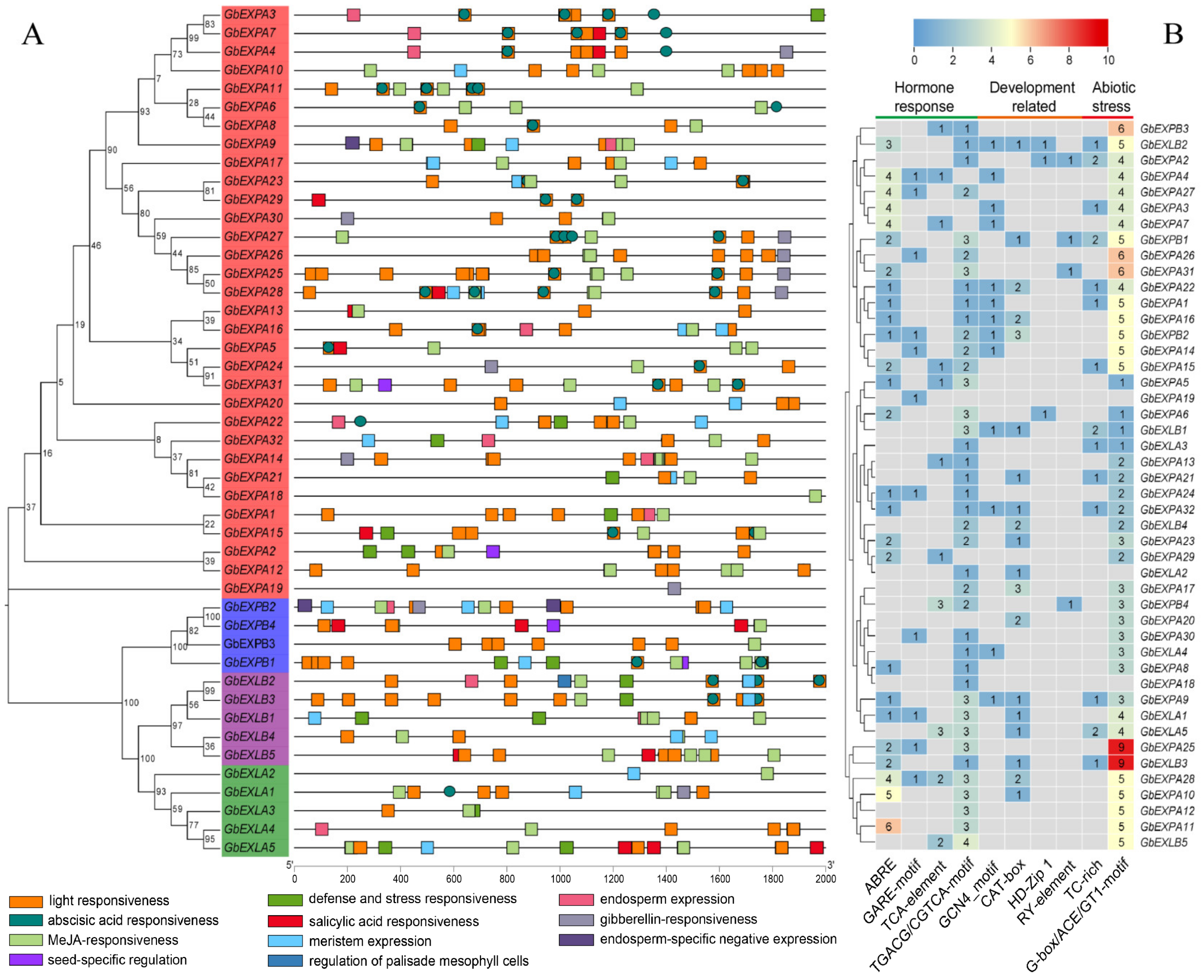
2.4. Conserved Motifs, Gene Structures, Cis-Regulatory Elements, and Chromosome Mapping Analysis
To further investigate the conservation and variation of GbEXPs, the conserved motifs were predicted, and ten types of motifs in GbEXPs were found (see Figure 3 and Supplementary Figure S4 for details). The type, number, and order of these motifs in the four subgroups (GbEXPA, GbEXPB, GbEXLA, and GbEXLB) corresponded to their phylogenetic clustering. Generally, the GbEXPA subgroup possessed Motifs 5, 3, 6, 1, 4, and 2; GbEXPB and GbEXLB subgroups contained Motifs 5, 3, 8, 7, and 9; and the GbEXLA subgroup lacked Motif 5. This finding verified that GbEXLA and GbEXLB subgroups had a close evolutionary relationship. GbEXLB3 had the longest intron sequence, followed by GbEXPA7, and their intron sequences were much longer than those of the other two subgroups (Supplementary Figure S5). No significant differences were found in the cis-acting elements related to abiotic stress, growth and development, and phytohormone responses among the four GbEXP subgroups (Figure 4A). Notably, GbEXPA25 and GbEXLB3 contained nine elements involved in light responsiveness, and they were the most common in all elements (Figure 4B and Table S3). GbEXPA31, GbEXPA2, GbEXPB4, and GbEXPB1 contained one seed-specific regulatory element (RY-element) (Table S3). Moreover, GbEXLA5 contained three salicylic acid (SA)-responsive elements, and this may reflect its role in responding to the SA treatment. Collectively, most GbEXPs contained more cis-elements related to plant hormone and abiotic stress responses than were related to development. The motifs and cis-elements results indicated that several GbEXPs may have a conserved function.
Figure 3.
The phylogenetic tree and motif distribution of the GbEXP family.
Figure 4.
Number of regulatory elements related to plant hormone response, development, and abiotic stress. (A) Phylogeny and distribution of cis-elements in GbEXPs (B) A heatmap showing the counts of cis-acting elements in the promoters of GbEXPs.
The 46 GbEXPs were unevenly distributed on 10 out of the Gingko’s 12 chromosomes (Supplementary Figure S6). Chr1 and chr11 harbored more GbEXPs than the other chromosomes, with 12 and 11 members, respectively. Among them, 22 of 23 belonged to the EXPA subgroup, including GbEXPA31, and were located in the 3′ region of ch1 (GbEXPA1-11) and the 5′ region of ch11 (GbEXPA22-32), implying that gene expansion has occurred in the EXPA subgroup [36]. There were also few GbEXPs located on different chromosomes, such as GbEXPA12 on chr3, GbEXPA13-14 on chr4, and GbEXPA15 on chr7. Moreover, the sparse distribution was significantly different from GbEXPA1-11 and GbEXPA22-32. Therefore, their gene structures and expression characteristics needed to be deeply analyzed and interpreted.
2.5. Gene Ontology (GO) and Collinearity Analyses
All GbEXPAs were annotated to the term of plant-type cell-wall organization; eight and six were involved in syncytium formation and herbicide response, respectively (Figure 5A and Table S4). A total of three, two, and two GbEXPAs were involved in root development, cell-wall modification, and unidimensional cell growth, respectively. None of the GbEXPB, GbEXLA, or GbEXLB genes were assigned to any known biological processes. Among the cellular components, 31 genes were located in both extracellular and membrane regions (Figure 5B); only GbEXPA14 was involved in the cell wall. Moreover, none of the GbEXPs were annotated to a molecular functional term. Such findings indicated that the molecular and biological functions of GbEXPs needed further investigation, especially the EXPB, EXLA, and EXLB subgroups.
Figure 5.
GO annotation, syntenic analysis, and tissue-specific expression of the GbEXP family. (A) Biological process terms of GbEXPs. (B) Cellular component terms of GbEXPs. (C) Collinearity analysis of GbEXPs. (D) Tissue-specific expression of GbEXPs in the transcriptome.
We found 16 duplicated paralogs in the GbEXPA subgroup according to their location in syntenic blocks (Figure 5C and Table 1). Seven duplicated pairs (GbEXPA13/3, GbEXPA13/7, GbEXPA13/10, GbEXPA13/21, GbEXPA19/20, GbEXPA18/19, and GBEXPA14/19) were subject to positive selection, as their Ka/Ks ratios were greater than 1, and the ratios of GbEXPA13/3 and GbEXPA13/7 were greater than 2, indicating that these three genes (GbEXPA13, GbEXPA3, and GbEXPA7) underwent strong evolutionary divergence. These results partially supported the previous assumption that two gene clusters are located on chr 1(GbEXPA1-11) and chr11(GbEXPA22-32). These gene pairs are in segmental duplication and may have redundant biological functions.
Table 1.
Ka (nonsynonymous), Ks (synonymous), and Ka/Ks ratios of duplicated GbEXPs in Ginkgo.
2.6. Expression Pattern of GbEXPs in G. biloba Tissues
To understand the potential roles of GbEXPs in the developmental process of Ginkgo tissues, the transcript and relative expression profiles were investigated. Most GbEXPs showed preferential expression in the developing and rapidly expanding tissues, such as staminate strobili, cambium, young stems, immature leaves, kernels, and fruits, while another specific expression appeared in mature or senescent tissues, such as roots, mature kernels and fruits, and yellow leaves (Figure 5D). A majority of GbEXPs were not constitutively expressed in Ginkgo tissues (Figure 5D), showing a high correlation between specific expression and the degree of tissue development. Thus, eight GbEXPs were selected for further qRT-PCR assays to analyze their functions in tissue development, and more especially for vascular cambium. GbEXPA31 was preferentially expressed in kernels in August (Figure 6), and this was consistent with the transcriptome profile and the regulatory element prediction. Similar to GbEXPA31, GbEXPA32 was mainly expressed in kernels (August) and fruits (October), suggesting that GbEXPA31 and GbEXPA32 may play an important role in developing kernels. Moreover, GbEXPA32 may also function as a ripening-regulated expansin, and a situation was found in GbEXLB1, as it showed predominant expression in mature fruits (October). GbEXPA24, as the most homologous to GbEXPA31, had a different expression tendency in the five tissues (cambium, fruits, kernels, leaves, and xylem); its highest level was observed in fruits (October). GbEXLB5 was highly expressed in developing cambium, fruits, kernels, leaves, and xylem, and the relative expression levels were greater than 100 in certain developmental stages for each tissue (Figure 6). GbEXPB4 was mainly expressed in leaves (March). Overall, excluding GbEXPA31, GbEXPB4, and GbEXLB5, the remaining five GbEXPs all tended to be preferentially expressed in mature fruits (October), followed by xylem (October), which may be the functional indication of these five genes in Ginkgo fruits’ development. In summary, the transcripts and qRT-PCR analysis suggested that GbEXPs had highly tissue-specific expression characteristics (Figure 6).
Figure 6.
Relative expressions of GbEXPs in Ginkgo developing tissues. Lowercase letters indicate significant differences at p < 0.05 according to Duncan’s test (values are the means ± SDs of three independent biological replicates).
2.7. Transcriptional Profiles under Phytohormones Exposure and Abiotic Stress
EXPs were previously verified to be involved in response of exogenous plant hormones and abiotic stress [15,37]. Thus, the transcript abundances related to plant hormones and stress responsiveness were investigated. A total of 14, 14, 27, and 2 GbEXPs exhibited different expression levels to varying degrees under exposures to MeJA, SA, UV-B, and drought stress, respectively (Supplementary Figure S7). GbEXPA24, GbEXLA4, and GbEXPA8 were downregulated after MeJA stimulation (Supplementary Figure S7A).
Different from what was observed for MeJA, GbEXPA21 and GbEXLA4 were induced under the SA treatment. GbEXPA5-8 and GbEXPA10-11 mapped to chr1 exhibited the consistent expression patterns under UV-B exposure, and their expression levels were downregulated, with GbEXPA5-8 being the most prominent (Supplementary Figure S7B). These findings verified the segmental duplication events among these four GbEXPAs and GbEXPA13, implying their conservative function in dealing with UV-B stimulation; meanwhile, while GbEXLA4-5 and GbEXLB1 were upregulated in this treatment (Supplementary Figure S7B). GbEXPA10-11, GbEXPA6-7, and GbEXLA4 were downregulated after 24 h in PEG-6000 stimulation and gradually recovered between 48 and 72 h, with the lowest peak at 24 h and the highest peak at 72 h (Supplementary Figure S7C).
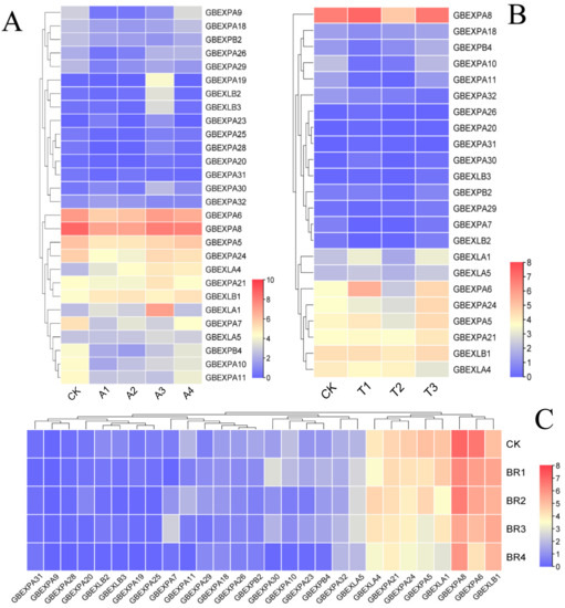
2.8. Expression Profiles of GbEXPs under Exogenous Abscisic acid (ABA), Salicylic Acid (SA), and Brassinolide (BR) Treatments
The exogenous ABA, SA, and BR were sprayed to evaluate whether GbEXPs were induced in response to phytohormones. The transcriptome profiling quantified GbEXP expression under these three treatments. Most GbEXPs (e.g., GbEXPA7, GbEXPA10-11, and GbEXPA24) were inhibited at 0.5 and 1 mmol/L ABA (A1 and A2), but this inhibition was relieved when the concentration increased to 1.5–2 mmol/L (A3 and A4) (Figure 7A). Under 2 mmol/L SA (T2), some GbEXPs were suppressed to the lowest level, including GbEXLA1, GbEXLA5, GbEXPA5, GbEXPA6, GbEXPA21, and GbEXPA24, and as the concentration increased to 3 mmol/L (T3), they were upregulated compared to their CKs (Figure 7B). Moreover, a downregulated expression was also found in the BR treatment, producing results consistent with those under SA, especially at a 2 mg/L (BR4) concentration (Figure 7C).
Figure 7.
Expression profiles of GbEXPs under exogenous ABA, SA, and BR treatments. Transcript abundance TPM values were transformed into log2(TPM + 1) to construct heatmaps. (A) GbEXPs expression under induction of ABA. (B) GbEXPs expression under exogenous SA spraying. (C) GbEXPs expression under exogenous BR.
3. Discussion
As one of the most studied structural proteins that promote primary cell-wall growth in plants, EXPs can fill microfibrils and bind cellulose networks to form independent reticular systems [8,38], enhancing the strength and toughness of cell walls to maintain continuous cell-wall extension [39]. Here, to better understand the developmental regulation of EXPs in Ginkgo, we systematically identified 46 GbEXP members. Similar to other plant species [38,39], the EXPA subgroup in Ginkgo accounted for the majority of all GbEXPs (69.6%); this percentage was evidenced by the syntenic analysis of gene expansion, which included a total of 16 fragmental duplication pairs, with 9 out of 16 pairs undergoing extensive purifying selection and the remaining 7 pairs exhibiting strong positive evolutionary selection [40].
In phylogenesis, GbEXPA31 was located in a phylogenetic clade with AtEXPA2. AtEXPA2 was reported to be involved in Arabidopsis seed germination [41]. Blastp search showed that GbEXPA31 had 78.85% sequence identity to the CLEXPA2 and ClLEXPA1 within all GbEXPs, and CLEXPA1 and CLEXPA1-2 were involved in cambium development in Cunninghamia lanceolata [42]. To further investigate the expansive growth function of GbEXPA31, we extracted GbEXPA31 from the Ginkgo vascular cambium and analyzed its structural features and subcellular localization. GbEXPA31 was located in the nucleus, cell wall, plasma membrane, and chloroplast. Moreover, it was preferentially expressed in Ginkgo kernels during August, and a previous prediction suggested that it contained a cis-element related to seed development; thus, the analysis for GbEXPA31 might verify our putative identification for the GbEXP family. We also found that the light-response regulatory element (G-box/ACE/GT1-motif) was the most abundant in GbEXPs, and all members contained at least one, suggesting that light-induced responses were essential for the expansive function of these expansins. The GO annotation showed that 32 GbEXPAs were involved in plant cell-wall organization, and of these, GbEXPA26 was only located in the extracellular region, while other GbEXPAs were located in the membrane and extracellular region; GbEXPA14 was also present in the cell wall. These common annotation terms in GbEXPAs may indicate their functional redundancy [33].
Gene-expression patterns are closely involved in their biological functions [31]. Expansin in different subgroups had different expansive functions [15]; most EXPAs tended to be constitutively expressed [43,44], while some (EXPBs, EXLAs, and EXLBs) were not only drastically affected by tissue development and environment but also had obvious temporal- and spatial-specific expression preferences [44,45]. Thus, RT-qPCR and transcriptome profiling in Ginkgo tissues (leaves, fruits, kernels, cambium, and xylem) were analyzed to investigate these effects, and the results showed that most GbEXPs were highly expressed in rapidly developing tissues, such as immature kernels, fruit, and cambium. Moreover, GbEXPA32, GbEXPA24, and GbEXLB1 had high expression in fruit (October), suggesting their roles in fruit maturation. Under the PEG-6000 stimulation, most GbEXPs showed downregulation after 24 h and 48 h from treatment and then recovered at 72 h. It is interesting that GbEXLA4 located in the same subgroup with AtEXLA2 was substantially upregulated; overexpression of AtEXLA2 might reduce the hypocotyls’ cell-wall strength [45]. Thus, we can infer that drought induced cell-wall expansion within a short time, improving the water-use efficiency and reducing the internal water potential in cells to absorb extra water and mitigate the damage under stress [46,47]. EXPs are also regulated by exogenous plant hormones, such as BR and ABA [48,49]. In our work, several GbEXPAs, GbEXLA1, and GbEXLA4 fluctuated between up- and downregulation under mild or severe ABA and SA induction, especially for GbEXLA1 and GbEXLA4, suggesting that different phytohormones may have specificity in these gene regulations, as is consistent with the complex mechanism of phytohormones stimulating plant growth and development [50]. Some EXPs only performed their function of loosening and expanding the cell wall in specific cell-growth states, and these EXPs were indirectly regulated by specific phytohormone-induced signaling cascades [48,49,50]. However, the mechanisms in the differential expression of GbEXPs induced by exogenous plant hormones need to be further investigated by means of molecular biology.
4. Materials and Methods
4.1. Identification and Phylogenetic Analysis of the GbEXP Family
The Ginkgo genome was obtained from Liu et al. [51]. A total of 35 and 36 expansins in Arabidopsis thaliana and Populus trichocarpa, respectively, were downloaded from EXPANSIN CENTRAL (http://www.personal.psu.edu/fsl/ExpCentral/, accessed on 10 September 2021) as query sequences to blast against the Ginkgo expansin proteins by local blast (https://ftp.ncbi.nlm.nih.gov/blast/executables/blast+/LATEST/, accessed on 15 September 2021) (E-value < 1 × 10−5). The candidate members were submitted to the Conserved Domain Database (https://www.ncbi.nlm.nih.gov/cdd, accessed on 20 September 2021) and Pfam (http://pfam.xfam.org/, accessed on 22 September 2021) for verification of the conserved domains DPBB_1 (pfam03330) and Pollen_allerg_1 (pfam01357), and the putative members without two specific domains or complete open reading frames were removed. Expansin protein sequences from Arabidopsis, Populus, and Ginkgo were utilized to analyze the phylogenetic relationship, using MEGA 7.0 software [21], with the maximum likelihood method by 1000 replications of bootstrap analysis.
4.2. Gene Cloning, Characterization, and Subcellular Localization of GbEXPA31
The CDS of GbEXPA31 was amplified and cloned into the 5 min TM TA/Blunt-Zero Cloning Kit to verify the putative nucleic acid sequence. The orthologs of GbEXPA31 were searched using Blastp (http://www.ncbi.nlm.nih.gov/BLAST/, accessed on 10 August 2021). Those expansin protein sequences with more than 80% identity were used for the multiple sequence alignment by DNAMAN 6.0.3 (https://www.lynnon.com/downloads.html, accessed on 10 August 2021). The secondary and tertiary structures were predicted by the GOR IV method [52] and SWISS-MODEL (http://swissmodel.expasy.org/, accessed on 1 November 2021), respectively. The hydrophobicity and hydrophilicity were determined by Protscale (http://web.expasy.org/protsc-ale/, accessed on 23 September 2021).
GbEXPA31 lacking stop codon was amplified using specific primers designed with SnapGene software (https://www.snapgene.com/, accessed on 8 November 2021) according to the CAM-EGFP plasmid. The blank vector CAM-EGFP was digested with Xho I and EcoR, and GbEXPA31 was inserted into CAM-EGFP to fuse the EGFP under the driven of CaMV 35S promotor, using homologous recombinase NovoRec® (Novoprotein Scientific Inc., Shanghai, China). The ligated system was successively transferred into DH5α and GV3101 competent cells, LB liquid medium was added into competent cells, and the bacterial solution was smeared on LB solid medium containing kanamycin. The sequencing results for the positive clones are shown in Supplementary Figures S1 and S2 The suspension containing GbEXPA31 was gently injected into the back of tobacco leaves. GFP fluorescence distributions were observed under a laser scanning confocal microscope (FV3000, Olympus, Tokyo, Japan); the wavelength of GFP in GFP fluorescence channel and autofluorescence in chloroplast channel, respectively, was 488 nm and 561 nm [53].
4.3. Physicochemical Property Determination, Motif, and Cis-Element Analysis
Protein characteristics, molecular weight, and theoretical pI were determined using the ProtParam tool (https://web.expasy.org/protparam/, accessed on 23 September 2021). Subcellular localizations were predicted by WoLF PSORT (http://psort.hgc.jp/, accessed on 6 October 2021). Physical chromosomal locations were identified using Gene Location Visualize of TBtools [54]. Conserved protein motifs were searched by MEME (https://meme-suite.org/meme/tools/meme, accessed on 8 October 2021) and specifying the motifs number as ten. The 2 kp upstream sequences of GbEXPs start codon were extracted and submitted to PlantCARE (http://bioinformatics.psb.ugent.be/webtools/plantcare/html/, accessed on 11 October 2021) to predict the cis-acting elements. The conserved motifs and acting elements were displayed with TBtools [54].
4.4. GBEXPs Collinear Analysis
The two-sequence files of TBtools were used to search the paralogous sequences within GbEXPs with an E-value of 1 × 10−5. The paralogous file was employed to predict the collinear relationship by the Quick MCScanX Wrapper. The nonsynonymous and synonymous substitution rate (Ka/Ks) values in the duplicated pairs were calculated using DnaSP6 software (http://www.ub.edu/dnasp/, accessed on 15 October 2021).
4.5. Transcriptome Profiling Analysis and GO Annotation
Fastq files of RNA-sequencing (RNA-seq) in different tissues, including buds, staminate, and ovulate strobili (PRJNA289172); root (PRJNA373812); stem (PRJNA473396); cambium (PRJNA488475); developing leaves (PRJNA473396, PRJNA517218, and PRJNA578374); fruits (PRJNA473396); and developing kernels (PRJNA292849), were searched with the accession numbers and downloaded from the EMBL-EBI (https://www.ebi.ac.uk/ena/browser/home, accessed on 18 October 2021) database, as well as the data under treatments of exogenous methyl jasmonate (MeJA) (PRJNA553587), salicylic acid (SA) (PRJNA598887), UV-B (PRJNA595103), and drought exposure (PRJNA604486) from a published study [55]. Raw data were filtered using Trimmomatic [56], and then FastQC evaluation was conducted for high-quality data [57], clean reads were mapped to genome with STAR [58], the transcript abundance was calculated as transcripts per million (TPM) value with RSEM [59], and TPM was converted into log2(TPM + 1) values with Micosoft excel 2010 (accessed on 20 April 2020) to draw heatmaps by TBtools [54]. GbEXP sequences were submitted to Protein ANNotation with Z-scoRE server [60] to predict the GO functions that could be annotated.
4.6. GbEXP Expression Validation in Ginkgo Tissues by qRT-PCR
We harvested the developing tissues from nine ≈20-year-old female Ginkgo trees, including leaves, fruits, kernels, xylem, vascular cambium from trunk at breast height, and 2–3-year-old branches of the middle canopy. Each tissue was collected from three independent trees as one biological replicate during August 2021 and June 2022. Samples were placed in liquid nitrogen and transferred to −80 °C for RNA extraction. Total RNA was extracted with E.Z.N.A.® Plant RNA Kit (Omega, Nanjing, China), according to the instruction; high-quality RNA from the samples was used for cDNA synthesis using MonScript™ RTIII All-in-One Mix with dsDNase (Monad, Nanjing, China). Eight GbEXPs in four subgroups, including GbEXPA31, were quantified by qRT-PCR on an Applied Biosystems® 7500 Real Time PCR System as the instruction of MonAmp™ SYBR® Green qPCR Mix (Monad, Nanjing, China) with specific primers (Supplementary Table S2); the reaction program in PCR was fully followed as the introduction of kit. Ginkgo GAPDH was utilized as a housekeeping gene to determine the relative expression with the 2−ΔΔCTmethod [61].
4.7. Phytohormone ABA, BR and SA Application
Exogenous abscisic acid (ABA) and brassinolide (BR) were sprayed on the leaf surface of one-year-old potted Ginkgo seedlings, and 0 mg. L-1 (CK), 0.5 mg. L-1 (A-1/BR1), 1 mg. L-1 (A-2/BR2), 1.5 mg. L-1 (A-3/BR3), and 2 mg. L-1 (A-4/BR4) were tested separately for ABA or BR spraying. The control was distilled water containing 0.02% Tween 20, with 30 seedlings, which were sprayed in each ABA or BR concentration, yielding three biological replicates. After the first spray was initiated on 31 July 2020, 5 mL of ABA or BR solution at the designated concentration was sprayed on each seedling every 5 d, and mature leaves under the four treatments for the two phytohormones were harvested for growth response and gene-expression determination on day 20 after completing the five sprays. The sequencing data used in this assay were submitted to CNCB (accession no. PRJCA010326). The RNA-seq data of spraying exogenous salicylic acid (SA) were obtained from our previous study [55].
5. Conclusions
In this study, we systematically identified and characterized 46 GbEXPs in terms of phylogeny, motif distribution, cis-regulatory elements, chromosomal localization, GO annotation, and gene duplication for the first time. GbEXPA31 was further selected for full-length CDS cloning and subcellular localization to verify our identification, and the result showed that GbEXPA31 might play a role in Ginkgo’s kernel development. Most GbEXPs contained abundant light-response and MeJA-response cis-elements. The tissue-preferential expression of transcriptome and qRT-PCR analyses indicated that most GbEXPs had specific expressions in Ginkgo kernels, fruits, or xylem. Under the abiotic stresses and exogenous ABA, SA, and BR treatments, GbEXLA4, GbEXLA5, and GbEXPA5, GbEXPA6, GbEXPA8, and GbEXPA24 were downregulated by specific induction, proving the suppressive regulation by stimulations of UV-B, drought stress, and exogenous plant hormones. Collectively, this study provided comprehensive information for GbEXPs and an insight into the expression pattern of GbEXPs tissue-specific and environmental response.
Supplementary Materials
The supporting information can be downloaded at: https://www.mdpi.com/article/10.3390/ijms24065901/s1.
Author Contributions
Conceptualization, F.G.; methodology, F.G. and J.G.; software, F.G.; validation, F.G.; formal analysis, J.G.; data curation, F.G.; writing—original draft preparation, F.G.; writing—review and editing, F.G., J.G., G.W. and Y.A.E.-K.; visualization, F.G.; supervision, Y.A.E.-K. and G.W.; project administration, G.W.; funding acquisition, Y.A.E.-K. and G.W. All authors have read and agreed to the published version of the manuscript.
Funding
This work was supported by the Key Research and Development Program Projects of Jiangsu Province (BE2022373), the National Natural Science Foundation of China (31971689), and the Priority Academic Program Development of Jiangsu Higher Education Institutions (PAPD).
Institutional Review Board Statement
Not applicable.
Informed Consent Statement
Not applicable.
Data Availability Statement
The data and materials supporting the conclusions of this study are included within the article.
Acknowledgments
We thank all teachers and classmates in the laboratory for providing technical assistance.
Conflicts of Interest
The authors declare no conflict of interest.
References
- Chebli, Y.; Geitmann, A. Cellular growth in plants requires regulation of cell wall biochemistry. Curr. Opin. Cell Biol. 2017, 44, 28–35. [Google Scholar] [CrossRef] [PubMed]
- Cosgrove, D.J. Plant expansins: Diversity and interactions with plant cell walls. Curr. Opin. Plant Biol. 2015, 25, 162–172. [Google Scholar] [CrossRef] [PubMed]
- Yang, J.J.; Zhang, G.Q.; An, J.; Li, Q.X.; Chen, Y.H.; Zhao, X.Y.; Wu, J.J.; Wang, Y.; Hao, Q.Q. Expansin gene TaEXPA2 positively regulates drought tolerance in transgenic wheat (Triticum aestivum L.). Plant Sci. 2020, 298, 110596. [Google Scholar] [CrossRef] [PubMed]
- Cosgrove, D.J. Expansive growth of plant cell walls. Plant Physiol. Biochem. 2000, 38, 1009–1124. [Google Scholar] [CrossRef]
- Lee, Y.; Kende, H. Expression of β-Expansins is correlated with internodal elongation in deepwater rice. Plant Physiol. 2001, 127, 645–654. [Google Scholar] [CrossRef]
- Li, K.; Ma, B.; Shen, J.J.; Zhao, S.; Ma, X.; Wang, Z.M.; Fan, Y.H.; Tang, Q.L.; Wei, D.Y. The evolution of the expansin gene family in Brassica species. Plant Physiol. Bioch. 2021, 167, 630–638. [Google Scholar] [CrossRef]
- Choi, D.S.; Cho, H.-T.; Lee, Y. Expansins: Expanding importance in plant growth and development. Physiol. Plant. 2006, 126, 511–518. [Google Scholar] [CrossRef]
- Li, Y.; Jones, L.; McQueen-Mason, S. Expansins and cell growth. Curr. Opin. Plant Biol. 2003, 6, 603–610. [Google Scholar] [CrossRef]
- Cosgrove, D.J.; Li, L.C.; Cho, H.T.; Hoffmann-Benning, S.; Moore, R.C.; Blecker, D. The growing world of expansins. Plant Cell Physiol. 2002, 43, 1436–1444. [Google Scholar] [CrossRef]
- McQueen-Mason, S.J.; Rochange, F. Expansins in plant growth and development: An update on an emerging topic. Plant Biol. 1999, 1, 19–25. [Google Scholar] [CrossRef]
- Zhao, M.R.; Li, Y.C.; Wang, W. Research progress on the relationship between expansins and plant stress resistance. Plant Physiol J. 2012, 48, 637–642. [Google Scholar] [CrossRef]
- Sharova, E.I. Expansins: Proteins involved in cell wall softening during plant growth and morphogenesis. Russ. J. Plant Physiol. 2007, 54, 713–727. [Google Scholar] [CrossRef]
- Marowa1, P.; Ding, A.; Kong, Y.Z. Expansins: Roles in plant growth and potential applications in crop improvement. Plant Cell Rep. 2016, 35, 949–965. [Google Scholar] [CrossRef]
- Choi, D.; Kim, J.H.; Lee, A.Y. Expansins in plant development. Adv. Bot. Res. 2008, 47, 47–97. [Google Scholar] [CrossRef]
- Narayan, J.A.; Chakravarthi, M.; Nerkar, G.; Manoj, V.M. Overexpression of expansin EaEXPA1, a cell wall loosening protein enhances drought tolerance in sugarcane. Ind. Crops Prod. 2020, 159, 113035. [Google Scholar] [CrossRef]
- Lee, D.K.; Ahn, J.H.; Song, S.K.; Choi, Y.D.; Lee, J.S. Expression of an expansin gene is correlated with root elongation in soybean. Plant Physiol. 2003, 131, 985–997. [Google Scholar] [CrossRef]
- Lee, Y.; Kende, H. Expression of alpha-expansin and expansin-like genes in deepwater rice. Plant Physiol. 2002, 130, 1396–1405. [Google Scholar] [CrossRef]
- Harrison, E.P.; McQueen-Mason, S.J.; Manning, K. Expression of six expansin genes in relation to extension activity in developing strawberry fruit. J. Exp. Bot. 2001, 360, 1437–1446. [Google Scholar] [CrossRef]
- Yang, S.L.; Sun, C.D.; Wang, P.; Shan, L.L.; Cai, C.; Zhang, B.; Zhang, W.S.; Li, X.; Ferguson, I.; Chen, K.S. Expression of expansin genes during postharvest lignification and softening of ‘Luoyangqing’ and ‘Baisha’ loquat fruit under different storage conditions. Postharvest Biol. Technol. 2008, 49, 46–53. [Google Scholar] [CrossRef]
- Sane, A.P.; Tripathi, S.K.; Nath, P. Petal abscission in rose (Rosa bourboniana var Grussan an Teplitz) is associated with the enhanced expression of an alpha expansin gene, RbEXPA1. Plant Sci. 2007, 172, 481–487. [Google Scholar] [CrossRef]
- Ma, N.N.; Wang, Y.; Qiu, S.C.; Kang, Z.H.; Che, S.G.; Wang, G.X.; Huang, J.L. Overexpression of OsEXPA8, a root-specific gene, improves rice growth and root system architecture by facilitating cell extension. PLoS ONE 2013, 8, e75997. [Google Scholar] [CrossRef] [PubMed]
- Gray-Mitsumune, M.; Blomquist, K.; Mcqueen-Mason, S.; Teeri, Y.T.; Sundberg, B.; Mellerowicz, E.J. Ectopic expression of a wood-abundant expansin PttEXPA1 promotes cell expansion in primary and secondary tissues in aspen. Plant Biotechnol. J. 2008, 6, 62–72. [Google Scholar] [CrossRef] [PubMed]
- Chen, Y.C.; Ren, Y.Q.; Zhang, G.Q.; An, J.; Yang, J.J.; Wang, Y.; Wang, W. Overexpression of the wheat expansin gene TaEXPA2 improves oxidative stress tolerance in transgenic Arabidopsis plants. Plant Physiol. Bioch. 2018, 124, 190–198. [Google Scholar] [CrossRef] [PubMed]
- Han, Y.Y.; Chen, Y.H.; Yin, S.H.; Zhang, M.; Wang, W. Over-expression of TaEXPB23, a wheat expansin gene, improves oxidative stress tolerance in transgenic tobacco plants. J. Plant Physiol. 2015, 173, 62–71. [Google Scholar] [CrossRef] [PubMed]
- Hossain, M.S.; Ahmed, B.; Ullah, M.W.; Haque, M.S.; Shahidul Islam, M. Genome wide identification and characterization of expansin genes in Jute. Trop. Plant Biol. 2021, 15, 40–54. [Google Scholar] [CrossRef]
- Niemiera, A.X. Ginkgo, Maidenhair tree (Ginkgo biloba). Va. Coop. Ext. (VCE) 2009, 14, 1046–2901. [Google Scholar]
- Crane, P.R. An evolutionary and cultural biography of ginkgo. Plants People Planet 2018, 1, 32–37. [Google Scholar] [CrossRef]
- Li, W.X.; Yang, S.B.; Lu, Z.G.; He, Z.C.; Ye, Y.L.; Zhao, B.B.; Wang, L.; Jin, B. Cytological, physiological, and transcriptomic analyses of golden leaf coloration in Ginkgo biloba L. Hort. Res. 2018, 5, 12. [Google Scholar] [CrossRef]
- Ye, J.B.; Yang, K.; Li, Y.T.; Xu, F.; Cheng, S.Y.; Zhang, W.W.; Liao, Y.L.; Yang, X.Y.; Wang, L.N.; Wang, Q.J. Genome-wide transcriptome analysis reveals the regulatory network governing terpene trilactones biosynthesis in Ginkgo biloba. Tree Physiol. 2022, 42, 2068–2085. [Google Scholar] [CrossRef]
- Wang, L.; Cui, J.W.; Jin, B.; Zhao, J.G.; Xu, H.M.; Lu, Z.G.; Li, W.X.; Li, X.X.; Li, L.L. Multifeature analyses of vascular cambial cells reveal longevity mechanisms in old Ginkgo biloba trees. Proc. Natl. Acad. Sci. USA 2020, 117, 2201–2210. [Google Scholar] [CrossRef]
- Liu, Y.P.; Zhang, L.; Hao, W.F.; Zhang, L.; Liu, Y.; Chen, L.Q. Expression of two α-type expansins from Ammopiptanthus nanus in Arabidopsis thaliana enhance tolerance to cold and drought stresses. Int. J. Mol. Sci. 2019, 20, 5255. [Google Scholar] [CrossRef]
- Liu, W.; Xu, L.; Lin, H.; Cao, J. Two expansin genes, AtEXPA4 and AtEXPB5, are redundantly required for pollen tube growth and AtEXPA4 is involved in primary root elongation in Arabidopsis thaliana. Genes 2021, 12, 249. [Google Scholar] [CrossRef]
- Kuluev, B.R.; Knyazev, A.V.; Mikhaylova, E.V.; Chemeris, A.V. The role of expansin genes PtrEXPA3 and PnEXPA3 in the regulation of leaf growth in poplar. Russ. J. Genet. 2017, 53, 651–660. [Google Scholar] [CrossRef]
- Orford, S.J.; Timmis, J.N. Specific expression of an expansin gene during elongation of cotton fibres. Biochim. Biophys. Acta 1998, 1398, 342–346. [Google Scholar] [CrossRef]
- Cosgrove, D.J. Loosening of plant cell walls by expansins. Nature 2000, 407, 321–326. [Google Scholar] [CrossRef]
- Lu, Y.G.; Liu, L.F.; Wang, X.; Han, Z.H.; Ouyang, B.; Zhang, J.H.; Li, H.X. Genome-wide identification and expression analysis of the expansin gene family in tomato. Mol. Genet Genom. 2016, 291, 597–608. [Google Scholar] [CrossRef]
- Gao, W.R.; Li, D.C.; Fan, X.X.; Sun, Y.J.; Han, B.; Wang, X.S.; Xu, G. Genome-wide identifcation, characterization, and expression analysis of the expansin gene family in watermelon (Citrullus lanatus). Biotech 2020, 10, 302. [Google Scholar] [CrossRef]
- Cho, H.-T.; Cosgrove, D.J. Altered expression of expansin modulates leaf growth and pedicel abscission in Arabidopsis thaliana. Proc. Natl. Acad. Sci. USA 1997, 97, 9783–9788. [Google Scholar] [CrossRef]
- Ding, A.M.; Marowa, P.; Kong, Y.Z. Genome-wide identification of the expansin gene family in tobacco (Nicotiana tabacum). Mol. Genet Genom. 2016, 291, 1891–1907. [Google Scholar] [CrossRef]
- Roth, C.; Liberles, D.A. A systematic search for positive selection in higher plants (Embryophytes). BMC Plant Biol. 2006, 6, 12. [Google Scholar] [CrossRef]
- Yan, A.; Wu, M.J.; Yan, L.M.; Hu, R.; Ali, I.; Gan, Y.B. AtEXP2 is involved in seed germination and abiotic stress response in Arabidopsis. PLoS ONE 2014, 9, e85208. [Google Scholar] [CrossRef] [PubMed]
- Wang, G.F.; Gao, Y.; Wang, J.J.; Yang, L.W.; Song, R.T.; Li, X.R.; Shi, J.S. Overexpression of two cambium-abundant Chinese fir (Cunninghamia lanceolata) expansin genes ClEXPA1 and ClEXPA2 affect growth and development in transgenic tobacco and increase the amount of cellulose in stem cell walls. Plant Biotechnol. J. 2011, 9, 486–502. [Google Scholar] [CrossRef] [PubMed]
- Feng, X.; Xu, Y.Q.; Peng, L.N.; Yu, X.Y.; Zhao, Q.Q.; Feng, S.S.; Zhao, Z.Y.; Li, F.L.; Hu, B.Z. TaEXPB7-B, a β-expansin gene involved in low-temperature stress and abscisic acid responses, promotes growth and cold resistance in Arabidopsis thaliana. J. Plant Physiol. 2019, 240, 153004. [Google Scholar] [CrossRef] [PubMed]
- Chen, Y.K.; Zhang, B.; Li, C.H.; Lei, C.X.; Kong, C.Y.; Yang, Y.; Gong, M. A comprehensive expression analysis of the expansin gene family in potato (Solanum tuberosum) discloses stress-responsive expansin-like B genes for drought and heat tolerances. PLoS ONE 2019, 14, e0219837. [Google Scholar] [CrossRef] [PubMed]
- Boron, A.K.; Loock1, B.V.; Suslov, D.; Markakis, M.N.; Verbelen, J.-P.; Vissenberg, K. Over-expression of AtEXLA2 alters etiolated Arabidopsis hypocotyl growth. Ann. Bot. 2014, 115, 67–80. [Google Scholar] [CrossRef]
- Han, Z.S.; Liu, Y.L.; Deng, X.; Liu, D.M.; Liu, Y.; Hu, Y.K.; Yan, Y.M. Genome-wide identification and expression analysis of expansin gene family in common wheat (Triticum aestivum L.). BMC Genom. 2019, 20, 101. [Google Scholar] [CrossRef]
- Chen, Y.; Han, Y.; Kong, X.; Ren, Y.; Wang, W. Ectopic expression of wheat expansin gene TaEXPA2 improved the salt tolerance of transgenic tobacco by regulating Na+/K+ and antioxidant competence. Plant Physiol. 2017, 159, 161–177. [Google Scholar] [CrossRef]
- Sánchez, M.A.; Mateos, I.; Labrador, E.; Dopico, B. Brassinolides and IAA induce the transcription of four α-expansin genes related to development in Cicer arietinum. Plant Physiol. Biochem. 2004, 42, 709–716. [Google Scholar] [CrossRef]
- Park, C.H.; Kim, T.-W.; Son, S.-H.; Hwang, J.Y.; Lee, S.C.; Chang, S.C.; Kim, S.-H.; Kim, S.W. Brassinosteroids control AtEXPA5 gene expression in Arabidopsis thaliana. Phytochemistry 2010, 71, 380–387. [Google Scholar] [CrossRef]
- Zhou, P.; Zhu, Q.; Xu, J.C.; Huang, B.R. Cloning and characterization of a gene, AsEXP1, encoding expansin proteins inducible by heat stress and hormones in creeping bentgrass. Crop Sci. 2011, 51, 333–341. [Google Scholar] [CrossRef]
- Liu, H.L.; Wang, X.B.; Wang, G.B.; Cui, P.; Wu, S.G.; Ai, C.; Hu, N.; Li, A.; He, B.; Shao, X.J.; et al. The nearly complete genome of Ginkgo biloba illuminates gymno-sperm evolution. Nat. Plants 2021, 7, 748–756. [Google Scholar] [CrossRef]
- Zhang, B.Y.; Chang, L.; Sun, W.N.; Ullah, U.; Yang, X.Y. Overexpression of an expansin-like gene, GhEXLB2 enhanced drought tolerance in cotton. Plant Physiol. Biochem. 2021, 162, 468–475. [Google Scholar] [CrossRef]
- Weerawanich, K.; Webster, G.; Ma, J.K.-C.; Phoolcharoen, W.; Sirikantaramas, S. Gene expression analysis, subcellular localization, and in planta antimicrobial activity of rice (Oryza sativa L.) defensin 7 and 8. Plant Physiol. Biochem. 2018, 124, 160–166. [Google Scholar] [CrossRef]
- Chen, C.J.; Chen, H.; Zhang, Y.; Thomas, H. TBtools-an integrative toolkit developed for interactive analyses of big biological data. Nat. Plant 2020, 13, 8. [Google Scholar] [CrossRef]
- Guo, F.Y.; Xiong, W.L.; Guo, J.; Wang, G.B. Systematic identification and expression analysis of the auxin response factor (ARF) gene family in Ginkgo biloba L. Int. J. Mol. Sci. 2022, 23, 6754. [Google Scholar] [CrossRef]
- Bolger, A.M.; Lohse, M.; Usadel, B. Trimmomatic: A flexible trimmer for Illumina sequence data. Bioinformatics 2014, 30, 2114–2120. [Google Scholar] [CrossRef]
- Brown, J.; Pirrung, M.; McCue, L.A. FQC Dashboard: Integrates Fast QC results into a web-based, interactive, and extensible FASTQ quality control tools. Bioinformatics 2017, 33, 3137–3139. [Google Scholar] [CrossRef]
- Dobin, A.; Davis, C.A.; Schlesinger, F.; Drenkow, J.; Zaleski, C.; Jha, S.; Batut, P.; Chaisson, M.; Gingeras, T.R. STAR: Ultrafast universal RNA-seq aligner. Bioinformatics 2012, 29, 15–21. [Google Scholar] [CrossRef]
- Li, B.; Dewey, C.N. RSEM: Accurate transcript quantification from RNA-Seq data with or without a reference genome. BMC Bioinform. 2011, 12, 323. [Google Scholar] [CrossRef]
- Wimalanathan, K.; Friedberg, I.; Andorf, C.M.; Lawrence-Dill, C.J. Maize GO annotation, methods, evaluation, and review (maize-GAMER). Plant Direct 2017, 21, e00052. [Google Scholar] [CrossRef]
- Maksimovic, N.; Andjelkovic, A.; Rasic, V.M. Quantitative analysis of the dystrophin gene by real-time PCR. Arch. Biol. Sci. 2012, 64, 787–792. [Google Scholar] [CrossRef]
Disclaimer/Publisher’s Note: The statements, opinions and data contained in all publications are solely those of the individual author(s) and contributor(s) and not of MDPI and/or the editor(s). MDPI and/or the editor(s) disclaim responsibility for any injury to people or property resulting from any ideas, methods, instructions or products referred to in the content. |
© 2023 by the authors. Licensee MDPI, Basel, Switzerland. This article is an open access article distributed under the terms and conditions of the Creative Commons Attribution (CC BY) license (https://creativecommons.org/licenses/by/4.0/).






