Modulation of Visual Responses and Ocular Dominance by Contralateral Inhibitory Activation in the Mouse Visual Cortex
Abstract
1. Introduction
2. Results
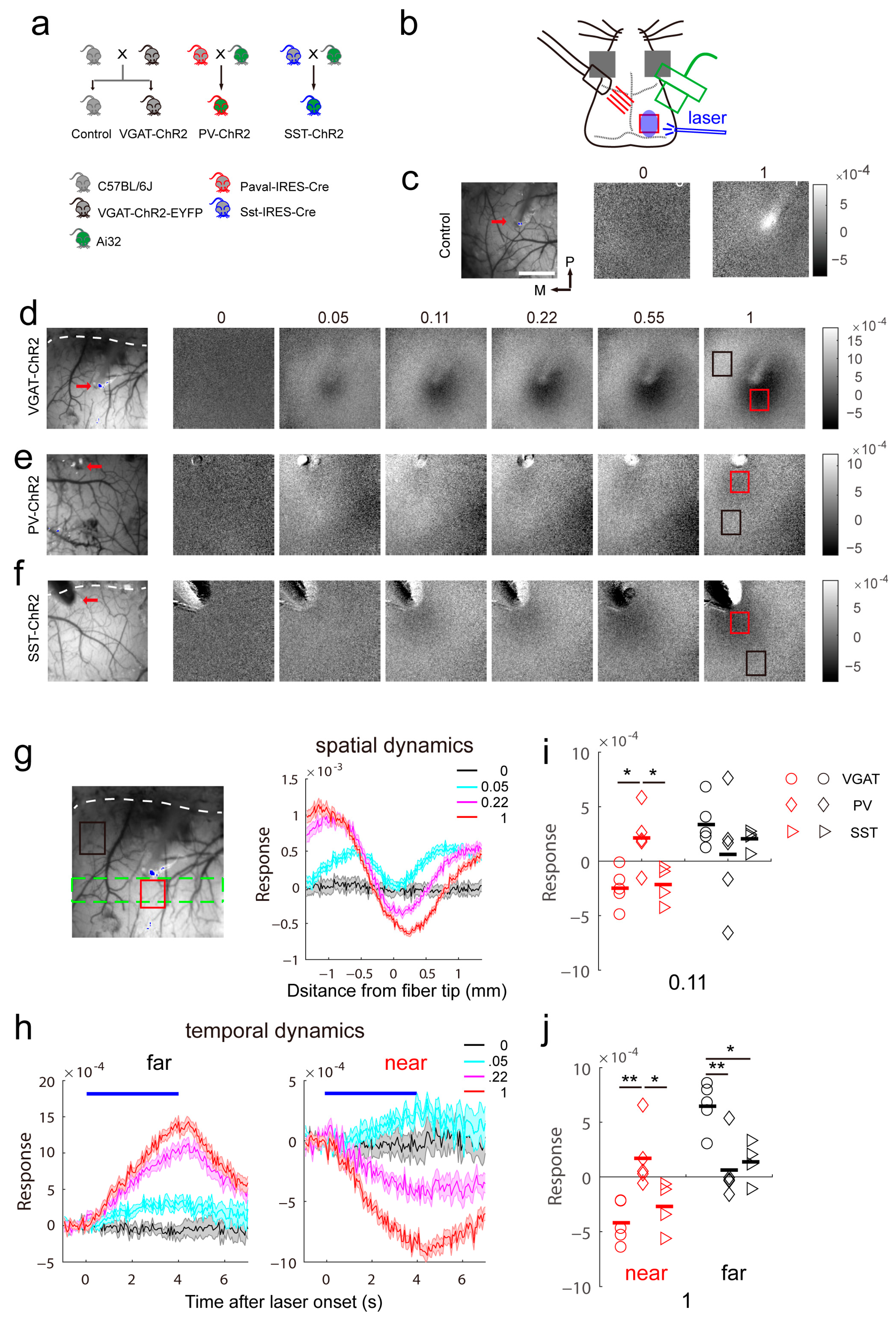
2.1. Distinct Response Features to Activation of Specific Interneurons in the Cortex
2.2. Reduced Spontaneous Activity in the Binocular Area Contralateral to Stimulation
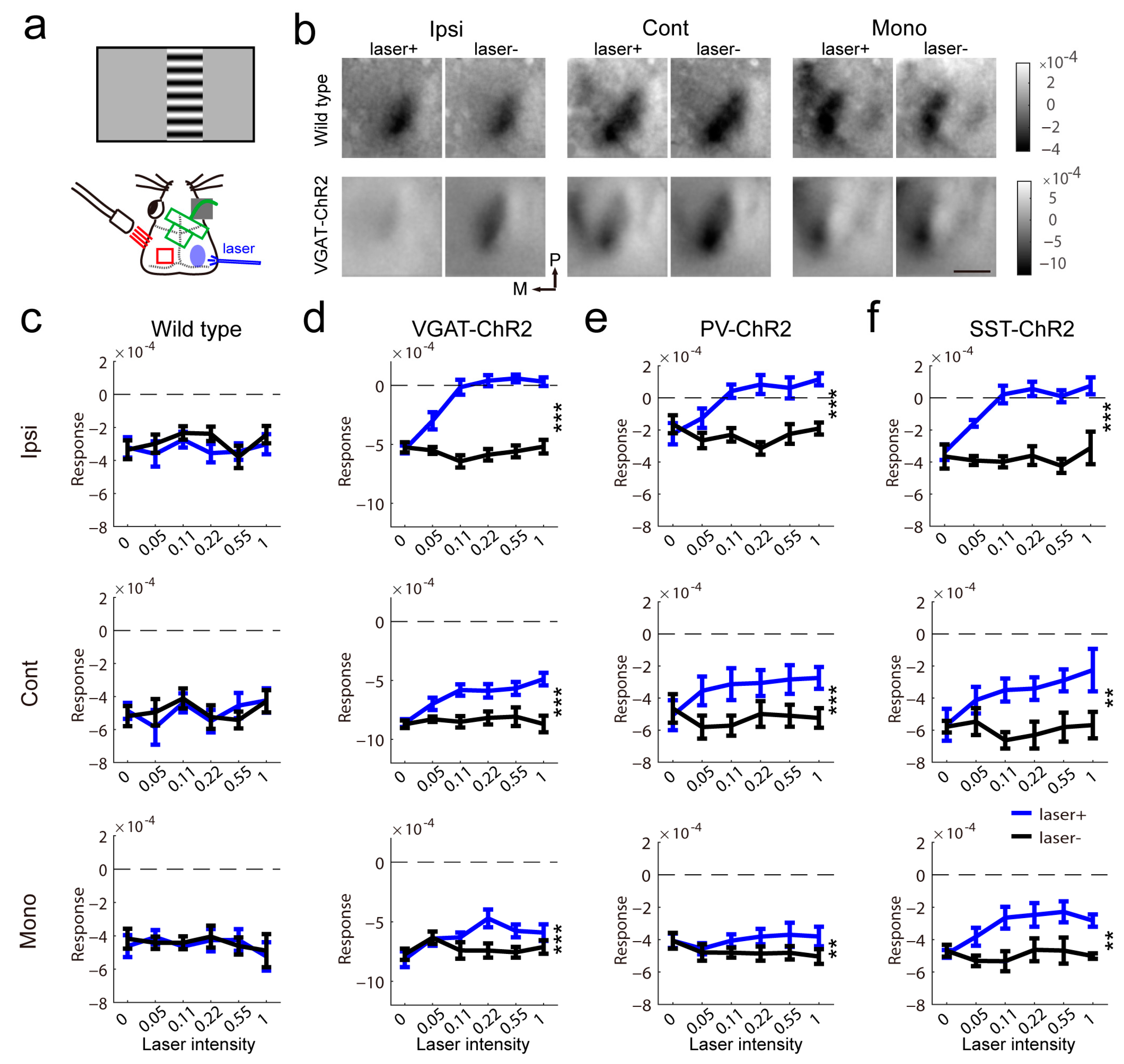
2.3. The Impact of Contralateral Inhibitory Activation on Visually Evoked Response
2.4. Contralateral Inhibitory Activation Shifts Ocular Dominance to the Contralateral Eye
2.5. The Effect of Inhibitory Neuron Activation Was Partially Mediated by Silencing of Excitatory Cells
3. Discussion
4. Materials and Methods
4.1. Animals
4.2. Virus and Stereotaxic Surgery
4.3. In Vivo Photostimulation
4.4. Intrinsic Signal Optical Imaging
4.5. Histological Analyses for Virus Expression
4.6. Statistical Analyses
5. Conclusions
Supplementary Materials
Author Contributions
Funding
Institutional Review Board Statement
Informed Consent Statement
Data Availability Statement
Conflicts of Interest
References
- Niell, C.M.; Stryker, M.P. Modulation of Visual Responses by Behavioral State in Mouse Visual Cortex. Neuron 2010, 65, 472–479. [Google Scholar] [CrossRef] [PubMed]
- Azimi, Z.; Barzan, R.; Spoida, K.; Surdin, T.; Wollenweber, P.; Mark, M.D.; Herlitze, S.; Jancke, D. Separable gain control of ongoing and evoked activity in the visual cortex by serotonergic input. eLife 2020, 9, e53552. [Google Scholar] [CrossRef] [PubMed]
- Wang, C.-L.; Zhang, L.; Zhou, Y.; Zhou, J.; Yang, X.-J.; Duan, S.-M.; Xiong, Z.-Q.; Ding, Y.-Q. Activity-Dependent Development of Callosal Projections in the Somatosensory Cortex. J. Neurosci. 2007, 27, 11334–11342. [Google Scholar] [CrossRef] [PubMed]
- Lodato, S.; Rouaux, C.; Quast, K.B.; Jantrachotechatchawan, C.; Studer, M.; Hensch, T.K.; Arlotta, P. Excitatory Projection Neuron Subtypes Control the Distribution of Local Inhibitory Interneurons in the Cerebral Cortex. Neuron 2011, 69, 763–779. [Google Scholar] [CrossRef]
- Fame, R.M.; MacDonald, J.L.; Dunwoodie, S.L.; Takahashi, E.; Macklis, J.D. Cited2 Regulates Neocortical Layer II/III Generation and Somatosensory Callosal Projection Neuron Development and Connectivity. J. Neurosci. 2016, 36, 6403–6419. [Google Scholar] [CrossRef]
- Jiang, X.; Shen, S.; Cadwell, C.R.; Berens, P.; Sinz, F.; Ecker, A.S.; Patel, S.; Tolias, A.S. Principles of connectivity among morphologically defined cell types in adult neocortex. Science 2015, 350, aac9462. [Google Scholar] [CrossRef]
- Kimura, F.; Baughman, R.W. GABAergic Transcallosal Neurons in Developing Rat Neocortex. Eur. J. Neurosci. 1997, 9, 1137–1143. [Google Scholar] [CrossRef]
- Restani, L.; Cerri, C.; Pietrasanta, M.; Gianfranceschi, L.; Maffei, L.; Caleo, M. Functional Masking of Deprived Eye Responses by Callosal Input during Ocular Dominance Plasticity. Neuron 2009, 64, 707–718. [Google Scholar] [CrossRef]
- Meyer, B.-U.; Röricht, S.; von Einsiedel, H.G.; Kruggel, F.; Weindl, A. Inhibitory and excitatory interhemispheric transfers between motor cortical areas in normal humans and patients with abnormalities of the corpus callosum. Brain 1995, 118, 429–440. [Google Scholar] [CrossRef]
- Schnitzler, A.; Kessler, K.; Benecke, R. Transcallosally mediated inhibition of interneurons within human primary motor cortex. Exp. Brain Res. 1996, 112, 381–391. [Google Scholar] [CrossRef]
- Bocci, T.; Caleo, M.; Giorli, E.; Barloscio, D.; Maffei, L.; Rossi, S.; Sartucci, F. Transcallosal inhibition dampens neural responses to high contrast stimuli in human visual cortex. Neuroscience 2011, 187, 43–51. [Google Scholar] [CrossRef]
- He, X.-F.; Lan, Y.; Zhang, Q.; Liang, F.-Y.; Luo, C.-M.; Xu, G.-Q.; Pei, Z. GABA-ergic interneurons involved in transcallosal inhibition of the visual cortices in vivo in mice. Physiol. Behav. 2015, 151, 502–508. [Google Scholar] [CrossRef]
- Anastasiades, P.G.; Marlin, J.J.; Carter, A.G. Cell-Type Specificity of Callosally Evoked Excitation and Feedforward Inhibition in the Prefrontal Cortex. Cell Rep. 2018, 22, 679–692. [Google Scholar] [CrossRef]
- Sempere-Ferràndez, A.; Andrés-Bayón, B.; Geijo-Barrientos, E. Callosal responses in a retrosplenial column. Anat. Embryol. 2018, 223, 1051–1069. [Google Scholar] [CrossRef]
- Ip, I.B.; Emir, U.E.; Lunghi, C.; Parker, A.J.; Bridge, H. GABAergic inhibition in the human visual cortex relates to eye dominance. Sci. Rep. 2021, 11, 17022. [Google Scholar] [CrossRef]
- Wang, B.-S.; Sarria, M.S.B.; An, X.; He, M.; Alam, N.M.; Prusky, G.T.; Crair, M.C.; Huang, Z.J. Retinal and Callosal Activity-Dependent Chandelier Cell Elimination Shapes Binocularity in Primary Visual Cortex. Neuron 2021, 109, 502–515.e7. [Google Scholar] [CrossRef]
- Gonchar, Y.; Burkhalter, A. Three distinct families of GABAergic neurons in rat visual cortex. Cereb Cortex 1997, 7, 347–358. [Google Scholar] [CrossRef]
- Markram, H.; Toledo-Rodriguez, M.; Wang, Y.; Gupta, A.; Silberberg, G.; Wu, C. Interneurons of the neocortical inhibitory system. Nat. Rev. Neurosci. 2004, 5, 793–807. [Google Scholar] [CrossRef]
- Lee, S.-H.; Kwan, A.C.; Zhang, S.; Phoumthipphavong, V.; Flannery, J.G.; Masmanidis, S.C.; Taniguchi, H.; Huang, Z.J.; Zhang, F.; Boyden, E.S.; et al. Activation of specific interneurons improves V1 feature selectivity and visual perception. Nature 2012, 488, 379–383. [Google Scholar] [CrossRef]
- Zhao, S.; Ting, J.; E Atallah, H.; Qiu, L.; Tan, J.; Gloss, B.; Augustine, G.J.; Deisseroth, K.; Luo, M.; Graybiel, A.M.; et al. Cell type–specific channelrhodopsin-2 transgenic mice for optogenetic dissection of neural circuitry function. Nat. Methods 2011, 8, 745–752. [Google Scholar] [CrossRef]
- Taniguchi, H.; He, M.; Wu, P.; Kim, S.; Paik, R.; Sugino, K.; Kvitsani, D.; Fu, Y.; Lu, J.; Lin, Y.; et al. A Resource of Cre Driver Lines for Genetic Targeting of GABAergic Neurons in Cerebral Cortex. Neuron 2011, 71, 995–1013. [Google Scholar] [CrossRef] [PubMed]
- Madisen, L.; Mao, T.; Koch, H.; Zhuo, J.-M.; Berenyi, A.; Fujisawa, S.; Hsu, Y.-W.; Garcia, A.J.; Gu, X.; Zanella, S.; et al. A toolbox of Cre-dependent optogenetic transgenic mice for light-induced activation and silencing. Nat. Neurosci. 2012, 15, 793–802. [Google Scholar] [CrossRef] [PubMed]
- Cusick, C.; Lund, R. The distribution of the callosal projection to the occipital visual cortex in rats and mice. Brain Res. 1981, 214, 239–259. [Google Scholar] [CrossRef] [PubMed]
- Aravanis, A.M.; Wang, L.-P.; Zhang, F.; Meltzer, L.A.; Mogri, M.Z.; Schneider, M.B.; Deisseroth, K. An optical neural interface: In vivo control of rodent motor cortex with integrated fiberoptic and optogenetic technology. J. Neural. Eng. 2007, 4, S143–S156. [Google Scholar] [CrossRef] [PubMed]
- Fergus, A.; Lee, K.S. GABAergic Regulation of Cerebral Microvascular Tone in the Rat. J. Cereb. Blood Flow Metab. 1997, 17, 992–1003. [Google Scholar] [CrossRef]
- Cauli, B.; Tong, X.-K.; Rancillac, A.; Serluca, N.; Lambolez, B.; Rossier, J.; Hamel, E. Cortical GABA Interneurons in Neurovascular Coupling: Relays for Subcortical Vasoactive Pathways. J. Neurosci. 2004, 24, 8940–8949. [Google Scholar] [CrossRef]
- Rancillac, A.; Rossier, J.; Guille, M.; Tong, X.-K.; Geoffroy, H.; Amatore, C.; Arbault, S.; Hamel, E.; Cauli, B. Glutamatergic Control of Microvascular Tone by Distinct GABA Neurons in the Cerebellum. J. Neurosci. 2006, 26, 6997–7006. [Google Scholar] [CrossRef]
- Kocharyan, A.; Fernandes, P.; Tong, X.-K.; Vaucher, E.; Hamel, E. Specific Subtypes of Cortical GABA Interneurons Contribute to the Neurovascular Coupling Response to Basal Forebrain Stimulation. J. Cereb. Blood Flow Metab. 2008, 28, 221–231. [Google Scholar] [CrossRef]
- Anenberg, E.; Chan, A.W.; Xie, Y.; LeDue, J.M.; Murphy, T.H. Optogenetic Stimulation of GABA Neurons can Decrease Local Neuronal Activity While Increasing Cortical Blood Flow. J. Cereb. Blood Flow Metab. 2015, 35, 1579–1586. [Google Scholar] [CrossRef]
- Bocci, T.; Pietrasanta, M.; Cerri, C.; Restani, L.; Caleo, M.; Sartucci, F. Visual callosal connections: Role in visual processing in health and disease. Rev. Neurosci. 2014, 25, 113–127. [Google Scholar] [CrossRef]
- Pietrasanta, M.; Restani, L.; Cerri, C.; Olcese, U.; Medini, P.; Caleo, M. A switch from inter-ocular to inter-hemispheric suppression following monocular deprivation in the rat visual cortex. Eur. J. Neurosci. 2014, 40, 2283–2292. [Google Scholar] [CrossRef]






Disclaimer/Publisher’s Note: The statements, opinions and data contained in all publications are solely those of the individual author(s) and contributor(s) and not of MDPI and/or the editor(s). MDPI and/or the editor(s) disclaim responsibility for any injury to people or property resulting from any ideas, methods, instructions or products referred to in the content. |
© 2023 by the authors. Licensee MDPI, Basel, Switzerland. This article is an open access article distributed under the terms and conditions of the Creative Commons Attribution (CC BY) license (https://creativecommons.org/licenses/by/4.0/).
Share and Cite
Wu, W.; Li, L.; Liu, Y.; Kang, L.; Guo, H.; Ma, C.; Yang, Y. Modulation of Visual Responses and Ocular Dominance by Contralateral Inhibitory Activation in the Mouse Visual Cortex. Int. J. Mol. Sci. 2023, 24, 5750. https://doi.org/10.3390/ijms24065750
Wu W, Li L, Liu Y, Kang L, Guo H, Ma C, Yang Y. Modulation of Visual Responses and Ocular Dominance by Contralateral Inhibitory Activation in the Mouse Visual Cortex. International Journal of Molecular Sciences. 2023; 24(6):5750. https://doi.org/10.3390/ijms24065750
Chicago/Turabian StyleWu, Wei, Lei Li, Yueqin Liu, Luwei Kang, Hui Guo, Chenchen Ma, and Yupeng Yang. 2023. "Modulation of Visual Responses and Ocular Dominance by Contralateral Inhibitory Activation in the Mouse Visual Cortex" International Journal of Molecular Sciences 24, no. 6: 5750. https://doi.org/10.3390/ijms24065750
APA StyleWu, W., Li, L., Liu, Y., Kang, L., Guo, H., Ma, C., & Yang, Y. (2023). Modulation of Visual Responses and Ocular Dominance by Contralateral Inhibitory Activation in the Mouse Visual Cortex. International Journal of Molecular Sciences, 24(6), 5750. https://doi.org/10.3390/ijms24065750

