HPF Modulates the Differentiation of BMSCs into HLCs and Promotes the Recovery of Acute Liver Injury in Mice
Abstract
1. Introduction
2. Results
2.1. Culture and Characterization of Rat BMSCs
2.2. Identification of HPF
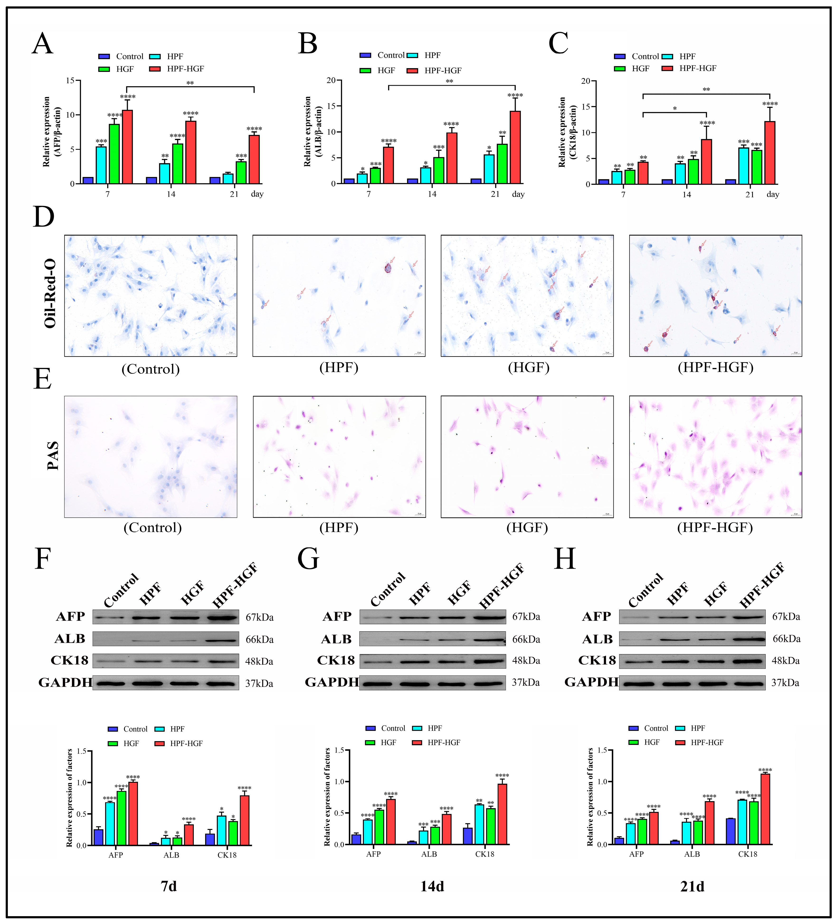
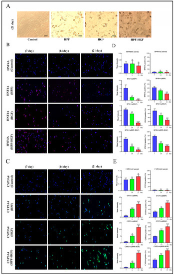
2.3. HPF Can Accelerate the Differentiation of Rat BMSCs
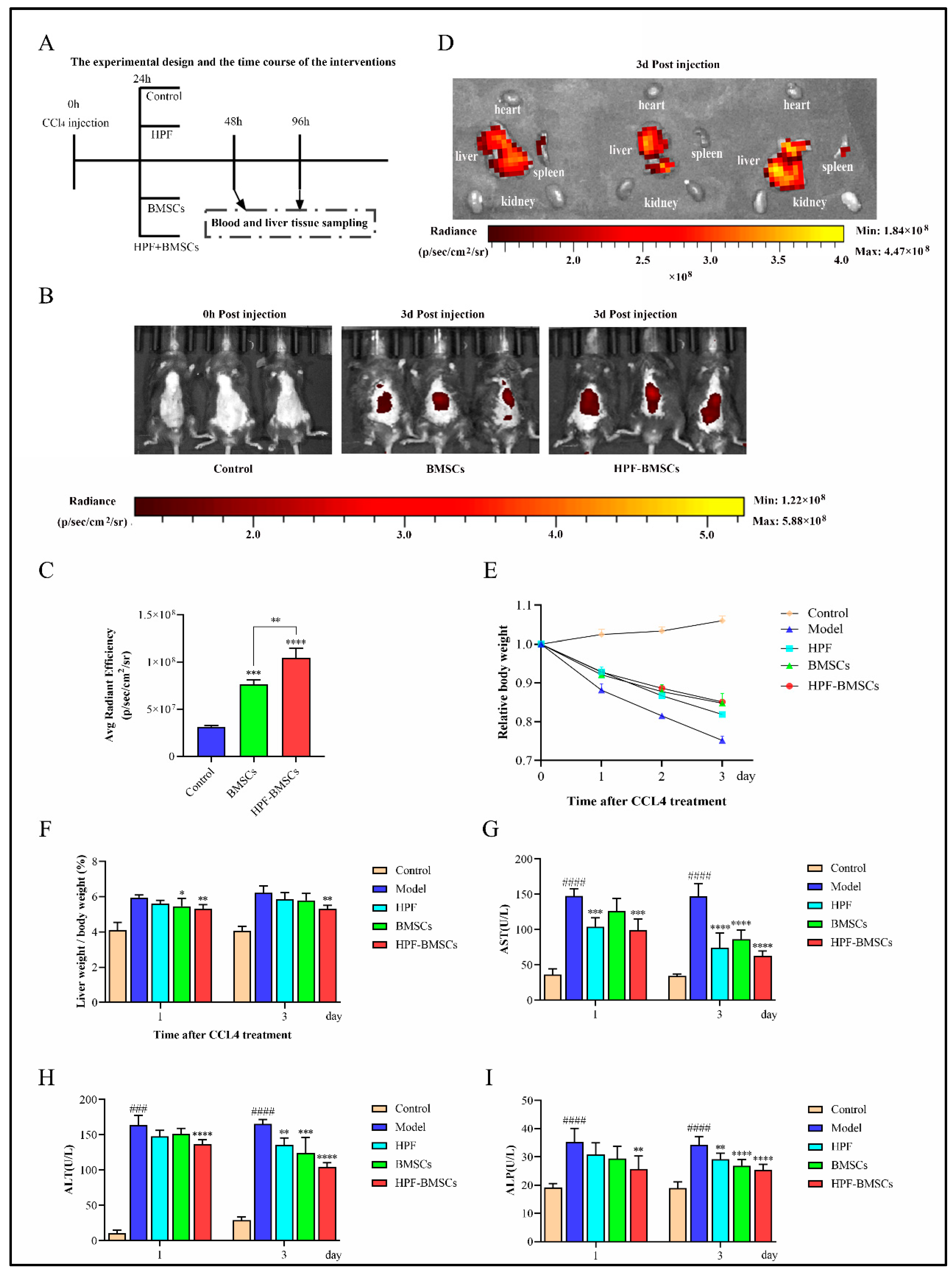
2.4. HPF Combined with BMSCs in the Treatment of ALI in Mice
2.5. Liver Morphology and HE Staining
2.6. Effect of HPF-BMSCs on Expression Level of Oxidative Stress
2.7. Hepatic Levels of ALB and TBA
3. Discussion
4. Materials and Methods
4.1. Materials and Reagents
4.2. Isolation and Culture of Rat BMSCs
4.3. Basic Characteristics of BMSCs
4.4. Flow Cytometry
4.5. The Effect of HPF on BMSCs Proliferation Was Determined by the CCK-8 Method
4.6. Inducing Liver Differentiation
4.7. Western Blot Analysis
4.8. RT-PCR Analysis
4.9. Immunofluorescence Analysis
4.10. Periodic Acid Schiff (PAS) Staining
4.11. Cell Proliferation Assay
4.12. Animal and Experimental Design
4.13. Calculation of Body Mass, Wet Liver Weight, and Liver Index
4.14. Serum AST, ALT, ALP, ALB and TBA
4.15. Determination of MDA, SOD and GSH Content
4.16. Hematoxylin and Eosin (H&E) Staining
4.17. Statistical Analysis
Author Contributions
Funding
Institutional Review Board Statement
Informed Consent Statement
Data Availability Statement
Conflicts of Interest
References
- Liu, Y.; Shao, M.; Wu, Y.; Yan, C.; Jiang, S.; Liu, J.; Dai, J.; Yang, L.; Li, J.; Jia, W.; et al. Role for the endoplasmic reticulum stress sensor IRE1α in liver regenerative responses. J. Hepatol. 2015, 62, 590–598. [Google Scholar] [CrossRef] [PubMed]
- Samra, Y.A.; Hamed, M.F.; El-Sheakh, A.R. Hepatoprotective effect of allicin against acetaminophen-induced liver injury: Role of inflammasome pathway, apoptosis, and liver regeneration. J. Biochem. Mol. Toxicol. 2020, 34, e22470. [Google Scholar] [CrossRef] [PubMed]
- Wu, Z.; Han, M.; Chen, T.; Yan, W.; Ning, Q. Acute liver failure: Mechanisms of immune-mediated liver injury. Liver Int. 2010, 30, 782–794. [Google Scholar] [CrossRef] [PubMed]
- Hou, X.; Zhang, Z.; Ma, Y.; Jin, R.; Yi, B.; Yang, D.; Ma, L. Mechanism of hydroxysafflor yellow A on acute liver injury based on transcriptomics. Front. Pharmacol. 2022, 13, 966759. [Google Scholar] [CrossRef] [PubMed]
- Marra, F.; Smolders, E.J.; El-Sherif, O.; Boyle, A.; Davidson, K.; Sommerville, A.J.; Marzolini, C.; Siccardi, M.; Burger, D.; Gibbons, S.; et al. Recommendations for Dosing of Repurposed COVID-19 Medications in Patients with Renal and Hepatic Impairment. Drugs R D 2021, 21, 9–21. [Google Scholar] [CrossRef]
- Londoño, M.-C.; Rimola, A.; O’Grady, J.; Sanchez-Fueyo, A. Immunosuppression minimization vs. complete drug withdrawal in liver trans-plantation. J. Hepatol. 2013, 59, 872–879. [Google Scholar] [CrossRef]
- Xu, L.; Wang, S.; Sui, X.; Wang, Y.; Su, Y.; Huang, L.; Zhang, Y.; Chen, Z.; Chen, Q.; Du, H.; et al. Mesenchymal Stem Cell-Seeded Regenerated Silk Fibroin Complex Matrices for Liver Regeneration in an Animal Model of Acute Liver Failure. ACS Appl. Mater. Interfaces 2017, 9, 14716–14723. [Google Scholar] [CrossRef]
- Christ, B.; Brückner, S.; Winkler, S. The Therapeutic Promise of Mesenchymal Stem Cells for Liver Restoration. Trends Mol. Med. 2015, 21, 673–686. [Google Scholar] [CrossRef]
- Sun, J.; Sun, X.; Hu, S.; Wang, M.; Ma, N.; Chen, J.; Duan, F. Long noncoding RNA SNHG1 silencing accelerates hepatocyte-like cell differentiation of bone mar-row-derived mesenchymal stem cells to alleviate cirrhosis via the microRNA-15a/SMURF1/UVRAG axis. Cell Death Discov. 2022, 8, 77. [Google Scholar] [CrossRef]
- Wang, M.; Zhang, X.; Xiong, X.I.; Yang, Z.; Li, P.; Wang, J.; Sun, Y.; Yang, Z.; Hoffman, R.M. Bone Marrow Mesenchymal Stem Cells Reverse Liver Damage in a Carbon Tetrachlo-ride-induced Mouse Model of Chronic Liver Injury. In Vivo 2016, 30, 187–193. [Google Scholar]
- Sun, T.; Li, H.; Bai, Y.; Bai, M.; Gao, F.; Yu, J.; Wu, R.; Du, L.; Li, F. Ultrasound-targeted microbubble destruction optimized HGF-overexpressing bone marrow stem cells to repair fibrotic liver in rats. Stem Cell Res. Ther. 2020, 11, 145. [Google Scholar] [CrossRef]
- Li, J.; Zhang, L.; Xin, J.; Jiang, L.; Zhang, T.; Jin, L.; Li, J.; Zhou, P.; Hao, S.; Cao, H.; et al. Immediate intraportal transplantation of human bone marrow mesenchymal stem cells prevents death from fulminant hepatic failure in pigs. Hepatology 2012, 56, 1044–1052. [Google Scholar] [CrossRef]
- Zhang, Y.; Xu, L.; Wang, S.; Cai, C.; Yan, L. Concise Review: Differentiation of Human Adult Stem Cells Into Hepatocyte-like Cells In vitro. Int. J. Stem Cells 2014, 7, 49–54. [Google Scholar] [CrossRef]
- Yang, T.; Wang, Y.; Jiang, S.; Liu, X.; Yu, Z. Hepatocyte growth factor-induced differentiation of bone mesenchymal stem cells toward hepatocyte-like cells occurs through nuclear factor-kappa B signaling in vitro. Cell Biol. Int. 2016, 40, 1017–1023. [Google Scholar] [CrossRef]
- Nejak-Bowen, K.; Orr, A.; Bowen, W.C., Jr.; Michalopoulos, G.K. Conditional Genetic Elimination of Hepatocyte Growth Factor in Mice Compromises Liver Regeneration after Partial Hepatectomy. PLoS ONE 2013, 8, e59836. [Google Scholar] [CrossRef]
- Xiang, Y.; Pang, B.-Y.; Zhang, Y.; Xie, Q.-L.; Zhu, Y.; Leng, A.-J.; Lu, L.-Q.; Chen, H.-L. Effect of Yi Guan Jian decoction on differentiation of bone marrow mesenchymalstem cells into hepatocyte-like cells in dimethylnitrosamine-induced liver cirrhosis in mice. Mol. Med. Rep. 2017, 15, 613–626. [Google Scholar] [CrossRef]
- Ouyang, J.-F.; Lou, J.; Yan, C.; Ren, Z.-H.; Qiao, H.-X.; Hong, D.-S. In-vitro promoted differentiation of mesenchymal stem cells towards hepatocytes induced by salidroside. J. Pharm. Pharmacol. 2010, 62, 530–538. [Google Scholar] [CrossRef]
- Gong, P.-Y.; Yuan, Z.-X.; Gu, J.; Tan, R.; Li, J.-C.; Ren, Y.; Hu, S. Anti-HBV Activities of Three Compounds Extracted and Purified from Herpetospermum Seeds. Molecules 2016, 22, 14. [Google Scholar] [CrossRef]
- Dominici, M.; Le Blanc, K.; Mueller, I.; Slaper-Cortenbach, I.; Marini, F.C.; Krause, D.S.; Deans, R.J.; Keating, A.; Prockop, D.J.; Horwitz, E.M. Minimal criteria for defining multipotent mesenchymal stromal cells. The International Society for Cellular Therapy position statement. Cytotherapy 2006, 8, 315–327. [Google Scholar] [CrossRef]
- Schwartz, R.E.; Fleming, H.E.; Khetani, S.R.; Bhatia, S.N. Pluripotent stem cell-derived hepatocyte-like cells. Biotechnol. Adv. 2014, 32, 504–513. [Google Scholar] [CrossRef]
- Hengstler, J.G.; Brulport, M.; Schormann, W.; Bauer, A.; Hermes, M.; Nussler, A.K.; Fandrich, F.; Ruhbke, M.; Ungefroren, H.; Griffin, L.; et al. Generation of human hepatocytes by stem cell technology: Definition of the hepatocyte. Expert Opin. Drug Metab. Toxicol. 2005, 1, 61–74. [Google Scholar] [CrossRef] [PubMed]
- Dai, K.; Chen, R.; Ding, Y.; Niu, Z.; Fan, J.; Xu, C. Induction of Functional Hepatocyte-Like Cells by Overexpression of FOXA3 and HNF4α in Rat Bone Marrow Mesenchymal Stem Cells. Cells Tissues Organs 2014, 200, 132–140. [Google Scholar] [CrossRef] [PubMed]
- Kumar, P.S.; Chandrasekhar, C.; Srikanth, L.; Sarma, P.V.G.K. Down-regulation of SOX17, GATA4 and FoxA2 promotes differentiation potential of hepatocytes from human hematopoietic stem cells. Tissue Cell 2020, 62, 101312. [Google Scholar] [CrossRef] [PubMed]
- Li, F.; Liu, Y.; Cai, Y.; Li, X.; Bai, M.; Sun, T.; Du, L. Ultrasound Irradiation Combined with Hepatocyte Growth Factor Accelerate the Hepatic Differentiation of Human Bone Marrow Mesenchymal Stem Cells. Ultrasound Med. Biol. 2018, 44, 1044–1052. [Google Scholar] [CrossRef] [PubMed]
- Wang, P.P.; Wang, J.H.; Yan, Z.P.; Hu, M.Y.; Lau, G.K.; Fan, S.T.; Luk, J.M. Expression of hepatocyte-like phenotypes in bone marrow stromal cells after HGF induction. Biochem. Biophys. Res. Commun. 2004, 320, 712–716. [Google Scholar] [CrossRef] [PubMed]
- Yue, H.; Cai, W.; Li, Y.; Feng, X.; Dong, P.; Xue, C.; Wang, J. A Novel Sialoglycopeptide from Gadus morhua Eggs Prevents Liver Fibrosis Induced by CCl4 via Downregulating FXR/FGF15 and TLR4/TGF-β/Smad Pathways. J. Agric. Food Chem. 2021, 69, 13093–13101. [Google Scholar] [CrossRef]
- Zhao, Q.; Tang, P.; Zhang, T.; Huang, J.-F.; Xiao, X.-R.; Zhu, W.-F.; Gonzalez, F.J.; Li, F. Celastrol ameliorates acute liver injury through modulation of PPARα. Biochem. Pharmacol. 2020, 178, 114058. [Google Scholar] [CrossRef]
- Wang, R.; Yang, Z.; Zhang, J.; Mu, J.; Zhou, X.; Zhao, X. Liver Injury Induced by Carbon Tetrachloride in Mice Is Prevented by the Antioxidant Capacity of Anji White Tea Polyphenols. Antioxidants 2019, 8, 64. [Google Scholar] [CrossRef]







| Target Gene | Forward Primer (5′-3′) | Reverse Primer (5′-3′) |
|---|---|---|
| β-actin | TGTCACCAACTGGGACGATA | GGGGTGTTGAAGGTCTCAAA |
| AFP | GCCATCGAAATGCCAGGACA | CGCGTGTAGCCAATGAGGAA |
| ALB | GGAAGAGTGGGCACCAAGTG | CACAGACGGTTCAGGATGGC |
| CK18 | ACTCTTGGAGCTGAGACGCA | GAGTTGCTCCATCTGCACCC |
Disclaimer/Publisher’s Note: The statements, opinions and data contained in all publications are solely those of the individual author(s) and contributor(s) and not of MDPI and/or the editor(s). MDPI and/or the editor(s) disclaim responsibility for any injury to people or property resulting from any ideas, methods, instructions or products referred to in the content. |
© 2023 by the authors. Licensee MDPI, Basel, Switzerland. This article is an open access article distributed under the terms and conditions of the Creative Commons Attribution (CC BY) license (https://creativecommons.org/licenses/by/4.0/).
Share and Cite
Yang, B.; Luo, Q.-L.; Wang, N.; Hu, Y.-T.; Zheng, W.-X.; Li, H.; Maierziya, M.; Gu, J.; Wang, Q. HPF Modulates the Differentiation of BMSCs into HLCs and Promotes the Recovery of Acute Liver Injury in Mice. Int. J. Mol. Sci. 2023, 24, 5686. https://doi.org/10.3390/ijms24065686
Yang B, Luo Q-L, Wang N, Hu Y-T, Zheng W-X, Li H, Maierziya M, Gu J, Wang Q. HPF Modulates the Differentiation of BMSCs into HLCs and Promotes the Recovery of Acute Liver Injury in Mice. International Journal of Molecular Sciences. 2023; 24(6):5686. https://doi.org/10.3390/ijms24065686
Chicago/Turabian StyleYang, Bin, Qiu-Lin Luo, Nan Wang, Yan-Ting Hu, Wen-Xin Zheng, Hong Li, Maimaitituxun Maierziya, Jian Gu, and Qin Wang. 2023. "HPF Modulates the Differentiation of BMSCs into HLCs and Promotes the Recovery of Acute Liver Injury in Mice" International Journal of Molecular Sciences 24, no. 6: 5686. https://doi.org/10.3390/ijms24065686
APA StyleYang, B., Luo, Q.-L., Wang, N., Hu, Y.-T., Zheng, W.-X., Li, H., Maierziya, M., Gu, J., & Wang, Q. (2023). HPF Modulates the Differentiation of BMSCs into HLCs and Promotes the Recovery of Acute Liver Injury in Mice. International Journal of Molecular Sciences, 24(6), 5686. https://doi.org/10.3390/ijms24065686
