Water from Nitrodi’s Spring Induces Dermal Fibroblast and Keratinocyte Activation, Thus Promoting Wound Repair in the Skin: An In Vitro Study
Abstract
1. Introduction
2. Results
2.1. Composition of Nitrodi’s Water
2.2. Nitrodi’s Water Sustains Dermal Fibroblast Viability via ERK Signaling Pathway
2.3. Nitrodi’s Water Promoted In Vitro Wound Scratch Closure in Dermal Fibroblasts
2.4. Nitrodi’s Water Promoted Dermal Fibroblast Differentiation through Alpha-SMA Induction
2.5. Nitrodi’s Water Promotes ECM Protein Deposition in Dermal Fibroblasts
2.6. Nitrodi’s Water Exhibited Anti-Oxidant Properties in Dermal Fibroblasts
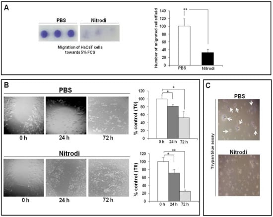
2.7. Nitrodi’s Water Promotes Multi-Oriented, but Not Directional, Epidermal Keratinocyte Migration
2.8. Nitrodi’s Water Supports Epidermal Keratinocyte Viability and Survival
2.9. Nitrodi’s Water Elicits an Acute Stress Response to Pro-Inflammatory Agents in Keratinocytes
3. Discussion
4. Materials and Methods
4.1. Peptides and Chemicals
4.2. Analysis of Nitrodi’s Water Composition
4.3. Cell Cultures
4.4. Preparation of Nitrodi’ Water Solution
4.5. Western Blot Analysis
4.6. Proliferation Assay
4.7. Chemotaxis Assay
4.8. Wound Healing Assay
4.9. In Situ Trypan Blue Staining
4.10. In Situ ELISA
4.11. Reactive Oxygen Species Detection
4.12. Statistical Analysis
Author Contributions
Funding
Institutional Review Board Statement
Informed Consent Statement
Data Availability Statement
Acknowledgments
Conflicts of Interest
References
- Dąbrowska, A.; Spano, F.; Derler, S.; Adlhart, C.; Spencer, N.; Rossi, R. The relationship between skin function, barrier properties, and body-dependent factors. Skin. Res. Technol. 2018, 24, 165–174. [Google Scholar] [CrossRef] [PubMed]
- Proksch, E.; Brandner, J.M.; Jensen, J.-M. The skin: An indispensable barrier. Exp. Dermatol. 2008, 17, 1063–1072. [Google Scholar] [CrossRef] [PubMed]
- Lembo, C.; Raimondo, A.; de Paulis, A.; Mormile, I.; Rossi, F.W.; Lembo, S.; Balato, A. Clinical predictors of psoriatic arthritis and osteoclast differentiation. Exp. Dermatol. 2021, 30, 1834–1837. [Google Scholar] [CrossRef] [PubMed]
- Rognoni, E.; Watt, F.M. Skin Cell Heterogeneity in Development, Wound Healing, and Cancer. Trends Cell Biol. 2018, 28, 709–722. [Google Scholar] [CrossRef] [PubMed]
- Watt, F.M. Mammalian skin cell biology: At the interface between laboratory and clinic. Science 2014, 346, 937–940. [Google Scholar] [CrossRef]
- Sotiropoulou, P.A.; Blanpain, C. Development and Homeostasis of the Skin Epidermis. Cold Spring Harb. Perspect. Biol. 2012, 4, a008383. [Google Scholar] [CrossRef]
- Driskell, R.R.; Lichtenberger, B.M.; Hoste, E.; Kretzschmar, K.; Simons, B.D.; Charalambous, M.; Ferron, S.R.; Herault, Y.; Pavlovic, G.; Ferguson-Smith, A.C.; et al. Distinct fibroblast lineages determine dermal architecture in skin development and repair. Nature 2013, 504, 277–281. [Google Scholar] [CrossRef]
- Mormile, I.; Russo, R.; Andolfo, I.; de Paulis, A.; Rossi, F.W.; Rendina, D. Rheumatoid arthritis and osteogenesis imperfecta: Is there a genetic causal association? Osteoporos. Int. 2022, 33, 2233–2235. [Google Scholar] [CrossRef]
- Lindley, L.E.; Stojadinovic, O.; Pastar, I.; Tomic-Canic, M. Biology and Biomarkers for Wound Healing. Plast. Reconstr. Surg. 2016, 138, 18S–28S. [Google Scholar] [CrossRef]
- Gurtner, G.C.; Werner, S.; Barrandon, Y.; Longaker, M.T. Wound repair and regeneration. Nature 2008, 453, 314–321. [Google Scholar] [CrossRef]
- Raja; Sivamani, K.; Garcia, M.S.; Isseroff, R.R. Wound re-epithelialization: Modulating keratinocyte migration in wound healing. Front. Biosci. 2007, 12, 2849–2868. [Google Scholar] [CrossRef] [PubMed]
- Dekoninck, S.; Blanpain, C. Stem cell dynamics, migration and plasticity during wound healing. Nature 2019, 21, 18–24. [Google Scholar] [CrossRef] [PubMed]
- Diegelmann, R.F.; Evans, M.C. Wound healing: An overview of acute, fibrotic and delayed healing. Front. Biosci. 2004, 9, 283–289. [Google Scholar] [CrossRef]
- Rinnerthaler, M.; Bischof, J.; Streubel, M.K.; Trost, A.; Richter, K. Oxidative Stress in Aging Human Skin. Biomolecules 2015, 5, 545–589. [Google Scholar] [CrossRef]
- Kammeyer, A.; Luiten, R.M. Oxidation events and skin aging. Ageing Res. Rev. 2015, 21, 16–29. [Google Scholar] [CrossRef] [PubMed]
- Di Spigna, G.; Rossi, F.W.; Mormile, I.; Ladogana, P.; Buonavolontà, L.; Covelli, B.; Salzano, S.; Napolitano, F.; Giannini, A.; Postiglione, L. Serum Metalloprotease 3 (MMP-3) biomarker of therapeutic efficacy during treatment of rheumatoid arthritis. J. Biol. Regul. Homeost. Agents 2021, 35, 1041–1045. [Google Scholar] [CrossRef]
- Tan, B.L.; Norhaizan, M.E.; Liew, W.-P.-P.; Rahman, H.S. Antioxidant and Oxidative Stress: A Mutual Interplay in Age-Related Diseases. Front. Pharmacol. 2018, 9, 1162. [Google Scholar] [CrossRef]
- Dosoki, H.; Stegemann, A.; Taha, M.; Schnittler, H.; Luger, T.A.; Schröder, K.; Distler, J.H.W.; Kerkhoff, C.; Böhm, M. Targeting of NADPH oxidase in vitro and in vivo suppresses fibroblast activation and experimental skin fibrosis. Exp. Dermatol. 2016, 26, 73–81. [Google Scholar] [CrossRef]
- Davis, S.C.; Perez, R. Cosmeceuticals and natural products: Wound healing. Clin. Dermatol. 2009, 27, 502–506. [Google Scholar] [CrossRef]
- Liang, J.; Kang, D.; Wang, Y.; Yu, Y.; Fan, J.; Takashi, E. Carbonate Ion-Enriched Hot Spring Water Promotes Skin Wound Healing in Nude Rats. PLoS ONE 2015, 10, e0117106. [Google Scholar] [CrossRef] [PubMed]
- Rossi, F.W.; Rivellese, F.; Napolitano, F.; Mosella, F.; Selleri, C.; Montuori, N.; De Paulis, A. Effects of Polyurethane Foam Dressings as an Add-on Therapy in the Management of Digital Ulcers in Scleroderma Patients. Transl. Med. UniSa 2020, 22, 10–14. [Google Scholar]
- Shedoeva, A.; Leavesley, D.; Upton, Z.; Fan, C. Wound Healing and the Use of Medicinal Plants. Evid.-Based Complement. Altern. Med. 2019, 2019, 1–30. [Google Scholar] [CrossRef]
- Forti, L. Rilievi Dedicati Alle Ninfe di Nitrodi. L’arte Tipograf: Napoli; Analisi: Napoli, Italy, 1951; Volume XXVI. [Google Scholar]
- Mancioli, M. Le Proprietà Terapeutiche Delle Acque di Nitrodi e Olmitello; Li Causi Editori: Napoli, Italy, 1984. [Google Scholar]
- Sica, M.A. Classificazione Italiana Delle Acque Minerali; Annali di Chimica Applicata: Sicilia, Italy, 1929; Volume 19. [Google Scholar]
- Sica, M.A. Classificazione Italiana Delle Acque Minerali; Annali di Chimica Applicata: Sicilia, Italy, 1933; Volume 33. [Google Scholar]
- Aversano, A.; Rossi, F.W.; Cammarota, F.; De Paulis, A.; Izzo, P.; De Rosa, M. Nitrodi thermal water downregulates protein S-nitrosylation in RKO cells. Int. J. Mol. Med. 2020, 46, 1359–1366. [Google Scholar] [CrossRef]
- Inguaggiato, S.; Pecoraino, G.; D’Amore, F. Chemical and isotopical characterisation of fluid manifestations of Ischia Island (Italy). J. Volcanol. Geotherm. Res. 2000, 99, 151–178. [Google Scholar] [CrossRef]
- Nasermoaddeli, A.; Kagamimori, S. Balneotherapy in medicine: A review. Environ. Health Prev. Med. 2005, 10, 171–179. [Google Scholar] [CrossRef] [PubMed]
- de Araújo, R.; Lôbo, M.; Trindade, K.; Silva, D.F.; Pereira, N. Fibroblast Growth Factors: A Controlling Mechanism of Skin Aging. Ski. Pharmacol. Physiol. 2019, 32, 275–282. [Google Scholar] [CrossRef] [PubMed]
- Napolitano, F.; Rossi, F.W.; Pesapane, A.; Varricchio, S.; Ilardi, G.; Mascolo, M.; Staibano, S.; Lavecchia, A.; Ragno, P.; Selleri, C.; et al. N-Formyl Peptide Receptors Induce Radical Oxygen Production in Fibroblasts Derived from Systemic Sclerosis by Interacting With a Cleaved Form of Urokinase Receptor. Front. Immunol. 2018, 9, 574. [Google Scholar] [CrossRef]
- Rossi, F.W.; Prevete, N.; Rivellese, F.; Napolitano, F.; Montuori, N.; Postiglione, L.; Selleri, C.; De Paulis, A. The Urokinase/Urokinase Receptor System in Mast Cells: Effects of its Functional Interaction with fMLF Receptors. Transl. Med. UniSa 2016, 15, 34–41. [Google Scholar]
- Mormile, I.; Rossi, F.W.; Prevete, N.; Granata, F.; Pucino, V.; de Paulis, A. The N-Formyl Peptide Receptors and Rheumatoid Arthritis: A Dangerous Liaison or Confusing Relationship? Front. Immunol. 2021, 12, 685214. [Google Scholar] [CrossRef]
- Barrientos, S.; Stojadinovic, O.; Golinko, M.S.; Brem, H.; Tomic-Canic, M. Growth factors and cytokines in wound healing. Wound Repair Regen. 2008, 16, 585–601. [Google Scholar] [CrossRef]
- Bainbridge, P. Wound healing and the role of fibroblasts. J. Wound Care 2013, 22, 407–411. [Google Scholar] [PubMed]
- Fenteany, G.; Janmey, P.A.; Stossel, T.P. Signaling pathways and cell mechanics involved in wound closure by epithelial cell sheets. Curr. Biol. 2000, 10, 831–838. [Google Scholar] [CrossRef] [PubMed]
- Samson, S.C.; Khan, A.M.; Mendoza, M.C. ERK signaling for cell migration and invasion. Front. Mol. Biosci. 2022, 9, 998475. [Google Scholar] [CrossRef] [PubMed]
- Li, B.; Wang, J.H.-C. Fibroblasts and myofibroblasts in wound healing: Force generation and measurement. J. Tissue Viability 2011, 20, 108–120. [Google Scholar] [CrossRef]
- Hinz, B.; Celetta, G.; Tomasek, J.J.; Gabbiani, G.; Chaponnier, C. Alpha-Smooth Muscle Actin Expression Upregulates Fibroblast Contractile Activity. Mol. Biol. Cell 2001, 12, 2730–2741. [Google Scholar] [CrossRef]
- Rossi, F.W.; Napolitano, F.; Pesapane, A.; Mascolo, M.; Staibano, S.; Matucci-Cerinic, M.; Guiducci, S.; Ragno, P.; di Spigna, G.; Postiglione, L.; et al. Upregulation of the N-Formyl Peptide Receptors in Scleroderma Fibroblasts Fosters the Switch to Myofibroblasts. J. Immunol. 2015, 194, 5161–5173. [Google Scholar] [CrossRef]
- Hoffmann, G.A.; Smith, M.L. New Insights into Collagen and Fibronectin Reciprocity during Extracellular Matrix Formation. Chem 2019, 5, 1930–1932. [Google Scholar] [CrossRef]
- Bae, H.-B.; Zmijewski, J.W.; Deshane, J.S.; Zhi, D.; Thompson, L.C.; Peterson, C.B.; Chaplin, D.D.; Abraham, E. Vitronectin Inhibits Neutrophil Apoptosis through Activation of Integrin-Associated Signaling Pathways. Am. J. Respir. Cell Mol. Biol. 2012, 46, 790–796. [Google Scholar] [CrossRef]
- Davalli, P.; Mitic, T.; Caporali, A.; Lauriola, A.; D’Arca, D. ROS, Cell Senescence, and Novel Molecular Mechanisms in Aging and Age-Related Diseases. Oxidative Med. Cell. Longev. 2016, 2016, 1–18. [Google Scholar] [CrossRef]
- Ganceviciene, R.; Liakou, A.I.; Theodoridis, A.; Makrantonaki, E.; Zouboulis, C.C. Skin anti-aging strategies. Derm.-Endocrinol. 2012, 4, 308–319. [Google Scholar] [CrossRef]
- Poljšak, B.; Dahmane, R.G.; Godić, A. Intrinsic skin aging: The role of oxidative stress. Acta Dermatovenerol. Alp. Panon. Adriat. 2012, 21, 33–36. [Google Scholar]
- Xia, S.; Zhang, X.; Zheng, S.; Khanabdali, R.; Kalionis, B.; Wu, J.; Wan, W.; Tai, X. An Update on Inflamm-Aging: Mechanisms, Prevention, and Treatment. J. Immunol. Res. 2016, 2016, 1–12. [Google Scholar] [CrossRef] [PubMed]
- Singh, M.; Sharma, H.; Singh, N. Hydrogen peroxide induces apoptosis in HeLa cells through mitochondrial pathway. Mitochondrion 2007, 7, 367–373. [Google Scholar] [CrossRef]
- Sauer, H.; Wartenberg, M.; Hescheler, J. Reactive Oxygen Species as Intracellular Messengers During Cell Growth and Differentiation. Cell. Physiol. Biochem. 2001, 11, 173–186. [Google Scholar] [CrossRef]
- Piipponen, M.; Li, D.; Landén, N.X. The Immune Functions of Keratinocytes in Skin Wound Healing. Int. J. Mol. Sci. 2020, 21, 8790. [Google Scholar] [CrossRef] [PubMed]
- Ascione, F.; Vasaturo, A.; Caserta, S.; D’Esposito, V.; Formisano, P.; Guido, S. Comparison between fibroblast wound healing and cell random migration assays in vitro. Exp. Cell Res. 2016, 347, 123–132. [Google Scholar] [CrossRef]
- McGee, H.M.; Schmidt, B.A.; Booth, C.J.; Yancopoulos, G.D.; Valenzuela, D.M.; Murphy, A.J.; Stevens, S.; Flavell, R.A.; Horsley, V. IL-22 Promotes Fibroblast-Mediated Wound Repair in the Skin. J. Investig. Dermatol. 2013, 133, 1321–1329. [Google Scholar] [CrossRef]
- Wang, Y.; Graves, D.T. Keratinocyte Function in Normal and Diabetic Wounds and Modulation by FOXO1. J. Diabetes Res. 2020, 2020, 1–9. [Google Scholar] [CrossRef]
- Passeron, T.; Zouboulis, C.; Tan, J.; Andersen, M.; Katta, R.; Lyu, X.; Aguilar, L.; Kerob, D.; Morita, A.; Krutmann, J.; et al. Adult skin acute stress responses to short-term environmental and internal aggression from exposome factors. J. Eur. Acad. Dermatol. Venereol. 2021, 35, 1963–1975. [Google Scholar] [CrossRef]
- Bito, T.; Nishigori, C. Impact of reactive oxygen species on keratinocyte signaling pathways. J. Dermatol. Sci. 2012, 68, 3–8. [Google Scholar] [CrossRef]
- Elsholz, F.; Harteneck, C.; Muller, W.; Friedland, K. Calcium—A central regulator of keratinocyte differentiation in health and disease. Eur. J. Dermatol. 2014, 24, 650–661. [Google Scholar] [CrossRef] [PubMed]
- Yücesoy, H.; Dönmez, A.; Atmaca-Aydın, E.; Yentür, S.P.; Saruhan-Direskeneli, G.; Ankaralı, H.; Erdoğan, N.; Karagülle, M.Z. Effects of balneological outpatient treatment on clinical parameters and serum cytokine levels in patients with chronic low back pain: A single-blind randomized controlled trial. Int. J. Biometeorol. 2021, 65, 1367–1376. [Google Scholar] [CrossRef] [PubMed]
- Nicoletti, G.; Saler, M.; Pellegatta, T.; Tresoldi, M.M.; Bonfanti, V.; Malovini, A.; Faga, A.; Riva, F. Ex vivo regenerative effects of a spring water. Biomed. Rep. 2017, 7, 508–514. [Google Scholar]
- Carbajo, J.M.; Maraver, F. Sulphurous Mineral Waters: New Applications for Health. Evidence-Based Complement. Altern. Med. 2017, 2017, 1–11. [Google Scholar] [CrossRef] [PubMed]
- Szabó, I.; Varga, C. Finding possible pharmacological effects of identified organic compounds in medicinal waters (BTEX and phenolic compounds). Int. J. Biometeorol. 2019, 64, 989–995. [Google Scholar] [CrossRef] [PubMed]
- Pastar, I.; Stojadinovic, O.; Yin, N.C.; Ramirez, H.; Nusbaum, A.G.; Sawaya, A.; Patel, S.B.; Khalid, L.; Isseroff, R.R.; Tomic-Canic, M. Epithelialization in Wound Healing: A Comprehensive Review. Adv. Wound Care 2014, 3, 445–464. [Google Scholar] [CrossRef] [PubMed]
- Pellegatta, T.; Saler, M.; Bonfanti, V.; Nicoletti, G.; Faga, A. Novel perspectives on the role of the human microbiota in regenerative medicine and surgery. Biomed. Rep. 2016, 5, 519–524. [Google Scholar] [CrossRef]
- Chapp, A.D.; Schum, S.; Behnke, J.E.; Hahka, T.; Huber, M.J.; Jiang, E.; Larson, R.A.; Shan, Z.; Chen, Q.-H. Measurement of cations, anions, and acetate in serum, urine, cerebrospinal fluid, and tissue by ion chromatography. Physiol. Rep. 2018, 6, e13666. [Google Scholar] [CrossRef]
- Chen, M.; Li, F.; Tao, M.; Hu, L.; Shi, Y.; Liu, Y. Distribution and ecological risks of heavy metals in river sediments and overlying water in typical mining areas of China. Mar. Pollut. Bull. 2019, 146, 893–899. [Google Scholar] [CrossRef]
- Jia, Y.; Wang, L.; Qu, Z.; Yang, Z. Distribution, contamination and accumulation of heavy metals in water, sediments, and freshwater shellfish from Liuyang River, Southern China. Environ. Sci. Pollut. Res. 2017, 25, 7012–7020. [Google Scholar] [CrossRef]
- Zhou, J.L.; Hong, H.; Zhang, Z.; Maskaoui, K.; Chen, W. Multi-phase distribution of organic micropollutants in Xiamen Harbour, China. Water Res. 2000, 34, 2132–2150. [Google Scholar] [CrossRef]
- Cruzeiro, C.; Pardal, M.; Rodrigues-Oliveira, N.; Castro, L.F.C.; Rocha, E.; Rocha, M.J. Multi-matrix quantification and risk assessment of pesticides in the longest river of the Iberian Peninsula. Sci. Total Environ. 2016, 572, 263–272. [Google Scholar] [CrossRef]
- Bhattacharya, A.; Limone, A.; Napolitano, F.; Cerchia, C.; Parisi, S.; Minopoli, G.; Montuori, N.; Lavecchia, A.; Sarnataro, D. APP Maturation and Intracellular Localization Are Controlled by a Specific Inhibitor of 37/67 kDa Laminin-1 Receptor in Neuronal Cells. Int. J. Mol. Sci. 2020, 21, 1738. [Google Scholar] [CrossRef] [PubMed]
- Rossi, F.W.; Prevete, N.; Rivellese, F.; Lobasso, A.; Napolitano, F.; Granata, F.; Selleri, C.; De Paulis, A. HIV-1 Nef promotes migration and chemokine synthesis of human basophils and mast cells through the interaction with CXCR4. Clin. Mol. Allergy 2016, 14, 1–9. [Google Scholar] [CrossRef]
- Perry, S.W.; Epstein, L.; Gelbard, H.A. In Situ Trypan Blue Staining of Monolayer Cell Cultures for Permanent Fixation and Mounting. Biotechniques 1997, 22, 1020–1024. [Google Scholar] [CrossRef] [PubMed]
- Perry, S.W.; Epstein, L.; Gelbard, H.A. Simultaneous In Situ Detection of Apoptosis and Necrosis in Monolayer Cultures by TUNEL and Trypan Blue Staining. Biotechniques 1997, 22, 1102–1106. [Google Scholar] [CrossRef] [PubMed]
- Snedecor, G.W.C. Statistical Methods, 7th ed.; Iowa State University Press: Ames, IA, USA, 1980. [Google Scholar]






| Parameters | Unit | Results |
|---|---|---|
| Water temperature at source | °C | +28.4 |
| pH at source | / | 6.33 |
| Silica (SiO2) | mg/L | 82 |
| Bicarbonate (HCO3−) | mg/L | 561 |
| Chlorides (Cl−) | mg/L | 93 |
| Sulphates (SO42−) | mg/L | 204 |
| Sodium (Na+) | mg/L | 174 |
| Potassium (K+) | mg/L | 21 |
| Calcium (Ca2+) | mg/L | 137 |
| Magnesium (Mg2+) | mg/L | 17 |
| Iron (dissolved) (Fe2+, Fe3+) | mg/L | <0.02 |
| Ammonium (NH4+) | mg/L | <0.02 |
| Phosphorus (P total) | mg/L | <0.05 |
| Stronzium (Sr2+) | mg/L | 0.31 |
| Lithium (Li+) | mg/L | 0.04 |
| Aluminium (Al3+) | mg/L | <0.02 |
| Bromide (Br−) | mg/L | 0.18 |
| Iodide (I−) | mg/L | <0.02 |
| PAHs | μg/L | 0.025 |
| OCLs | μg/L | 0.01 |
| OPPs | μg/L | 0.01 |
| PCBs | μg/L | 0.0025 |
| THMs | μg/L | 0.1 |
Disclaimer/Publisher’s Note: The statements, opinions and data contained in all publications are solely those of the individual author(s) and contributor(s) and not of MDPI and/or the editor(s). MDPI and/or the editor(s) disclaim responsibility for any injury to people or property resulting from any ideas, methods, instructions or products referred to in the content. |
© 2023 by the authors. Licensee MDPI, Basel, Switzerland. This article is an open access article distributed under the terms and conditions of the Creative Commons Attribution (CC BY) license (https://creativecommons.org/licenses/by/4.0/).
Share and Cite
Napolitano, F.; Postiglione, L.; Mormile, I.; Barrella, V.; de Paulis, A.; Montuori, N.; Rossi, F.W. Water from Nitrodi’s Spring Induces Dermal Fibroblast and Keratinocyte Activation, Thus Promoting Wound Repair in the Skin: An In Vitro Study. Int. J. Mol. Sci. 2023, 24, 5357. https://doi.org/10.3390/ijms24065357
Napolitano F, Postiglione L, Mormile I, Barrella V, de Paulis A, Montuori N, Rossi FW. Water from Nitrodi’s Spring Induces Dermal Fibroblast and Keratinocyte Activation, Thus Promoting Wound Repair in the Skin: An In Vitro Study. International Journal of Molecular Sciences. 2023; 24(6):5357. https://doi.org/10.3390/ijms24065357
Chicago/Turabian StyleNapolitano, Filomena, Loredana Postiglione, Ilaria Mormile, Valentina Barrella, Amato de Paulis, Nunzia Montuori, and Francesca Wanda Rossi. 2023. "Water from Nitrodi’s Spring Induces Dermal Fibroblast and Keratinocyte Activation, Thus Promoting Wound Repair in the Skin: An In Vitro Study" International Journal of Molecular Sciences 24, no. 6: 5357. https://doi.org/10.3390/ijms24065357
APA StyleNapolitano, F., Postiglione, L., Mormile, I., Barrella, V., de Paulis, A., Montuori, N., & Rossi, F. W. (2023). Water from Nitrodi’s Spring Induces Dermal Fibroblast and Keratinocyte Activation, Thus Promoting Wound Repair in the Skin: An In Vitro Study. International Journal of Molecular Sciences, 24(6), 5357. https://doi.org/10.3390/ijms24065357

