Identification of Photoperiod- and Phytohormone-Responsive DNA-Binding One Zinc Finger (Dof) Transcription Factors in Akebia trifoliata via Genome-Wide Expression Analysis
Abstract
1. Introduction
2. Results
2.1. Systemic Characterization of the Dof Gene Family in A. trifoliata
2.2. Classification of the Dof TFs in A. trifoliata
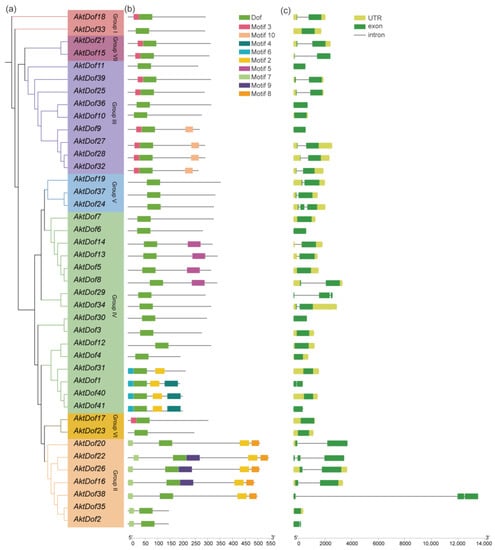
2.3. Gene Structure, Conserved Motifs and Phylogenetic Tree of AktDofs
2.4. Ka/Ks Value of Homologous AktDof Pairs
2.5. Interspecies Collinearity of AktDofs
2.6. Identification of Cis-Acting Elements of the AktDof Gene Family
2.7. Expression Profiles of AktDofs in A. trifoliata Tissues at Various Stages
2.8. Effects of Exogenous Hormones on the Expression of AktDofs
2.9. Differential Expression of AktDofs in Response to Photoperiod Treatments
3. Discussion
3.1. AktDof Gene Family Members May Have Evolutionarily Diverged
3.2. The functions of AktDofs Could Largely Differ
3.3. Some Putative Candidate Genes Are Involved in the Response to Photoperiod
4. Materials and Methods
4.1. Identification of Dof TFs in A. trifoliata
4.2. Sequence Characteristic Analysis, Phylogenetic Analyses, and Collinearity of AktDofs
4.3. Expression Analysis of AktDofs in Different Fruit Tissues and at Different Developmental Stages of A. trifoliata
4.4. Expression Patterns of AktDofs in Response to Different Hormone Treatments and Different Photoperiods
4.5. RNA Isolation and RT-qPCR
5. Conclusions
Supplementary Materials
Author Contributions
Funding
Institutional Review Board Statement
Informed Consent Statement
Data Availability Statement
Acknowledgments
Conflicts of Interest
References
- Farooq, M.; Wahid, A.; Kobayashi, N.; Fujita, D.; Basra, S. Plant drought stress: Effects, mechanisms and management. Agron. Sustain. Dev. 2009, 29, 185–212. [Google Scholar] [CrossRef]
- Meyerowitz, E.M. Plants compared to animals: The broadest comparative study of development. Science 2002, 295, 1482–1485. [Google Scholar] [CrossRef] [PubMed]
- Shuai, B.; Reynaga-Pena, C.G.; Springer, P.S. The lateral organ boundaries gene defines a novel, plant-specific gene family. Plant Physiol. 2002, 129, 747–761. [Google Scholar] [CrossRef] [PubMed]
- Meshi, T.; Iwabuchi, M. Plant transcription factors. Plant Cell Physiol. 1995, 36, 1405–1420. [Google Scholar]
- Le Hir, R.; Bellini, C. The plant-specific dof transcription factors family: New players involved in vascular system development and functioning in Arabidopsis. Front. Plant Sci. 2013, 4, 164. [Google Scholar] [CrossRef]
- Wang, Z.; Wong, D.C.J.; Chen, Z.; Bai, W.; Si, H.; Jin, X. Emerging roles of plant DNA-binding with one finger transcription factors in various hormone and stress signaling pathways. Front. Plant Sci. 2022, 13, 844201. [Google Scholar] [CrossRef] [PubMed]
- Yanagisawa, S. Dof domain proteins: Plant-specific transcription factors associated with diverse phenomena unique to plants. Plant Cell Physiol. 2004, 45, 386–391. [Google Scholar] [CrossRef]
- Yanagisawa, S. The Dof family of plant transcription factors. Trends Plant Sci. 2002, 7, 555–560. [Google Scholar] [CrossRef]
- Yanagisawa, S.; Izui, K. Molecular cloning of two DNA-binding proteins of maize that are structurally different but interact with the same sequence motif. J. Biol. Chem. 1993, 268, 16028–16036. [Google Scholar] [CrossRef]
- Ibáñez-Salazar, A.; Rosales-Mendoza, S.; Rocha-Uribe, A.; Ramírez-Alonso, J.I.; Lara-Hernández, I.; Hernández-Torres, A.; Paz-Maldonado, L.M.T.; Silva-Ramírez, A.S.; Bañuelos-Hernández, B.; Martínez-Salgado, J.L. Over-expression of Dof-type transcription factor increases lipid production in Chlamydomonas reinhardtii. J. Biotechnol. 2014, 184, 27–38. [Google Scholar] [CrossRef]
- Hu, Y.; Xing, W.; Song, H.; Hu, Z.; Liu, G. Comparison of colonial volvocine algae based on phylotranscriptomic analysis of gene family evolution and natural selection. Eur. J. Phycol. 2020, 55, 100–112. [Google Scholar] [CrossRef]
- Moreno-Risueno, M.Á.; Martínez, M.; Vicente-Carbajosa, J.; Carbonero, P. The family of DOF transcription factors: From green unicellular algae to vascular plants. Mol. Genet. Genom. 2007, 277, 379–390. [Google Scholar] [CrossRef] [PubMed]
- Moharana, K.C.; Venancio, T.M. Polyploidization events shaped the transcription factor repertoires in legumes (Fabaceae). Plant J. 2020, 103, 726–741. [Google Scholar] [CrossRef]
- Sasaki, N.; Matsumaru, M.; Odaira, S.; Nakata, A.; Nakata, K.; Nakayama, I.; Yamaguchi, K.; Nyunoya, H. Transient expression of tobacco BBF1-related Dof proteins, BBF2 and BBF3, upregulates genes involved in virus resistance and pathogen defense. Physiol. Mol. Plant Pathol. 2015, 89, 70–77. [Google Scholar] [CrossRef]
- Kang, W.; Kim, S.; Lee, H.; Choi, D.; Yeom, S. Genome-wide analysis of Dof transcription factors reveals functional characteristics during development and response to biotic stresses in pepper. Sci. Rep. 2016, 6, 33332. [Google Scholar] [CrossRef] [PubMed]
- Wen, C.; Cheng, Q.; Zhao, L.; Mao, A.; Yang, J.; Yu, S.; Weng, Y.; Xu, Y. Identification and characterisation of Dof transcription factors in the cucumber genome. Sci. Rep. 2016, 6, 23072. [Google Scholar] [CrossRef] [PubMed]
- Corrales, A.; Nebauer, S.G.; Carrillo, L.; Fernández-Nohales, P.; Marqués, J.; Renau-Morata, B.; Granell, A.; Pollmann, S.; Vicente-Carbajosa, J.; Molina, R. Characterization of tomato cycling Dof factors reveals conserved and new functions in the control of flowering time and abiotic stress responses. J. Exp. Bot. 2014, 65, 995–1012. [Google Scholar] [CrossRef]
- Washio, K. Functional Dissections between GAMYB and Dof transcription factors suggest a role for protein-protein associations in the gibberellin-mediated expression of the RAmy1A gene in the rice aleurone. Plant Physiol. 2003, 133, 850–863. [Google Scholar] [CrossRef] [PubMed]
- Li, T.; Wang, X.; Elango, D.; Zhang, W.; Li, M.; Zhang, F.; Pan, Q.; Wu, Y. Genome-wide identification, phylogenetic and expression pattern analysis of Dof transcription factors in blueberry (Vaccinium corymbosum L.). PeerJ 2022, 10, e14087. [Google Scholar] [CrossRef] [PubMed]
- Dou, H.; Niu, G.; Gu, M.; Masabni, J.G. Effects of light quality on growth and phytonutrient accumulation of herbs under controlled environments. Horticulturae 2017, 3, 36. [Google Scholar] [CrossRef]
- Li, L.; Yao, X.; Zhong, C.; Chen, X.; Huang, H. Akebia: A potential new fruit crop in China. Hortscience 2010, 45, 4–10. [Google Scholar] [CrossRef]
- Kitaoka, F.; Kakiuchi, N.; Long, C.; Itoga, M.; Yoshimatsu, H.; Mitsue, A.; Atsumi, T.; Mouri, C.; Mikage, M. Difference of ITS sequences of Akebia plants growing in various parts of Japan. J. Nat. Med. 2009, 63, 368–374. [Google Scholar] [CrossRef] [PubMed]
- Moon, B.C.; Ji, Y.; Lee, Y.M.; Kang, Y.M.; Kim, H.K. Authentication of Akebia quinata Dence. from its common adulterant medicinal plant species based on the RAPD-derived SCAR markers and multiplex-PCR. Genes Genom. 2015, 37, 23–32. [Google Scholar] [CrossRef]
- Chen, W.; Yang, H.; Zhong, S.; Zhu, J.; Zhang, Q.; Li, Z.; Ren, T.; Tan, F.; Shen, J.; Li, Q. Expression profiles of microsatellites in fruit tissues of Akebia trifoliata and development of efficient EST-SSR markers. Genes 2022, 13, 1451. [Google Scholar] [CrossRef] [PubMed]
- Zhong, S.; Li, B.; Chen, W.; Wang, L.; Guan, J.; Wang, Q.; Yang, Z.; Yang, H.; Wang, X.; Yu, X.; et al. The chromosome-level genome of Akebia trifoliata as an important resource to study plant evolution and environmental adaptation in the Cretaceous. Plant J. 2022, 112, 1316–1330. [Google Scholar] [CrossRef] [PubMed]
- Guan, J.; Fu, P.; Wang, X.; Yu, X.; Zhong, S.; Chen, W.; Yang, H.; Chen, C.; Yang, H.; Luo, P. Assessment of the breeding potential of a set of genotypes selected from a natural population of Akebia trifoliata (three-leaf Akebia). Horticulturae 2022, 8, 116. [Google Scholar] [CrossRef]
- Zhong, S.; Yang, H.; Guan, J.; Shen, J.; Ren, T.; Li, Z.; Tan, F.; Li, Q.; Luo, P. Characterization of the MADS-Box gene family in Akebia trifoliata and their evolutionary events in angiosperms. Genes 2022, 13, 1777. [Google Scholar] [CrossRef]
- Zhong, S.; Guan, J.; Chen, C.; Tan, F.; Luo, P. Multiomics analysis elucidated molecular mechanism of aromatic amino acid biosynthesis in Akebia trifoliata fruit. Front. Plant Sci. 2022, 13, 189. [Google Scholar] [CrossRef] [PubMed]
- Zhu, J.; Zhong, S.; Guan, J.; Chen, W.; Yang, H.; Yang, H.; Chen, C.; Tan, F.; Ren, T.; Li, Z.; et al. Genome-Wide identification and expression analysis of WRKY transcription factors in Akebia trifoliata: A bioinformatics study. Genes 2022, 13, 1540. [Google Scholar] [CrossRef]
- The Arabidopsis Genome Initiative. Analysis of the genome sequence of the flowering plant Arabidopsis thaliana. Nature 2000, 408, 796–815. [Google Scholar] [CrossRef]
- Magadum, S.; Banerjee, U.; Murugan, P.; Gangapur, D.; Ravikesavan, R. Gene duplication as a major force in evolution. J. Genet. 2013, 92, 155–161. [Google Scholar] [CrossRef]
- Feng, C.; Wang, J.; Wu, L.; Kong, H.; Yang, L.; Feng, C.; Wang, K.; Rausher, M.; Kang, M. The genome of a cave plant, Primulina huaijiensis, provides insights into adaptation to limestone karst habitats. New Phytol. 2020, 227, 1249–1263. [Google Scholar] [CrossRef] [PubMed]
- Skolnick, J.; Fetrow, J.S.; Kolinski, A. Structural genomics and its importance for gene function analysis. Nat. Biotechnol. 2000, 18, 283–287. [Google Scholar] [CrossRef] [PubMed]
- Tautz, D.; Domazet-Lošo, T. The evolutionary origin of orphan genes. Nat. Rev. Genet. 2011, 12, 692–702. [Google Scholar] [CrossRef]
- Fornara, F.; Panigrahi, K.C.; Gissot, L.; Sauerbrunn, N.; Rühl, M.; Jarillo, J.A.; Coupland, G. Arabidopsis DOF transcription factors act redundantly to reduce CONSTANS expression and are essential for a photoperiodic flowering response. Dev. Cell 2009, 17, 75–86. [Google Scholar] [CrossRef]
- Ridge, S.; Sussmilch, F.C.; Hecht, V.; Vander Schoor, J.K.; Lee, R.; Aubert, G.; Burstin, J.; Macknight, R.C.; Weller, J.L. Identification of LATE BLOOMER2 as a CYCLING DOF FACTOR homolog reveals conserved and divergent features of the flowering response to photoperiod in pea. Plant Cell. 2016, 28, 2545–2559. [Google Scholar] [CrossRef] [PubMed]
- Wu, Q.; Liu, X.; Yin, D.; Yuan, H.; Xie, Q.; Zhao, X.; Li, X.; Zhu, L.; Li, S.; Li, D. Constitutive expression of OsDof4, encoding a C2-C2 zinc finger transcription factor, confesses its distinct flowering effects under long-and short-day photoperiods in rice (Oryza sativa L.). BMC Plant Biol. 2017, 17, 1–13. [Google Scholar] [CrossRef] [PubMed]
- Xu, D.; Li, X.; Wu, X.; Meng, L.; Zou, Z.; Bao, E.; Bian, Z.; Cao, K. Tomato SlCDF3 delays flowering time by regulating different FT-like genes under long-day and short-day conditions. Front. Plant Sci. 2021, 12, 650068. [Google Scholar] [CrossRef] [PubMed]
- Chen, C.; Chen, H.; Zhang, Y.; Thomas, H.R.; Frank, M.H.; He, Y.; Xia, R. TBtools: An integrative toolkit developed for interactive analyses of big biological data. Mol. Plant. 2020, 13, 1194–1202. [Google Scholar] [CrossRef]
- Sazegari, S.; Niazi, A.; Ahmadi, F.S. A study on the regulatory network with promoter analysis for Arabidopsis DREB-genes. Bioinformation 2015, 11, 101–106. [Google Scholar] [CrossRef] [PubMed]






| Dof Genes | Gene Length (bp) | Number of Exons | Chromosome Location | Duplication Type | Putative Protein | ||||
|---|---|---|---|---|---|---|---|---|---|
| Length (AA) | PI | MW (kDa) | |||||||
| AktDof1 | 607 | 2 | chr1 | 9908538 | 9909145 | Dispersed | 192 | 8.97 | 21.70 |
| AktDof2 | 488 | 2 | chr1 | 24576861 | 24577349 | WGD or Segmental | 150 | 9.48 | 16.95 |
| AktDof3 | 1355 | 1 | chr1 | 26704731 | 26706086 | WGD or Segmental | 273 | 8.59 | 31.04 |
| AktDof4 | 966 | 1 | chr2 | 5412299 | 5413265 | WGD or Segmental | 194 | 8.94 | 21.30 |
| AktDof5 | 1657 | 1 | chr2 | 5509001 | 5510658 | WGD or Segmental | 308 | 8.71 | 33.27 |
| AktDof6 | 833 | 1 | chr2 | 5980914 | 5981747 | WGD or Segmental | 277 | 8.96 | 30.69 |
| AktDof7 | 1438 | 1 | chr3 | 43888045 | 43889483 | WGD or Segmental | 317 | 9.03 | 34.91 |
| AktDof8 | 3242 | 2 | chr3 | 44585557 | 44588799 | WGD or Segmental | 330 | 8.85 | 35.76 |
| AktDof9 | 797 | 1 | chr3 | 52617421 | 52618218 | WGD or Segmental | 265 | 9.33 | 29.27 |
| AktDof10 | 942 | 1 | chr4 | 1921930 | 1922872 | Dispersed | 273 | 4.73 | 30.57 |
| AktDof11 | 782 | 1 | chr4 | 10404006 | 10404788 | WGD or Segmental | 260 | 6.81 | 28.96 |
| AktDof12 | 1388 | 1 | chr4 | 10759535 | 10760923 | Dispersed | 308 | 9.11 | 32.57 |
| AktDof13 | 1581 | 2 | chr4 | 10814000 | 10815581 | WGD or Segmental | 332 | 9.23 | 36.12 |
| AktDof14 | 1913 | 2 | chr4 | 41906084 | 41907997 | WGD or Segmental | 313 | 9.14 | 34.43 |
| AktDof15 | 2446 | 2 | chr5 | 3830380 | 3832826 | WGD or Segmental | 301 | 6.04 | 33.46 |
| AktDof16 | 3272 | 2 | chr5 | 6188849 | 6192121 | WGD or Segmental | 469 | 6.65 | 51.93 |
| AktDof17 | 1406 | 1 | chr5 | 8819151 | 8820557 | WGD or Segmental | 297 | 6.75 | 33.39 |
| AktDof18 | 2109 | 2 | chr6 | 5604374 | 5606483 | WGD or Segmental | 287 | 7.11 | 32.07 |
| AktDof19 | 2072 | 2 | chr6 | 6865819 | 6867891 | WGD or Segmental | 343 | 9.05 | 36.62 |
| AktDof20 | 3579 | 2 | chr6 | 28715562 | 28719141 | WGD or Segmental | 489 | 5.98 | 53.72 |
| AktDof21 | 2446 | 2 | chr7 | 28997114 | 28999560 | WGD or Segmental | 306 | 6.26 | 34.39 |
| AktDof22 | 3358 | 3 | chr7 | 31830746 | 31834104 | WGD or Segmental | 522 | 8.56 | 57.10 |
| AktDof23 | 1312 | 1 | chr7 | 33314300 | 33315612 | WGD or Segmental | 245 | 6.43 | 27.86 |
| AktDof24 | 2102 | 3 | chr8 | 698486 | 700588 | WGD or Segmental | 318 | 8.92 | 34.53 |
| AktDof25 | 1987 | 2 | chr8 | 2192672 | 2194659 | WGD or Segmental | 284 | 7.59 | 31.81 |
| AktDof26 | 3551 | 2 | chr9 | 22881329 | 22884880 | WGD or Segmental | 489 | 6.19 | 54.40 |
| AktDof27 | 2558 | 2 | chr10 | 31290225 | 31292783 | WGD or Segmental | 285 | 8.49 | 31.33 |
| AktDof28 | 2380 | 2 | chr11 | 10569833 | 10572213 | WGD or Segmental | 286 | 8.12 | 31.21 |
| AktDof29 | 2587 | 3 | chr11 | 47368316 | 47370903 | WGD or Segmental | 287 | 8.76 | 31.85 |
| AktDof30 | 878 | 1 | chr11 | 47801725 | 47802603 | WGD or Segmental | 292 | 9.21 | 33.24 |
| AktDof31 | 1676 | 1 | chr12 | 3108299 | 3109975 | Dispersed | 213 | 8.46 | 23.45 |
| AktDof32 | 1976 | 2 | chr12 | 36036738 | 36038714 | WGD or Segmental | 261 | 9 | 28.81 |
| AktDof33 | 1834 | 1 | chr13 | 6715548 | 6717382 | Tandem | 285 | 9.07 | 31.45 |
| AktDof34 | 2870 | 2 | chr13 | 6735523 | 6738393 | WGD or Segmental | 308 | 8.65 | 34.15 |
| AktDof35 | 639 | 1 | chr13 | 9523741 | 9524380 | WGD or Segmental | 151 | 9.4 | 16.85 |
| AktDof36 | 926 | 1 | chr14 | 2280296 | 2281222 | Dispersed | 308 | 5.37 | 34.71 |
| AktDof37 | 1590 | 2 | chr14 | 3970765 | 3972355 | WGD or Segmental | 323 | 9.11 | 34.40 |
| AktDof38 | 12,257 | 3 | chr14 | 35699953 | 35712210 | WGD or Segmental | 480 | 5.32 | 52.39 |
| AktDof39 | 1982 | 2 | chr15 | 24196450 | 24198432 | WGD or Segmental | 307 | 8.03 | 34.09 |
| AktDof40 | 1598 | 1 | Contig00776 | 28846 | 30444 | Dispersed | 202 | 9.36 | 22.67 |
| AktDof41 | 608 | 1 | Contig01043 | 19276 | 19884 | Dispersed | 202 | 9.36 | 22.67 |
Disclaimer/Publisher’s Note: The statements, opinions and data contained in all publications are solely those of the individual author(s) and contributor(s) and not of MDPI and/or the editor(s). MDPI and/or the editor(s) disclaim responsibility for any injury to people or property resulting from any ideas, methods, instructions or products referred to in the content. |
© 2023 by the authors. Licensee MDPI, Basel, Switzerland. This article is an open access article distributed under the terms and conditions of the Creative Commons Attribution (CC BY) license (https://creativecommons.org/licenses/by/4.0/).
Share and Cite
Zhang, Q.; Zhong, S.; Dong, Q.; Yang, H.; Yang, H.; Tan, F.; Chen, C.; Ren, T.; Shen, J.; Cao, G.; et al. Identification of Photoperiod- and Phytohormone-Responsive DNA-Binding One Zinc Finger (Dof) Transcription Factors in Akebia trifoliata via Genome-Wide Expression Analysis. Int. J. Mol. Sci. 2023, 24, 4973. https://doi.org/10.3390/ijms24054973
Zhang Q, Zhong S, Dong Q, Yang H, Yang H, Tan F, Chen C, Ren T, Shen J, Cao G, et al. Identification of Photoperiod- and Phytohormone-Responsive DNA-Binding One Zinc Finger (Dof) Transcription Factors in Akebia trifoliata via Genome-Wide Expression Analysis. International Journal of Molecular Sciences. 2023; 24(5):4973. https://doi.org/10.3390/ijms24054973
Chicago/Turabian StyleZhang, Qiuyi, Shengfu Zhong, Qing Dong, Hao Yang, Huai Yang, Feiquan Tan, Chen Chen, Tianheng Ren, Jinliang Shen, Guoxing Cao, and et al. 2023. "Identification of Photoperiod- and Phytohormone-Responsive DNA-Binding One Zinc Finger (Dof) Transcription Factors in Akebia trifoliata via Genome-Wide Expression Analysis" International Journal of Molecular Sciences 24, no. 5: 4973. https://doi.org/10.3390/ijms24054973
APA StyleZhang, Q., Zhong, S., Dong, Q., Yang, H., Yang, H., Tan, F., Chen, C., Ren, T., Shen, J., Cao, G., & Luo, P. (2023). Identification of Photoperiod- and Phytohormone-Responsive DNA-Binding One Zinc Finger (Dof) Transcription Factors in Akebia trifoliata via Genome-Wide Expression Analysis. International Journal of Molecular Sciences, 24(5), 4973. https://doi.org/10.3390/ijms24054973

