Notch1 Is Involved in Physiologic Cardiac Hypertrophy of Mice via the p38 Signaling Pathway after Voluntary Running
Abstract
1. Introduction
2. Results
2.1. Notch1 Deficiency Made No Difference in the Mice’s Running Ability
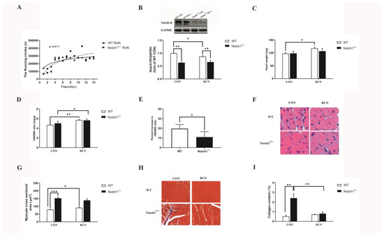
2.2. Notch1 Was Altered by Voluntary Running in the WT RUN Group
2.3. Notch1 Heterozygous Deficiency Partly Obstructed the Degree of Cardiomyocytes Hypertrophy after Voluntary Running
2.4. Notch1 Heterozygous Deficiency May Partly Dampen the Activation of Autophagy and the p38 Signaling Pathway after Voluntary Running
3. Materials and Methods
3.1. Animals
3.2. Experimental Design
3.3. Voluntary Running
3.4. Cardiac Function Assessment
3.5. Hematoxylin-Eosin (H&E) Staining and Masson Trichrome Staining
3.6. Western Blot Assay
3.7. Statistical Analysis
4. Discussion
Author Contributions
Funding
Institutional Review Board Statement
Informed Consent Statement
Data Availability Statement
Conflicts of Interest
References
- Deloux, R.; Vitiello, D.; Mouqenot, N. Voluntary exercise improves cardiac function and prevents cardiac remodeling in a mouse model of dilated cardiomyopathy. Front. Physiol. 2017, 8, 899. [Google Scholar] [CrossRef]
- Smart, N.; Haluska, B.; Jeffriess, L. Exercise training in systolic and diastolic dysfunction: Effects on cardiac function, functional capacity, and quality of life. Am. Heart J. 2007, 153, 530–536. [Google Scholar] [CrossRef]
- Nakamura, M.; Sadoshima, J. Mechanisms of physiological and pathological cardiac hypertrophy. Nat. Rev. Cardiol. 2018, 15, 387–407. [Google Scholar] [CrossRef]
- McMullen, J.R.; Jennings, G.L. Differences between pathological and physiological cardiac hypertrophy: Novel therapeutic strategies to treat heart failure. Clin. Exp. Pharm. Physiol. 2007, 34, 255–262. [Google Scholar] [CrossRef]
- Shimizu, I.; Minamino, T. Physiological and pathological cardiac hypertrophy. J. Mol. Cell. Cardiol. 2016, 97, 245–262. [Google Scholar] [CrossRef]
- Bostrom, P.; Mann, N.; Wu, J.; Quintero, P.A.; Plovie, E.R.; Panáková, D.; Gupta, R.K.; Xiao, C.; MacRae, C.A.; Rosenzweig, A.; et al. C/EBPbeta controls exercise-induced cardiac growth and protects against pathological cardiac remodeling. Cell 2010, 143, 1072–1083. [Google Scholar] [CrossRef]
- Zhang, D.; Contu, R. MTORC1 regulates cardiac function and myocyte survival through 4E-BP1 inhibition in mice. J. Clin. Investig. 2010, 120, 2805–2816. [Google Scholar] [CrossRef]
- Daou, N.; Lecolle, S.; Lefebvre, S. A new role for the calcineurin/NFAT pathway in neonatal myosin heavy chain expression via the NFATc2/MyoD complex during mouse myogenesis. Development 2013, 140, 4914–4925. [Google Scholar] [CrossRef]
- Duran, J.; Oyarce, C.; Pavez, M. GSK-3β/NFAT signaling is involved in testosterone-induced cardiac myocyte hypertrophy. PLoS ONE 2016, 11, e0168255. [Google Scholar] [CrossRef]
- Condorelli, G.; Drusco, A.; Stassi, G. Akt induces enhanced myocardial contractility and cell size in vivo in transgenic mice. Proc. Natl. Acad. Sci. USA 2002, 99, 12333–12338. [Google Scholar] [CrossRef]
- Matsui, T.; Li, L.; Wu, J.C. Phenotypic spectrum caused by transgenic overexpression of activated Akt in the heart. J. Bol. Chem. 2002, 277, 22896–22901. [Google Scholar] [CrossRef] [PubMed]
- Shiojima, I.; Sato, K.; Izumiya, Y. Disruption of coordinated cardiac hypertrophy and angiogenesis contributes to the transition to heart failure. J. Clin. Investig. 2005, 115, 2108–2118. [Google Scholar] [CrossRef]
- Wende, A.R.; O’Neill, B.T.; Bugger, H. Enhanced cardiac Akt/protein kinase B signaling contributes to pathological cardiac hypertrophy in part by impairing mitochondrial function via transcriptional repression of mitochondrion-targeted nuclear genes. Mol. Cell. Biol. 2015, 35, 831–846. [Google Scholar] [CrossRef] [PubMed]
- Kemi, O.J.; Ceci, M.; Wisloff, S.U. Activation or inactivation of cardiac Akt/mTOR signaling diverges physiological from pathological hypertrophy. J. Cell. Physiol. 2008, 214, 316–321. [Google Scholar] [CrossRef] [PubMed]
- Konhilas, J.P.; Widegren, U.; Allen, D.L. Loaded wheel running and muscle adaptation in the mouse. Am. J. Physiol. Heart Circ. Physiol. 2005, 289, H455–H465. [Google Scholar] [CrossRef] [PubMed]
- Konstandin, M.H.; Völkers, M.; Collins, B. Fibronectin contributes to pathological cardiac hypertrophy but not physiological growth. Basic Res. Cardiol. 2013, 108, 375. [Google Scholar] [CrossRef] [PubMed]
- Qi, J.; Luo, X.; Ma, Z. Downregulation of miR-26b-5p, miR-204-5p, and miR-497-3p Expression Facilitates Exercise-Induced Physiological Cardiac Hypertrophy by Augmenting Autophagy in Rats. Front. Genet. 2020, 11, 78. [Google Scholar] [CrossRef]
- Garber, K. Autophagy Explaining exercise. Science 2012, 335, 281. [Google Scholar] [CrossRef]
- Halling, J.F.; Pilegaard, H. Autophagy-dependent beneficial effects of exercise. Cold Spring Harb. Perspect. Med. 2017, 7, a029777. [Google Scholar] [CrossRef]
- He, C.; Bassik, M.C.; Moresi, V. Exercise-induced BCL2-regulated autophagy is required for muscle glucose homeostasis. Nature 2012, 481, 511–515. [Google Scholar] [CrossRef]
- Lee, Y.; Kang, E.B.; Kwon, I. Cardiac kinetophagy coincides with activation of anabolic signaling. Med. Sci. Sport. Exerc. 2016, 48, 219–226. [Google Scholar] [CrossRef] [PubMed]
- Chen, C.Y.; Hsu, H.C.; Lee, B.C. Exercise training improves cardiac function in infarcted rabbits: Involvement of autophagic function and fatty acid utilization. Eur. J. Heart Fail. 2010, 12, 323–330. [Google Scholar] [CrossRef] [PubMed]
- Tao, L.; Bei, Y.; Lin, S. Exercise training protects against acute myocardial infarction via improving myocardial energy metabolism and mitochondrial biogenesis. Cell. Physiol. Biochem. 2015, 37, 162–175. [Google Scholar] [CrossRef] [PubMed]
- Zhou, X.L.; Liu, J.C. Role of Notch signaling in the mammalian heart. Braz. J. Med. Biol. Res. 2014, 47, 1–10. [Google Scholar] [CrossRef] [PubMed]
- Urbanek, K.; Cabral-da-Silva, M.C.; Ide-Iwata, N. Inhibition of Notch1-dependent cardiomyogenesis leads to a dilated myopathy in the neonatal heart. Circ. Res. 2010, 107, 429–441. [Google Scholar] [CrossRef] [PubMed]
- Croquelois, A.; Domenighetti, A.A.; Nemir, M. Control of the adaptive response of the heart to stress via the Notch1 receptor pathway. J. Exp. Med. 2008, 205, 3173–3185. [Google Scholar] [CrossRef]
- Chang, A.C.; Fu, Y.; Garside, V.C.; Niessen, K. Notch initiates the endothelial-to-mesenchymal transition in the atrioventricular canal through autocrine activation of soluble guanylyl cyclase. Dev. Cell. 2011, 21, 288–300. [Google Scholar] [CrossRef] [PubMed]
- Lim, H.J.; Park, J.H.; Jo, C. Cigarette smoke extracts and cadmium induce COX-2 expression through γ-secretase-mediated p38 MAPK activation in C6 astroglia cells. PLoS ONE 2019, 14, e0212749. [Google Scholar] [CrossRef]
- Zhang, X.; Yang, C.; Gao, J. Voluntary running-enhanced synaptic plasticity, learning, and memory are mediated by Notch1 signal pathway in C57BL mice. Brain Struct. Funct. 2017, 223, 749–767. [Google Scholar] [CrossRef]
- Kwon, C.; Cheng, P.; King, I.N. Notch1 post-translationally regulates β-catenin protein in stem and progenitor cells. Nat. Cell Biol. 2011, 13, 1244–1251. [Google Scholar] [CrossRef]
- Ehyai, S.; Dionyssiou, M.G.; Gordon, J.W. A p38 Mitogen-Activated Protein Kinase-Regulated Myocyte Enhancer Factor 2-β -Catenin Interaction Enhances Canonical Wnt Signaling. Mol. Cell. Biol. 2016, 36, 330–346. [Google Scholar] [CrossRef] [PubMed]
- Martherus, R.; Jain, R.; Takagi, K.; Mendsaikhan, U.; Turdi, S.; Osinska, H.; James, J.F.; Kramer, K.; Purevjav, E.; Towbin, J.A. Accelerated cardiac remodeling in desmoplakin transgenic mice in response to endurance exercise is associated with perturbed Wnt/β-catenin signaling. Am. J. Physiol. Heart Circ. Physiol. 2016, 310, H174–H187. [Google Scholar] [CrossRef] [PubMed]
- Conlon, R.A.; Reaume, A.G.; Rossant, J. Notch1 is required for the coordinate segmentation of somites. Development 1995, 121, 1533–1545. [Google Scholar] [CrossRef] [PubMed]
- Costa, R.M.; Honjo, T.; Silva, A.J. Learning and memory deficits in Notch mutant mice. Curr. Biol. 2003, 13, 1348–1354. [Google Scholar] [CrossRef] [PubMed]
- Lairez, O.; Lonjaret, L.; Ruiz, S. Anesthetic regimen for cardiac function evaluation by echocardiography in mice: Comparison between ketamine, etomidate and isoflurane versus conscious state. Lab. Anim. 2013, 47, 284–290. [Google Scholar] [CrossRef] [PubMed]
- Marquardt, N.; Feja, M.; Hünigen, H. Euthanasia of laboratory mice: Are isoflurane and sevoflurane real alternatives to carbon dioxide? PLoS ONE 2018, 13, e0203793. [Google Scholar] [CrossRef] [PubMed]
- Chialà, O.; Vellone, E.; Klompstra, L. Relationships between exercise capacity and anxiety, depression, and cognition in patients with heart failure. Heart Lung 2018, 47, 465–470. [Google Scholar] [CrossRef]
- Stranahan, A.M.; Khalil, D.; Gould, E. Social isolation delays the positive effects of running on adult neurogenesis. Nat. Neurosci. 2006, 9, 526–533. [Google Scholar] [CrossRef]
- Xia, N.; Li, H. Loneliness, Social Isolation, and Cardiovascular Health. Antioxid. Redox Signal. 2018, 28, 837–851. [Google Scholar] [CrossRef]
- Liu, C.; Hao, S.; Zhu, M. Maternal Separation Induces Different Autophagic Responses in the Hippocampus and Prefrontal. Cortex Adult Rats. Neurosci. 2018, 374, 287–294. [Google Scholar]
- Wang, Y.; Wang, S.; Xin, Y. Hydrogen Sulfide Alleviates the Anxiety-like and Depressive-like Behaviors of Type 1 Diabetic Mice via Inhibiting Inflammation and Ferroptosis. Life Sci. 2021, 278, 119551. [Google Scholar] [CrossRef] [PubMed]
- Manzanares, G.; Brito-da-Silva, G.; Gandra, P.G. Voluntary wheel running: Patterns and physiological effects in mice. Braz. J. Med. Biol. Res. 2018, 52, e7830. [Google Scholar] [CrossRef] [PubMed]
- Bernardo, B.C.; Weeks, K.L.; Pretorius, L. Molecular distinction between physiological and pathological cardiac hypertrophy: Experimental findings and therapeutic strategies. Pharm. Ther. 2010, 128, 191–227. [Google Scholar] [CrossRef] [PubMed]
- Hydock, D.S.; Lien, C.Y.; Schneider, C.M. Effects of voluntary wheel running on cardiac function and myosin heavy chain in chemically gonadectomized rats. Am. J. Physiol. Heart Circ. Physiol. 2007, 293, H3254–H3264. [Google Scholar] [CrossRef] [PubMed]
- Brandt, M.D.; Maass, A.; Kempermann, G. Physical exercise increases Notch1 activity, proliferation and cell cycle exit of type-3 progenitor cells in adult hippocampal neurogenesis. Eur. J. Neurosci. 2010, 32, 1256–1264. [Google Scholar] [CrossRef] [PubMed]
- Clerk, A.; Michael, A.; Sugden, P.H. Stimulation of the p38 mitogen-activated protein kinase pathway in neonatal rat ventricular myocytes by the G protein-coupled receptor agonists, endothelin-1 and phenylephrine: A role in cardiac myocyte hypertrophy? J. Cell Biol. 1998, 142, 523–535. [Google Scholar] [CrossRef]
- Balatskyi, V.V.; Palchevska, O.L.; Bortnichuk, L.; Gan, A.M.; Myronova, A.; Macewicz, L.L. β-Catenin Regulates Cardiac Energy Metabolism in Sedentary and Trained Mice. Life 2020, 10, 357. [Google Scholar] [CrossRef]
- Gao, C.; Chen, G.; Romero, G. Induction of Gsk3β-β-TrCP interaction is required for late phase stabilization of β-catenin in canonical Wnt signaling. J. Biol. Chem. 2014, 289, 7099–7108. [Google Scholar] [CrossRef]
- Zheng, Q.; Chen, P.; Xu, Z. Expression and redistribution of β-catenin in the cardiac myocytes of left ventricle of spontaneously hypertensive rat. J. Mol. Histol. 2013, 44, 565–573. [Google Scholar] [CrossRef]
- Seimi, S.K.; Seinosuke, K.; Tsuyoshi, S. Glycogen synthase kinase-3beta is involved in the process of myocardial hypertrophy stimulated by insulin-like growth factor-1. Circ. J. 2004, 68, 247–253. [Google Scholar]
- Elke, D.; Shokoufeh, M.; Carola, S. Sex differences in exercise-induced physiological myocardial hypertrophy are modulated by oestrogen receptor beta. Cardiovasc. Res. 2014, 102, 418–428. [Google Scholar]
- Ludlow, A.T.; Gratid, O.L.; Ludlow, L.W. Acute exercise activates p38 MAPK and increases the expression of telomere. protective genes in cardiac muscle. Exp. Physiol. 2017, 102, 397–410. [Google Scholar] [CrossRef] [PubMed]
- Wang, Y.; Huang, S.; Sah, V.P. Cardiac Muscle Cell Hypertrophy and Apoptosis Induced by Distinct Members of the p38 Mitogen-activated Protein Kinase Family. J. Biol. Chem. 1998, 273, 2161–2168. [Google Scholar] [CrossRef] [PubMed]
- Nishida, K.; Yamaguchi, O.; Hirotani, S. p38 Mitogen-Activated Protein Kinase Plays a Critical Role in Cardiomyocyte Survival but Not in Cardiac Hypertrophic Growth in Response to Pressure Overload. Mol. Cell. Biol. 2004, 24, 10611–10620. [Google Scholar] [CrossRef]
- Dingar, D.; Merlen, C.; AGrandy, S. Effect of pressure overload-induced hypertrophy on the expression and localization of p38 MAP kinase isoforms in the mouse heart. Cell. Signal 2010, 22, 1634–1644. [Google Scholar] [CrossRef]
- Wei, W.Y.; Ma, Z.G.; Xu, S.C. Pioglitazone Protected against Cardiac Hypertrophy via Inhibiting AKT-GSK3β and MAPK Signaling Pathways. PPAR Res. 2016, 2016, 9174190. [Google Scholar] [CrossRef]
- Zhao, T.; Kee, H.J.; Bai, L. Selective HDAC8 Inhibition Attenuates Isoproterenol-Induced Cardiac Hypertrophy and Fibrosis via p38 MAPK Pathway. Front. Pharmacol. 2021, 12, 677757. [Google Scholar] [CrossRef]
- Mizushima, N.; Yamamoto, A. In vivo analysis of autophagy in response to nutrient starvation using transgenic mice expressing a fluorescent autophagosome marker. Mol. Biol. Cell. 2004, 15, 1101–1111. [Google Scholar] [CrossRef]
- Tracy, K.; Dibling, B.C.; Spike, B.T. BNIP3 is an RB/E2F target gene required for hypoxia-induced autophagy. Mol. Cell. Biol. 2007, 27, 6229–6242. [Google Scholar] [CrossRef]
- Mizushima, N.; Komatsu, M. Autophagy: Renovation of cells and tissues. Cell 2021, 147, 728–741. [Google Scholar] [CrossRef]
- He, C.; Sumpter, R.J.; Levine, B. Exercise induces autophagy in peripheral tissues and in the brain. Autophagy 2012, 8, 4. [Google Scholar] [CrossRef] [PubMed]
- Kuramoto, K.; Wang, N.; Fan, Y. Autophagy activation by novel inducers prevents BECN2-mediated drug tolerance to cannabinoids. Autophagy 2016, 12, 1460–1471. [Google Scholar] [CrossRef] [PubMed]
- Rocchi, A.; He, C. Activating Autophagy by Aerobic Exercise in Mice. J. Vis. Exp. 2017, 120, 55099. [Google Scholar]
- Lin, L.; Tang, C.; Xu, J.; Ye, Y.; Weng, L.; Wei, W.; Ge, J.; Liu, X.; Zou, Y. Mechanical stress triggers cardiomyocyte autophagy through angiotensin II type 1 receptor-mediated p38MAP kinase independently of angiotensin II. PLoS ONE 2014, 9, e89629. [Google Scholar] [CrossRef]
- Wang, S.; Ni, X.; Hu, K.; Meng, F.; Li, M.; Ma, X.; Meng, T.; Wu, H.; Ge, D.; Zhao, J.; et al. Cilostazol alleviate nicotine induced cardiomyocytes to hypertrophy through modulation of autophagy by CTSB/ROS/p38MAPK/JNK feedback loop. Int. J. Biol. Sci. 2020, 16, 2001–2013. [Google Scholar] [CrossRef]
- Parr, C.; Carzaniga, R.; Gentleman, S.M. Glycogen synthase kinase 3 inhibition promotes lysosomal biogenesis and autophagic degradation of the amyloid-beta precursor protein. Mol. Cell. Biol. 2012, 32, 4410–4418. [Google Scholar] [CrossRef]
- Sakamoto, K.; Arnolds, D.E.; Ekberg, I. Exercise regulates Akt and glycogen synthase kinase-3 activities in human skeletal muscle. Biochem. Biophys. Res. Commun. 2004, 319, 419–425. [Google Scholar] [CrossRef]
- Choi, C.H.; Lee, B.H.; Ahn, S.G. Proteasome inhibition-induced p38 MAPK/ERK signaling regulates autophagy and apoptosis through the dual phosphorylation of glycogen synthase kinase 3β. Biochem. Biophys. Res. Commun. 2012, 418, 759–764. [Google Scholar] [CrossRef]


: increase;
: decrease;
: activate;
: inhibit. WT CON: wild-type control mice; WT RUN: wild-type running mice; Notch1+/− CON: Notch1 heterozygote deficient control mice; Notch1+/− RUN: Notch1 heterozygote deficient running mice. Data are expressed as mean ± S.E.M. * p < 0.05, ** p < 0.01, *** p < 0.001.
: increase;
: decrease;
: activate;
: inhibit. WT CON: wild-type control mice; WT RUN: wild-type running mice; Notch1+/− CON: Notch1 heterozygote deficient control mice; Notch1+/− RUN: Notch1 heterozygote deficient running mice. Data are expressed as mean ± S.E.M. * p < 0.05, ** p < 0.01, *** p < 0.001.
Disclaimer/Publisher’s Note: The statements, opinions and data contained in all publications are solely those of the individual author(s) and contributor(s) and not of MDPI and/or the editor(s). MDPI and/or the editor(s) disclaim responsibility for any injury to people or property resulting from any ideas, methods, instructions or products referred to in the content. |
© 2023 by the authors. Licensee MDPI, Basel, Switzerland. This article is an open access article distributed under the terms and conditions of the Creative Commons Attribution (CC BY) license (https://creativecommons.org/licenses/by/4.0/).
Share and Cite
Zhang, W.; Liu, J.; Wu, Z.; Fan, G.; Yang, Z.; Liu, C. Notch1 Is Involved in Physiologic Cardiac Hypertrophy of Mice via the p38 Signaling Pathway after Voluntary Running. Int. J. Mol. Sci. 2023, 24, 3212. https://doi.org/10.3390/ijms24043212
Zhang W, Liu J, Wu Z, Fan G, Yang Z, Liu C. Notch1 Is Involved in Physiologic Cardiac Hypertrophy of Mice via the p38 Signaling Pathway after Voluntary Running. International Journal of Molecular Sciences. 2023; 24(4):3212. https://doi.org/10.3390/ijms24043212
Chicago/Turabian StyleZhang, Weiwei, Jiayi Liu, Zekang Wu, Guanwei Fan, Zhuo Yang, and Chunhua Liu. 2023. "Notch1 Is Involved in Physiologic Cardiac Hypertrophy of Mice via the p38 Signaling Pathway after Voluntary Running" International Journal of Molecular Sciences 24, no. 4: 3212. https://doi.org/10.3390/ijms24043212
APA StyleZhang, W., Liu, J., Wu, Z., Fan, G., Yang, Z., & Liu, C. (2023). Notch1 Is Involved in Physiologic Cardiac Hypertrophy of Mice via the p38 Signaling Pathway after Voluntary Running. International Journal of Molecular Sciences, 24(4), 3212. https://doi.org/10.3390/ijms24043212

