An Injectable Engineered Cartilage Gel Improves Intervertebral Disc Repair in a Rat Nucleotomy Model
Abstract
1. Introduction
2. Results
2.1. Cartilage Gel Exhibited Anti-Allodynic Effects
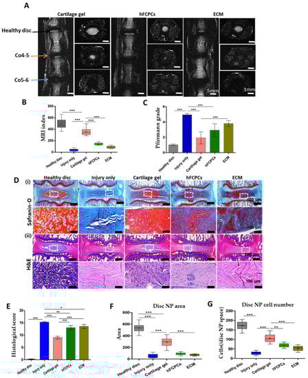
2.2. Cartilage Gel Implantation Restored the Disc Anatomy and Hydration in the Rat Tail Nucleotomy Model
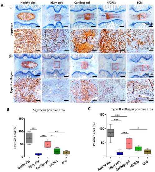
2.3. Cartilage Gel Protected the Proteoglycan Content by Delaying the Loss of Cell Number and Positive Matrix Area in the IVD of the Rat Tail Nucleotomy Model
2.4. Cartilage Gel Preserves the Matrix Proteins in the Disc NP of the Rat Tail Nucleotomy Model
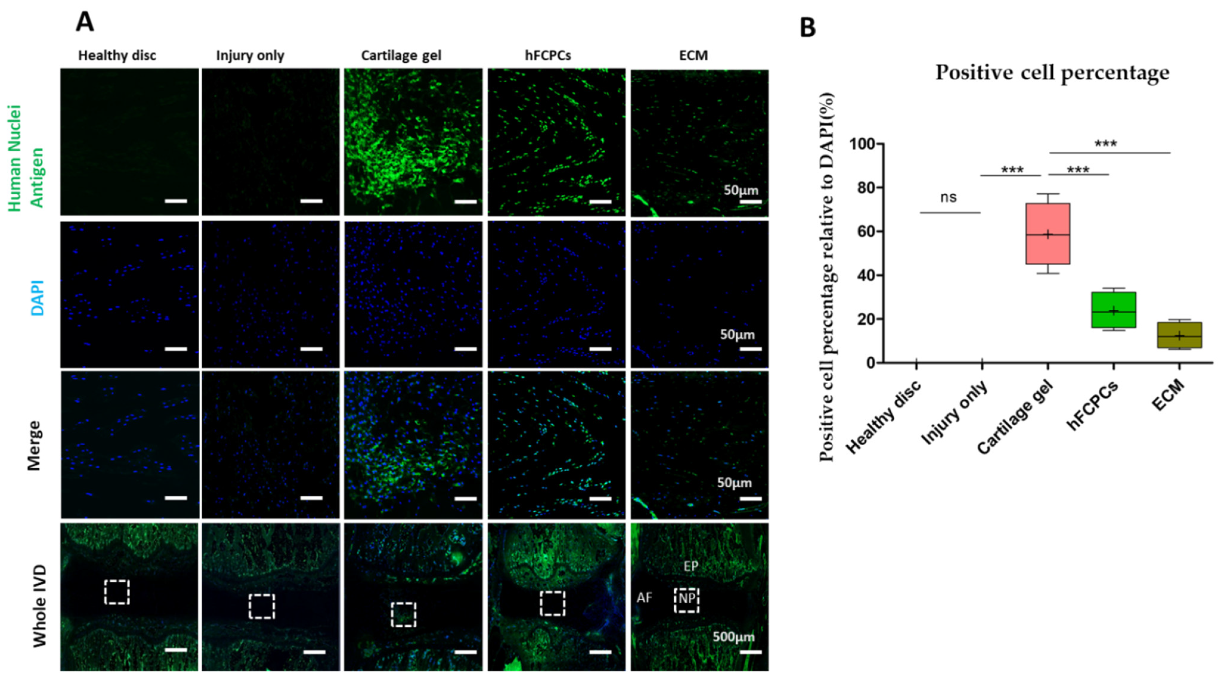
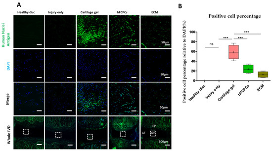
2.5. Cartilage Gel Preserved the Endogenous Disc NP Progenitor Cells in the Rat Tail Nucleotomy Model
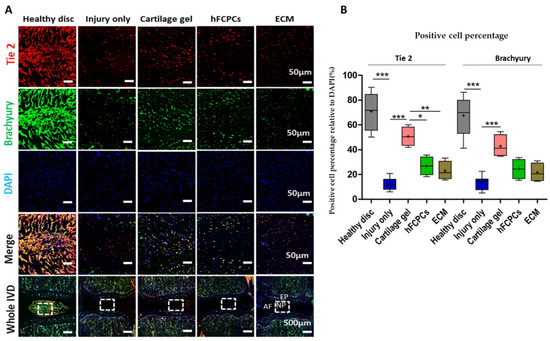
2.6. Evaluation of Cell Proliferation in Response to Cartilage Gel in the Disc NP of the Rat Tail Nucleotomy Model
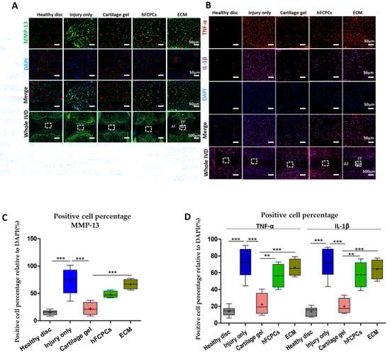
2.7. Cartilage Gel Downregulated Catabolic Enzymes in the Disc NP of the Rat Tail Nucleotomy Model
2.8. Cartilage Gel Downregulated Proinflammatory Cytokines in the Disc NP of the Rat Tail Nucleotomy Model
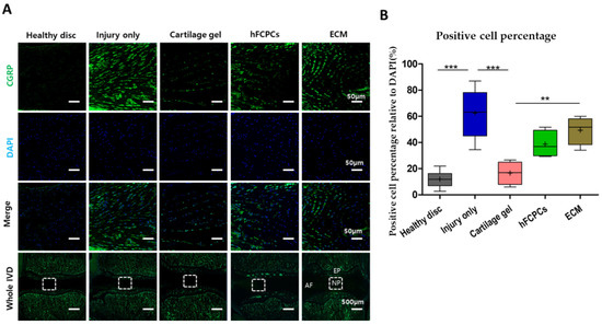
2.9. Cartilage Gel Reduced Injury-Induced Pain in the Disc NP of the Rat Tail Nucleotomy Model
2.10. Cartilage Gel Reduced mRNA Levels of Pro-Inflammatory Cytokines in the Rat Tail Nucleotomy Model
3. Discussion
4. Materials and Methods
4.1. Cell Isolation and Culture
4.2. Fabrication of Cartilage Gel
4.3. Animals
4.4. Quantitative Behavioral Nociception Assays
4.5. Magnetic Resonance Imaging
4.6. Histological Analysis
4.7. Immunofluorescence and Immunohistochemistry
4.8. RNA Isolation and Real-Time RT-PCR
4.9. Statistical Analysis
5. Conclusions
Author Contributions
Funding
Institutional Review Board Statement
Informed Consent Statement
Data Availability Statement
Acknowledgments
Conflicts of Interest
Abbreviations
| IVD | Intervertebral disc |
| LBP | Lower back pain |
| FCPC | Fetal cartilage progenitor cell |
| ECM | Extracellular matrix |
| MMPs | Matrix metalloproteinases |
| NP | Nucleus pulposus |
| AF | Annulus fibrosis |
| DMEM | Dulbeccos’s modified eagle’s medium |
| MRI | Magnetic resonance imaging |
| iNOS | Inducible nitric oxide synthase |
| CGRP | Calcitonin gene receptor protein |
| IVDD | Intervertebral disc degeneration |
| Co | Coccygeal |
References
- Meisel, H.-J.; Agarwal, N.; Hsieh, P.C.; Skelly, A.; Park, J.-B.; Brodke, D.; Wang, J.C.; Yoon, S.T.; Buser, Z. Cell therapy for treatment of intervertebral disc degeneration: A systematic review. Glob. Spine J. 2019, 9, 39S–52S. [Google Scholar] [CrossRef] [PubMed]
- Gong, J.; Huang, X.; Luo, L.; Liu, H.; Wu, H.; Tan, Y.; Li, C.; Tang, Y.; Zhou, Y. Radiation Dose Reduction and Surgical Efficiency Improvement in Endoscopic Transforaminal Lumbar Interbody Fusion Assisted by Intraoperative O-arm Navigation: A Retrospective Observational Study. Neurospine 2022, 19, 376–384. [Google Scholar] [CrossRef] [PubMed]
- Chen, Z.; He, L.; Huang, L.; Liu, Z.; Dong, J.; Liu, B.; Chen, R.; Zhang, L.; Xie, P.; Rong, L. Risk Factors for Poor Outcomes Following Minimally Invasive Discectomy: A Post Hoc Subgroup Analysis of 2-Year Follow-up Prospective Data. Neurospine 2022, 19, 224. [Google Scholar] [CrossRef]
- Han, I.-B. Moving forward: Gene therapy for intervertebral disc degeneration. Neurospine 2020, 17, 17. [Google Scholar] [CrossRef] [PubMed]
- Bhujel, B.; Shin, H.-E.; Choi, D.-J.; Han, I. Mesenchymal stem cell-derived exosomes and intervertebral disc regeneration. Int. J. Mol. Sci. 2022, 23, 7306. [Google Scholar] [CrossRef]
- Lim, S.; An, S.B.; Jung, M.; Joshi, H.P.; Kumar, H.; Kim, C.; Song, S.Y.; Lee, J.R.; Kang, M.; Han, I. Local delivery of senolytic drug inhibits intervertebral disc degeneration and restores intervertebral disc structure. Adv. Healthc. Mater. 2022, 11, 2101483. [Google Scholar] [CrossRef] [PubMed]
- Prabhu, M.C.; Jacob, K.C.; Patel, M.R.; Pawlowski, H.; Vanjani, N.N.; Singh, K. History and Evolution of the Minimally Invasive Transforaminal Lumbar Interbody Fusion. Neurospine 2022, 19, 479–491. [Google Scholar] [CrossRef] [PubMed]
- Singh, K.; Masuda, K.; Thonar, E.J.A.; An, H.S.; Cs-Szabo, G. Age-related changes in the extracellular matrix of nucleus pulposus and anulus fibrosus of human intervertebral disc. Spine 2009, 34, 10. [Google Scholar] [CrossRef]
- Luo, J.; Darai, A.; Pongkulapa, T.; Conley, B.; Yang, L.; Han, I.; Lee, K.-B. Injectable bioorthogonal hydrogel (BIOGEL) accelerates tissue regeneration in degenerated intervertebral discs. Bioact. Mater. 2023, 23, 551–562. [Google Scholar] [CrossRef]
- Panebianco, C.J.; Rao, S.; Hom, W.W.; Meyers, J.H.; Lim, T.Y.; Laudier, D.M.; Hecht, A.C.; Weir, M.D.; Weiser, J.R.; Iatridis, J.C. Genipin-crosslinked fibrin seeded with oxidized alginate microbeads as a novel composite biomaterial strategy for intervertebral disc cell therapy. Biomaterials 2022, 287, 121641. [Google Scholar] [CrossRef]
- Lynch, C.P.; Jadczak, C.; Mohan, S.; Geoghegan, C.; Singh, K. What Can Legacy Patient-Reported Outcome Measures Tell Us About Participation Bias in Patient-Reported Outcomes Measurement Information System Scores Among Lumbar Spine Patients? Neurospine 2022, 19, 307–314. [Google Scholar] [CrossRef] [PubMed]
- Han, I.; Ropper, A.E.; Konya, D.; Kabatas, S.; Toktas, Z.; Aljuboori, Z.; Zeng, X.; Chi, J.H.; Zafonte, R.; Teng, Y.D. Biological approaches to treating intervertebral disk degeneration: Devising stem cell therapies. Cell Transplant. 2015, 24, 2197–2208. [Google Scholar] [CrossRef] [PubMed]
- Takeoka, Y.; Yurube, T.; Morimoto, K.; Kunii, S.; Kanda, Y.; Tsujimoto, R.; Kawakami, Y.; Fukase, N.; Takemori, T.; Omae, K. Reduced nucleotomy-induced intervertebral disc disruption through spontaneous spheroid formation by the Low Adhesive Scaffold Collagen (LASCol). Biomaterials 2020, 235, 119781. [Google Scholar] [CrossRef] [PubMed]
- Ledet, E.H.; Jeshuran, W.; Glennon, J.C.; Shaffrey, C.; De Deyne, P.; Belden, C.; Kallakury, B.; Carl, A.L. Small Intestinal Submucosa for Anular Defect Closure: Long-term Response in an: In Vivo: Sheep Model. Spine 2009, 34, 1457–1463. [Google Scholar] [CrossRef] [PubMed]
- Oehme, D.; Ghosh, P.; Shimmon, S.; Wu, J.; McDonald, C.; Troupis, J.M.; Goldschlager, T.; Rosenfeld, J.V.; Jenkin, G. Mesenchymal progenitor cells combined with pentosan polysulfate mediating disc regeneration at the time of microdiscectomy: A preliminary study in an ovine model. J. Neurosurg. Spine 2014, 20, 657–669. [Google Scholar] [CrossRef] [PubMed]
- Sloan Jr, S.R.; Wipplinger, C.; Kirnaz, S.; Navarro-Ramirez, R.; Schmidt, F.; McCloskey, D.; Pannellini, T.; Schiavinato, A.; Härtl, R.; Bonassar, L.J. Combined nucleus pulposus augmentation and annulus fibrosus repair prevents acute intervertebral disc degeneration after discectomy. Sci. Transl. Med. 2020, 12, eaay2380. [Google Scholar] [CrossRef] [PubMed]
- Bowles, R.D.; Setton, L.A. Biomaterials for intervertebral disc regeneration and repair. Biomaterials 2017, 129, 54–67. [Google Scholar] [CrossRef] [PubMed]
- Panebianco, C.; Meyers, J.; Gansau, J.; Hom, W.; Iatridis, J. Balancing biological and biomechanical performance in intervertebral disc repair: A systematic review of injectable cell delivery biomaterials. Eur. Cells Mater. 2020, 40, 239. [Google Scholar] [CrossRef]
- Yamada, K.; Iwasaki, N.; Sudo, H. Biomaterials and Cell-Based Regenerative Therapies for Intervertebral Disc Degeneration with a Focus on Biological and Biomechanical Functional Repair: Targeting Treatments for Disc Herniation. Cells 2022, 11, 602. [Google Scholar] [CrossRef]
- Sakai, D.; Mochida, J.; Yamamoto, Y.; Nomura, T.; Okuma, M.; Nishimura, K.; Nakai, T.; Ando, K.; Hotta, T. Transplantation of mesenchymal stem cells embedded in Atelocollagen® gel to the intervertebral disc: A potential therapeutic model for disc degeneration. Biomaterials 2003, 24, 3531–3541. [Google Scholar] [CrossRef]
- Crevensten, G.; Walsh, A.J.; Ananthakrishnan, D.; Page, P.; Wahba, G.M.; Lotz, J.C.; Berven, S. Intervertebral disc cell therapy for regeneration: Mesenchymal stem cell implantation in rat intervertebral discs. Ann. Biomed. Eng. 2004, 32, 430–434. [Google Scholar] [CrossRef]
- Halloran, D.O.; Grad, S.; Stoddart, M.; Dockery, P.; Alini, M.; Pandit, A.S. An injectable cross-linked scaffold for nucleus pulposus regeneration. Biomaterials 2008, 29, 438–447. [Google Scholar] [CrossRef] [PubMed]
- Sakai, D.; Mochida, J.; Iwashina, T.; Hiyama, A.; Omi, H.; Imai, M.; Nakai, T.; Ando, K.; Hotta, T. Regenerative effects of transplanting mesenchymal stem cells embedded in atelocollagen to the degenerated intervertebral disc. Biomaterials 2006, 27, 335–345. [Google Scholar] [CrossRef]
- Lin, X.; Fang, X.; Wang, Q.; Hu, Z.; Chen, K.; Shan, Z.; Chen, S.; Wang, J.; Mo, J.; Ma, J. Decellularized allogeneic intervertebral disc: Natural biomaterials for regenerating disc degeneration. Oncotarget 2016, 7, 12121. [Google Scholar] [CrossRef] [PubMed]
- Zhu, J.; Xia, K.; Yu, W.; Wang, Y.; Hua, J.; Liu, B.; Gong, Z.; Wang, J.; Xu, A.; You, Z. Sustained release of GDF5 from a designed coacervate attenuates disc degeneration in a rat model. Acta Biomater. 2019, 86, 300–311. [Google Scholar] [CrossRef] [PubMed]
- Feng, G.; Zhang, Z.; Dang, M.; Rambhia, K.J.; Ma, P.X. Nanofibrous spongy microspheres to deliver rabbit mesenchymal stem cells and anti-miR-199a to regenerate nucleus pulposus and prevent calcification. Biomaterials 2020, 256, 120213. [Google Scholar] [CrossRef]
- Sakai, D.; Andersson, G.B. Stem cell therapy for intervertebral disc regeneration: Obstacles and solutions. Nat. Rev. Rheumatol. 2015, 11, 243–256. [Google Scholar] [CrossRef]
- Park, D.Y.; Min, B.-H.; Park, S.R.; Oh, H.J.; Truong, M.-D.; Kim, M.; Choi, J.-Y.; Park, I.-S.; Choi, B.H. Engineered cartilage utilizing fetal cartilage-derived progenitor cells for cartilage repair. Sci. Rep. 2020, 10, 5722. [Google Scholar] [CrossRef]
- Choi, W.H.; Kim, H.R.; Lee, S.J.; Jeong, N.; Park, S.R.; Choi, B.H.; Min, B.-H. Fetal cartilage-derived cells have stem cell properties and are a highly potent cell source for cartilage regeneration. Cell Transplant. 2016, 25, 449–461. [Google Scholar] [CrossRef]
- Kim, H.R.; Kim, J.; Park, S.R.; Min, B.-H.; Choi, B.H. Characterization of human fetal cartilage progenitor cells during long-term expansion in a xeno-free medium. Tissue Eng. Regen. Med. 2018, 15, 649–659. [Google Scholar] [CrossRef]
- Lee, S.J.; Kim, J.; Choi, W.H.; Park, S.R.; Choi, B.H.; Min, B.-H. Immunophenotype and immune-modulatory activities of human fetal cartilage-derived progenitor cells. Cell Transplant. 2019, 28, 932–942. [Google Scholar] [CrossRef] [PubMed]
- Kim, M.; Kim, J.; Park, S.R.; Park, D.Y.; Kim, Y.J.; Choi, B.H.; Min, B.H. Comparison of fetal cartilage-derived progenitor cells isolated at different developmental stages in a rat model. Dev. Growth Differ. 2016, 58, 167–179. [Google Scholar] [CrossRef] [PubMed]
- Tran, N.-T.; Park, I.-S.; Truong, M.-D.; Park, D.-Y.; Park, S.-H.; Min, B.-H. Conditioned media derived from human fetal progenitor cells improves skin regeneration in burn wound healing. Cell Tissue Res. 2022, 389, 289–308. [Google Scholar] [CrossRef] [PubMed]
- Kim, J.; Tran, A.N.-T.; Lee, J.Y.; Park, S.-H.; Park, S.R.; Min, B.-H.; Choi, B.H. Human Fetal Cartilage-Derived Progenitor Cells Exhibit Anti-Inflammatory Effect on IL-1β-Mediated Osteoarthritis Phenotypes In Vitro. Tissue Eng. Regen. Med. 2022, 19, 1237–1250. [Google Scholar] [CrossRef] [PubMed]
- Richardson, S.M.; Kalamegam, G.; Pushparaj, P.N.; Matta, C.; Memic, A.; Khademhosseini, A.; Mobasheri, R.; Poletti, F.L.; Hoyland, J.A.; Mobasheri, A. Mesenchymal stem cells in regenerative medicine: Focus on articular cartilage and intervertebral disc regeneration. Methods 2016, 99, 69–80. [Google Scholar] [CrossRef]
- Williams, R.J.; Tryfonidou, M.A.; Snuggs, J.W.; Le Maitre, C.L. Cell sources proposed for nucleus pulposus regeneration. JOR Spine 2021, 4, e1175. [Google Scholar] [CrossRef]
- Acosta Jr, F.L.; Metz, L.; Adkisson IV, H.D.; Liu, J.; Carruthers-Liebenberg, E.; Milliman, C.; Maloney, M.; Lotz, J.C. Porcine intervertebral disc repair using allogeneic juvenile articular chondrocytes or mesenchymal stem cells. Tissue Eng. Part A 2011, 17, 3045–3055. [Google Scholar] [CrossRef]
- Gay, M.; Mehrkens, A.; Rittmann, M.; Haug, M.; Barbero, A.; Martin, I.; Schaeren, S. Nose to back: Compatibility of nasal chondrocytes with environmental conditions mimicking a degenerated intervertebral disc. Eur. Cells Mater. 2019, 37, 214–232. [Google Scholar] [CrossRef]
- Splettstößer, A.; Khan, M.F.; Zimmermann, B.; Vogl, T.J.; Ackermann, H.; Middendorp, M.; Maataoui, A. Correlation of lumbar lateral recess stenosis in magnetic resonance imaging and clinical symptoms. World J. Radiol. 2017, 9, 223. [Google Scholar] [CrossRef]
- Yin, J.; Ren, K.; Huang, Y.; Gao, G.; Nong, L.; Xu, N. Exploration about changes of IL-10, NF-κB and MMP-3 in a rat model of cervical spondylosis. Mol. Immunol. 2018, 93, 184–188. [Google Scholar] [CrossRef]
- Le Maitre, C.L.; Freemont, A.J.; Hoyland, J.A. Accelerated cellular senescence in degenerate intervertebral discs: A possible role in the pathogenesis of intervertebral disc degeneration. Arthritis Res. Ther. 2007, 9, R45. [Google Scholar] [CrossRef] [PubMed]
- Choi, U.Y.; Joshi, H.P.; Payne, S.; Kim, K.T.; Kyung, J.W.; Choi, H.; Cooke, M.J.; Kwon, S.Y.; Roh, E.J.; Sohn, S. An Injectable Hyaluronan–Methylcellulose (HAMC) Hydrogel combined with Wharton’s jelly-derived mesenchymal Stromal cells (WJ-MSCs) promotes degenerative disc repair. Int. J. Mol. Sci. 2020, 21, 7391. [Google Scholar] [CrossRef] [PubMed]
- Cai, F.; Zhu, L.; Wang, F.; Shi, R.; Xie, X.-H.; Hong, X.; Wang, X.-H.; Wu, X.-T. The paracrine effect of degenerated disc cells on healthy human nucleus pulposus cells is mediated by MAPK and NF-κB pathways and can be reduced by TGF-β1. DNA Cell Biol. 2017, 36, 143–158. [Google Scholar] [CrossRef] [PubMed]
- Johnson, Z.I.; Schoepflin, Z.R.; Choi, H.; Shapiro, I.M.; Risbud, M.V. Disc in flames: Roles of TNF-α and IL-1β in intervertebral disc degeneration. Eur. Cells Mater. 2015, 30, 104. [Google Scholar] [CrossRef]
- Le Maitre, C.L.; Hoyland, J.A.; Freemont, A.J. Catabolic cytokine expression in degenerate and herniated human intervertebral discs: IL-1β and TNFα expression profile. Arthritis Res. Ther. 2007, 9, R77. [Google Scholar] [CrossRef]
- Hiyama, A.; Hiraishi, S.; Sakai, D.; Mochida, J. CCAAT/enhancer binding protein β regulates the expression of tumor necrosis factor-α in the nucleus pulposus cells. J. Orthop. Res. 2016, 34, 865–875. [Google Scholar] [CrossRef]
- Chen, Z.H.; Jin, S.H.; Wang, M.Y.; Jin, X.L.; Lv, C.; Deng, Y.F.; Wang, J.L. Enhanced NLRP3, caspase-1, and IL-1β levels in degenerate human intervertebral disc and their association with the grades of disc degeneration. Anat. Rec. 2015, 298, 720–726. [Google Scholar] [CrossRef]
- Mohd Isa, I.L.; Abbah, S.A.; Kilcoyne, M.; Sakai, D.; Dockery, P.; Finn, D.P.; Pandit, A. Implantation of hyaluronic acid hydrogel prevents the pain phenotype in a rat model of intervertebral disc injury. Sci. Adv. 2018, 4, eaaq0597. [Google Scholar] [CrossRef]
- Miyagi, M.; Ishikawa, T.; Orita, S.; Eguchi, Y.; Kamoda, H.; Arai, G.; Suzuki, M.; Inoue, G.; Aoki, Y.; Toyone, T. Disk injury in rats produces persistent increases in pain-related neuropeptides in dorsal root ganglia and spinal cord glia but only transient increases in inflammatory mediators: Pathomechanism of chronic diskogenic low back pain. Spine 2011, 36, 2260–2266. [Google Scholar] [CrossRef]
- Quintin, A.; Schizas, C.; Scaletta, C.; Jaccoud, S.; Applegate, L.A.; Pioletti, D.P. Plasticity of fetal cartilaginous cells. Cell Transplant. 2010, 19, 1349–1357. [Google Scholar] [CrossRef]
- Erwin, W.M.; Matta, A.; Karim, M.Z.; Gerami, H. 122. Cartilage derived stem cells: A novel cellular replacement therapy to treat degenerative disc disease. Spine J. 2019, 19, S59–S60. [Google Scholar] [CrossRef]
- Gorensek, M.; Joksimovic, C.; Kregar-Velikonja, N.; Gorensek, M.; Knezevic, M.; Jeras, M.; Pavlovcic, V.; Cor, A. Nucleus pulposus repair with cultured autologous elastic cartilage derived chondrocytes. Cell. Mol. Biol. Lett. 2004, 9, 363–374. [Google Scholar] [PubMed]
- Quintin, A. Fetal Cells for Intervertebral Disc Regeneration; EPFL: Lausanne, Switzerland, 2009. [Google Scholar]
- Bae, H.; Kanim, L.; Zhao, L.; Delamarter, R. 183. Human Fetal Chondrocyte Transplants for Damaged Intervertebral Disc. Spine J. 2008, 8, 92S–93S. [Google Scholar] [CrossRef]
- Vedicherla, S.; Buckley, C. In vitro extracellular matrix accumulation of nasal and articular chondrocytes for intervertebral disc repair. Tissue Cell 2017, 49, 503–513. [Google Scholar] [CrossRef]
- Quintin, A.; Schizas, C.; Scaletta, C.; Jaccoud, S.; Gerber, S.; Osterheld, M.C.; Juillerat, L.; Applegate, L.A.; Pioletti, D.P. Isolation and in vitro chondrogenic potential of human foetal spine cells. J. Cell. Mol. Med. 2009, 13, 2559–2569. [Google Scholar] [CrossRef]
- Kim, A.J.; Adkisson, H.D.; Wendland, M.; Seyedin, M.; Berven, S.; Lotz, J.C. Juvenile chondrocytes may facilitate disc repair. Open Tissue Eng. Regen. Med. J. 2010, 3, 28–35. [Google Scholar] [CrossRef]
- Gryadunova, A.; Kasamkattil, J.; Gay, M.H.P.; Dasen, B.; Pelttari, K.; Mironov, V.; Martin, I.; Schären, S.; Barbero, A.; Krupkova, O. Nose to spine: Spheroids generated by human nasal chondrocytes for scaffold-free nucleus pulposus augmentation. Acta Biomater. 2021, 134, 240–251. [Google Scholar] [CrossRef]
- Ganey, T.; Meisel, H.; Hutton, W.; Moos, V.; Libera, J.; Alasevic, O. Autologous chondrocyte transplantation for disc repair. In Proceedings of the 49th Annual Meeting of the Orthopaedic Research Society, New Orleans, LA, USA, 2–5 February 2003. [Google Scholar]
- Coric, D.; Pettine, K.; Sumich, A.; Boltes, M.O. Prospective study of disc repair with allogeneic chondrocytes presented at the 2012 Joint Spine Section Meeting. J. Neurosurg. Spine 2013, 18, 85–95. [Google Scholar] [CrossRef]
- Ganey, T.; Meisel, H.J.; Fritsch, K.-G.; Alasevic, O.; Hutton, W. 11. Disc repair with autologous chondrocytes: A pilot clinical study. Spine J. 2003, 3, 71–72. [Google Scholar] [CrossRef]
- Ofek, G.; Revell, C.M.; Hu, J.C.; Allison, D.D.; Grande-Allen, K.J.; Athanasiou, K.A. Matrix development in self-assembly of articular cartilage. PLoS ONE 2008, 3, e2795. [Google Scholar] [CrossRef]
- Andrews, G.P.; Jones, D.S. Rheological characterization of bioadhesive binary polymeric systems designed as platforms for drug delivery implants. Biomacromolecules 2006, 7, 899–906. [Google Scholar] [CrossRef]
- Hunziker, E.B. Articular cartilage repair: Basic science and clinical progress. A review of the current status and prospects. Osteoarthr. Cartil. 2002, 10, 432–463. [Google Scholar] [CrossRef]
- DuRaine, G.D.; Brown, W.E.; Hu, J.C.; Athanasiou, K.A. Emergence of scaffold-free approaches for tissue engineering musculoskeletal cartilages. Ann. Biomed. Eng. 2015, 43, 543–554. [Google Scholar] [CrossRef] [PubMed]
- Revell, C.M.; Athanasiou, K.A. Success rates and immunologic responses of autogenic, allogenic, and xenogenic treatments to repair articular cartilage defects. Tissue Eng. Part B: Rev. 2009, 15, 1–15. [Google Scholar] [CrossRef]
- Alini, M.; Eisenstein, S.M.; Ito, K.; Little, C.; Kettler, A.A.; Masuda, K.; Melrose, J.; Ralphs, J.; Stokes, I.; Wilke, H.J. Are animal models useful for studying human disc disorders/degeneration? Eur. Spine J. 2008, 17, 2–19. [Google Scholar] [CrossRef] [PubMed]
- Bendtsen, M.; Bunger, C.; Colombier, P.; Le Visage, C.; Roberts, S.; Sakai, D.; Urban, J.P. Biological challenges for regeneration of the degenerated disc using cellular therapies. Acta Orthop. 2016, 87, 39–46. [Google Scholar] [CrossRef] [PubMed]
- Ishiguro, H.; Kaito, T.; Yarimitsu, S.; Hashimoto, K.; Okada, R.; Kushioka, J.; Chijimatsu, R.; Takenaka, S.; Makino, T.; Sakai, Y. Intervertebral disc regeneration with an adipose mesenchymal stem cell-derived tissue-engineered construct in a rat nucleotomy model. Acta Biomater. 2019, 87, 118–129. [Google Scholar] [CrossRef] [PubMed]
- Kefalopoulou, Z.; Politis, M.; Piccini, P.; Mencacci, N.; Bhatia, K.; Jahanshahi, M.; Widner, H.; Rehncrona, S.; Brundin, P.; Björklund, A. Long-term clinical outcome of fetal cell transplantation for Parkinson disease: Two case reports. JAMA Neurol. 2014, 71, 83–87. [Google Scholar] [CrossRef]
- Jin, R.L.; Park, S.R.; Choi, B.H.; Min, B.-H. Scaffold-free cartilage fabrication system using passaged porcine chondrocytes and basic fibroblast growth factor. Tissue Eng. Part A 2009, 15, 1887–1895. [Google Scholar] [CrossRef]
- Ohnishi, T.; Sudo, H.; Iwasaki, K.; Tsujimoto, T.; Ito, Y.M.; Iwasaki, N. In vivo mouse intervertebral disc degeneration model based on a new histological classification. PLoS ONE 2016, 11, e0160486. [Google Scholar] [CrossRef]
- Li, D.; Yang, H.; Huang, Y.; Wu, Y.; Sun, T.; Li, X. Lumbar intervertebral disc puncture under C-arm fluoroscopy: A new rat model of lumbar intervertebral disc degeneration. Exp. Anim. 2014, 63, 227–234. [Google Scholar] [CrossRef] [PubMed]
- Lai, A.; Gansau, J.; Gullbrand, S.E.; Crowley, J.; Cunha, C.; Dudli, S.; Engiles, J.B.; Fusellier, M.; Goncalves, R.M.; Nakashima, D. Development of a standardized histopathology scoring system for intervertebral disc degeneration in rat models: An initiative of the ORS spine section. JOR Spine 2021, 4, e1150. [Google Scholar] [CrossRef] [PubMed]








| Primer | Directions | Sequences |
|---|---|---|
| GAPDH | Forward | 5′-CAACTCCCTCAAGATTGTCAGCCAA-3′ |
| Reverse | 5′-GGCATGGACTGTGGTCATGA-3′ | |
| iNOS | Forward | 5′-CTGCAGGTCTTTGACGCTCGAG-3′ |
| Reverse | 5-GTGGAACACAGGGGTGATGATCTCC-3′ | |
| TNF-α | Forward | 5′-AAATGGGCTCCCTCTATCAGTTC-3′ |
| Reverse | 5′TCTGCTTGGTGGTTTGCTACGAC-3′ |
Disclaimer/Publisher’s Note: The statements, opinions and data contained in all publications are solely those of the individual author(s) and contributor(s) and not of MDPI and/or the editor(s). MDPI and/or the editor(s) disclaim responsibility for any injury to people or property resulting from any ideas, methods, instructions or products referred to in the content. |
© 2023 by the authors. Licensee MDPI, Basel, Switzerland. This article is an open access article distributed under the terms and conditions of the Creative Commons Attribution (CC BY) license (https://creativecommons.org/licenses/by/4.0/).
Share and Cite
Bhujel, B.; Yang, S.S.; Kim, H.R.; Kim, S.B.; Min, B.-H.; Choi, B.H.; Han, I. An Injectable Engineered Cartilage Gel Improves Intervertebral Disc Repair in a Rat Nucleotomy Model. Int. J. Mol. Sci. 2023, 24, 3146. https://doi.org/10.3390/ijms24043146
Bhujel B, Yang SS, Kim HR, Kim SB, Min B-H, Choi BH, Han I. An Injectable Engineered Cartilage Gel Improves Intervertebral Disc Repair in a Rat Nucleotomy Model. International Journal of Molecular Sciences. 2023; 24(4):3146. https://doi.org/10.3390/ijms24043146
Chicago/Turabian StyleBhujel, Basanta, Soon Shim Yang, Hwal Ran Kim, Sung Bum Kim, Byoung-Hyun Min, Byung Hyune Choi, and Inbo Han. 2023. "An Injectable Engineered Cartilage Gel Improves Intervertebral Disc Repair in a Rat Nucleotomy Model" International Journal of Molecular Sciences 24, no. 4: 3146. https://doi.org/10.3390/ijms24043146
APA StyleBhujel, B., Yang, S. S., Kim, H. R., Kim, S. B., Min, B.-H., Choi, B. H., & Han, I. (2023). An Injectable Engineered Cartilage Gel Improves Intervertebral Disc Repair in a Rat Nucleotomy Model. International Journal of Molecular Sciences, 24(4), 3146. https://doi.org/10.3390/ijms24043146

