MiRNA Differences Related to Treatment-Resistant Schizophrenia
Abstract
1. Introduction
2. Results
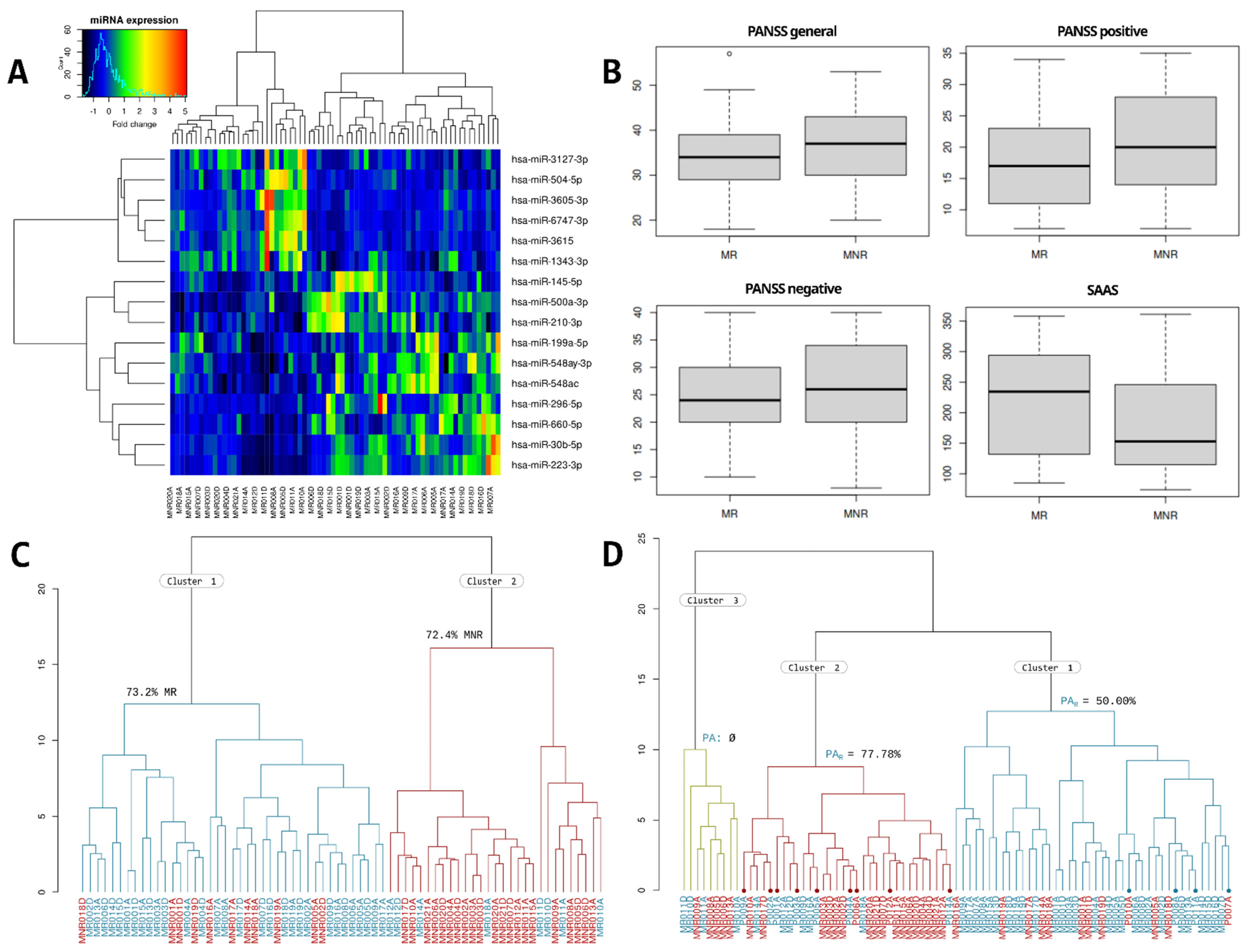
2.1. Profile of 16 miRNAs for Antipsychotic Resistance
2.2. Hierarchical Clustering Analysis Using the TRS Profile
2.3. Functional Analysis
3. Discussion
3.1. miRNAs Previously Associated with Psychiatric Conditions
3.2. miRNAs Potentially Related to Drug Resistance
3.3. Interpretation of the Hierarchical Clustering
3.4. Interpretation of the Functional Analysis
3.5. A Molecular Model for Treatment Resistant Schizophrenia
3.6. Limitations and Future Perspectives
4. Materials and Methods
4.1. Experimental Design
4.2. Human Participants Included in the Study
4.3. Blood Collection
4.4. Total RNA Purification from Human Blood Samples
4.5. Small RNA Sequencing
4.6. Bioinformatics Analysis
4.7. Hierarchical Clustering
4.8. Functional Analysis
5. Conclusions
Supplementary Materials
Author Contributions
Funding
Institutional Review Board Statement
Informed Consent Statement
Data Availability Statement
Acknowledgments
Conflicts of Interest
References
- Saha, S.; Chant, D.; Welham, J.; McGrath, J. A Systematic Review of the Prevalence of Schizophrenia. PLoS Med. 2005, 2, e141. [Google Scholar] [CrossRef] [PubMed]
- Elkis, H. Treatment-Resistant Schizophrenia. Psychiatr. Clin. N. Am. 2007, 30, 511–533. [Google Scholar] [CrossRef] [PubMed]
- Essock, S.M.; Hargreaves, W.A.; Covell, N.H.; Goethe, J. Clozapine’s Effectiveness for Patients in State Hospitals: Results from a Randomized Trial. Psychopharmacol. Bull. 1996, 32, 683–697. [Google Scholar] [PubMed]
- Lieberman, J.A. Pathophysiologic Mechanisms in the Pathogenesis and Clinical Course of Schizophrenia. J. Clin. Psychiatr. 1999, 12, 9–12. [Google Scholar]
- Lindenmayer, J.P. Treatment Refractory Schizophrenia. Psychiatr. Q. 2000, 71, 373–384. [Google Scholar] [CrossRef]
- Correll, C.U.; Howes, O.D. Treatment-Resistant Schizophrenia: Definition, Predictors, and Therapy Options. J. Clin. Psychiatr. 2021, 82, 36608. [Google Scholar] [CrossRef]
- Kennedy, J.L.; Altar, C.A.; Taylor, D.L.; Degtiar, I.; Hornberger, J.C. The Social and Economic Burden of Treatment-Resistant Schizophrenia: A Systematic Literature Review. Int. Clin. Psychopharmacol. 2014, 29, 63–76. [Google Scholar] [CrossRef]
- Millgate, E.; Kravariti, E.; MacCabe, J.; Hide, O. S62. Cognitive deficits in treatment resistant schizophrenia. Schizophr. Bull. 2020, 46, S56–S57. [Google Scholar] [CrossRef]
- Fernández-Pereira, C.; Penedo, M.A.; Rivera-Baltanas, T.; Fernández-Martínez, R.; Ortolano, S.; Olivares, J.M.; Agís-Balboa, R.C. Insulin-like Growth Factor 2 (IGF-2) and Insulin-like Growth Factor Binding Protein 7 (IGFBP-7) Are Upregulated after Atypical Antipsychotics in Spanish Schizophrenia Patients. Int. J. Mol. Sci. 2022, 23, 9591. [Google Scholar] [CrossRef]
- Correll, C.U.; Brevig, T.; Brain, C. Patient Characteristics, Burden and Pharmacotherapy of Treatment-Resistant Schizophrenia: Results from a Survey of 204 US Psychiatrists. BMC Psychiatr. 2019, 19, 362. [Google Scholar] [CrossRef]
- Ballon, J.S.; Lieberman, J.A. Advances in the Management of Treatment- Resistant Schizophrenia. FOC 2010, 8, 475–487. [Google Scholar] [CrossRef]
- Englisch, S.; Zink, M. Treatment-Resistant Schizophrenia: Evidence-Based Strategies. Mens Sana Monogr. 2012, 10, 20–32. [Google Scholar] [CrossRef] [PubMed]
- Sinclair, D.J.; Zhao, S.; Qi, F.; Nyakyoma, K.; Kwong, J.S.; Adams, C.E. Electroconvulsive Therapy for Treatment-Resistant Schizophrenia. Cochrane Database Syst. Rev. 2019, 3, CD011847. [Google Scholar] [CrossRef]
- Kane, J.M.; Kishimoto, T.; Correll, C.U. Non-Adherence to Medication in Patients with Psychotic Disorders: Epidemiology, Contributing Factors and Management Strategies. World Psychiatr. 2013, 12, 216–226. [Google Scholar] [CrossRef] [PubMed]
- Nucifora, F.C.; Woznica, E.; Lee, B.J.; Cascella, N.; Sawa, A. Treatment Resistant Schizophrenia: Clinical, Biological, and Therapeutic Perspectives. Neurobiol. Dis. 2019, 131, 104257. [Google Scholar] [CrossRef] [PubMed]
- Pérez-Rodríguez, D.; López-Fernández, H.; Agís-Balboa, R.C. Application of MiRNA-Seq in Neuropsychiatry: A Methodological Perspective. Comput. Biol. Med. 2021, 135, 31–42. [Google Scholar] [CrossRef]
- Pérez-Rodríguez, D.; López-Fernández, H.; Agís-Balboa, R.C. On the Reproducibility of MiRNA-Seq Differential Expression Analyses in Neuropsychiatric Diseases. In Proceedings of the Practical Applications of Computational Biology & Bioinformatics, 15th International Conference (PACBB 2021), Salamanca, Spain, 6–8 October 2021; Rocha, M., Fdez-Riverola, F., Mohamad, M.S., Casado-Vara, R., Eds.; Springer International Publishing: Cham, Switzerland, 2022; pp. 41–51. [Google Scholar]
- Pandey, A.; Kalita, K.N. Treatment-Resistant Schizophrenia: How Far Have We Traveled? Front. Psychiatr. 2022, 13, 994425. [Google Scholar] [CrossRef]
- Potkin, S.G.; Kane, J.M.; Correll, C.U.; Lindenmayer, J.-P.; Agid, O.; Marder, S.R.; Olfson, M.; Howes, O.D. The Neurobiology of Treatment-Resistant Schizophrenia: Paths to Antipsychotic Resistance and a Roadmap for Future Research. NPJ Schizophr. 2020, 6, 1. [Google Scholar] [CrossRef]
- Delgado-Morales, R.; Agís-Balboa, R.C.; Esteller, M.; Berdasco, M. Epigenetic Mechanisms during Ageing and Neurogenesis as Novel Therapeutic Avenues in Human Brain Disorders. Clin. Epigenet. 2017, 9, 67. [Google Scholar] [CrossRef] [PubMed]
- Esteller, M. Non-Coding RNAs in Human Disease. Nat. Rev. Genet. 2011, 12, 861–874. [Google Scholar] [CrossRef]
- Pérez-Rodríguez, D.; Pérez-Rodríguez, M.; Agís-Balboa, R.C.; López-Fernández, H. Towards a Flexible and Portable Workflow for Analyzing MiRNA-Seq Neuropsychiatric Data: An Initial Replicability Assessment. In Proceedings of the Practical Applications of Computational Biology and Bioinformatics, 16th International Conference (PACBB 2022), L’Aquila, Italy, 13–15 July 2022; Fdez-Riverola, F., Rocha, M., Mohamad, M.S., Caraiman, S., Gil-González, A.B., Eds.; Springer International Publishing: Cham, Switzerland, 2023; pp. 31–42. [Google Scholar]
- Pérez-Rodríguez, D.; López-Fernández, H.; Agís-Balboa, R.C. MyBrain-Seq. 2022. Available online: https://github.com/sing-group/my-brain-seq (accessed on 10 June 2022).
- R Core Team. R: A Language and Environment for Statistical Computing; R Foundation for Statistical Computing: Vienna, Austria, 2013. [Google Scholar]
- Shannon, P. Cytoscape: A Software Environment for Integrated Models of Biomolecular Interaction Networks. Genome Res. 2003, 13, 2498–2504. [Google Scholar] [CrossRef] [PubMed]
- Doncheva, N.T.; Morris, J.H.; Gorodkin, J.; Jensen, L.J. Cytoscape StringApp: Network Analysis and Visualization of Proteomics Data. J. Proteome Res. 2019, 18, 623–632. [Google Scholar] [CrossRef]
- Karagkouni, D.; Paraskevopoulou, M.D.; Chatzopoulos, S.; Vlachos, I.S.; Tastsoglou, S.; Kanellos, I.; Papadimitriou, D.; Kavakiotis, I.; Maniou, S.; Skoufos, G.; et al. DIANA-TarBase v8: A Decade-Long Collection of Experimentally Supported MiRNA–Gene Interactions. Nucl. Acids Res. 2018, 46, D239–D245. [Google Scholar] [CrossRef]
- Li, S.; Yang, J.; Wang, J.; Gao, W.; Ding, Y.; Ding, Y.; Jia, Z. Down-Regulation of MiR-210-3p Encourages Chemotherapy Resistance of Renal Cell Carcinoma via Modulating ABCC1. Cell Biosci. 2018, 8, 9. [Google Scholar] [CrossRef] [PubMed]
- Sharma, A.R.; Vohra, M.; Shukla, V.; Guddattu, V.; Razak Uk, A.; Shetty, R.; Umakanth, S.; Satyamoorthy, K.; Rai, P.S. Coding SNPs in Hsa-MiR-1343-3p and Hsa-MiR-6783-3p Target Sites of CYP2C19 Modulates Clopidogrel Response in Individuals with Cardiovascular Diseases. Life Sci. 2020, 245, 117364. [Google Scholar] [CrossRef]
- Lin, X.; Yu, S.; Ren, P.; Sun, X.; Jin, M. Human MicroRNA-30 Inhibits Influenza Virus Infection by Suppressing the Expression of SOCS1, SOCS3, and NEDD4. Cell. Microbiol. 2020, 22, e13150. [Google Scholar] [CrossRef]
- Duan, Z.; Choy, E.; Harmon, D.; Liu, X.; Susa, M.; Mankin, H.; Hornicek, F. MicroRNA-199a-3p Is Downregulated in Human Osteosarcoma and Regulates Cell Proliferation and Migration. Mol. Cancer Ther. 2011, 10, 1337–1345. [Google Scholar] [CrossRef] [PubMed]
- Jiang, C.; Long, J.; Liu, B.; Xu, M.; Wang, W.; Xie, X.; Wang, X.; Kuang, M. MiR-500a-3p Promotes Cancer Stem Cells Properties via STAT3 Pathway in Human Hepatocellular Carcinoma. J. Exp. Clin. Cancer Res. 2017, 36, 99. [Google Scholar] [CrossRef]
- Wang, X.; Meng, R.; Hu, Q.-M. LINC00319-Mediated MiR-3127 Repression Enhances Bladder Cancer Progression Through Upregulation of RAP2A. Front. Genet. 2020, 11, 180. [Google Scholar] [CrossRef] [PubMed]
- Huerta-Zavala, M.L.; Lopez-Castillejos, E.S.; Requenez-Contreras, J.L.; Granados-Riveron, J.T.; Aquino-Jarquin, G. A Single MiRNA and MiRNA Sponge Expression System for Efficient Modulation of MiR-223 Availability in Mammalian Cells. J. Gene Med. 2019, 21, e3100. [Google Scholar] [CrossRef]
- Reinke, A.W.; Baek, J.; Ashenberg, O.; Keating, A.E. Networks of BZIP Protein-Protein Interactions Diversified over a Billion Years of Evolution. Science 2013, 340, 730–734. [Google Scholar] [CrossRef] [PubMed]
- Iacobelli, M.; Wachsman, W.; McGuire, K.L. Repression of IL-2 Promoter Activity by the Novel Basic Leucine Zipper P21SNFT Protein1 2. J. Immunol. 2000, 165, 860–868. [Google Scholar] [CrossRef] [PubMed]
- Bower, K.E.; Zeller, R.W.; Wachsman, W.; Martinez, T.; McGuire, K.L. Correlation of Transcriptional Repression by P21SNFTwith Changes in DNA·NF-AT Complex Interactions. J. Biol. Chem. 2002, 277, 34967–34977. [Google Scholar] [CrossRef] [PubMed]
- Rodríguez-Martínez, J.A.; Reinke, A.W.; Bhimsaria, D.; Keating, A.E.; Ansari, A.Z. Combinatorial BZIP Dimers Display Complex DNA-Binding Specificity Landscapes. eLife 2017, 6, e19272. [Google Scholar] [CrossRef]
- Misra, V.; Rapin, N.; Akhova, O.; Bainbridge, M.; Korchinski, P. Zhangfei Is a Potent and Specific Inhibitor of the Host Cell Factor-Binding Transcription Factor Luman. J. Biol. Chem. 2005, 280, 15257–15266. [Google Scholar] [CrossRef]
- Peng, L.; Yuan, Z.; Ling, H.; Fukasawa, K.; Robertson, K.; Olashaw, N.; Koomen, J.; Chen, J.; Lane, W.S.; Seto, E. SIRT1 Deacetylates the DNA Methyltransferase 1 (DNMT1) Protein and Alters Its Activities. Mol. Cell. Biol. 2011, 31, 4720–4734. [Google Scholar] [CrossRef]
- Iasevoli, F.; Giordano, S.; Balletta, R.; Latte, G.; Formato, M.V.; Prinzivalli, E.; De Berardis, D.; Tomasetti, C.; de Bartolomeis, A. Treatment Resistant Schizophrenia Is Associated with the Worst Community Functioning among Severely-Ill Highly-Disabling Psychiatric Conditions and Is the Most Relevant Predictor of Poorer Achievements in Functional Milestones. Prog. Neuro-Psychopharmacol. Biol. Psychiatr. 2016, 65, 34–48. [Google Scholar] [CrossRef]
- Xu, F.; Wang, H.; Tian, J.; Xu, H. Down-Regulation of ID2-AS1 Alleviates the Neuronal Injury Induced by 1-Methy1-4-Phenylpyridinium in Human Neuroblastoma Cell Line SH-SY5Y Cells Through Regulating MiR-199a-5p/IFNAR1/JAK2/STAT1 Axis. Neurochem. Res. 2021, 46, 2192–2203. [Google Scholar] [CrossRef]
- Minter, M.R.; Moore, Z.; Zhang, M.; Brody, K.M.; Jones, N.C.; Shultz, S.R.; Taylor, J.M.; Crack, P.J. Deletion of the Type-1 Interferon Receptor in APPSWE/PS1ΔE9 Mice Preserves Cognitive Function and Alters Glial Phenotype. Acta Neuropathol. Commun. 2016, 4, 72. [Google Scholar] [CrossRef]
- Madar, I.H.; Sultan, G.; Tayubi, I.A.; Hasan, A.N.; Pahi, B.; Rai, A.; Sivanandan, P.K.; Loganathan, T.; Begum, M.; Rai, S. Identification of Marker Genes in Alzheimer’s Disease Using a Machine-Learning Model. Bioinformation 2021, 17, 348–355. [Google Scholar] [CrossRef]
- Tolosa, E.; Botta-Orfila, T.; Morató, X.; Calatayud, C.; Ferrer-Lorente, R.; Martí, M.-J.; Fernández, M.; Gaig, C.; Raya, Á.; Consiglio, A.; et al. MicroRNA Alterations in IPSC-Derived Dopaminergic Neurons from Parkinson Disease Patients. Neurobiol. Aging 2018, 69, 283–291. [Google Scholar] [CrossRef] [PubMed]
- Li, R.; Wang, Q.; Qiu, Y.; Meng, Y.; Wei, L.; Wang, H.; Mo, R.; Zou, D.; Liu, C. A Potential Autophagy-Related Competing Endogenous RNA Network and Corresponding Diagnostic Efficacy in Schizophrenia. Front. Psychiatr. 2021, 12, 628361. [Google Scholar] [CrossRef] [PubMed]
- Choi, S.-Y.; Pang, K.; Kim, J.Y.; Ryu, J.R.; Kang, H.; Liu, Z.; Kim, W.-K.; Sun, W.; Kim, H.; Han, K. Post-Transcriptional Regulation of SHANK3 Expression by MicroRNAs Related to Multiple Neuropsychiatric Disorders. Mol. Brain 2015, 8, 74. [Google Scholar] [CrossRef] [PubMed]
- MalaCards—Human Disease Database. Available online: https://www.malacards.org/ (accessed on 10 November 2022).
- Kim, A.H.; Reimers, M.; Maher, B.; Williamson, V.; McMichael, O.; McClay, J.L.; van den Oord, E.J.C.G.; Riley, B.P.; Kendler, K.S.; Vladimirov, V.I. MicroRNA Expression Profiling in the Prefrontal Cortex of Individuals Affected with Schizophrenia and Bipolar Disorders. Schizophr. Res. 2010, 124, 183–191. [Google Scholar] [CrossRef] [PubMed]
- Guo, R.; Fan, G.; Zhang, J.; Wu, C.; Du, Y.; Ye, H.; Li, Z.; Wang, L.; Zhang, Z.; Zhang, L.; et al. A 9-MicroRNA Signature in Serum Serves as a Noninvasive Biomarker in Early Diagnosis of Alzheimer’s Disease. J. Alzheimers Dis. 2017, 60, 1365–1377. [Google Scholar] [CrossRef]
- Ignacio, C.; Hicks, S.D.; Burke, P.; Lewis, L.; Szombathyne-Meszaros, Z.; Middleton, F.A. Alterations in Serum MicroRNA in Humans with Alcohol Use Disorders Impact Cell Proliferation and Cell Death Pathways and Predict Structural and Functional Changes in Brain. BMC Neurosci. 2015, 16, 55. [Google Scholar] [CrossRef]
- Pala, E.; Denkçeken, T. Evaluation of MiRNA Expression Profiles in Schizophrenia Using Principal-Component Analysis-Based Unsupervised Feature Extraction Method. J. Comput. Biol. 2020, 27, 1253–1263. [Google Scholar] [CrossRef]
- Ceylan, D.; Tufekci, K.U.; Keskinoglu, P.; Genc, S.; Özerdem, A. Circulating Exosomal MicroRNAs in Bipolar Disorder. J. Affect. Disord. 2020, 262, 99–107. [Google Scholar] [CrossRef]
- Lu, L.; Dai, W.-Z.; Zhu, X.-C.; Ma, T. Analysis of Serum MiRNAs in Alzheimer’s Disease. Am. J. Alzheimers Dis. Other Demen. 2021, 36, 15333175211021712. [Google Scholar] [CrossRef]
- Sun, J.; Zhao, J.; Yang, Z.; Zhou, Z.; Lu, P. Identification of Gene Signatures and Potential Therapeutic Targets for Acquired Chemotherapy Resistance in Gastric Cancer Patients. J. Gastrointest Oncol. 2021, 12, 407–422. [Google Scholar] [CrossRef]
- Tekin, S.S.; Erdal, M.E.; Asoğlu, M.; Ay, Ö.İ.; Ay, M.E.; Yılmaz, Ş.G. Biomarker Potential of Hsa-MiR-145-5p in Peripheral Whole Blood of Manic Bipolar I Patients. Braz. J. Psychiatr. 2022, 44, 378–387. [Google Scholar] [CrossRef] [PubMed]
- Piatkov, I.; Caetano, D.; Assur, Y.; Lau, S.L.; Jones, T.; Boyages, S.C.; McLean, M. ABCB1 and ABCC1 Single-Nucleotide Polymorphisms in Patients Treated with Clozapine. Pharm. Pers. Med. 2017, 10, 235–242. [Google Scholar] [CrossRef]
- Sakatis, M.Z.; Reese, M.J.; Harrell, A.W.; Taylor, M.A.; Baines, I.A.; Chen, L.; Bloomer, J.C.; Yang, E.Y.; Ellens, H.M.; Ambroso, J.L.; et al. Preclinical Strategy to Reduce Clinical Hepatotoxicity Using in Vitro Bioactivation Data for >200 Compounds. Chem. Res. Toxicol. 2012, 25, 2067–2082. [Google Scholar] [CrossRef] [PubMed]
- Milosavljević, F.; Bukvić, N.; Pavlović, Z.; Miljević, Č.; Pešić, V.; Molden, E.; Ingelman-Sundberg, M.; Leucht, S.; Jukić, M.M. Association of CYP2C19 and CYP2D6 Poor and Intermediate Metabolizer Status with Antidepressant and Antipsychotic Exposure. JAMA Psychiatr. 2021, 78, 270–280. [Google Scholar] [CrossRef]
- Wang, S.; Li, J.; Song, M.; Yan, P.; Ju, X.; Liu, J.; Wang, C.; Shi, J. Effect of CYP2C19 Polymorphisms on Serum Valproic Level Acid in Chinese Han Patients with Schizophrenia. Sci. Rep. 2021, 11, 23150. [Google Scholar] [CrossRef]
- Zastrozhin, M.S.; Skryabin, V.Y.; Torrado, M.; Petrovna, A.; Sorokin, A.S.; Grishina, E.A.; Ryzhikova, K.A.; Bedina, I.A.; Buzik, O.Z.; Chumakov, E.M.; et al. Effects of CYP2C19*2 Polymorphisms on the Efficacy and Safety of Phenazepam in Patients with Anxiety Disorder and Comorbid Alcohol Use Disorder. Pharmacogenomics 2020, 21, 111–123. [Google Scholar] [CrossRef]
- Kanehisa, M.; Goto, S. KEGG: Kyoto Encyclopedia of Genes and Genomes. Nucl. Acids Res. 2000, 28, 27–30. [Google Scholar] [CrossRef] [PubMed]
- Pirmohamed, M.; Williams, D.; Madden, S.; Templeton, E.; Park, B.K. Metabolism and Bioactivation of Clozapine by Human Liver in Vitro. J. Pharmacol. Exp. Ther. 1995, 272, 984–990. [Google Scholar]
- Haddad, P.M.; Brain, C.; Scott, J. Nonadherence with Antipsychotic Medication in Schizophrenia: Challenges and Management Strategies. Patient Relat. Outcome Meas. 2014, 5, 43–62. [Google Scholar] [CrossRef]
- Valenstein, M.; Blow, F.C.; Copeland, L.A.; McCarthy, J.F.; Zeber, J.E.; Gillon, L.; Bingham, C.R.; Stavenger, T. Poor Antipsychotic Adherence Among Patients With Schizophrenia: Medication and Patient Factors. Schizophr. Bull. 2004, 30, 255–264. [Google Scholar] [CrossRef]
- Lukoff, D.; Snyder, K.; Ventura, J.; Nuechterlein, K.H. Life Events, Familial Stress, and Coping in the Developmental Course of Schizophrenia. Schizophr. Bull. 1984, 10, 258–292. [Google Scholar] [CrossRef] [PubMed]
- Nuechterlein, K.H.; Dawson, M.E. A Heuristic Vulnerability/Stress Model of Schizophrenic Episodes. Schizophr. Bull. 1984, 10, 300–312. [Google Scholar] [CrossRef] [PubMed]
- Cheng, S.C.; Walsh, E.; Schepp, K.G. Vulnerability, Stress, and Support in the Disease Trajectory from Prodrome to Diagnosed Schizophrenia: Diathesis–Stress–Support Model. Arch. Psychiatr. Nurs. 2016, 30, 810–817. [Google Scholar] [CrossRef] [PubMed]
- Walder, D.J.; Faraone, S.V.; Glatt, S.J.; Tsuang, M.T.; Seidman, L.J. Genetic Liability, Prenatal Health, Stress and Family Environment: Risk Factors in the Harvard Adolescent Family High Risk for Schizophrenia Study. Schizophr. Res. 2014, 157, 142–148. [Google Scholar] [CrossRef] [PubMed]
- Hahlweg, K.; Baucom, D.H. Family Therapy for Persons with Schizophrenia: Neglected yet Important. Eur. Arch. Psychiatr. Clin. Neurosci. 2022. [Google Scholar] [CrossRef]
- Müller, N. Inflammation in Schizophrenia: Pathogenetic Aspects and Therapeutic Considerations. Schizophr. Bull. 2018, 44, 973–982. [Google Scholar] [CrossRef]
- Black, P.H. Stress and the Inflammatory Response: A Review of Neurogenic Inflammation. Brain Behav. Immun. 2002, 16, 622–653. [Google Scholar] [CrossRef]
- Rodrigues-Amorim, D.; Rivera-Baltanás, T.; Spuch, C.; Caruncho, H.J.; González-Fernandez, Á.; Olivares, J.M.; Agís-Balboa, R.C. Cytokines Dysregulation in Schizophrenia: A Systematic Review of Psychoneuroimmune Relationship. Schizophr. Res. 2018, 197, 19–33. [Google Scholar] [CrossRef]
- Rodrigues-Amorim, D.; Rivera-Baltanás, T.; Bessa, J.; Sousa, N.; de Carmen Vallejo-Curto, M.; Rodríguez-Jamardo, C.; de Las Heras, M.E.; Díaz, R.; Agís-Balboa, R.C.; Olivares, J.M.; et al. The Neurobiological Hypothesis of Neurotrophins in the Pathophysiology of Schizophrenia: A Meta-Analysis. J. Psychiatr. Res. 2018, 106, 43–53. [Google Scholar] [CrossRef]
- Labonté, C.; Zhand, N.; Park, A.; Harvey, P.D. Complete Blood Count Inflammatory Markers in Treatment-Resistant Schizophrenia: Evidence of Association between Treatment Responsiveness and Levels of Inflammation. Psychiatr. Res. 2022, 308, 114382. [Google Scholar] [CrossRef]
- Lin, A.; Kenis, G.; Bignotti, S.; Tura, G.-J.-B.; De Jong, R.; Bosmans, E.; Pioli, R.; Altamura, C.; Scharpé, S.; Maes, M. The Inflammatory Response System in Treatment-Resistant Schizophrenia: Increased Serum Interleukin-6. Schizophr. Res. 1998, 32, 9–15. [Google Scholar] [CrossRef] [PubMed]
- Leboyer, M.; Godin, O.; Terro, E.; Boukouaci, W.; Lu, C.; Andre, M.; Aouizerate, B.; Berna, F.; Barau, C.; Capdevielle, D.; et al. Immune Signatures of Treatment-Resistant Schizophrenia: A FondaMental Academic Centers of Expertise for Schizophrenia (FACE-SZ) Study. Schizophr. Bull. Open 2021, 2, sgab012. [Google Scholar] [CrossRef] [PubMed]
- Penedo, M.A.; Rivera-Baltanas, T.; Perez-Rodriguez, D.; Allen, J.; Borrajom, A.; Alonso-Crespo, D.; Fernández-Pereira, C.; Nieto-Araujo, M.; Ramos-García, S.; Barreiro-Villar, C.; et al. The Role of Dopamine Receptors in Lymphocytes and Their Changes in Schizophrenia. Brain Behav. Immun.–Health 2021, 12, 100199. [Google Scholar] [CrossRef] [PubMed]
- Bose, I.; Ghosh, B. The P53-MDM2 Network: From Oscillations to Apoptosis. J. Biosci. 2007, 32, 991–997. [Google Scholar] [CrossRef] [PubMed]
- Tong, H.; Zhao, K.; Zhang, J.; Zhu, J.; Xiao, J. YB-1 Modulates the Drug Resistance of Glioma Cells by Activation of MDM2/P53 Pathway. Drug Des. Devel. 2019, 13, 317–326. [Google Scholar] [CrossRef] [PubMed]
- Hou, H.; Sun, D.; Zhang, X. The Role of MDM2 Amplification and Overexpression in Therapeutic Resistance of Malignant Tumors. Cancer Cell Int. 2019, 19, 216. [Google Scholar] [CrossRef] [PubMed]
- Tweddle, D.A.; Pearson, A.D.J.; Haber, M.; Norris, M.D.; Xue, C.; Flemming, C.; Lunec, J. The P53 Pathway and Its Inactivation in Neuroblastoma. Cancer Lett. 2003, 197, 93–98. [Google Scholar] [CrossRef]
- Zafar, A.; Wang, W.; Liu, G.; Xian, W.; McKeon, F.; Zhou, J.; Zhang, R. Targeting the P53-MDM2 Pathway for Neuroblastoma Therapy: Rays of Hope. Cancer Lett. 2021, 496, 16–29. [Google Scholar] [CrossRef]
- Patil, S.P.; Pacitti, M.F.; Gilroy, K.S.; Ruggiero, J.C.; Griffin, J.D.; Butera, J.J.; Notarfrancesco, J.M.; Tran, S.; Stoddart, J.W. Identification of Antipsychotic Drug Fluspirilene as a Potential P53-MDM2 Inhibitor: A Combined Computational and Experimental Study. J. Comput. Aided Mol. Des. 2015, 29, 155–163. [Google Scholar] [CrossRef]
- Annual Report of the Commissioners in Lunacy to the Lord Chancellor. Available online: https://wellcomecollection.org/works/sgjdfxwv/items (accessed on 10 November 2022).
- Mortensen, P.B. Neuroleptic Treatment and Other Factors Modifying Cancer Risk in Schizophrenic Patients. Acta Psychiatr. Scand. 1987, 75, 585–590. [Google Scholar] [CrossRef]
- Dalton, S.O.; Johansen, C.; Poulsen, A.H.; Nørgaard, M.; Sørensen, H.T.; McLaughlin, J.K.; Mortensen, P.B.; Friis, S. Cancer Risk among Users of Neuroleptic Medication: A Population-Based Cohort Study. Br. J. Cancer 2006, 95, 934–939. [Google Scholar] [CrossRef] [PubMed]
- Grinshpoon, A.; Barchana, M.; Ponizovsky, A.; Lipshitz, I.; Nahon, D.; Tal, O.; Weizman, A.; Levav, I. Cancer in Schizophrenia: Is the Risk Higher or Lower? Schizophr. Res. 2005, 73, 333–341. [Google Scholar] [CrossRef] [PubMed]
- McGinty, E.E.; Zhang, Y.; Guallar, E.; Ford, D.E.; Steinwachs, D.; Dixon, L.B.; Keating, N.L.; Daumit, G.L. Cancer Incidence in a Sample of Maryland Residents With Serious Mental Illness. Psychiatr. Serv. 2012, 63, 714–717. [Google Scholar] [CrossRef] [PubMed]
- Gao, X.; Mi, Y.; Guo, N.; Xu, H.; Jiang, P.; Zhang, R.; Xu, L.; Gou, X. Glioma in Schizophrenia: Is the Risk Higher or Lower? Front. Cell. Neurosci. 2018, 12, 289. [Google Scholar] [CrossRef]
- Ge, F.; Huo, Z.; Liu, Y.; Du, X.; Wang, R.; Lin, W.; Wang, R.; Chen, J.; Lu, Y.; Wen, Y.; et al. Association between Schizophrenia and Prostate Cancer Risk: Results from a Pool of Cohort Studies and Mendelian Randomization Analysis. Compr. Psychiatr. 2022, 115, 152308. [Google Scholar] [CrossRef] [PubMed]
- Cui, F.; Gu, S.; Gu, Y.; Yin, J.; Fang, C.; Liu, L. Alteration in the MRNA Expression Profile of the Autophagy-Related MTOR Pathway in Schizophrenia Patients Treated with Olanzapine. BMC Psychiatr. 2021, 21, 388. [Google Scholar] [CrossRef] [PubMed]
- Vucicevic, L.; Misirkic-Marjanovic, M.; Paunovic, V.; Kravic-Stevovic, T.; Martinovic, T.; Ciric, D.; Maric, N.; Petricevic, S.; Harhaji-Trajkovic, L.; Bumbasirevic, V.; et al. Autophagy Inhibition Uncovers the Neurotoxic Action of the Antipsychotic Drug Olanzapine. Autophagy 2014, 10, 2362–2378. [Google Scholar] [CrossRef] [PubMed]
- Zhuo, C.; Xu, Y.; Hou, W.; Chen, J.; Li, Q.; Liu, Z.; Dou, G.; Sun, Y.; Li, R.; Ma, X.; et al. Mechanistic/Mammalian Target of Rapamycin and Side Effects of Antipsychotics: Insights into Mechanisms and Implications for Therapy. Transl. Psychiatr. 2022, 12, 13. [Google Scholar] [CrossRef] [PubMed]
- Lacroix, M.; Riscal, R.; Arena, G.; Linares, L.K.; Le Cam, L. Metabolic Functions of the Tumor Suppressor P53: Implications in Normal Physiology, Metabolic Disorders, and Cancer. Mol. Metab. 2020, 33, 2–22. [Google Scholar] [CrossRef]
- Andrews, J.L.; Goodfellow, F.J.; Matosin, N.; Snelling, M.K.; Newell, K.A.; Huang, X.-F.; Fernandez-Enright, F. Alterations of Ubiquitin Related Proteins in the Pathology and Development of Schizophrenia: Evidence from Human and Animal Studies. J. Psychiatr. Res. 2017, 90, 31–39. [Google Scholar] [CrossRef]
- Maqsood, Q.; Sumrin, A.; Mahnoor, M.; Waseem, M.; Tabassum, N.; Bhattacharya, R.; Saraf, D.; Bose, D. Tumor Suppressor Protein P53 and Association of Its Gene TP53 with Schizophrenia Patients. Gene Rep. 2021, 25, 101402. [Google Scholar] [CrossRef]
- Ni, X.; Trakalo, J.; Valente, J.; Azevedo, M.H.; Pato, M.T.; Pato, C.N.; Kennedy, J.L. Human P53 Tumor Suppressor Gene (TP53) and Schizophrenia: Case–Control and Family Studies. Neurosci. Lett. 2005, 388, 173–178. [Google Scholar] [CrossRef] [PubMed]
- Hiramoto, K.; Yamate, Y.; Sato, E.F. P53 and Clock Genes Play an Important Role in Memory and Learning Ability Depression Due to Long-Term Ultraviolet A Eye Irradiation. Photochem. Photobiol. Sci. 2021, 20, 677–685. [Google Scholar] [CrossRef] [PubMed]
- Rasheed, M.; Asghar, R.; Firdoos, S.; Ahmad, N.; Nazir, A.; Ullah, K.M.; Li, N.; Zhuang, F.; Chen, Z.; Deng, Y. A Systematic Review of Circulatory MicroRNAs in Major Depressive Disorder: Potential Biomarkers for Disease Prognosis. Int. J. Mol. Sci. 2022, 23, 1294. [Google Scholar] [CrossRef] [PubMed]
- Chen, Y.-C.; Young, M.-J.; Chang, H.-P.; Liu, C.-Y.; Lee, C.-C.; Tseng, Y.-L.; Wang, Y.-C.; Chang, W.-C.; Hung, J.-J. Estradiol-Mediated Inhibition of DNMT1 Decreases P53 Expression to Induce M2-Macrophage Polarization in Lung Cancer Progression. Oncogenesis 2022, 11, 25. [Google Scholar] [CrossRef] [PubMed]
- Du, W.W.; Yang, W.; Li, X.; Awan, F.M.; Yang, Z.; Fang, L.; Lyu, J.; Li, F.; Peng, C.; Krylov, S.N.; et al. A Circular RNA Circ-DNMT1 Enhances Breast Cancer Progression by Activating Autophagy. Oncogene 2018, 37, 5829–5842. [Google Scholar] [CrossRef]
- Li, J.; Bian, E.-B.; He, X.-J.; Ma, C.-C.; Zong, G.; Wang, H.-L.; Zhao, B. Epigenetic Repression of Long Non-Coding RNA MEG3 Mediated by DNMT1 Represses the P53 Pathway in Gliomas. Int. J. Oncol. 2016, 48, 723–733. [Google Scholar] [CrossRef] [PubMed]
- Langley, E.; Pearson, M.; Faretta, M.; Bauer, U.-M.; Frye, R.A.; Minucci, S.; Pelicci, P.G.; Kouzarides, T. Human SIR2 Deacetylates P53 and Antagonizes PML/P53-Induced Cellular Senescence. EMBO J. 2002, 21, 2383–2396. [Google Scholar] [CrossRef] [PubMed]
- Lee, J.T.; Gu, W. SIRT1: Regulator of P53 Deacetylation. Genes Cancer 2013, 4, 112–117. [Google Scholar] [CrossRef]
- Vaziri, H.; Dessain, S.K.; Eaton, E.N.; Imai, S.-I.; Frye, R.A.; Pandita, T.K.; Guarente, L.; Weinberg, R.A. HSIR2SIRT1 Functions as an NAD-Dependent P53 Deacetylase. Cell 2001, 107, 149–159. [Google Scholar] [CrossRef]
- Sammad, A.; Luo, H.; Hu, L.; Zhu, H.; Wang, Y. Transcriptome Reveals Granulosa Cells Coping through Redox, Inflammatory and Metabolic Mechanisms under Acute Heat Stress. Cells 2022, 11, 1443. [Google Scholar] [CrossRef] [PubMed]
- Vassilev, L.T.; Vu, B.T.; Graves, B.; Carvajal, D.; Podlaski, F.; Filipovic, Z.; Kong, N.; Kammlott, U.; Lukacs, C.; Klein, C.; et al. In Vivo Activation of the P53 Pathway by Small-Molecule Antagonists of MDM2. Science 2004, 303, 844–848. [Google Scholar] [CrossRef] [PubMed]
- Lievens, S.; Gerlo, S.; Lemmens, I.; De Clercq, D.J.H.; Risseeuw, M.D.P.; Vanderroost, N.; De Smet, A.-S.; Ruyssinck, E.; Chevet, E.; Van Calenbergh, S.; et al. Kinase Substrate Sensor (KISS), a Mammalian In Situ Protein Interaction Sensor. Mol. Cell. Proteom. 2014, 13, 3332–3342. [Google Scholar] [CrossRef] [PubMed]
- Oliner, J.D.; Kinzler, K.W.; Meltzer, P.S.; George, D.L.; Vogelstein, B. Amplification of a Gene Encoding a P53-Associated Protein in Human Sarcomas. Nature 1992, 358, 80–83. [Google Scholar] [CrossRef] [PubMed]
- Wu, X.; Bayle, J.H.; Olson, D.; Levine, A.J. The P53-Mdm-2 Autoregulatory Feedback Loop. Genes Dev. 1993, 7, 1126–1132. [Google Scholar] [CrossRef]
- Ashcroft, M.; Taya, Y.; Vousden, K.H. Stress Signals Utilize Multiple Pathways To Stabilize P53. Mol. Cell. Biol. 2000, 20, 3224–3233. [Google Scholar] [CrossRef]
- Michael, D.; Oren, M. The P53-Mdm2 Module and the Ubiquitin System. Semin. Cancer Biol. 2003, 13, 49–58. [Google Scholar] [CrossRef] [PubMed]
- Sun, W.; Tang, L. MDM2 Increases Drug Resistance in Cancer Cells by Inducing EMT Independent of P53. Curr. Med. Chem. 2016, 23, 4529–4539. [Google Scholar] [CrossRef]
- Li, J.; Qu, P.; Zhou, X.-Z.; Ji, Y.-X.; Yuan, S.; Liu, S.-P.; Zhang, Q.-G. Pimozide Inhibits the Growth of Breast Cancer Cells by Alleviating the Warburg Effect through the P53 Signaling Pathway. Biomed Pharm. 2022, 150, 113063. [Google Scholar] [CrossRef]
- Chen, R.W.; Chuang, D.M. Long Term Lithium Treatment Suppresses P53 and Bax Expression but Increases Bcl-2 Expression. A Prominent Role in Neuroprotection against Excitotoxicity. J. Biol. Chem. 1999, 274, 6039–6042. [Google Scholar] [CrossRef]
- Liu, Y.; Cao, B.; Hu, L.; Ye, J.; Tian, W.; He, X. The Dual Roles of MAGE-C2 in P53 Ubiquitination and Cell Proliferation through E3 Ligases MDM2 and TRIM28. Front. Cell Dev. Biol. 2022, 10, 922675. [Google Scholar] [CrossRef]
- Jin, J.-O.; Lee, G.D.; Nam, S.H.; Lee, T.H.; Kang, D.H.; Yun, J.K.; Lee, P.C.-W. Sequential Ubiquitination of P53 by TRIM28, RLIM, and MDM2 in Lung Tumorigenesis. Cell Death Differ. 2021, 28, 1790–1803. [Google Scholar] [CrossRef]
- Luo, J.; Nikolaev, A.Y.; Imai, S.; Chen, D.; Su, F.; Shiloh, A.; Guarente, L.; Gu, W. Negative Control of P53 by Sir2α Promotes Cell Survival under Stress. Cell 2001, 107, 137–148. [Google Scholar] [CrossRef] [PubMed]
- Sakaguchi, K.; Herrera, J.E.; Saito, S.; Miki, T.; Bustin, M.; Vassilev, A.; Anderson, C.W.; Appella, E. DNA Damage Activates P53 through a Phosphorylation-Acetylation Cascade. Genes Dev. 1998, 12, 2831–2841. [Google Scholar] [CrossRef]
- Brooks, C.L.; Gu, W. Ubiquitination, Phosphorylation and Acetylation: The Molecular Basis for P53 Regulation. Curr. Opin. Cell Biol. 2003, 15, 164–171. [Google Scholar] [CrossRef]
- Francis, V.A.; Zorzano, A.; Teleman, A.A. DDOR Is an EcR Coactivator That Forms a Feed-Forward Loop Connecting Insulin and Ecdysone Signaling. Curr. Biol. 2010, 20, 1799–1808. [Google Scholar] [CrossRef] [PubMed]
- Luck, K.; Kim, D.-K.; Lambourne, L.; Spirohn, K.; Begg, B.E.; Bian, W.; Brignall, R.; Cafarelli, T.; Campos-Laborie, F.J.; Charloteaux, B.; et al. A Reference Map of the Human Binary Protein Interactome. Nature 2020, 580, 402–408. [Google Scholar] [CrossRef] [PubMed]
- Seillier, M.; Peuget, S.; Gayet, O.; Gauthier, C.; N’Guessan, P.; Monte, M.; Carrier, A.; Iovanna, J.L.; Dusetti, N.J. TP53INP1, a Tumor Suppressor, Interacts with LC3 and ATG8-Family Proteins through the LC3-Interacting Region (LIR) and Promotes Autophagy-Dependent Cell Death. Cell Death Differ. 2012, 19, 1525–1535. [Google Scholar] [CrossRef]
- Kittler, J.T.; Moss, S.J. Modulation of GABAA Receptor Activity by Phosphorylation and Receptor Trafficking: Implications for the Efficacy of Synaptic Inhibition. Curr. Opin. Neurobiol. 2003, 13, 341–347. [Google Scholar] [CrossRef]
- Ye, J.; Zou, G.; Zhu, R.; Kong, C.; Miao, C.; Zhang, M.; Li, J.; Xiong, W.; Wang, C. Structural Basis of GABARAP-Mediated GABAA Receptor Trafficking and Functions on GABAergic Synaptic Transmission. Nat. Commun. 2021, 12, 297. [Google Scholar] [CrossRef]
- Marques, T.R.; Ashok, A.H.; Angelescu, I.; Borgan, F.; Myers, J.; Lingford-Hughes, A.; Nutt, D.J.; Veronese, M.; Turkheimer, F.E.; Howes, O.D. GABA-A Receptor Differences in Schizophrenia: A Positron Emission Tomography Study Using [11C]Ro154513. Mol. Psychiatr. 2021, 26, 2616–2625. [Google Scholar] [CrossRef]
- Ueno, F.; Nakajima, S.; Iwata, Y.; Honda, S.; Torres-Carmona, E.; Mar, W.; Tsugawa, S.; Truong, P.; Plitman, E.; Noda, Y.; et al. Gamma-Aminobutyric Acid (GABA) Levels in the Midcingulate Cortex and Clozapine Response in Patients with Treatment-Resistant Schizophrenia: A Proton Magnetic Resonance Spectroscopy (1H-MRS) Study. Psychiatr. Clin. Neurosci. 2022, 76, 587–594. [Google Scholar] [CrossRef] [PubMed]
- Park, J.K.; Lee, H.J.; Kim, J.W.; Park, Y.H.; Lee, S.S.; Chang, H.I.; Song, J.Y.; Yoon, D.J.; Bahn, G.H.; Shin, Y.H.; et al. Differences in P53 Gene Polymorphisms between Korean Schizophrenia and Lung Cancer Patients. Schizophr. Res. 2004, 67, 71–74. [Google Scholar] [CrossRef] [PubMed]
- Catts, V.S.; Catts, S.V. Apoptosis and Schizophrenia: Is the Tumour Suppressor Gene, P53, a Candidate Susceptibility Gene? Schizophr. Res. 2000, 41, 405–415. [Google Scholar] [CrossRef] [PubMed]
- Yang, Y.; Xiao, Z.; Chen, W.; Sang, H.; Guan, Y.; Peng, Y.; Zhang, D.; Gu, Z.; Qian, M.; He, G.; et al. Tumor Suppressor Gene TP53 Is Genetically Associated with Schizophrenia in the Chinese Population. Neurosci. Lett. 2004, 369, 126–131. [Google Scholar] [CrossRef]
- Molina, V.; Papiol, S.; Sanz, J.; Rosa, A.; Arias, B.; Fatjó-Vilas, M.; Calama, J.; Hernández, A.I.; Bécker, J.; Fañanás, L. Convergent Evidence of the Contribution of TP53 Genetic Variation (Pro72Arg) to Metabolic Activity and White Matter Volume in the Frontal Lobe in Schizophrenia Patients. NeuroImage 2011, 56, 45–51. [Google Scholar] [CrossRef]
- Fang, X.; Chen, Y.; Wang, Y.; Ren, J.; Zhang, C. Depressive Symptoms in Schizophrenia Patients: A Possible Relationship between SIRT1 and BDNF. Prog. Neuro-Psychopharmacol. Biol. Psychiatr. 2019, 95, 109673. [Google Scholar] [CrossRef]
- Wang, D.; Tang, W.; Zhao, J.; Fan, W.; Zhang, Y.; Zhang, C. A Comprehensive Analysis of the Effect of SIRT1 Variation on the Risk of Schizophrenia and Depressive Symptoms. Front. Genet. 2020, 11, 832. [Google Scholar] [CrossRef]
- Niu, J.; Cao, Y.; Ji, Y. Resveratrol, a SIRT1 Activator, Ameliorates MK-801-Induced Cognitive and Motor Impairments in a Neonatal Rat Model of Schizophrenia. Front. Psychiatr. 2020, 11, 716. [Google Scholar] [CrossRef]
- Dong, E.; Agis-Balboa, R.C.; Simonini, M.V.; Grayson, D.R.; Costa, E.; Guidotti, A. Reelin and Glutamic Acid Decarboxylase 67 Promoter Remodeling in an Epigenetic Methionine-Induced Mouse Model of Schizophrenia. Proc. Natl. Acad. Sci. USA 2005, 102, 12578–12583. [Google Scholar] [CrossRef]
- Saxena, S.; Choudhury, S.; Maroju, P.A.; Anne, A.; Kumar, L.; Mohan, K.N. Dysregulation of Schizophrenia-Associated Genes and Genome-Wide Hypomethylation in Neurons Overexpressing DNMT1. Epigenomics 2021, 13, 1539–1555. [Google Scholar] [CrossRef] [PubMed]
- Dong, E.; Ruzicka, W.B.; Grayson, D.R.; Guidotti, A. DNA-Methyltransferase1 (DNMT1) Binding to CpG Rich GABAergic and BDNF Promoters Is Increased in the Brain of Schizophrenia and Bipolar Disorder Patients. Schizophr. Res. 2015, 167, 35–41. [Google Scholar] [CrossRef] [PubMed]
- Veldic, M.; Kadriu, B.; Maloku, E.; Agis-Balboa, R.C.; Guidotti, A.; Davis, J.M.; Costa, E. Epigenetic Mechanisms Expressed in Basal Ganglia GABAergic Neurons Differentiate Schizophrenia from Bipolar Disorder. Schizophr. Res. 2007, 91, 51–61. [Google Scholar] [CrossRef]
- Kay, S.R.; Fiszbein, A.; Opler, L.A. The Positive and Negative Syndrome Scale (PANSS) for Schizophrenia. Schizophr. Bull. 1987, 13, 261–276. [Google Scholar] [CrossRef]
- Olivares, J.M.; Berrios, G.E.; Bousoño, M. The Self-Assessment Anhedonia Scale (SAAS). Neurol. Psychiatr. Brain Res. 2005, 12, 121–134. [Google Scholar]
- GRCh38—Hg38—Genome—Assembly—NCBI. Available online: https://www.ncbi.nlm.nih.gov/assembly/GCF_000001405.26/ (accessed on 14 November 2022).
- Kozomara, A.; Birgaoanu, M.; Griffiths-Jones, S. MiRBase: From MicroRNA Sequences to Function. Nucl. Acids Res. 2019, 47, D155–D162. [Google Scholar] [CrossRef] [PubMed]
- Love, M.I.; Huber, W.; Anders, S. Moderated Estimation of Fold Change and Dispersion for RNA-Seq Data with DESeq2. Genome Biol. 2014, 15, 550. [Google Scholar] [CrossRef] [PubMed]
- Carlin, D.E.; Demchak, B.; Pratt, D.; Sage, E.; Ideker, T. Network Propagation in the Cytoscape Cyberinfrastructure. PLoS Comput. Biol. 2017, 13, e1005598. [Google Scholar] [CrossRef]
- The UniProt Consortium. UniProt: The Universal Protein Knowledgebase in 2021. Nucl. Acids Res. 2021, 49, D480–D489. [Google Scholar] [CrossRef]
- Gillespie, M.; Jassal, B.; Stephan, R.; Milacic, M.; Rothfels, K.; Senff-Ribeiro, A.; Griss, J.; Sevilla, C.; Matthews, L.; Gong, C.; et al. The Reactome Pathway Knowledgebase 2022. Nucl. Acids Res. 2022, 50, D687–D692. [Google Scholar] [CrossRef]
- Martens, M.; Ammar, A.; Riutta, A.; Waagmeester, A.; Slenter, D.N.; Hanspers, K.; Miller, R.A.; Digles, D.; Lopes, E.N.; Ehrhart, F.; et al. WikiPathways: Connecting Communities. Nucl. Acids Res. 2021, 49, D613–D621. [Google Scholar] [CrossRef] [PubMed]



| Name | Targets in TarBase | Literature Targets | Literature Reference |
|---|---|---|---|
| hsa-miR-210-3p | 4075 | ABCC1 | [28] |
| hsa-miR-1343-3p | 3148 | CYP2C19 | [29] |
| hsa-miR-30b-5p | 2688 | SOCS1, SOCS3 | [30] |
| hsa-miR-145-5p | 940 | - | - |
| hsa-miR-296-5p | 547 | - | - |
| hsa-miR-199a-5p | 396 | STAT3 | [31] |
| hsa-miR-500a-3p | 371 | SOCS2, SOCS4, PTPN11 | [32] |
| hsa-miR-3127-3p | 354 | RAP2A | [33] |
| hsa-miR-3615 | 274 | - | - |
| hsa-miR-504-5p | 263 | - | - |
| hsa-miR-223-3p | 114 | ABCB1 | [34] |
| hsa-miR-3605-3p | 97 | - | - |
| hsa-miR-548ac | 0 | - | - |
| hsa-miR-548ay-3p | 0 | - | - |
| hsa-miR-660-5p | 0 | - | - |
| hsa-miR-6747-3p | 0 | - | - |
| Database | Pathway | Genes | FDR Value | Proportion |
|---|---|---|---|---|
| Reactome Pathways | Metabolism of proteins | 660 | 5.03 × 10−52 | 17.75% |
| Reactome Pathways | Gene expression (Transcription) | 536 | 1.6 × 10−51 | 14.42% |
| Reactome Pathways | Cellular responses to stress | 278 | 1.73 × 10−44 | 7.48% |
| Reactome Pathways | Disease | 525 | 3.89 × 10−42 | 14.12% |
| Reactome Pathways | Metabolism of RNA | 299 | 1.99 × 10−40 | 8.04% |
| WikiPathways | VEGFA-VEGFR2 signaling pathway | 205 | 4.44 × 10−29 | 5.51% |
| WikiPathways | Alzheimer’s disease and miRNA effects | 129 | 3.6 × 10−19 | 3.47% |
| WikiPathways | DNA IR-damage and cellular response via ATR | 64 | 8.38 × 10−17 | 1.72% |
| WikiPathways | Integrated breast cancer pathway | 89 | 1.39 × 10−16 | 2.39% |
| WikiPathways | Androgen receptor signaling pathway | 65 | 1.94 × 10−15 | 1.75% |
| KEGG Pathways | Shigellosis | 122 | 3.57 × 10−21 | 3.28% |
| KEGG Pathways | Amyotrophic lateral sclerosis | 148 | 4.07 × 10−17 | 3.98% |
| KEGG Pathways | Viral carcinogenesis | 99 | 6.45 × 10−17 | 2.66% |
| KEGG Pathways | Parkinson disease | 110 | 9.04 × 10−15 | 2.96% |
| KEGG Pathways | Huntington disease | 125 | 1.41 × 10−14 | 3.36% |
| Phenotype | Males | n | Age | Alcohol | Tobacco | Illegal |
|---|---|---|---|---|---|---|
| P | 69.23% | 13 | 32.1 | 6 | 6 | 6 |
| MR | 73.68% | 19 | 40.0 | 5 | 11 | 12 |
| MNR | 61.90% | 21 | 39.7 | 7 | 12 | 7 |
| C | 55.81% | 43 | 41.5 | 0 | 4 | 0 |
| Total | 96 | 39.5 | 18 | 33 | 25 | |
Disclaimer/Publisher’s Note: The statements, opinions and data contained in all publications are solely those of the individual author(s) and contributor(s) and not of MDPI and/or the editor(s). MDPI and/or the editor(s) disclaim responsibility for any injury to people or property resulting from any ideas, methods, instructions or products referred to in the content. |
© 2023 by the authors. Licensee MDPI, Basel, Switzerland. This article is an open access article distributed under the terms and conditions of the Creative Commons Attribution (CC BY) license (https://creativecommons.org/licenses/by/4.0/).
Share and Cite
Pérez-Rodríguez, D.; Penedo, M.A.; Rivera-Baltanás, T.; Peña-Centeno, T.; Burkhardt, S.; Fischer, A.; Prieto-González, J.M.; Olivares, J.M.; López-Fernández, H.; Agís-Balboa, R.C. MiRNA Differences Related to Treatment-Resistant Schizophrenia. Int. J. Mol. Sci. 2023, 24, 1891. https://doi.org/10.3390/ijms24031891
Pérez-Rodríguez D, Penedo MA, Rivera-Baltanás T, Peña-Centeno T, Burkhardt S, Fischer A, Prieto-González JM, Olivares JM, López-Fernández H, Agís-Balboa RC. MiRNA Differences Related to Treatment-Resistant Schizophrenia. International Journal of Molecular Sciences. 2023; 24(3):1891. https://doi.org/10.3390/ijms24031891
Chicago/Turabian StylePérez-Rodríguez, Daniel, Maria Aránzazu Penedo, Tania Rivera-Baltanás, Tonatiuh Peña-Centeno, Susanne Burkhardt, Andre Fischer, José M. Prieto-González, José Manuel Olivares, Hugo López-Fernández, and Roberto Carlos Agís-Balboa. 2023. "MiRNA Differences Related to Treatment-Resistant Schizophrenia" International Journal of Molecular Sciences 24, no. 3: 1891. https://doi.org/10.3390/ijms24031891
APA StylePérez-Rodríguez, D., Penedo, M. A., Rivera-Baltanás, T., Peña-Centeno, T., Burkhardt, S., Fischer, A., Prieto-González, J. M., Olivares, J. M., López-Fernández, H., & Agís-Balboa, R. C. (2023). MiRNA Differences Related to Treatment-Resistant Schizophrenia. International Journal of Molecular Sciences, 24(3), 1891. https://doi.org/10.3390/ijms24031891

