Single-Cell Transcriptomics Analysis Reveals a Cell Atlas and Cell Communication in Yak Ovary
Abstract
1. Introduction
2. Results
2.1. Data Quality Control and Principal Component Analysis
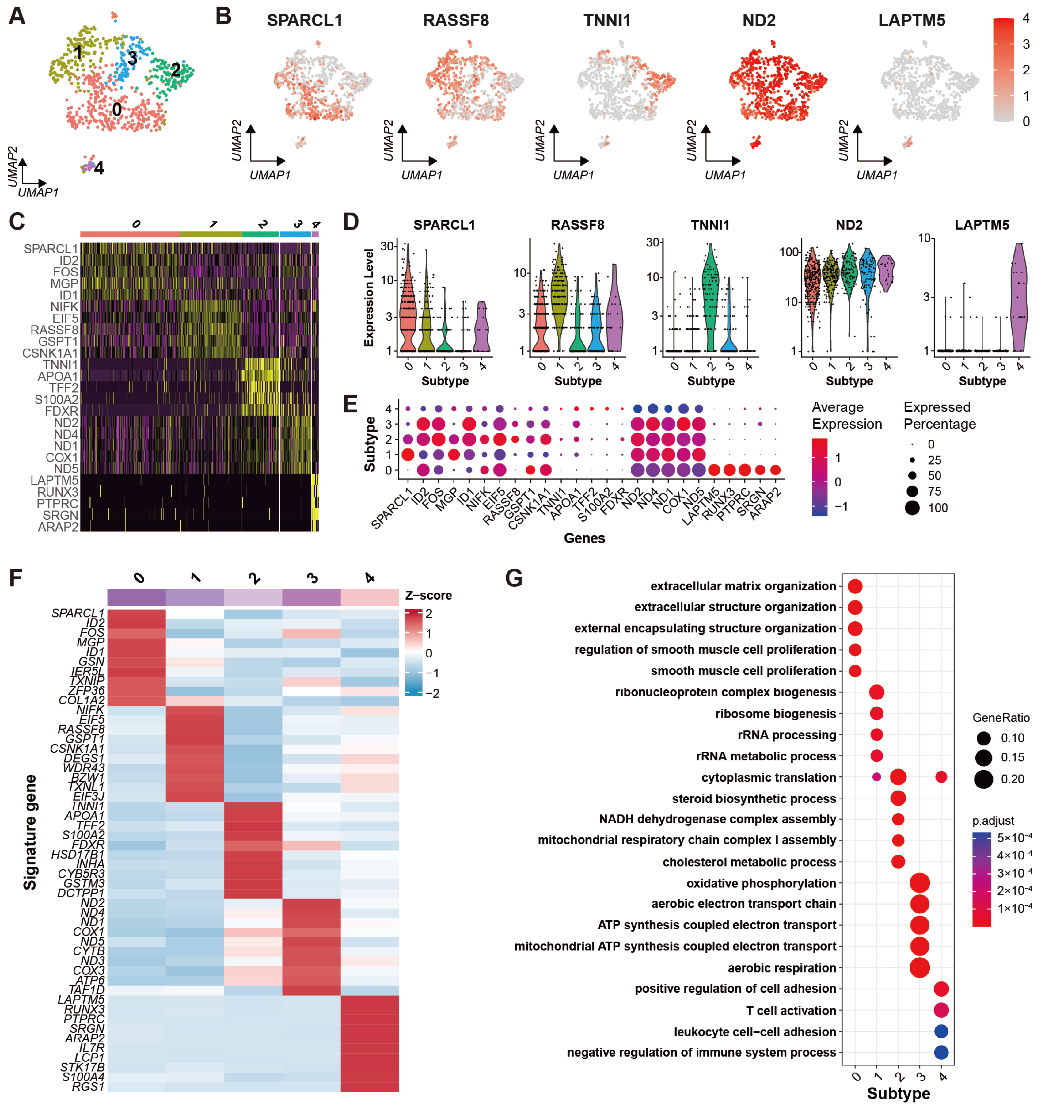
2.2. Cell Clustering and Marker Gene Selecting
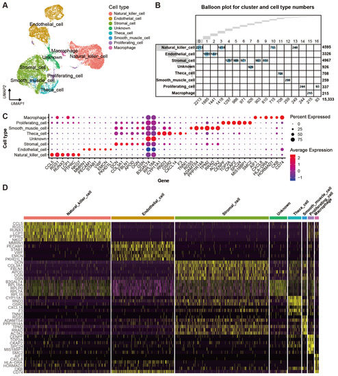
2.3. Cell Type Identification
2.4. Gene Ontology and Kyoto Encyclopedia of Genes and Genomes Enrichment for Distinct Cell Types
2.5. Cell Communication between Ovarian Cells
2.6. Potential Functional Heterogeneity of Theca Cells
2.7. Pseudotime Expression Patterns for Representative Genes in Theca Cells
2.8. Immunofluorescence Identification of a Marker Gene of Theca Cells
3. Discussion
4. Materials and Methods
4.1. Ovary Sample Collection
4.2. Ovary Sample Pretreatment for Single-Cell Dissociation
4.3. Single-Cell Dissociation of Ovary Sample
4.4. Single-Cell RNA Library Construction and Sequencing
4.5. Single-Cell Gene Expression Matrix Generation
4.6. Quality Control and Normalization for Single-Cell RNA-Sequencing Data
4.7. Dimensionality Reducing, Cell Clustering, and Marker Gene Finding
4.8. Gene Ontology and Kyoto Encyclopedia of Genes and Genomes Enrichment and Cell Type Annotation
4.9. Cell Communication Analysis
4.10. Heterogeneity Analysis on Granulosa Cells and Oocytes
4.11. Construction of Developmental Trajectory for Granulosa Cells and Oocytes
4.12. Immunofluorescence Validation
5. Conclusions
Supplementary Materials
Author Contributions
Funding
Institutional Review Board Statement
Informed Consent Statement
Data Availability Statement
Acknowledgments
Conflicts of Interest
References
- Wu, J.G. The distributions of Chinese yak breeds in response to climate change over the past 50 years. Anim. Sci. J. 2016, 87, 947–958. [Google Scholar] [CrossRef] [PubMed]
- Lensch, J. The yak—The Asiatic mountain cattle in science and practice. Dtsch. Tierarztl. Wochenschr. 1996, 103, 348–353. [Google Scholar] [PubMed]
- Guo, X.S.; Long, R.J.; Kreuzer, M.; Ding, L.M.; Shang, Z.H.; Zhang, Y.; Yang, Y.; Cui, G.X. Importance of functional ingredients in yak milk-derived food on health of Tibetan nomads living under high-altitude stress: A review. Crit. Rev. Food Sci. Nutr. 2014, 54, 292–302. [Google Scholar] [CrossRef] [PubMed]
- Mizuno, S.; Ishizaki, T.; Toga, H.; Sakai, A.; Isakova, J.; Taalaibekova, E.; Baiserkeev, Z.; Kojonazarov, B.; Aldashev, A. Endogenous asymmetric dimethylarginine pathway in high altitude adapted yaks. Biomed. Res. Int. 2015, 2015, 196904. [Google Scholar] [CrossRef]
- Zi, X.D. Reproduction in female yaks (Bos grunniens) and opportunities for improvement. Theriogenology 2003, 59, 1303–1312. [Google Scholar] [CrossRef]
- Dewailly, D.; Robin, G.; Peigne, M.; Decanter, C.; Pigny, P.; Catteau-Jonard, S. Interactions between androgens, FSH, anti-Müllerian hormone and estradiol during folliculogenesis in the human normal and polycystic ovary. Hum. Reprod. Update 2016, 22, 709–724. [Google Scholar] [CrossRef]
- Britt, K.; Kerr, J.; O’Donnell, L.; Jones, M.; Drummond, A.; Davis, S.; Simpson, E.; Findlay, J. Estrogen regulates development of the somatic cell phenotype in the eutherian ovary. FASEB J. 2002, 16, 1389–1397. [Google Scholar] [CrossRef]
- Conti, M.; Hsieh, M.; Zamah, A.; Oh, J. Novel signaling mechanisms in the ovary during oocyte maturation and ovulation. Mol. Cell. Endocrinol. 2012, 356, 65–73. [Google Scholar] [CrossRef]
- Donnez, J.; Dolmans, M. The ovary: From conception to death. Fertil. Steril. 2017, 108, 594–595. [Google Scholar] [CrossRef]
- Richardson, M.; Guo, M.; Fauser, B.; Macklon, N. Environmental and developmental origins of ovarian reserve. Hum. Reprod. Update 2014, 20, 353–369. [Google Scholar] [CrossRef]
- Moiseeva, A.; Kudryavtseva, V.; Nikolenko, V.; Gevorgyan, M.; Unanyan, A.; Bakhmet, A.; Sinelnikov, M. Genetic determination of the ovarian reserve: A literature review. J. Ovar. Res. 2021, 14, 102. [Google Scholar] [CrossRef] [PubMed]
- Rodrigues, P.; Limback, D.; McGinnis, L.; Plancha, C.; Albertini, D. Oogenesis: Prospects and challenges for the future. J. Cell. Physiol. 2008, 216, 355–365. [Google Scholar] [CrossRef] [PubMed]
- MacLennan, M.; Crichton, J.; Playfoot, C.; Adams, I. Oocyte development, meiosis and aneuploidy. Semin. Cell Dev. Biol. 2015, 45, 68–76. [Google Scholar] [CrossRef] [PubMed]
- Gougeon, A. Human ovarian follicular development: From activation of resting follicles to preovulatory maturation. Ann. Endocrinol. (Paris) 2010, 71, 132–143. [Google Scholar] [CrossRef] [PubMed]
- Wang, S.; Gong, Y.; Wang, Z.; Greenbaum, J.; Xiao, H.; Deng, H. Cell-specific network analysis of human folliculogenesis reveals network rewiring in antral stage oocytes. J. Cell. Mol. Med. 2021, 25, 2851–2860. [Google Scholar] [CrossRef]
- Kaipia, A.; Hsueh, A. Regulation of ovarian follicle atresia. Annu. Rev. Physiol. 1997, 59, 349–363. [Google Scholar] [CrossRef]
- Epifano, O.; Dean, J. Genetic control of early folliculogenesis in mice. Trends Endocrinol. Metab. 2002, 13, 169–173. [Google Scholar] [CrossRef]
- Hsueh, A.; Kawamura, K.; Cheng, Y.; Fauser, B. Intraovarian control of early folliculogenesis. Endocr. Rev. 2015, 36, 1–24. [Google Scholar] [CrossRef]
- Wagner, M.; Yoshihara, M.; Douagi, I.; Damdimopoulos, A.; Panula, S.; Petropoulos, S.; Lu, H.; Pettersson, K.; Palm, K.; Katayama, S.; et al. Single-cell analysis of human ovarian cortex identifies distinct cell populations but no oogonial stem cells. Nat. Commun. 2020, 11, 1147. [Google Scholar] [CrossRef]
- Fan, X.; Bialecka, M.; Moustakas, I.; Lam, E.; Torrens-Juaneda, V.; Borggreven, N.; Trouw, L.; Louwe, L.; Pilgram, G.; Mei, H.; et al. Single-cell reconstruction of follicular remodeling in the human adult ovary. Nat. Commun. 2019, 10, 3164. [Google Scholar] [CrossRef]
- Zhao, Z.; Li, C.; Meng, T.; Wang, Y.; Liu, W.; Li, A.; Cai, Y.; Hou, Y.; Schatten, H.; Wang, Z.; et al. Single-cell RNA sequencing reveals regulation of fetal ovary development in the monkey (Macaca fascicularis). Cell Discov. 2020, 6, 97. [Google Scholar] [CrossRef] [PubMed]
- Wang, S.; Zheng, Y.; Li, J.; Yu, Y.; Zhang, W.; Song, M.; Liu, Z.; Min, Z.; Hu, H.; Jing, Y.; et al. Single-cell transcriptomic atlas of primate ovarian aging. Cell 2020, 180, 585–600. [Google Scholar] [CrossRef] [PubMed]
- Rust, K.; Byrnes, L.; Yu, K.; Park, J.; Sneddon, J.; Tward, A.; Nystul, T. A single-cell atlas and lineage analysis of the adult Drosophila ovary. Nat. Commun. 2020, 11, 5628. [Google Scholar] [CrossRef] [PubMed]
- Jevitt, A.; Chatterjee, D.; Xie, G.; Wang, X.; Otwell, T.; Huang, Y.; Deng, W. A single-cell atlas of adult Drosophila ovary identifies transcriptional programs and somatic cell lineage regulating oogenesis. PLoS Biol. 2020, 18, e3000538. [Google Scholar] [CrossRef] [PubMed]
- Fu, Y.; Huang, X.; Zhang, P.; van de Leemput, J.; Han, Z. Single-cell RNA sequencing identifies novel cell types in Drosophila blood. J. Genet. Genom. 2020, 47, 175–186. [Google Scholar] [CrossRef] [PubMed]
- Liu, Y.; Kossack, M.; McFaul, M.; Christensen, L.; Siebert, S.; Wyatt, S.; Kamei, C.; Horst, S.; Arroyo, N.; Drummond, I.; et al. Single-cell transcriptome reveals insights into the development and function of the zebrafish ovary. eLife 2022, 11, e76014. [Google Scholar] [CrossRef] [PubMed]
- Liu, X.; Li, W.; Yang, Y.; Chen, K.; Li, Y.; Zhu, X.; Ye, H.; Xu, H. Transcriptome profiling of the ovarian cells at the single-cell resolution in adult Asian seabass. Front. Cell Devel. Biol. 2021, 9, 647892. [Google Scholar] [CrossRef]
- Wang, X.; Lai, F.; Shang, D.; Cheng, Y.; Lan, T.; Cheng, H.; Zhou, R. Cellular fate of intersex differentiation. Cell Death Dis. 2021, 12, 388. [Google Scholar] [CrossRef]
- Wang, J.; Ge, W.; Zhai, Q.; Liu, J.; Sun, X.; Liu, W.; Li, L.; Lei, C.; Dyce, P.; De Felici, M.; et al. Single-cell transcriptome landscape of ovarian cells during primordial follicle assembly in mice. PLoS Biol. 2020, 18, e3001025. [Google Scholar] [CrossRef]
- Meinsohn, M.; Saatcioglu, H.; Wei, L.; Li, Y.; Horn, H.; Chauvin, M.; Kano, M.; Nguyen, N.; Nagykery, N.; Kashiwagi, A.; et al. Single-cell sequencing reveals suppressive transcriptional programs regulated by MIS/AMH in neonatal ovaries. Proc. Natl. Acad. Sci. USA 2021, 118, e2100920118. [Google Scholar] [CrossRef]
- Wang, X.; Meng, K.; He, Y.; Wang, H.; Zhang, Y.; Quan, F. Melatonin stimulates STAR expression and progesterone production via activation of the PI3K/AKT pathway in bovine theca cells. Int. J. Biol. Sci. 2019, 15, 404–415. [Google Scholar] [CrossRef]
- Fukuda, S.; Orisaka, M.; Tajima, K.; Hattori, K.; Kotsuji, F. Luteinizing hormone-induced Akt phosphorylation and androgen production are modulated by MAP Kinase in bovine theca cells. J. Ovar. Res. 2009, 2, 17. [Google Scholar] [CrossRef] [PubMed]
- Summers, A.; Pohlmeier, W.; Sargent, K.; Cole, B.; Vinton, R.; Kurz, S.; McFee, R.; Cushman, R.; Cupp, A.; Wood, J. Altered theca and cumulus oocyte complex gene expression, follicular arrest and reduced fertility in cows with dominant follicle follicular fluid androgen excess. PLoS ONE 2014, 9, e110683. [Google Scholar] [CrossRef] [PubMed]
- Delgado-Rosas, F.; Gaytán, M.; Morales, C.; Gómez, R.; Gaytán, F. Superficial ovarian cortex vascularization is inversely related to the follicle reserve in normal cycling ovaries and is increased in polycystic ovary syndrome. Hum. Reprod. 2009, 24, 1142–1151. [Google Scholar] [CrossRef]
- Skinner, M. Regulation of primordial follicle assembly and development. Hum. Reprod. Update 2005, 11, 461–471. [Google Scholar] [CrossRef] [PubMed]
- Mauro, A.; Berardinelli, P.; Barboni, B. Gonadotropin cell transduction mechanisms. Int. J. Mol. Sci. 2022, 23, 6303. [Google Scholar] [CrossRef] [PubMed]
- Glister, C.; Hatzirodos, N.; Hummitzsch, K.; Knight, P.; Rodgers, R. The global effect of follicle-stimulating hormone and tumour necrosis factor α on gene expression in cultured bovine ovarian granulosa cells. BMC Genom. 2014, 15, 72. [Google Scholar] [CrossRef]
- Hardy, K.; Fenwick, M.; Mora, J.; Laird, M.; Thomson, K.; Franks, S. Onset and heterogeneity of responsiveness to FSH in mouse preantral follicles in culture. Endocrinology 2017, 158, 134–147. [Google Scholar] [CrossRef]
- Young, J.; McNeilly, A. Theca: The forgotten cell of the ovarian follicle. Reproduction 2010, 140, 489–504. [Google Scholar] [CrossRef]
- Chwalisz, M.; Fürbass, R. Evaluation of coding-independent functions of the transcribed bovine aromatase pseudogene CYP19P1. BMC Res. Notes 2014, 7, 378. [Google Scholar] [CrossRef]
- Gu, X.; Li, S.; Matsuyama, S.; DeFalco, T. Immune cells as critical regulators of steroidogenesis in the testis and beyond. Front. Endocrinol. 2022, 13, 894437. [Google Scholar] [CrossRef] [PubMed]
- Zarate-Garcia, L.; Lane, S.; Merriman, J.; Jones, K. FACS-sorted putative oogonial stem cells from the ovary are neither DDX4-positive nor germ cells. Sci. Rep. 2016, 6, 27991. [Google Scholar] [CrossRef]
- Zhang, H.; Panula, S.; Petropoulos, S.; Edsgärd, D.; Busayavalasa, K.; Liu, L.; Li, X.; Risal, S.; Shen, Y.; Shao, J.; et al. Adult human and mouse ovaries lack DDX4-expressing functional oogonial stem cells. Nat. Med. 2015, 21, 1116–1118. [Google Scholar] [CrossRef] [PubMed]
- Hernandez, S.; Vahidi, N.; Park, S.; Weitzel, R.; Tisdale, J.; Rueda, B.; Wolff, E. Characterization of extracellular DDX4- or Ddx4-positive ovarian cells. Nat. Med. 2015, 21, 1114–1116. [Google Scholar] [CrossRef] [PubMed]
- Labarta, E.; de Los Santos, M.; Herraiz, S.; Escribá, M.; Marzal, A.; Buigues, A.; Pellicer, A. Autologous mitochondrial transfer as a complementary technique to intracytoplasmic sperm injection to improve embryo quality in patients undergoing in vitro fertilization-a randomized pilot study. Fertil. Steril. 2019, 111, 86–96. [Google Scholar] [CrossRef] [PubMed]
- Haino, T.; Tarumi, W.; Kawamura, K.; Harada, T.; Sugimoto, K.; Okamoto, A.; Ikegami, M.; Suzuki, N. Determination of follicular localization in human ovarian cortex for vitrification. J. Adolesc. Young Adult Oncol. 2018, 7, 46–53. [Google Scholar] [CrossRef]
- Castrillon, D.; Quade, B.; Wang, T.; Quigley, C.; Crum, C. The human VASA gene is specifically expressed in the germ cell lineage. Proc. Natl. Acad. Sci. USA 2000, 97, 9585–9590. [Google Scholar] [CrossRef]
- Li, L.; Dong, J.; Yan, L.; Yong, J.; Liu, X.; Hu, Y.; Fan, X.; Wu, X.; Guo, H.; Wang, X.; et al. Single-cell RNA-seq analysis maps development of human germline cells and gonadal niche interactions. Cell Stem Cell 2017, 20, 858–873.e854. [Google Scholar] [CrossRef]
- Dobin, A.; Davis, C.; Schlesinger, F.; Drenkow, J.; Zaleski, C.; Jha, S.; Batut, P.; Chaisson, M.; Gingeras, T. STAR: Ultrafast universal RNA-seq aligner. Bioinformatics 2013, 29, 15–21. [Google Scholar] [CrossRef]
- Stuart, T.; Butler, A.; Hoffman, P.; Hafemeister, C.; Papalexi, E.; Mauck, W.; Hao, Y.; Stoeckius, M.; Smibert, P.; Satija, R. Comprehensive integration of single-cell data. Cell 2019, 177, 1888–1902. [Google Scholar] [CrossRef]
- Macosko, E.; Basu, A.; Satija, R.; Nemesh, J.; Shekhar, K.; Goldman, M.; Tirosh, I.; Bialas, A.; Kamitaki, N.; Martersteck, E.; et al. Highly parallel genome-wide expression profiling of individual cells using nanoliter droplets. Cell 2015, 161, 1202–1214. [Google Scholar] [CrossRef] [PubMed]
- Yu, G.; Wang, L.-G.; Han, Y.; He, Q.-Y. clusterProfiler: An R Package for Comparing Biological Themes Among Gene Clusters. Omics—A J. Integr. Biol. 2012, 16, 284–287. [Google Scholar] [CrossRef] [PubMed]
- Man, L.; Lustgarten-Guahmich, N.; Kallinos, E.; Redhead-Laconte, Z.; Liu, S.; Schattman, B.; Redmond, D.; Hancock, K.; Zaninovic, N.; Schattman, G.; et al. Comparison of Human Antral Follicles of Xenograft versus Ovarian Origin Reveals Disparate Molecular Signatures. Cell Rep. 2020, 32, 108027. [Google Scholar] [CrossRef] [PubMed]
- Morris, M.; Meinsohn, M.; Chauvin, M.; Saatcioglu, H.; Kashiwagi, A.; Sicher, N.; Nguyen, N.; Yuan, S.; Stavely, R.; Hyun, M.; et al. A single-cell atlas of the cycling murine ovary. eLife 2022, 11, e77239. [Google Scholar] [CrossRef]
- Efremova, M.; Vento-Tormo, M.; Teichmann, S.; Vento-Tormo, R. CellPhoneDB: Inferring cell-cell communication from combined expression of multi-subunit ligand-receptor complexes. Nat. Protoc. 2020, 15, 1484–1506. [Google Scholar] [CrossRef]
- Qiu, X.; Mao, Q.; Tang, Y.; Wang, L.; Chawla, R.; Pliner, H.; Trapnell, C. Reversed graph embedding resolves complex single-cell trajectories. Nat. Methods 2017, 14, 979–982. [Google Scholar] [CrossRef]







Disclaimer/Publisher’s Note: The statements, opinions and data contained in all publications are solely those of the individual author(s) and contributor(s) and not of MDPI and/or the editor(s). MDPI and/or the editor(s) disclaim responsibility for any injury to people or property resulting from any ideas, methods, instructions or products referred to in the content. |
© 2023 by the authors. Licensee MDPI, Basel, Switzerland. This article is an open access article distributed under the terms and conditions of the Creative Commons Attribution (CC BY) license (https://creativecommons.org/licenses/by/4.0/).
Share and Cite
Pei, J.; Xiong, L.; Guo, S.; Wang, X.; La, Y.; Chu, M.; Liang, C.; Yan, P.; Guo, X. Single-Cell Transcriptomics Analysis Reveals a Cell Atlas and Cell Communication in Yak Ovary. Int. J. Mol. Sci. 2023, 24, 1839. https://doi.org/10.3390/ijms24031839
Pei J, Xiong L, Guo S, Wang X, La Y, Chu M, Liang C, Yan P, Guo X. Single-Cell Transcriptomics Analysis Reveals a Cell Atlas and Cell Communication in Yak Ovary. International Journal of Molecular Sciences. 2023; 24(3):1839. https://doi.org/10.3390/ijms24031839
Chicago/Turabian StylePei, Jie, Lin Xiong, Shaoke Guo, Xingdong Wang, Yongfu La, Min Chu, Chunnian Liang, Ping Yan, and Xian Guo. 2023. "Single-Cell Transcriptomics Analysis Reveals a Cell Atlas and Cell Communication in Yak Ovary" International Journal of Molecular Sciences 24, no. 3: 1839. https://doi.org/10.3390/ijms24031839
APA StylePei, J., Xiong, L., Guo, S., Wang, X., La, Y., Chu, M., Liang, C., Yan, P., & Guo, X. (2023). Single-Cell Transcriptomics Analysis Reveals a Cell Atlas and Cell Communication in Yak Ovary. International Journal of Molecular Sciences, 24(3), 1839. https://doi.org/10.3390/ijms24031839

