Metformin Attenuates TGF-β1-Induced Fibrosis in Salivary Gland: A Preliminary Study
Abstract
:1. Introduction
2. Results
2.1. Evaluation of Fibrotic Response in Human Chronic Sialadenitis
2.2. Characteristics of Human Primary Salivary Gland Fibroblasts (HPSFs)
2.3. Effect of TGF-β1 on Collagen Type I Alpha 1 (COL1A1) Production in HPSFs
2.4. Metformin Reduces COL1A1 Production by Inhibiting the TGF-β1-SMAD2/3 Pathway and Interleukin Production in HPSFs
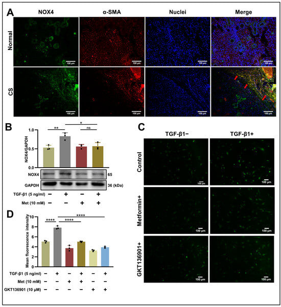
2.5. NOX4 Is Involved in the Fibrotic Process in HPSFs by Regulating ROS Levels
2.6. Metformin Reduces COL1A1 Production by Phosphorylating AMPK to Suppress NOX4-Mediated ROS in HPSFs
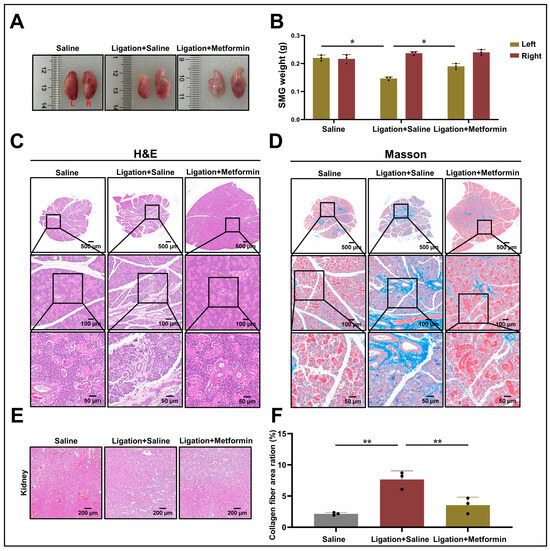
2.7. Metformin Mitigates the Progression of Salivary Gland Fibrosis following Submandibular Gland Duct Ligation in Rats
3. Discussion
4. Materials and Methods
4.1. Human SMG Tissues
4.2. Histological Staining
4.3. Immunohistochemistry (IHC) Staining
4.4. Immunofluorescence (IF) Staining
4.5. Western Blot Analysis
4.6. Cell Culture
4.7. Cellular Reactive Oxygen Species Measurement
4.8. Animal Model
4.9. Statistical Analysis
Supplementary Materials
Author Contributions
Funding
Institutional Review Board Statement
Informed Consent Statement
Data Availability Statement
Acknowledgments
Conflicts of Interest
References
- Zhang, X.L.; Yun, J.S.; Han, D.; Yook, J.I.; Kim, H.S.; Cho, E.S. TGF-beta Pathway in Salivary Gland Fibrosis. Int. J. Mol. Sci. 2020, 21, 9138. [Google Scholar] [CrossRef] [PubMed]
- Lin, H.H.; Lin, S.M.; Chung, Y.; Vonderfecht, S.; Camden, J.M.; Flodby, P.; Borok, Z.; Limesand, K.H.; Mizushima, N.; Ann, D.K. Dynamic involvement of ATG5 in cellular stress responses. Cell Death Dis. 2014, 5, e1478. [Google Scholar] [CrossRef] [PubMed]
- Daniels, K.E.; Schaitkin, B.M. An Update on Nontumorous Disorders of the Salivary Glands and Their Management for Internists. Med. Clin. N. Am. 2021, 105, 839–847. [Google Scholar] [CrossRef] [PubMed]
- Frangogiannis, N.G. Transforming growth factor-beta in tissue fibrosis. J. Exp. Med. 2020, 217, e20190103. [Google Scholar] [CrossRef]
- Derynck, R.; Zhang, Y.E. Smad-dependent and Smad-independent pathways in TGF-beta family signalling. Nature 2003, 425, 577–584. [Google Scholar] [CrossRef]
- Woods, L.T.; Camden, J.M.; El-Sayed, F.G.; Khalafalla, M.G.; Petris, M.J.; Erb, L.; Weisman, G.A. Increased Expression of TGF-beta Signaling Components in a Mouse Model of Fibrosis Induced by Submandibular Gland Duct Ligation. PLoS ONE 2015, 10, e0123641. [Google Scholar] [CrossRef]
- Sisto, M.; Lorusso, L.; Ingravallo, G.; Tamma, R.; Ribatti, D.; Lisi, S. The TGF-beta 1 Signaling Pathway as an Attractive Target in the Fibrosis Pathogenesis of Sjogren’s Syndrome. Mediat. Inflamm. 2018, 2018, 1965935. [Google Scholar] [CrossRef]
- Takeuchi, M.; Sato, Y.; Ohno, K.; Tanaka, S.; Takata, K.; Gion, Y.; Orita, Y.; Ito, T.; Tachibana, T.; Yoshino, T. T helper 2 and regulatory T-cell cytokine production by mast cells: A key factor in the pathogenesis of IgG4-related disease. Mod. Pathol. 2014, 27, 1126–1136. [Google Scholar] [CrossRef]
- Liu, R.M.; Desai, L.P. Reciprocal regulation of TGF-beta and reactive oxygen species: A perverse cycle for fibrosis. Redox Biol. 2015, 6, 565–577. [Google Scholar] [CrossRef]
- Liu, J.Y.; Liu, P.; Wei, L.L.; Li, W.; Li, B.; Cheng, Y. Oxidative-antioxidant imbalance in chronic sialadenitis of submandibular gland in human and rat. Oral Dis. 2023, 29, 1005–1016. [Google Scholar] [CrossRef]
- Boudreau, H.E.; Casterline, B.W.; Rada, B.; Korzeniowska, A.; Leto, T.L. Nox4 involvement in TGF-beta and SMAD3-driven induction of the epithelial-to-mesenchymal transition and migration of breast epithelial cells. Free. Radic. Biol. Med. 2012, 53, 1489–1499. [Google Scholar] [CrossRef] [PubMed]
- Ortiz, C.; Caja, L.; Bertran, E.; Gonzalez-Rodriguez, A.; Valverde, A.M.; Fabregat, I.; Sancho, P. Protein-tyrosine Phosphatase 1B (PTP1B) Deficiency Confers Resistance to Transforming Growth Factor-beta (TGF-beta)-induced Suppressor Effects in Hepatocytes. J. Biol. Chem. 2012, 287, 15263–15274. [Google Scholar] [CrossRef] [PubMed]
- Sturrock, A.; Cahill, B.; Norman, K.; Huecksteadt, T.P.; Hill, K.; Sanders, K.; Karwande, S.V.; Stringham, J.C.; Bull, D.A.; Gleich, M.; et al. Transforming growth factor-beta 1 induces Nox4 NAD(P)H oxidase and reactive oxygen species-dependent proliferation in human pulmonary artery smooth muscle cells. Am. J. Physiol.-Lung Cell. Mol. Physiol. 2006, 290, L661–L673. [Google Scholar] [CrossRef] [PubMed]
- Cucoranu, I.; Clempus, R.; Dikalova, A.; Phelan, P.J.; Ariyan, S.; Dikalov, S.; Sorescu, D. NAD(P)H oxidase 4 mediates transforming growth factor-beta 1-induced differentiation of cardiac fibroblasts into myofibroblasts. Circ. Res. 2005, 97, 900–907. [Google Scholar] [CrossRef] [PubMed]
- Hecker, L.; Vittal, R.; Jones, T.; Jagirdar, R.; Luckhardt, T.R.; Horowitz, J.C.; Pennathur, S.; Martinez, F.J.; Thannickal, V.J. NADPH oxidase-4 mediates myofibroblast activation and fibrogenic responses to lung injury. Nat. Med. 2009, 15, 1077–1081. [Google Scholar] [CrossRef]
- Tobar, N.; Toyos, M.; Urra, C.; Mendez, N.; Arancibia, R.; Smith, P.C.; Martinez, J. c-Jun N terminal kinase modulates NOX-4 derived ROS production and myofibroblasts differentiation in human breast stromal cells. Bmc Cancer 2014, 14, 640. [Google Scholar] [CrossRef]
- Rangarajan, S.; Bone, N.B.; Zmijewskal, A.A.; Jiang, S.N.; Park, D.W.; Bernard, K.; Locy, M.L.; Ravi, S.; Deshane, J.; Mannon, R.B.; et al. Metformin reverses established lung fibrosis in a bleomycin model. Nat. Med. 2018, 24, 1121–1127. [Google Scholar] [CrossRef]
- Rodriguez, C.; Contreras, C.; Saenz-Medina, J.; Munoz, M.; Corbacho, C.; Carballido, J.; Garcia-Sacristan, A.; Hernandez, M.; Lopez, M.; Rivera, L.; et al. Activation of the AMP-related kinase (AMPK) induces renal vasodilatation and downregulates Nox-derived reactive oxygen species (ROS) generation. Redox Biol. 2020, 34, 101575. [Google Scholar] [CrossRef]
- Shin, H.S.; Ko, J.; Kim, D.A.; Ryu, E.S.; Ryu, H.M.; Park, S.H.; Kim, Y.L.; Oh, E.S.; Kang, D.H. Metformin ameliorates the Phenotype Transition of Peritoneal Mesothelial Cells and Peritoneal Fibrosis via a modulation of Oxidative Stress. Sci. Rep. 2017, 7, 5690. [Google Scholar] [CrossRef]
- McCloskey, C.W.; Cook, D.P.; Kelly, B.S.; Azzi, F.; Allen, C.H.; Forsyth, A.; Upham, J.; Rayner, K.J.; Gray, D.A.; Boyd, R.W.; et al. Metformin Abrogates Age-Associated Ovarian Fibrosis. Clin. Cancer Res. 2020, 26, 632–642. [Google Scholar] [CrossRef]
- Meyer, R.K.; Gilman, K.E.; Rheinheimer, B.A.; Meeks, L.; Limesand, K.H. AMPK Activation Restores Salivary Function Following Radiation Treatment. J. Dent. Res. 2023, 102, 546–554. [Google Scholar] [CrossRef] [PubMed]
- Doerner, A.M.; Zuraw, B.L. TGF-beta1 induced epithelial to mesenchymal transition (EMT) in human bronchial epithelial cells is enhanced by IL-1beta but not abrogated by corticosteroids. Respir. Res. 2009, 10, 100. [Google Scholar] [CrossRef] [PubMed]
- Sato, N.; Takasaka, N.; Yoshida, M.; Tsubouchi, K.; Minagawa, S.; Araya, J.; Saito, N.; Fujita, Y.; Kurita, Y.; Kobayashi, K.; et al. Metformin attenuates lung fibrosis development via NOX4 suppression. Respir. Res. 2016, 17, 107. [Google Scholar] [CrossRef]
- Rena, G.; Hardie, D.G.; Pearson, E.R. The mechanisms of action of metformin. Diabetologia 2017, 60, 1577–1585. [Google Scholar] [CrossRef] [PubMed]
- Tuerk, D.; Scherer, N.; Selzer, D.; Dings, C.; Hanke, N.; Dallmann, R.; Schwab, M.; Timmins, P.; Nock, V.; Lehr, T. Significant impact of time-of-day variation on metformin pharmacokinetics. Diabetologia 2023, 66, 1024–1034. [Google Scholar] [CrossRef]
- Wynn, T.A. Cellular and molecular mechanisms of fibrosis. J. Pathol. 2008, 214, 199–210. [Google Scholar] [CrossRef] [PubMed]
- Schmierer, B.; Hill, C.S. TGF beta-SMAD signal transduction: Molecular specificity and functional flexibility. Nat. Rev. Mol. Cell Biol. 2007, 8, 970–982. [Google Scholar] [CrossRef] [PubMed]
- Shi, Y.G.; Massague, J. Mechanisms of TGF-beta signaling from cell membrane to the nucleus. Cell 2003, 113, 685–700. [Google Scholar] [CrossRef]
- Budi, E.H.; Duan, D.; Derynck, R. Transforming Growth Factor-beta Receptors and Smads: Regulatory Complexity and Functional Versatility. Trends Cell Biol. 2017, 27, 658–672. [Google Scholar] [CrossRef]
- Amara, N.; Goven, D.; Prost, F.; Muloway, R.; Crestani, B.; Boczkowski, J. NOX4/NADPH oxidase expression is increased in pulmonary fibroblasts from patients with idiopathic pulmonary fibrosis and mediates TGF beta 1-induced fibroblast differentiation into myofibroblasts. Thorax 2010, 65, 733–738. [Google Scholar] [CrossRef]
- Bondi, C.D.; Manickam, N.; Lee, D.Y.; Block, K.; Gorin, Y.; Abboud, H.E.; Barnes, J.L. NAD(P)H Oxidase Mediates TGF-beta 1-Induced Activation of Kidney Myofibroblasts. J. Am. Soc. Nephrol. 2010, 21, 93–102. [Google Scholar] [CrossRef] [PubMed]
- Sancho, P.; Mainez, J.; Crosas-Molist, E.; Roncero, C.; Fernandez-Rodriguez, C.M.; Pinedo, F.; Huber, H.; Eferl, R.; Mikulits, W.; Fabregat, I. NADPH Oxidase NOX4 Mediates Stellate Cell Activation and Hepatocyte Cell Death during Liver Fibrosis Development. PLoS ONE 2012, 7, e45285. [Google Scholar] [CrossRef] [PubMed]
- Duca, F.A.; Cote, C.D.; Rasmussen, B.A.; Zadeh-Tahmasebi, M.; Rutter, G.A.; Filippi, B.M.; Lam, T.K.T. Metformin activates a duodenal Ampk-dependent pathway to lower hepatic glucose production in rats. Nat. Med. 2015, 21, 506–511. [Google Scholar] [CrossRef] [PubMed]
- Xiao, H.; Ma, X.W.; Feng, W.; Fu, Y.N.; Lu, Z.Z.; Xu, M.; Shen, Q.A.; Zhu, Y.; Zhang, Y.Y. Metformin attenuates cardiac fibrosis by inhibiting the TGF beta(1)-Smad3 signalling pathway. Cardiovasc. Res. 2010, 87, 504–513. [Google Scholar] [CrossRef] [PubMed]
- Li, W.; Wei, L.L.; Wang, F.; Peng, S.W.; Cheng, Y.; Li, B. An experimental chronic obstructive sialadenitis model by partial ligation of the submandibular duct characterised by sialography, histology, and transmission electron microscopy. J. Oral Rehabil. 2018, 45, 983–989. [Google Scholar] [CrossRef]
- Bergheim, I.; Guo, L.P.; Davis, M.A.; Lambert, J.C.; Beier, J.I.; Duveau, I.; Luyendyk, J.P.; Roth, R.A.; Arteel, G.E. Metformin prevents alcohol-induced liver injury in the mouse: Critical role of plasminogen activator inhibitor-1. Gastroenterology 2006, 130, 2099–2112. [Google Scholar] [CrossRef]
- Buzzai, M.; Jones, R.G.; Amaravadi, R.K.; Lum, J.J.; DeBerardinis, R.J.; Zhao, F.P.; Viollet, B.; Thompson, C.B. Systemic treatment with the antidiabetic drug metformin selectively impairs p53-deficient tumor cell growth. Cancer Res. 2007, 67, 6745–6752. [Google Scholar] [CrossRef]
- Kim, J.W.; Kim, S.M.; Park, J.S.; Hwang, S.H.; Choi, J.; Jung, K.A.; Ryu, J.G.; Lee, S.Y.; Kwok, S.K.; Cho, M.L.; et al. Metformin improves salivary gland inflammation and hypofunction in murine Sjögren’s syndrome. Arthritis Res. Ther. 2019, 21, 136. [Google Scholar] [CrossRef]
- Liu, Z.W.; Tang, W.Z.; Liu, J.Y.; Han, Y.Y.; Yan, Q.N.; Dong, Y.C.; Liu, X.M.; Yang, D.Z.; Ma, G.X.; Cao, H.L. A novel sprayable thermosensitive hydrogel coupled with zinc modified metformin promotes the healing of skin wound. Bioact. Mater. 2023, 20, 610–626. [Google Scholar] [CrossRef]
- Niu, C.; Chen, Z.W.; Kim, K.T.; Sun, J.; Xue, M.; Chen, G.; Li, S.T.; Shen, Y.J.; Zhu, Z.X.; Wang, X.; et al. Metformin alleviates hyperglycemia-induced endothelial impairment by downregulating autophagy via the Hedgehog pathway. Autophagy 2019, 15, 843–870. [Google Scholar] [CrossRef]
- Li, J.J.; Li, B.; Cheng, Y.; Meng, Q.G.; Wei, L.L.; Li, W.; Zhang, J.L.; Huang, S.F. The synergistic effect of NOD2 and TLR4 on the activation of autophagy in human submandibular gland inflammation. J. Oral Pathol. Med. 2019, 48, 87–95. [Google Scholar] [CrossRef] [PubMed]
- Wei, L.L.; Xiong, H.F.; Li, W.; Li, B.; Cheng, Y. Upregulation of IL-6 expression in human salivary gland cell line by IL-17 via activation of p38 MAPK, ERK, PI3K/Akt, and NF-B pathways. J. Oral Pathol. Med. 2018, 47, 847–855. [Google Scholar] [CrossRef] [PubMed]
- Gao, H.; Hou, J.; Meng, H.; Zhang, X.; Zheng, Y.; Peng, L. Proinflammatory effects and mechanisms of calprotectin on human gingival fibroblasts. J. Periodontal Res. 2017, 52, 975–983. [Google Scholar] [CrossRef] [PubMed]






Disclaimer/Publisher’s Note: The statements, opinions and data contained in all publications are solely those of the individual author(s) and contributor(s) and not of MDPI and/or the editor(s). MDPI and/or the editor(s) disclaim responsibility for any injury to people or property resulting from any ideas, methods, instructions or products referred to in the content. |
© 2023 by the authors. Licensee MDPI, Basel, Switzerland. This article is an open access article distributed under the terms and conditions of the Creative Commons Attribution (CC BY) license (https://creativecommons.org/licenses/by/4.0/).
Share and Cite
Wang, L.; Zhong, N.-N.; Wang, X.; Peng, B.; Chen, Z.; Wei, L.; Li, B.; Li, Y.; Cheng, Y. Metformin Attenuates TGF-β1-Induced Fibrosis in Salivary Gland: A Preliminary Study. Int. J. Mol. Sci. 2023, 24, 16260. https://doi.org/10.3390/ijms242216260
Wang L, Zhong N-N, Wang X, Peng B, Chen Z, Wei L, Li B, Li Y, Cheng Y. Metformin Attenuates TGF-β1-Induced Fibrosis in Salivary Gland: A Preliminary Study. International Journal of Molecular Sciences. 2023; 24(22):16260. https://doi.org/10.3390/ijms242216260
Chicago/Turabian StyleWang, Lianhao, Nian-Nian Zhong, Xiaofeng Wang, Boyuan Peng, Zhuo Chen, Lili Wei, Bo Li, Yuhong Li, and Yong Cheng. 2023. "Metformin Attenuates TGF-β1-Induced Fibrosis in Salivary Gland: A Preliminary Study" International Journal of Molecular Sciences 24, no. 22: 16260. https://doi.org/10.3390/ijms242216260
APA StyleWang, L., Zhong, N.-N., Wang, X., Peng, B., Chen, Z., Wei, L., Li, B., Li, Y., & Cheng, Y. (2023). Metformin Attenuates TGF-β1-Induced Fibrosis in Salivary Gland: A Preliminary Study. International Journal of Molecular Sciences, 24(22), 16260. https://doi.org/10.3390/ijms242216260

