Trisomies Reorganize Human 3D Genome
Abstract
:1. Introduction
2. Results
2.1. Trisomies Affect Contacts between Large and Small Chromosomes
2.2. Individual Chromosomes Respond Differentially to the Presence of an Extra Chromosome
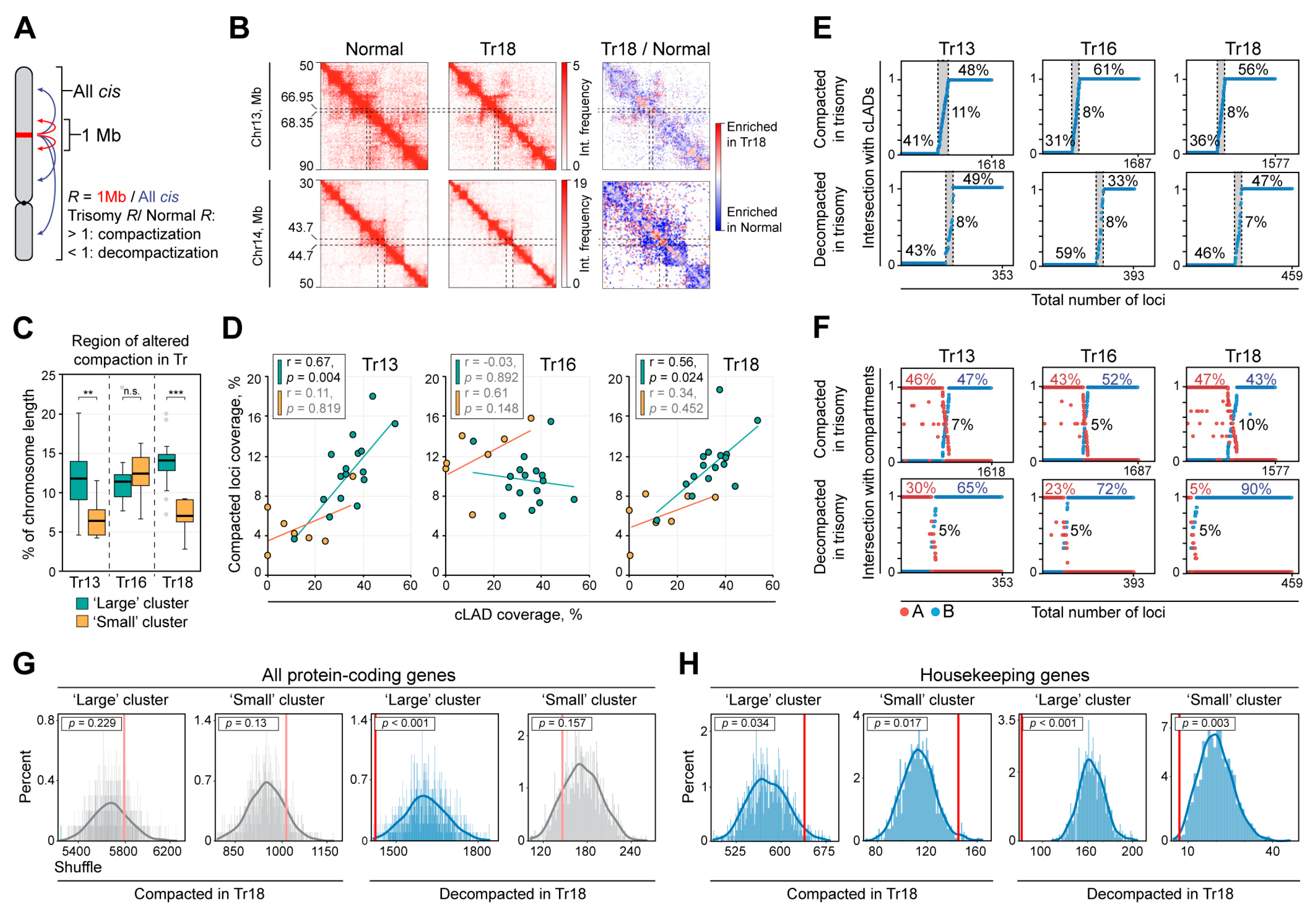
2.3. Trisomies Alter Chromatin Compaction throughout the Entire Genome
2.4. Chromosome Behavior in Tr21 Cells
3. Discussion
4. Materials and Methods
4.1. Biological Materials
4.2. Microarray Analysis
4.3. Hi-C Library Preparation
4.4. Hi-C Data Analysis
4.5. Genomic Regions with Altered Compaction
4.6. Overlap with A/B Compartments
4.7. Location of Protein-Coding Genes
4.8. Location of Housekeeping Genes
4.9. Fluorescence In Situ Hybridization
4.10. Reanalysis of Previously Published Hi-C Data from Tr21 iPSCs and iPSC-Derived NPCs
Supplementary Materials
Author Contributions
Funding
Institutional Review Board Statement
Informed Consent Statement
Data Availability Statement
Acknowledgments
Conflicts of Interest
References
- Stembalska, A.; Jagielska, G.; Laczmanska, I.; Szmida, E.; Jarczynska, A.; Gil, J. Hexasomy 13q31.3q34 due to two marker chromosomes with inverted duplication in a fetus with increased nuchal translucency. Birth Defects Research. Part A Clin. Mol. Teratol. 2015, 103, 255–259. [Google Scholar] [CrossRef] [PubMed]
- Yang, J.; Yang, Y.; Huang, Y.; Hu, Y.; Chen, X.; Sun, H.; Lv, Z.; Cheng, Q.; Bao, L. A study of two Chinese patients with tetrasomy and pentasomy 15q11q13 including Prader-Willi/Angelman syndrome critical region present with developmental delays and mental impairment. BMC Med. Genet. 2013, 14, 9. [Google Scholar] [CrossRef] [PubMed]
- Skuse, D.; Printzlau, F.; Wolstencroft, J. Sex chromosome aneuploidies. Handb. Clin. Neurol. 2018, 147, 355–376. [Google Scholar]
- Van den Berg, M.M.; van Maarle, M.C.; van Wely, M.; Goddijn, M. Genetics of early miscarriage. Biochim. Biophys. Acta 2012, 1822, 1951–1959. [Google Scholar] [CrossRef] [PubMed]
- Teles, T.M.; Paula, C.M.; Ramos, M.G.; Costa, H.B.; Andrade, C.R.; Coxir, S.A.; Penna, M.L. Frequency of Chromosomal Abnormalities in Products of Conception. Rev. Bras. Ginecol. Obstet. Rev. Fed. Bras. Soc. Ginecol. Obstet. 2017, 39, 110–114. [Google Scholar]
- Hassold, T.; Hall, H.; Hunt, P. The origin of human aneuploidy: Where we have been, where we are going. Hum. Mol. Genet. 2007, 16, R203–R208. [Google Scholar] [CrossRef] [PubMed]
- Finley, J.; Hay, S.; Oldzej, J.; Meredith, M.M.; Dzidic, N.; Slim, R.; Aradhya, S.; Hovanes, K.; Sahoo, T. The genomic basis of sporadic and recurrent pregnancy loss: A comprehensive in-depth analysis of 24,900 miscarriages. Reprod. Biomed. Online 2022, 45, 125–134. [Google Scholar] [CrossRef] [PubMed]
- Presson, A.P.; Partyka, G.; Jensen, K.M.; Devine, O.J.; Rasmussen, S.A.; McCabe, L.L.; McCabe, E.R. Current estimate of Down Syndrome population prevalence in the United States. J. Pediatr. 2013, 163, 1163–1168. [Google Scholar] [CrossRef]
- Nelson, K.E.; Rosella, L.C.; Mahant, S.; Guttmann, A. Survival and Surgical Interventions for Children With Trisomy 13 and 18. JAMA 2016, 316, 420–428. [Google Scholar] [CrossRef]
- Boghosian-Sell, L.; Mewar, R.; Harrison, W.; Shapiro, R.M.; Zackai, E.H.; Carey, J.; Davis-Keppen, L.; Hudgins, L.; Overhauser, J. Molecular mapping of the Edwards syndrome phenotype to two noncontiguous regions on chromosome 18. Am. J. Hum. Genet. 1994, 55, 476–483. [Google Scholar]
- Olson, L.E.; Richtsmeier, J.T.; Leszl, J.; Reeves, R.H. A chromosome 21 critical region does not cause specific Down syndrome phenotypes. Science 2004, 306, 687–690. [Google Scholar] [CrossRef]
- Antonarakis, S.E.; Skotko, B.G.; Rafii, M.S.; Strydom, A.; Pape, S.E.; Bianchi, D.W.; Sherman, S.L.; Reeves, R.H. Down syndrome. Nat. Rev. Dis. Primers 2020, 6, 9. [Google Scholar] [CrossRef] [PubMed]
- Krivega, M.; Stiefel, C.M.; Storchova, Z. Consequences of chromosome gain: A new view on trisomy syndromes. Am. J. Hum. Genet. 2022, 109, 2126–2140. [Google Scholar] [CrossRef] [PubMed]
- Laurent, A.P.; Kotecha, R.S.; Malinge, S. Gain of chromosome 21 in hematological malignancies: Lessons from studying leukemia in children with Down syndrome. Leukemia 2020, 34, 1984–1999. [Google Scholar] [CrossRef] [PubMed]
- Letourneau, A.; Santoni, F.A.; Bonilla, X.; Sailani, M.R.; Gonzalez, D.; Kind, J.; Chevalier, C.; Thurman, R.; Sandstrom, R.S.; Hibaoui, Y.; et al. Domains of genome-wide gene expression dysregulation in Down’s syndrome. Nature 2014, 508, 345–350. [Google Scholar] [CrossRef] [PubMed]
- Qiu, X.; Yu, H.; Wu, H.; Hu, Z.; Zhou, J.; Lin, H.; Xue, W.; Cai, W.; Chen, J.; Yan, Q.; et al. Single-cell chromatin accessibility landscape of human umbilical cord blood in trisomy 18 syndrome. Hum. Genom. 2021, 15, 40. [Google Scholar] [CrossRef] [PubMed]
- Muskens, I.S.; Li, S.; Jackson, T.; Elliot, N.; Hansen, H.M.; Myint, S.S.; Pandey, P.; Schraw, J.M.; Roy, R.; Anguiano, J.; et al. The genome-wide impact of trisomy 21 on DNA methylation and its implications for hematopoiesis. Nat. Commun. 2021, 12, 821. [Google Scholar] [CrossRef]
- Laan, L.; Klar, J.; Sobol, M.; Hoeber, J.; Shahsavani, M.; Kele, M.; Fatima, A.; Zakaria, M.; Anneren, G.; Falk, A.; et al. DNA methylation changes in Down syndrome derived neural iPSCs uncover co-dysregulation of ZNF and HOX3 families of transcription factors. Clin. Epigenetics 2020, 12, 9. [Google Scholar] [CrossRef]
- Zheng, H.; Xie, W. The role of 3D genome organization in development and cell differentiation. Nat. Rev. Mol. Cell Biol. 2019, 20, 535–550. [Google Scholar] [CrossRef]
- Maass, P.G.; Barutcu, A.R.; Rinn, J.L. Interchromosomal interactions: A genomic love story of kissing chromosomes. J. Cell Biol. 2019, 218, 27–38. [Google Scholar] [CrossRef]
- Kemeny, S.; Tatout, C.; Salaun, G.; Pebrel-Richard, C.; Goumy, C.; Ollier, N.; Maurin, E.; Pereira, B.; Vago, P.; Gouas, L. Spatial organization of chromosome territories in the interphase nucleus of trisomy 21 cells. Chromosoma 2018, 127, 247–259. [Google Scholar] [CrossRef] [PubMed]
- Meharena, H.S.; Marco, A.; Dileep, V.; Lockshin, E.R.; Akatsu, G.Y.; Mullahoo, J.; Watson, L.A.; Ko, T.; Guerin, L.N.; Abdurrob, F.; et al. Down-syndrome-induced senescence disrupts the nuclear architecture of neural progenitors. Cell Stem Cell 2022, 29, 116–130.e7. [Google Scholar] [CrossRef] [PubMed]
- Braun, R.; Ronquist, S.; Wangsa, D.; Chen, H.; Anthuber, L.; Gemoll, T.; Wangsa, D.; Koparde, V.; Hunn, C.; Habermann, J.K.; et al. Single Chromosome Aneuploidy Induces Genome-Wide Perturbation of Nuclear Organization and Gene Expression. Neoplasia 2019, 21, 401–412. [Google Scholar] [CrossRef] [PubMed]
- Olszewska, M.; Wanowska, E.; Kishore, A.; Huleyuk, N.; Georgiadis, A.P.; Yatsenko, A.N.; Mikula, M.; Zastavna, D.; Wiland, E.; Kurpisz, M. Genetic dosage and position effect of small supernumerary marker chromosome (sSMC) in human sperm nuclei in infertile male patient. Sci. Rep. 2015, 5, 17408. [Google Scholar] [CrossRef] [PubMed]
- Klein, E.; Manvelyan, M.; Simonyan, I.; Hamid, A.B.; Guilherme, R.S.; Liehr, T.; Karamysheva, T. Centromeric association of small supernumerary marker chromosomes with their sister-chromosomes detected by three dimensional molecular cytogenetics. Mol. Cytogenet. 2012, 5, 15. [Google Scholar] [CrossRef]
- Rao, S.S.; Huntley, M.H.; Durand, N.C.; Stamenova, E.K.; Bochkov, I.D.; Robinson, J.T.; Sanborn, A.L.; Machol, I.; Omer, A.D.; Lander, E.S.; et al. A 3D map of the human genome at kilobase resolution reveals principles of chromatin looping. Cell 2014, 159, 1665–1680. [Google Scholar] [CrossRef] [PubMed]
- Lieberman-Aiden, E.; van Berkum, N.L.; Williams, L.; Imakaev, M.; Ragoczy, T.; Telling, A.; Amit, I.; Lajoie, B.R.; Sabo, P.J.; Dorschner, M.O.; et al. Comprehensive mapping of long-range interactions reveals folding principles of the human genome. Science 2009, 326, 289–293. [Google Scholar] [CrossRef] [PubMed]
- Cremer, T.; Cremer, C. Chromosome territories, nuclear architecture and gene regulation in mammalian cells. Nat. Rev. Genet. 2001, 2, 292–301. [Google Scholar] [CrossRef]
- Lenain, C.; de Graaf, C.A.; Pagie, L.; Visser, N.L.; de Haas, M.; de Vries, S.S.; Peric-Hupkes, D.; van Steensel, B.; Peeper, D.S. Massive reshaping of genome-nuclear lamina interactions during oncogene-induced senescence. Genome Res. 2017, 27, 1634–1644. [Google Scholar] [CrossRef]
- Ou, H.D.; Phan, S.; Deerinck, T.J.; Thor, A.; Ellisman, M.H.; O’Shea, C.C. ChromEMT: Visualizing 3D chromatin structure and compaction in interphase and mitotic cells. Science 2017, 357, eaag0025. [Google Scholar] [CrossRef]
- Nawata, H.; Kashino, G.; Tano, K.; Daino, K.; Shimada, Y.; Kugoh, H.; Oshimura, M.; Watanabe, M. Dysregulation of gene expression in the artificial human trisomy cells of chromosome 8 associated with transformed cell phenotypes. PLoS ONE 2011, 6, e25319. [Google Scholar] [CrossRef] [PubMed]
- Wang, J.; Chen, Z.; He, F.; Lee, T.; Cai, W.; Chen, W.; Miao, N.; Zeng, Z.; Hussain, G.; Yang, Q.; et al. Single-Cell Transcriptomics of Cultured Amniotic Fluid Cells Reveals Complex Gene Expression Alterations in Human Fetuses With Trisomy 18. Front. Cell Dev. Biol. 2022, 10, 825345. [Google Scholar] [CrossRef] [PubMed]
- Mao, R.; Wang, X.; Spitznagel, E.L., Jr.; Frelin, L.P.; Ting, J.C.; Ding, H.; Kim, J.W.; Ruczinski, I.; Downey, T.J.; Pevsner, J. Primary and secondary transcriptional effects in the developing human Down syndrome brain and heart. Genome Biol. 2005, 6, R107. [Google Scholar] [CrossRef] [PubMed]
- Razin, S.V.; Ulianov, S.V. Genome-Directed Cell Nucleus Assembly. Biology 2022, 11, 708. [Google Scholar] [CrossRef]
- Kind, J.; Pagie, L.; Ortabozkoyun, H.; Boyle, S.; de Vries, S.S.; Janssen, H.; Amendola, M.; Nolen, L.D.; Bickmore, W.A.; van Steensel, B. Single-cell dynamics of genome-nuclear lamina interactions. Cell 2013, 153, 178–192. [Google Scholar] [CrossRef] [PubMed]
- Leemans, C.; van der Zwalm, M.C.H.; Brueckner, L.; Comoglio, F.; van Schaik, T.; Pagie, L.; van Arensbergen, J.; van Steensel, B. Promoter-Intrinsic and Local Chromatin Features Determine Gene Repression in LADs. Cell 2019, 177, 852–864.e14. [Google Scholar] [CrossRef] [PubMed]
- Kupper, K.; Kolbl, A.; Biener, D.; Dittrich, S.; von Hase, J.; Thormeyer, T.; Fiegler, H.; Carter, N.P.; Speicher, M.R.; Cremer, T.; et al. Radial chromatin positioning is shaped by local gene density, not by gene expression. Chromosoma 2007, 116, 285–306. [Google Scholar] [CrossRef]
- Gamliel, A.; Meluzzi, D.; Oh, S.; Jiang, N.; Destici, E.; Rosenfeld, M.G.; Nair, S.J. Long-distance association of topological boundaries through nuclear condensates. Proc. Natl. Acad. Sci. USA 2022, 119, e2206216119. [Google Scholar] [CrossRef]
- Sati, S.; Bonev, B.; Szabo, Q.; Jost, D.; Bensadoun, P.; Serra, F.; Loubiere, V.; Papadopoulos, G.L.; Rivera-Mulia, J.C.; Fritsch, L.; et al. 4D Genome Rewiring during Oncogene-Induced and Replicative Senescence. Mol. Cell 2020, 78, 522–538.e9. [Google Scholar] [CrossRef]
- Zirkel, A.; Nikolic, M.; Sofiadis, K.; Mallm, J.P.; Brackley, C.A.; Gothe, H.; Drechsel, O.; Becker, C.; Altmuller, J.; Josipovic, N.; et al. HMGB2 Loss upon Senescence Entry Disrupts Genomic Organization and Induces CTCF Clustering across Cell Types. Mol. Cell 2018, 70, 730–744.e6. [Google Scholar] [CrossRef]
- Criscione, S.W.; De Cecco, M.; Siranosian, B.; Zhang, Y.; Kreiling, J.A.; Sedivy, J.M.; Neretti, N. Reorganization of chromosome architecture in replicative cellular senescence. Sci. Adv. 2016, 2, e1500882. [Google Scholar] [CrossRef] [PubMed]
- Eisenberg, E.; Levanon, E.Y. Human housekeeping genes, revisited. Trends. Genet. 2013, 29, 569–574. [Google Scholar] [CrossRef] [PubMed]
- Cremer, M.; Grasser, F.; Lanctot, C.; Muller, S.; Neusser, M.; Zinner, R.; Solovei, I.; Cremer, T. Multicolor 3D fluorescence in situ hybridization for imaging interphase chromosomes. Methods Mol. Biol. 2008, 463, 205–239. [Google Scholar] [PubMed]





Disclaimer/Publisher’s Note: The statements, opinions and data contained in all publications are solely those of the individual author(s) and contributor(s) and not of MDPI and/or the editor(s). MDPI and/or the editor(s) disclaim responsibility for any injury to people or property resulting from any ideas, methods, instructions or products referred to in the content. |
© 2023 by the authors. Licensee MDPI, Basel, Switzerland. This article is an open access article distributed under the terms and conditions of the Creative Commons Attribution (CC BY) license (https://creativecommons.org/licenses/by/4.0/).
Share and Cite
Zhegalova, I.V.; Vasiluev, P.A.; Flyamer, I.M.; Shtompel, A.S.; Glazyrina, E.; Shilova, N.; Minzhenkova, M.; Markova, Z.; Petrova, N.V.; Dashinimaev, E.B.; et al. Trisomies Reorganize Human 3D Genome. Int. J. Mol. Sci. 2023, 24, 16044. https://doi.org/10.3390/ijms242216044
Zhegalova IV, Vasiluev PA, Flyamer IM, Shtompel AS, Glazyrina E, Shilova N, Minzhenkova M, Markova Z, Petrova NV, Dashinimaev EB, et al. Trisomies Reorganize Human 3D Genome. International Journal of Molecular Sciences. 2023; 24(22):16044. https://doi.org/10.3390/ijms242216044
Chicago/Turabian StyleZhegalova, Irina V., Petr A. Vasiluev, Ilya M. Flyamer, Anastasia S. Shtompel, Eugene Glazyrina, Nadezda Shilova, Marina Minzhenkova, Zhanna Markova, Natalia V. Petrova, Erdem B. Dashinimaev, and et al. 2023. "Trisomies Reorganize Human 3D Genome" International Journal of Molecular Sciences 24, no. 22: 16044. https://doi.org/10.3390/ijms242216044
APA StyleZhegalova, I. V., Vasiluev, P. A., Flyamer, I. M., Shtompel, A. S., Glazyrina, E., Shilova, N., Minzhenkova, M., Markova, Z., Petrova, N. V., Dashinimaev, E. B., Razin, S. V., & Ulianov, S. V. (2023). Trisomies Reorganize Human 3D Genome. International Journal of Molecular Sciences, 24(22), 16044. https://doi.org/10.3390/ijms242216044

