Neonatal Exposure to Lipopolysaccharide Promotes Neurogenesis of Subventricular Zone Progenitors in the Developing Neocortex of Ferrets
Abstract
:1. Introduction
2. Results
2.1. Gross Structures of the Brain
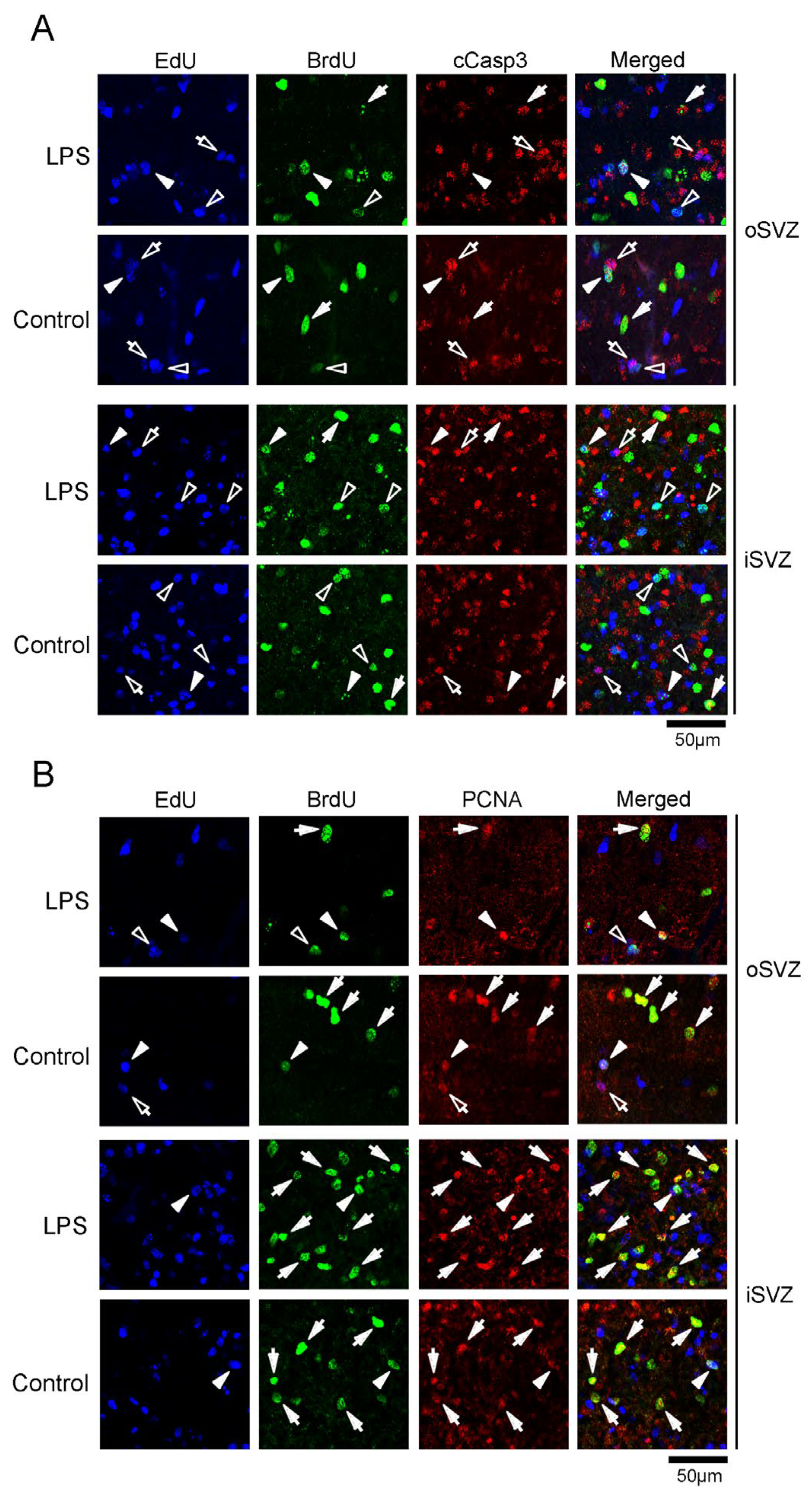
2.2. Densities of EdU+, BrdU+, and EdU+/BrdU+ Cells
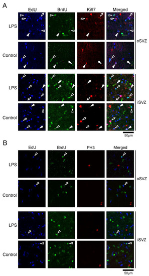
2.3. Proportion of Immunostaining for Various Markers in Thymidine Analog-Labeled Cells
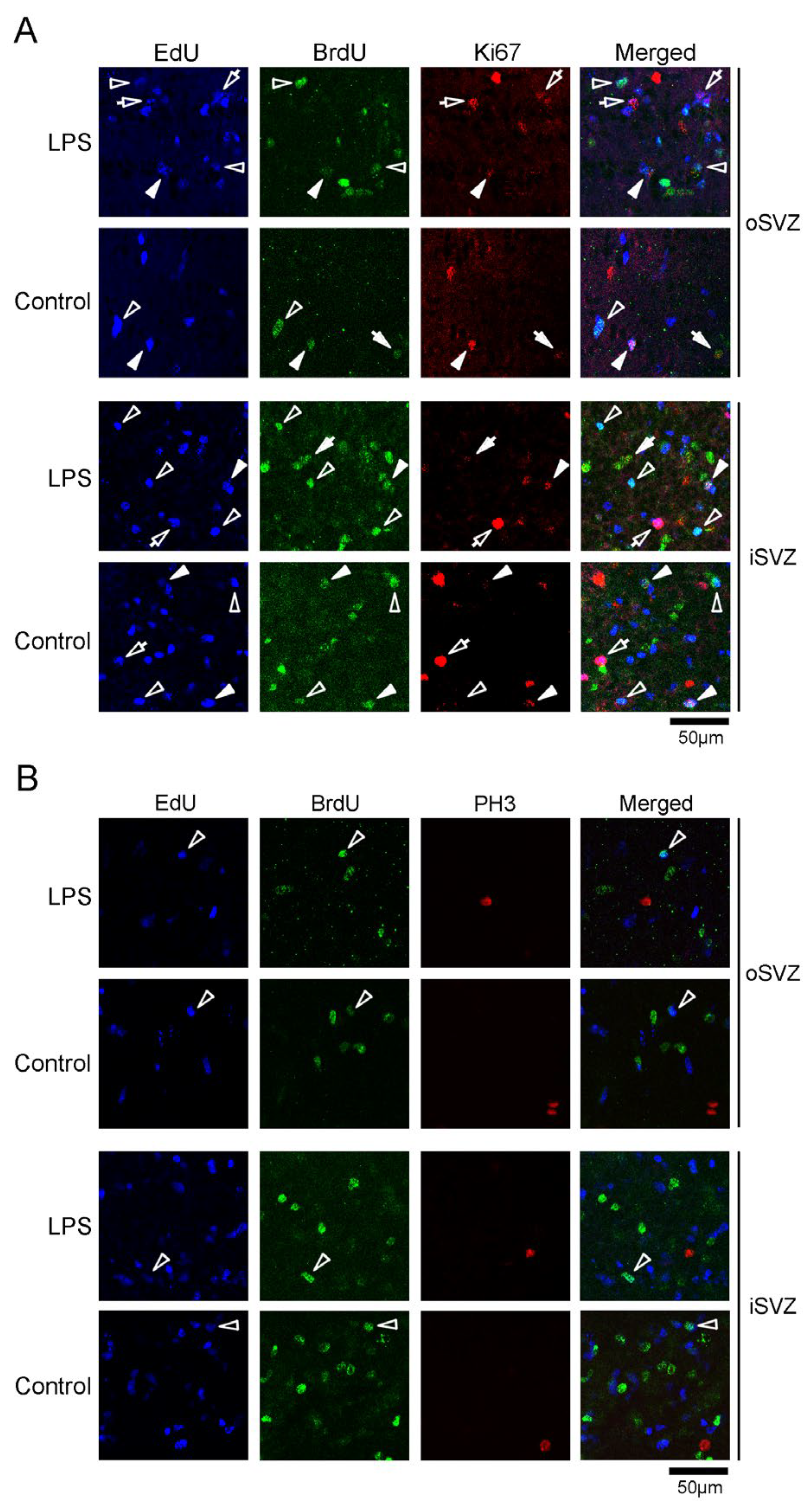
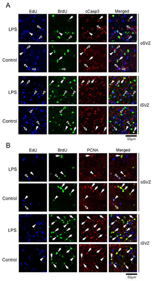
2.3.1. Proportion of cCasp3 Immunostaining
2.3.2. Proportion of PCNA Immunostaining
2.3.3. Proportion of Ki67 and PH3 Immunostaining
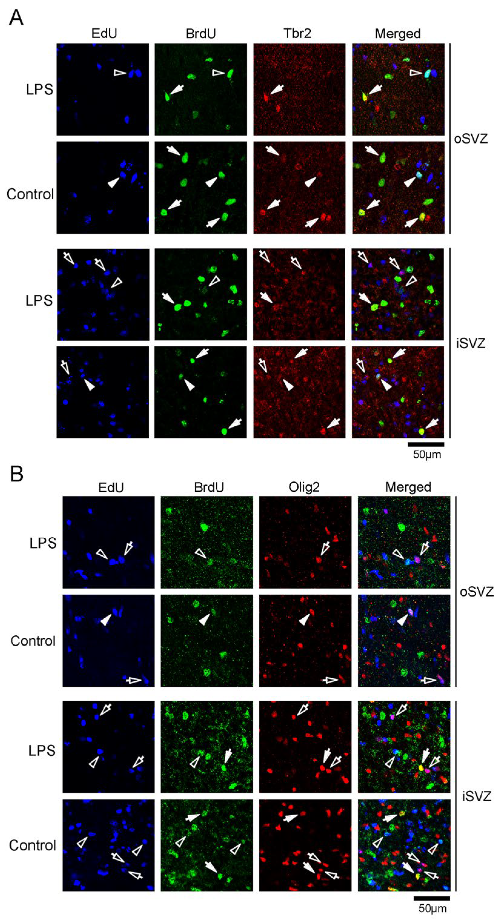
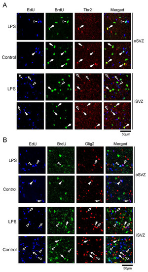
2.3.4. Proportion of Immunostaining for Pax6, Tbr2, Olig2, Cux1, and Ctip2
2.3.5. Proportion of Immunostaining for Tbr2, Olig2, Cux1, and Ctip2
2.4. Densities of Cells Immunostained for Various Marker Antigens
3. Discussion
4. Experimental Procedures
4.1. Animals
4.2. Immunohistochemical Procedures
4.3. Estimation of Cell Density
4.4. Statistical Analysis
5. Conclusions
Supplementary Materials
Author Contributions
Funding
Institutional Review Board Statement
Informed Consent Statement
Data Availability Statement
Conflicts of Interest
References
- Knuesel, I.; Chicha, L.; Britschgi, M.; Schobel, S.A.; Bodmer, M.; Hellings, J.A.; Toovey, S.; Prinssen, E.P. Maternal immune activation and abnormal brain development across CNS disorders. Nat. Rev. Neurol. 2014, 10, 643–660. [Google Scholar] [CrossRef]
- Kwon, H.K.; Choi, G.B.; Huh, J.R. Maternal inflammation and its ramifications on fetal neurodevelopment. Trends Immunol. 2022, 43, 230–244. [Google Scholar] [CrossRef]
- Shook, L.L.; Sullivan, E.L.; Lo, J.O.; Perlis, R.H.; Edlow, A.G. COVID-19 in pregnancy: Implications for fetal brain development. Trends Mol. Med. 2022, 28, 319–330. [Google Scholar] [CrossRef] [PubMed]
- Okun, E.; Griffioen, K.J.; Lathia, J.D.; Tang, S.C.; Mattson, M.P.; Arumugam, T.V. Toll-like receptors in neurodegeneration. Brain Res. Rev. 2009, 59, 278–292. [Google Scholar] [CrossRef]
- Barak, B.; Feldman, N.; Okun, E. Toll-like receptors as developmental tools that regulate neurogenesis during development: An update. Front. Neurosci. 2014, 8, 272. [Google Scholar] [CrossRef] [PubMed]
- Cowan, M.; Petri, W.A., Jr. Microglia: Immune regulators of neurodevelopment. Front. Immunol. 2018, 9, 2576. [Google Scholar] [CrossRef] [PubMed]
- Bucknor, M.C.; Gururajan, A.; Dale, R.C.; Hofer, M.J. A comprehensive approach to modeling maternal immune activation in rodents. Front. Neurosci. 2022, 16, 1071976. [Google Scholar] [CrossRef] [PubMed]
- Wischhof, L.; Irrsack, E.; Osorio, C.; Koch, M. Prenatal LPS-exposure–a neurodevelopmental rat model of schizophrenia–differentially affects cognitive functions, myelination and parvalbumin expression in male and female offspring. Prog. Neuropsychopharmacol. Biol. Psychiatry 2015, 57, 17–30. [Google Scholar] [CrossRef]
- Aria, F.; Bonini, S.A.; Cattaneo, V.; Premoli, M.; Mastinu, A.; Maccarinelli, G.; Memo, M. Brain structural and functional alterations in mice prenatally exposed to LPS are only partially rescued by anti-inflammatory treatment. Brain Sci. 2020, 10, 620. [Google Scholar] [CrossRef]
- Lee, G.A.; Lin, Y.K.; Lai, J.H.; Lo, Y.C.; Yang, Y.S.H.; Ye, S.Y.; Lee, C.J.; Wang, C.C.; Chiang, Y.H.; Tseng, S.H. Maternal immune activation causes social behavior deficits and hypomyelination in male rat offspring with an autism-like microbiota profile. Brain Sci. 2021, 11, 1085. [Google Scholar] [CrossRef]
- Vojtechova, I.; Maleninska, K.; Kutna, V.; Klovrza, O.; Tuckova, K.; Petrasek, T.; Stuchlik, A. Behavioral alterations and decreased number of parvalbumin-positive interneurons in Wistar rats after maternal immune activation by lipopolysaccharide: Sex matters. Int. J. Mol. Sci. 2021, 22, 3274. [Google Scholar] [CrossRef] [PubMed]
- Barnette, A.R.; Neil, J.J.; Kroenke, C.D.; Griffith, J.L.; Epstein, A.A.; Bayly, P.V.; Knutsen, A.K.; Inder, T.E. Characterization of brain development in the ferret via magnetic resonance imaging. Pediatr. Res. 2009, 66, 80–84. [Google Scholar] [CrossRef]
- Sawada, K.; Watanabe, M. Development of cerebral sulci and gyri in ferrets (Mustela putorius). Congenit. Anom. 2012, 52, 168–175. [Google Scholar] [CrossRef] [PubMed]
- Sawada, K.; Aoki, I. Biphasic aspect of sexually dimorphic ontogenetic trajectory of gyrification in the ferret cerebral cortex. Neuroscience 2017, 364, 71–81. [Google Scholar] [CrossRef] [PubMed]
- Matsuda, Y.; Ohi, K. Cortical gyrification in schizophrenia: Current perspectives. Neuropsychiatr. Dis. Treat. 2018, 14, 1861–1869. [Google Scholar] [CrossRef] [PubMed]
- Rafiee, F.; Rezvani Habibabadi, R.; Motaghi, M.; Yousem, D.M.; Yousem, I.J. Brain MRI in autism spectrum disorder: Narrative review and recent advances. J. Magn. Reson. Imaging 2022, 55, 1613–1624. [Google Scholar] [CrossRef] [PubMed]
- Howes, O.D.; Cummings, C.; Chapman, G.E.; Shatalina, E. Neuroimaging in schizophrenia: An overview of findings and their implications for synaptic changes. Neuropsychopharmacology 2023, 48, 151–167. [Google Scholar] [CrossRef]
- Krahe, T.E.; Filgueiras, C.C.; Medina, A.E. Effects of developmental alcohol and valproic acid exposure on play behavior of ferrets. Int. J. Dev. Neurosci. 2016, 52, 75–81. [Google Scholar] [CrossRef]
- Kuo, H.Y.; Liu, F.C. Molecular pathology and pharmacological treatment of autism spectrum disorder-like phenotypes using rodent models. Front. Cell. Neurosci. 2018, 12, 422. [Google Scholar] [CrossRef]
- Sawada, K.; Kamiya, S.; Aoki, I. Neonatal valproic acid exposure produces altered gyrification related to increased parvalbumin-immunopositive neuron density with thickened sulcal floors. PLoS ONE 2021, 16, e0250262. [Google Scholar] [CrossRef]
- Sawada, K. Neurogenesis of subventricular zone progenitors in the premature cortex of ferrets facilitated by neonatal valproic acid exposure. Int. J. Mol. Sci. 2022, 23, 4882. [Google Scholar] [CrossRef] [PubMed]
- Rolls, A.; Shechter, R.; London, A.; Ziv, Y.; Ronen, A.; Levy, R.; Schwartz, M. Toll-like receptors modulate adult hippocampal neurogenesis. Nat. Cell Biol. 2007, 9, 1081–1088. [Google Scholar] [CrossRef] [PubMed]
- Moraga, A.; Pradillo, J.M.; Cuartero, M.I.; Hernández-Jiménez, M.; Oses, M.; Moro, M.A.; Lizasoain, I. Toll-like receptor 4 modulates cell migration and cortical neurogenesis after focal cerebral ischemia. FASEB J. 2014, 28, 4710–4718. [Google Scholar] [CrossRef]
- Chapman, K.Z.; Ge, R.; Monni, E.; Tatarishvili, J.; Ahlenius, H.; Arvidsson, A.; Ekdahl, C.T.; Lindvall, O.; Kokaia, Z. Inflammation without neuronal death triggers striatal neurogenesis comparable to stroke. Neurobiol. Dis. 2015, 83, 1–15. [Google Scholar] [CrossRef] [PubMed]
- Lei, C.; Wu, B.; Cao, T.; Liu, M.; Hao, Z. Brain recovery mediated by toll-like receptor 4 in rats after intracerebral hemorrhage. Brain Res. 2016, 1632, 1–8. [Google Scholar] [CrossRef] [PubMed]
- Connolly, M.G.; Yost, O.L.; Potter, O.V.; Giedraitis, M.E.; Kohman, R.A. Toll-like receptor 4 differentially regulates adult hippocampal neurogenesis in an age- and sex-dependent manner. Hippocampus 2020, 30, 958–969. [Google Scholar] [CrossRef] [PubMed]
- Palma-Tortosa, S.; Hurtado, O.; Pradillo, J.M.; Ferreras-Martín, R.; García-Yébenes, I.; García-Culebras, A.; Moraga, A.; Moro, M.Á.; Lizasoain, I. Toll-like receptor 4 regulates subventricular zone proliferation and neuroblast migration after experimental stroke. Brain Behav. Immun. 2019, 80, 573–582. [Google Scholar] [CrossRef] [PubMed]
- Kelava, I.; Reillo, I.; Murayama, A.Y.; Kalinka, A.T.; Stenzel, D.; Tomancak, P.; Matsuzaki, F.; Lebrand, C.; Sasaki, E.; Schwamborn, J.C.; et al. Abundant occurrence of basal radial glia in the subventricular zone of embryonic neocortex of a lissencephalic primate, the common marmoset Callithrix jacchus. Cereb. Cortex 2012, 22, 469–481. [Google Scholar] [CrossRef]
- Martínez-Cerdeño, V.; Cunningham, C.L.; Camacho, J.; Antczak, J.L.; Prakash, A.N.; Cziep, M.E.; Walker, A.I.; Noctor, S.C. Comparative analysis of the subventricular zone in rat, ferret and macaque: Evidence for an outer subventricular zone in rodents. PLoS ONE 2012, 7, e30178. [Google Scholar] [CrossRef]
- Nonaka-Kinoshita, M.; Reillo, I.; Artegiani, B.; Martínez-Martínez, M.Á.; Nelson, M.; Borrell, V.; Calegari, F. Regulation of cerebral cortex size and folding by expansion of basal progenitors. EMBO J. 2013, 32, 1817–1828. [Google Scholar] [CrossRef]
- Sawada, K. Follow-up study of subventricular zone progenitors with multiple rounds of cell division during sulcogyrogenesis in the ferret cerebral cortex. IBRO Rep. 2019, 7, 42–51. [Google Scholar] [CrossRef]
- Gown, A.M.; Willingham, M.C. Improved detection of apoptotic cells in archival paraffin sections: Immunohistochemistry using antibodies to cleaved caspase 3. J. Histochem. Cytochem. 2002, 50, 449–454. [Google Scholar] [CrossRef] [PubMed]
- Mandyam, C.D.; Harburg, G.C.; Eisch, A.J. Determination of key aspects of precursor cell proliferation, cell cycle length and kinetics in the adult mouse subgranular zone. Neuroscience 2007, 146, 108–122. [Google Scholar] [CrossRef] [PubMed]
- Reillo, I.; Borrell, V. Germinal zones in the developing cerebral cortex of ferret: Ontogeny, cell cycle kinetics, and diversity of progenitors. Cereb. Cortex 2012, 22, 2039–2054. [Google Scholar] [CrossRef] [PubMed]
- Leone, D.P.; Srinivasan, K.; Chen, B.; Alcamo, E.; McConnell, S.K. The determination of projection neuron identity in the developing cerebral cortex. Curr. Opin. Neurobiol. 2008, 18, 28–35. [Google Scholar] [CrossRef] [PubMed]
- Arlotta, P.; Molyneaux, B.J.; Chen, J.; Inoue, J.; Kominami, R.; Macklis, J.D. Neuronal subtype-specific genes that control corticospinal motor neuron development in vivo. Neuron 2005, 45, 207–221. [Google Scholar] [CrossRef] [PubMed]
- Carty, M.; Bowie, A.G. Evaluating the role of toll-like receptors in diseases of the central nervous system. Biochem. Pharmacol. 2011, 81, 825–837. [Google Scholar] [CrossRef]
- Leitner, G.R.; Wenzel, T.J.; Marshall, N.; Gates, E.J.; Klegeris, A. Targeting toll-like receptor 4 to modulate neuroinflammation in central nervous system disorders. Expert. Opin. Ther. Targets 2019, 23, 865–882. [Google Scholar] [CrossRef]
- Grasselli, C.; Ferrari, D.; Zalfa, C.; Soncini, M.; Mazzoccoli, G.; Facchini, F.A.; Marongiu, L.; Granucci, F.; Copetti, M.; Vescovi, A.L.; et al. Toll-like receptor 4 modulation influences human neural stem cell proliferation and differentiation. Cell Death Dis. 2018, 9, 280. [Google Scholar] [CrossRef]
- You, L.H.; Yan, C.Z.; Zheng, B.J.; Ci, Y.Z.; Chang, S.Y.; Yu, P.; Gao, G.F.; Li, H.Y.; Dong, T.Y.; Chang, Y.Z. Astrocyte hepcidin is a key factor in LPS-induced neuronal apoptosis. Cell Death Dis. 2017, 8, e2676. [Google Scholar] [CrossRef]
- Song, Y.; Shen, J.; Lin, Y.; Shen, J.; Wu, X.; Yan, Y.; Zhou, L.; Zhang, H.; Zhou, Y.; Cao, M.; et al. Up-regulation of podoplanin involves in neuronal apoptosis in LPS-induced neuroinflammation. Cell. Mol. Neurobiol. 2014, 34, 839–849. [Google Scholar] [CrossRef] [PubMed]
- He, M.; Liu, Y.; Shen, J.; Duan, C.; Lu, X. Upregulation of PLZF is associated with neuronal injury in lipopolysaccharide-induced neuroinflammation. Neurochem. Res. 2016, 41, 3063–3073. [Google Scholar] [CrossRef] [PubMed]
- Zhang, Y.; Liu, X.; Xue, H.; Liu, X.; Dai, A.; Song, Y.; Ke, K.; Cao, M. Upregulation of PRDM5 is associated with astrocyte proliferation and neuronal apoptosis caused by lipopolysaccharide. J. Mol. Neurosci. 2016, 59, 146–157. [Google Scholar] [CrossRef] [PubMed]
- Borrell, J.; Vela, J.M.; Arévalo-Martin, A.; Molina-Holgado, E.; Guaza, C. Prenatal immune challenge disrupts sensorimotor gating in adult rats: Implications for the etiopathogenesis of schizophrenia. Neuropsychopharmacology 2002, 26, 204–215. [Google Scholar] [CrossRef] [PubMed]
- Choudhury, Z.; Lennox, B. Maternal immune activation and schizophrenia-evidence for an immune priming disorder. Front. Psychiatry 2021, 12, 585742. [Google Scholar] [CrossRef] [PubMed]
- Chi, J.G.; Dooling, E.C.; Gilles, F.H. Gyral development of the human brain. Ann. Neurol. 1977, 1, 86–93. [Google Scholar] [CrossRef] [PubMed]
- Pang, Y.; Cai, Z.; Rhodes, P.G. Disturbance of oligodendrocyte development, hypomyelination and white matter injury in the neonatal rat brain after intracerebral injection of lipopolysaccharide. Dev. Brain Res. 2003, 140, 205–214. [Google Scholar] [CrossRef]
- Shigemoto-Mogami, Y.; Hoshikawa, K.; Goldman, J.E.; Sekino, Y.; Sato, K. Microglia enhance neurogenesis and oligodendrogenesis in the early postnatal subventricular zone. J. Neurosci. 2014, 34, 2231–2243. [Google Scholar] [CrossRef]
- Pang, Y.; Dai, X.; Roller, A.; Carter, K.; Paul, I.; Bhatt, A.J.; Lin, R.C.; Fan, L.W. Early postnatal lipopolysaccharide exposure leads to enhanced neurogenesis and impaired communicative functions in rats. PLoS ONE 2016, 11, e0164403. [Google Scholar] [CrossRef]
- Kamiya, S.; Sawada, K. Immunohistochemical characterization of postnatal changes in cerebellar cortical cytoarchitectures in ferrets. Anat. Rec. 2021, 304, 413–424. [Google Scholar] [CrossRef]









| iSVZ | oSVZ | |||
|---|---|---|---|---|
| LPS | Control | LPS | Control | |
| EdU single-labeled cells | ||||
| % of cleaved caspase 3+ | 13.7% (18/131) | 9.3% (15/161) | 32.6% (15/46) | 50.0% (9/18) |
| % of PCNA+ | 6.1% (8/132) | 8.8% (14/160) | 14.5% (8/55) | 9.5% (4/42) |
| % of Ki67+ | 17.2% (25/145) | 12.6% (23/182) | 6.5% (3/46) | 10.0% (4/40) |
| % of PH3+ | 0.7% (1/145) | 0.5% (1/182) | 0% (0/46) | 5.0% (2/40) |
| % of Pax6+ | 13.5% (19/141) * | 5.5% (7/127) | 20.0% (7/35) * | 2.4% (1/42) |
| % of Tbr2+ | 10.6% (14/132) | 13.8% (22/160) | 3.6% (2/55) | 9.5% (4/42) |
| % of Olig2+ | 10.6% (15/141) | 7.9% (10/127) | 17.1% (6/35) | 23.8% (10/42) |
| % of Cux1+ | 0.7% (1/140) | 4.2% (6/144) | 2.0% (1/49) | 0% (0/27) |
| % of Ctip2+ | 27.9% (39/140) | 23.6% (34/144) | 8.2% (4/49) | 11.1% (3/27) |
| BrdU single-labeled cells | ||||
| % of cleaved caspase 3+ | 10.9% (10/92) | 21.2% (11/52) | 32.4% (11/34) | 13.6% (3/22) |
| % of PCNA+ | 27.2% (22/81) * | 61.7% (29/47) | 62.5% (20/32) | 71.4% (20/28) |
| % of Ki67+ | 16.9% (11/65) | 10.9% (5/46) | 2.8% (1/36) | 8.3% (1/12) |
| % of PH3+ | 0% (0/65) | 0% (0/46) | 0% (0/36) | 0% (0/12) |
| % of Pax6+ | 96.1% (124/129) * | 88.9% (80/90) | 98.1% (51/52) | 100% (25/25) |
| % of Tbr2+ | 22.2% (18/81) ** | 42.6% (20/47) | 40.6% (13/32) | 39.2% (11/28) |
| % of Olig2+ | 8.5% (11/129) | 7.8% (7/90) | 17.3% (9/52) | 20.0% (5/25) |
| % of Cux1+ | 4.9% (4/81) | 5.2% (3/58) | 9.1% (3/33) | 0% (0/21) |
| % of Ctip2+ | 22.2% (18/82) * | 8.6% (5/58) | 6.1% (2/33) | 4.8% (1/21) |
| EdU/BrdU double-labeled cells | ||||
| % of cleaved caspase 3+ | 13.3% (2/15) | 11.1% (1/9) | 66.7% (4/6) | 50.0% (4/8) |
| % of PCNA+ | 55.6% (5/9) | 80.0% (12/15) | 70.0% (7/10) | 91.7% (11/12) |
| % of Ki67+ | 25.0% (9/36) | 31.6% (6/19) | 17.4% (4/23) | 44.4% (4/9) |
| % of PH3+ | 0% (0/36) | 0% (0/19) | 0% (0/23) | 0% (0/9) |
| % of Pax6+ | 100% (18/18) | 100% (41/41) | 85.0% (17/20) | 100% (16/16) |
| % of Tbr2+ | 33.3% (3/9) | 46.7% (7/15) | 30.0% (3/10) | 50.0% (6/12) |
| % of Olig2+ | 22.2% (4/18) | 9.8% (4/41) | 30.0% (6/20) | 37.5% (6/16) |
| % of Cux1+ | 0% (0/10) | 0% (0/6) | 0% (0/2) | 0% (0/4) |
| % of Ctip2+ | 20.0% (2/10) | 16.7% (1/6) | 0% (0/2) | 0% (0/4) |
Disclaimer/Publisher’s Note: The statements, opinions and data contained in all publications are solely those of the individual author(s) and contributor(s) and not of MDPI and/or the editor(s). MDPI and/or the editor(s) disclaim responsibility for any injury to people or property resulting from any ideas, methods, instructions or products referred to in the content. |
© 2023 by the authors. Licensee MDPI, Basel, Switzerland. This article is an open access article distributed under the terms and conditions of the Creative Commons Attribution (CC BY) license (https://creativecommons.org/licenses/by/4.0/).
Share and Cite
Sawada, K.; Kamiya, S.; Kobayashi, T. Neonatal Exposure to Lipopolysaccharide Promotes Neurogenesis of Subventricular Zone Progenitors in the Developing Neocortex of Ferrets. Int. J. Mol. Sci. 2023, 24, 14962. https://doi.org/10.3390/ijms241914962
Sawada K, Kamiya S, Kobayashi T. Neonatal Exposure to Lipopolysaccharide Promotes Neurogenesis of Subventricular Zone Progenitors in the Developing Neocortex of Ferrets. International Journal of Molecular Sciences. 2023; 24(19):14962. https://doi.org/10.3390/ijms241914962
Chicago/Turabian StyleSawada, Kazuhiko, Shiori Kamiya, and Tetsuya Kobayashi. 2023. "Neonatal Exposure to Lipopolysaccharide Promotes Neurogenesis of Subventricular Zone Progenitors in the Developing Neocortex of Ferrets" International Journal of Molecular Sciences 24, no. 19: 14962. https://doi.org/10.3390/ijms241914962
APA StyleSawada, K., Kamiya, S., & Kobayashi, T. (2023). Neonatal Exposure to Lipopolysaccharide Promotes Neurogenesis of Subventricular Zone Progenitors in the Developing Neocortex of Ferrets. International Journal of Molecular Sciences, 24(19), 14962. https://doi.org/10.3390/ijms241914962

