Brain-Specific Angiogenesis Inhibitor 3 Is Expressed in the Cochlea and Is Necessary for Hearing Function in Mice
Abstract
:1. Introduction
2. Results
2.1. Bai3 Is Dispensable for Hair Cell Development in the Neonatal Cochlea
2.2. Bai3 Is Expressed in Adult Pillar Cells in the Mouse Cochlea
2.3. High-Frequency Dominant Hearing Loss in Bai3−/− Mice
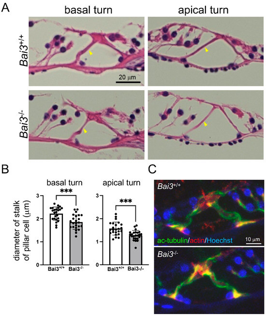
2.4. Pillar Cells Are Thinner in Bai3−/− Mice
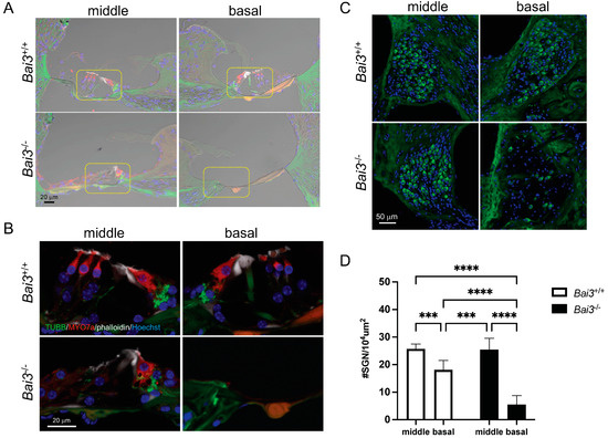
2.5. Hair Cells and Spiral Ganglion Neurons Are Degenerated in the Basal Turn of Old Bai3−/− Mice
3. Discussion
4. Materials and Methods
4.1. Mice
4.2. Immunofluorescence
4.3. Morphological Analysis of Pillar Cells with Hematoxylin and Eosin Staining
4.4. Auditory Brainstem Response and Distortion Product Otoacoustic Emission
4.5. Cell Count
4.6. Statistical Analysis
Supplementary Materials
Author Contributions
Funding
Institutional Review Board Statement
Data Availability Statement
Acknowledgments
Conflicts of Interest
References
- Muller, U.; Barr-Gillespie, P.G. New treatment options for hearing loss. Nat. Rev. Drug Discov. 2015, 14, 346–365. [Google Scholar] [CrossRef] [PubMed]
- Rubel, E.W.; Fritzsch, B. Auditory system development: Primary auditory neurons and their targets. Annu. Rev. Neurosci. 2002, 25, 51–101. [Google Scholar] [CrossRef] [PubMed]
- Colvin, J.S.; Bohne, B.A.; Harding, G.W.; McEwen, D.G.; Ornitz, D.M. Skeletal overgrowth and deafness in mice lacking fibroblast growth factor receptor 3. Nat. Genet. 1996, 12, 390–397. [Google Scholar] [CrossRef] [PubMed]
- Chen, T.; Rohacek, A.M.; Caporizzo, M.; Nankali, A.; Smits, J.J.; Oostrik, J.; Lanting, C.P.; Kucuk, E.; Gilissen, C.; van de Kamp, J.M.; et al. Cochlear supporting cells require GAS2 for cytoskeletal architecture and hearing. Dev. Cell 2021, 56, 1526–1540.e7. [Google Scholar] [CrossRef] [PubMed]
- Duman, J.G.; Tu, Y.K.; Tolias, K.F. Emerging Roles of BAI Adhesion-GPCRs in Synapse Development and Plasticity. Neural Plast. 2016, 2016, 8301737. [Google Scholar] [CrossRef] [PubMed]
- Bolliger, M.F.; Martinelli, D.C.; Sudhof, T.C. The cell-adhesion G protein-coupled receptor BAI3 is a high-affinity receptor for C1q-like proteins. Proc. Natl. Acad. Sci. USA 2011, 108, 2534–2539. [Google Scholar] [CrossRef] [PubMed]
- Kakegawa, W.; Mitakidis, N.; Miura, E.; Abe, M.; Matsuda, K.; Takeo, Y.H.; Kohda, K.; Motohashi, J.; Takahashi, A.; Nagao, S.; et al. Anterograde C1ql1 signaling is required in order to determine and maintain a single-winner climbing fiber in the mouse cerebellum. Neuron 2015, 85, 316–329. [Google Scholar] [CrossRef]
- Sigoillot, S.M.; Iyer, K.; Binda, F.; Gonzalez-Calvo, I.; Talleur, M.; Vodjdani, G.; Isope, P.; Selimi, F. The Secreted Protein C1QL1 and Its Receptor BAI3 Control the Synaptic Connectivity of Excitatory Inputs Converging on Cerebellar Purkinje Cells. Cell Rep. 2015, 10, 820–832. [Google Scholar] [CrossRef]
- Wang, C.Y.; Liu, Z.; Ng, Y.H.; Sudhof, T.C. A Synaptic Circuit Required for Acquisition but Not Recall of Social Transmission of Food Preference. Neuron 2020, 107, 144–157.e144. [Google Scholar] [CrossRef]
- Gupta, R.; Nguyen, D.C.; Schaid, M.D.; Lei, X.; Balamurugan, A.N.; Wong, G.W.; Kim, J.A.; Koltes, J.E.; Kimple, M.E.; Bhatnagar, S. Complement 1q-like-3 protein inhibits insulin secretion from pancreatic beta-cells via the cell adhesion G protein-coupled receptor BAI3. J. Biol. Chem. 2018, 293, 18086–18098. [Google Scholar] [CrossRef]
- Hamoud, N.; Tran, V.; Aimi, T.; Kakegawa, W.; Lahaie, S.; Thibault, M.P.; Pelletier, A.; Wong, G.W.; Kim, I.S.; Kania, A.; et al. Spatiotemporal regulation of the GPCR activity of BAI3 by C1qL4 and Stabilin-2 controls myoblast fusion. Nat. Commun. 2018, 9, 4470. [Google Scholar] [CrossRef]
- Komander, D.; Patel, M.; Laurin, M.; Fradet, N.; Pelletier, A.; Barford, D.; Côté, J.F. An alpha-helical extension of the ELMO1 pleckstrin homology domain mediates direct interaction to DOCK180 and is critical in Rac signaling. Mol. Biol. Cell 2008, 19, 4837–4851. [Google Scholar] [CrossRef] [PubMed]
- Hamoud, N.; Tran, V.; Croteau, L.P.; Kania, A.; Cote, J.F. G-protein coupled receptor BAI3 promotes myoblast fusion in vertebrates. Proc. Natl. Acad. Sci. USA 2014, 111, 3745–3750. [Google Scholar] [CrossRef] [PubMed]
- Lanoue, V.; Usardi, A.; Sigoillot, S.M.; Talleur, M.; Iyer, K.; Mariani, J.; Isope, P.; Vodjdani, G.; Heintz, N.; Selimi, F. The adhesion-GPCR BAI3, a gene linked to psychiatric disorders, regulates dendrite morphogenesis in neurons. Mol. Psychiatry 2013, 18, 943–950. [Google Scholar] [CrossRef] [PubMed]
- Scheffer, D.I.; Shen, J.; Corey, D.P.; Chen, Z.Y. Gene Expression by Mouse Inner Ear Hair Cells during Development. J. Neurosci. 2015, 35, 6366–6380. [Google Scholar] [CrossRef]
- Biswas, J.; Pijewski, R.S.; Makol, R.; Miramontes, T.G.; Thompson, B.L.; Kresic, L.C.; Burghard, A.L.; Oliver, D.L.; Martinelli, D.C. C1ql1 is expressed in adult outer hair cells of the cochlea in a tonotopic gradient. PLoS ONE 2021, 16, e0251412. [Google Scholar] [CrossRef]
- Qi, Y.; Xiong, W.; Yu, S.; Du, Z.; Qu, T.; He, L.; Wei, W.; Zhang, L.; Liu, K.; Li, Y.; et al. Deletion of C1ql1 Causes Hearing Loss and Abnormal Auditory Nerve Fibers in the Mouse Cochlea. Front. Cell Neurosci. 2021, 15, 713651. [Google Scholar] [CrossRef]
- Schwander, M.; Kachar, B.; Muller, U. Review series: The cell biology of hearing. J. Cell Biol. 2010, 190, 9–20. [Google Scholar] [CrossRef]
- Yasuda, S.P.; Seki, Y.; Suzuki, S.; Ohshiba, Y.; Hou, X.; Matsuoka, K.; Wada, K.; Shitara, H.; Miyasaka, Y.; Kikkawa, Y.C. 753A > G genome editing of a Cdh23(ahl) allele delays age-related hearing loss and degeneration of cochlear hair cells in C57BL/6J mice. Hear. Res. 2020, 389, 107926. [Google Scholar] [CrossRef]
- Arima, T.; Uemura, T.; Yamamoto, T. Cytoskeletal organization in the supporting cell of the guinea pig organ of Corti. Hear. Res. 1986, 24, 169–175. [Google Scholar] [CrossRef]
- Szarama, K.B.; Gavara, N.; Petralia, R.S.; Kelley, M.W.; Chadwick, R.S. Cytoskeletal changes in actin and microtubules underlie the developing surface mechanical properties of sensory and supporting cells in the mouse cochlea. Development 2012, 139, 2187–2197. [Google Scholar] [CrossRef]
- Karavitaki, K.D.; Mountain, D.C. Evidence for outer hair cell driven oscillatory fluid flow in the tunnel of corti. Biophys. J. 2007, 92, 3284–3293. [Google Scholar] [CrossRef]
- Pujol, R.; Hilding, D. Anatomy and physiology of the onset of auditory function. Acta Otolaryngol. 1973, 76, 1–10. [Google Scholar] [CrossRef]
- Szarama, K.B.; Stepanyan, R.; Petralia, R.S.; Gavara, N.; Frolenkov, G.I.; Kelley, M.W.; Chadwick, R.S. Fibroblast growth factor receptor 3 regulates microtubule formation and cell surface mechanical properties in the developing organ of Corti. Bioarchitecture 2012, 2, 214–219. [Google Scholar] [CrossRef]
- Inoshita, A.; Iizuka, T.; Okamura, H.O.; Minekawa, A.; Kojima, K.; Furukawa, M.; Kusunoki, T.; Ikeda, K. Postnatal development of the organ of Corti in dominant-negative Gjb2 transgenic mice. Neuroscience 2008, 156, 1039–1047. [Google Scholar] [CrossRef]
- Kikuchi, T.; Takasaka, T.; Tonosaki, A.; Katori, Y.; Shinkawa, H. Microtubules of guinea pig cochlear epithelial cells. Acta Otolaryngol. 1991, 111, 286–290. [Google Scholar] [CrossRef]
- Zetes, D.E.; Tolomeo, J.A.; Holley, M.C. Structure and mechanics of supporting cells in the guinea pig organ of Corti. PLoS ONE 2012, 7, e49338. [Google Scholar] [CrossRef]
- Temchin, A.N.; Rich, N.C.; Ruggero, M.A. Threshold tuning curves of chinchilla auditory-nerve fibers. I. Dependence on characteristic frequency and relation to the magnitudes of cochlear vibrations. J. Neurophysiol. 2008, 100, 2889–2898. [Google Scholar] [CrossRef]
- Kee, H.J.; Ahn, K.Y.; Choi, K.C.; Won Song, J.; Heo, T.; Jung, S.; Kim, J.K.; Bae, C.S.; Kim, K.K. Expression of brain-specific angiogenesis inhibitor 3 (BAI3) in normal brain and implications for BAI3 in ischemia-induced brain angiogenesis and malignant glioma. FEBS Lett. 2004, 569, 307–316. [Google Scholar] [CrossRef]
- Liu, Q.R.; Drgon, T.; Johnson, C.; Walther, D.; Hess, J.; Uhl, G.R. Addiction molecular genetics: 639,401 SNP whole genome association identifies many “cell adhesion” genes. Am. J. Med. Genet. B Neuropsychiatr. Genet. 2006, 141B, 918–925. [Google Scholar] [CrossRef]
- DeRosse, P.; Lencz, T.; Burdick, K.E.; Siris, S.G.; Kane, J.M.; Malhotra, A.K. The genetics of symptom-based phenotypes: Toward a molecular classification of schizophrenia. Schizophr. Bull. 2008, 34, 1047–1053. [Google Scholar] [CrossRef]
- Liao, H.M.; Chao, Y.L.; Huang, A.L.; Cheng, M.C.; Chen, Y.J.; Lee, K.F.; Fang, J.S.; Hsu, C.H.; Chen, C.H. Identification and characterization of three inherited genomic copy number variations associated with familial schizophrenia. Schizophr. Res. 2012, 139, 229–236. [Google Scholar] [CrossRef]
- McCarthy, M.J.; Nievergelt, C.M.; Kelsoe, J.R.; Welsh, D.K. A survey of genomic studies supports association of circadian clock genes with bipolar disorder spectrum illnesses and lithium response. PLoS ONE 2012, 7, e32091. [Google Scholar] [CrossRef]
- Scuderi, C.; Saccuzzo, L.; Vinci, M.; Castiglia, L.; Galesi, O.; Salemi, M.; Mattina, T.; Borgione, E.; Citta, S.; Romano, C.; et al. Biallelic intragenic duplication in ADGRB3 (BAI3) gene associated with intellectual disability, cerebellar atrophy, and behavioral disorder. Eur. J. Hum. Genet. 2019, 27, 594–602. [Google Scholar] [CrossRef]
- Nishiyama, T.; Fujioka, M.; Saegusa, C.; Oishi, N.; Harada, T.; Hosoya, M.; Saya, H.; Ogawa, K. Deficiency of large tumor suppressor kinase 1 causes congenital hearing loss associated with cochlear abnormalities in mice. Biochem. Biophys. Res. Commun. 2021, 534, 921–926. [Google Scholar] [CrossRef]





Disclaimer/Publisher’s Note: The statements, opinions and data contained in all publications are solely those of the individual author(s) and contributor(s) and not of MDPI and/or the editor(s). MDPI and/or the editor(s) disclaim responsibility for any injury to people or property resulting from any ideas, methods, instructions or products referred to in the content. |
© 2023 by the authors. Licensee MDPI, Basel, Switzerland. This article is an open access article distributed under the terms and conditions of the Creative Commons Attribution (CC BY) license (https://creativecommons.org/licenses/by/4.0/).
Share and Cite
Saegusa, C.; Kakegawa, W.; Miura, E.; Aimi, T.; Mogi, S.; Harada, T.; Yamashita, T.; Yuzaki, M.; Fujioka, M. Brain-Specific Angiogenesis Inhibitor 3 Is Expressed in the Cochlea and Is Necessary for Hearing Function in Mice. Int. J. Mol. Sci. 2023, 24, 17092. https://doi.org/10.3390/ijms242317092
Saegusa C, Kakegawa W, Miura E, Aimi T, Mogi S, Harada T, Yamashita T, Yuzaki M, Fujioka M. Brain-Specific Angiogenesis Inhibitor 3 Is Expressed in the Cochlea and Is Necessary for Hearing Function in Mice. International Journal of Molecular Sciences. 2023; 24(23):17092. https://doi.org/10.3390/ijms242317092
Chicago/Turabian StyleSaegusa, Chika, Wataru Kakegawa, Eriko Miura, Takahiro Aimi, Sachiyo Mogi, Tatsuhiko Harada, Taku Yamashita, Michisuke Yuzaki, and Masato Fujioka. 2023. "Brain-Specific Angiogenesis Inhibitor 3 Is Expressed in the Cochlea and Is Necessary for Hearing Function in Mice" International Journal of Molecular Sciences 24, no. 23: 17092. https://doi.org/10.3390/ijms242317092
APA StyleSaegusa, C., Kakegawa, W., Miura, E., Aimi, T., Mogi, S., Harada, T., Yamashita, T., Yuzaki, M., & Fujioka, M. (2023). Brain-Specific Angiogenesis Inhibitor 3 Is Expressed in the Cochlea and Is Necessary for Hearing Function in Mice. International Journal of Molecular Sciences, 24(23), 17092. https://doi.org/10.3390/ijms242317092

