Cerebroprotective Effect of 17β-Estradiol Replacement Therapy in Ovariectomy-Induced Post-Menopausal Rats Subjected to Ischemic Stroke: Role of MAPK/ERK1/2 Pathway and PI3K-Independent Akt Activation
Abstract
1. Introduction
2. Results
2.1. Estradiol Afforded Neuroprotection against Focal Ischemia-Induced Cerebral Infarction in Ovariectomized Female Rats
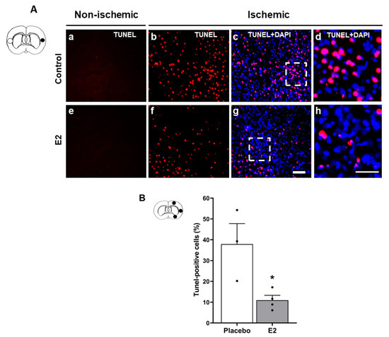
2.2. Apoptosis Inhibition Is a Mechanism of E2-Induced Neuroprotection in Focal Cerebral Ischemia
2.3. E2 Modulated MAPK/ERK1/2 Signaling after Ischemia/Reperfusion
2.4. E2 Attenuated the Ischemia-Induced Akt Signaling Downregulation
2.5. E2 Induced Expression of the Endogenous Akt Inhibitor CTMP in the Non-Ischemic Hemisphere
2.6. E2 Increased Phosphorylation of the Pro-Apoptotic BAD Protein
2.7. Inhibition of the MAPK/ERK Signaling Pathway, but Not of the PI3K/Akt Signaling Pathway, Attenuated the E2-Induced Cerebroprotection
3. Discussion
4. Materials and Methods
4.1. Animals
4.2. Experimental Groups
4.3. Ovariectomy and Estradiol Pellet Implantation
4.4. Transient Focal Cerebral Ischemia
4.5. PD98059 and LY294002 Intracerebroventricular Administration
4.6. Neurofunctional Evaluation and Infarct Volume Measurement
4.7. Serum Estradiol Assay
4.8. Detection of DNA Cleavage
4.9. Caspase Activity Assay
4.10. Western Blot Analysis
4.11. Statistical Analysis
Author Contributions
Funding
Institutional Review Board Statement
Data Availability Statement
Acknowledgments
Conflicts of Interest
References
- GBD 2019 Stroke Collaborators. Global, regional, and national burden of stroke and its risk factors, 1990–2019: A systematic analysis for the Global Burden of Disease Study 2019. Lancet Neurol. 2021, 20, 795–820. [Google Scholar] [CrossRef] [PubMed]
- Kaidonis, G.; Rao, A.N.; Ouyang, Y.B.; Stary, C.M. Elucidating sex differences in response to cerebral ischemia: Immunoregulatory mechanisms and the role of microRNAs. Prog. Neurobiol. 2019, 176, 73–85. [Google Scholar] [CrossRef] [PubMed]
- Branyan, T.E.; Sohrabji, F. Sex differences in stroke co-morbidities. Exp. Neurol. 2020, 332, 113384. [Google Scholar] [CrossRef] [PubMed]
- Thomas, Q.; Crespy, V.; Duloquin, G.; Ndiaye, M.; Sauvant, M.; Béjot, Y.; Giroud, M. Stroke in women: When gender matters. Rev. Neurol. 2021, 177, 881–889. [Google Scholar] [CrossRef] [PubMed]
- Chauhan, A.; Moser, H.; McCullough, L.D. Sex differences in ischaemic stroke: Potential cellular mechanisms. Clin. Sci. 2017, 131, 533–552. [Google Scholar] [CrossRef] [PubMed]
- Roy-O’Reilly, M.; McCullough, L.D. Age and Sex Are Critical Factors in Ischemic Stroke Pathology. Endocrinology 2018, 159, 3120–3131. [Google Scholar] [CrossRef]
- Fels, J.A.; Manfredi, G. Sex Differences in Ischemia/Reperfusion Injury: The Role of Mitochondrial Permeability Transition. Neurochem. Res. 2019, 44, 2336–2345. [Google Scholar] [CrossRef]
- Du, L.; Bayir, H.; Lai, Y.; Zhang, X.; Kochanek, P.M.; Watkins, S.C.; Graham, S.H.; Clark, R.S. Innate gender-based proclivity in response to cytotoxicity and programmed cell death pathway. J. Biol. Chem. 2004, 279, 38563–38570. [Google Scholar] [CrossRef]
- Altaee, R.; Gibson, C.L. Sexual dimorphism following in vitro ischemia in the response to neurosteroids and mechanisms of injury. BMC Neurosci. 2020, 21, 5. [Google Scholar] [CrossRef]
- Vagnerova, K.; Koerner, I.P.; Hurn, P.D. Gender and the injured brain. Anesth. Analg. 2008, 107, 201–214. [Google Scholar] [CrossRef]
- Inagaki, T.; Etgen, A.M. Neuroprotective action of acute estrogens: Animal models of brain ischemia and clinical implications. Steroids 2013, 78, 597–606. [Google Scholar] [CrossRef] [PubMed]
- Céspedes Rubio, Á.E.; Pérez-Alvarez, M.J.; Lapuente Chala, C.; Wandosell, F. Sex steroid hormones as neuroprotective elements in ischemia models. J. Endocrinol. 2018, 237, R65–R81. [Google Scholar] [CrossRef] [PubMed]
- Zuo, W.; Zhang, W.; Chen, N.H. Sexual dimorphism in cerebral ischemia injury. Eur. J. Pharmacol. 2013, 711, 73–79. [Google Scholar] [CrossRef] [PubMed]
- Acaz-Fonseca, E.; Castelló-Ruiz, M.; Burguete, M.C.; Aliena-Valero, A.; Salom, J.B.; Torregrosa, G.; García-Segura, L.M. Insight into the molecular sex dimorphism of ischaemic stroke in rat cerebral cortex: Focus on neuroglobin, sex steroids and autophagy. Eur. J. Neurosci. 2020, 52, 2756–2770. [Google Scholar] [CrossRef] [PubMed]
- Simpkins, J.W.; Rajakumar, G.; Zhang, Y.Q.; Simpkins, C.E.; Greenwald, D.; Yu, C.J.; Bodor, N.; Day, A.L. Estrogens may reduce mortality and ischemic damage caused by middle cerebral artery occlusion in the female rat. J. Neurosurg. 1997, 87, 724–730. [Google Scholar] [CrossRef] [PubMed]
- Vahidinia, Z.; Karimian, M.; Joghataei, M.T. Neurosteroids and their receptors in ischemic stroke: From molecular mechanisms to therapeutic opportunities. Pharmacol. Res. 2020, 160, 105163. [Google Scholar] [CrossRef] [PubMed]
- Xu, C.; Dai, Y.; Bai, J.; Ren, B.; Xu, J.; Gao, F.; Wang, L.; Zhang, W.; Wang, R. 17β-oestradiol alleviates endoplasmic reticulum stress injury induced by chronic cerebral hypoperfusion through the Haemoglobin/HIF 1α signalling pathway in ovariectomized rats. Neurochem. Int. 2021, 148, 105119. [Google Scholar] [CrossRef]
- Castelló-Ruiz, M.; Torregrosa, G.; Burguete, M.C.; Miranda, F.J.; Centeno, J.M.; López-Morales, M.A.; Gasull, T.; Alborch, E. The selective estrogen receptor modulator, bazedoxifene, reduces ischemic brain damage in male rat. Neurosci. Lett. 2014, 575, 53–57. [Google Scholar] [CrossRef]
- Jover-Mengual, T.; Castelló-Ruiz, M.; Burguete, M.C.; Jorques, M.; López-Morales, M.A.; Aliena-Valero, A.; Jurado-Rodríguez, A.; Pérez, S.; Centeno, J.M.; Miranda, F.J.; et al. Molecular mechanisms mediating the neuroprotective role of the selective estrogen receptor modulator, bazedoxifene, in acute ischemic stroke: A comparative study with 17β-estradiol. J. Steroid Biochem. Mol. Biol. 2017, 171, 296–304. [Google Scholar] [CrossRef]
- Burguete, M.C.; Jover-Mengual, T.; López-Morales, M.A.; Aliena-Valero, A.; Jorques, M.; Torregrosa, G.; Alborch, E.; Castelló-Ruiz, M.; Salom, J.B. The selective oestrogen receptor modulator, bazedoxifene, mimics the neuroprotective effect of 17β-oestradiol in diabetic ischaemic stroke by modulating oestrogen receptor expression and the MAPK/ERK1/2 signalling pathway. J. Neuroendocrinol. 2019, 31, e12751. [Google Scholar] [CrossRef]
- Subramaniam, S.; Unsicker, K. ERK and cell death: ERK1/2 in neuronal death. FEBS J. 2010, 277, 22–29. [Google Scholar] [CrossRef] [PubMed]
- Li, R.; Cui, J.; Shen, Y. Brain sex matters: Estrogen in cognition and Alzheimer’s disease. Mol. Cell. Endocrinol. 2014, 389, 13–21. [Google Scholar] [CrossRef] [PubMed]
- Arevalo, M.A.; Azcoitia, I.; Garcia-Segura, L.M. The neuroprotective actions of oestradiol and oestrogen receptors. Nat. Rev. Neurosci. 2015, 16, 17–29. [Google Scholar] [CrossRef] [PubMed]
- Sun, J.; Nan, G. The Mitogen-Activated Protein Kinase (MAPK) Signaling Pathway as a Discovery Target in Stroke. J. Mol. Neurosci. 2016, 59, 90–98. [Google Scholar] [CrossRef] [PubMed]
- Pillerová, M.; Borbélyová, V.; Hodosy, J.; Riljak, V.; Renczés, E.; Frick, K.M.; Tóthová, Ľ. On the role of sex steroids in biological functions by classical and non-classical pathways. An update. Front. Neuroendocrinol. 2021, 62, 100926. [Google Scholar] [CrossRef] [PubMed]
- Lyden, P.D. Cerebroprotection for Acute Ischemic Stroke: Looking Ahead. Stroke 2021, 52, 3033–3044. [Google Scholar] [CrossRef] [PubMed]
- Lu, Y.; Sareddy, G.R.; Wang, J.; Zhang, Q.; Tang, F.L.; Pratap, U.P.; Tekmal, R.R.; Vadlamudi, R.K.; Brann, D.W. Neuron-Derived Estrogen Is Critical for Astrocyte Activation and Neuroprotection of the Ischemic Brain. J. Neurosci. 2020, 40, 7355–7374. [Google Scholar] [CrossRef]
- Cameron, C.R.; Cohen, S.; Sewell, K.; Lee, M. The Art of Hormone Replacement Therapy (HRT) in Menopause Management. J. Pharm. Pract. 2023, 08971900231167925. [Google Scholar] [CrossRef]
- Xu, J.; Zhou, Y.; Yan, C.; Wang, X.; Lou, J.; Luo, Y.; Gao, S.; Wang, J.; Wu, L.; Gao, X.; et al. Neurosteroids: A novel promise for the treatment of stroke and post-stroke complications. J. Neurochem. 2022, 160, 113–127. [Google Scholar] [CrossRef]
- Mehta, J.; Kling, J.M.; Manson, J.E. Risks, Benefits, and Treatment Modalities of Menopausal Hormone Therapy: Current Concepts. Front. Endocrinol. 2021, 12, 564781. [Google Scholar] [CrossRef]
- Won, C.K.; Ha, S.J.; Noh, H.S.; Kang, S.S.; Cho, G.J.; Choi, W.S.; Koh, P.O. Estradiol prevents the injury-induced decrease of Akt activation and Bad phosphorylation. Neurosci. Lett. 2005, 387, 115–119. [Google Scholar] [CrossRef] [PubMed]
- Xiao, H.; Deng, M.; Yang, B.; Hu, Z.; Tang, J. Pretreatment with 17β-Estradiol Attenuates Cerebral Ischemia-Induced Blood-Brain Barrier Disruption in Aged Rats: Involvement of Antioxidant Signaling. Neuroendocrinology 2018, 106, 20–29. [Google Scholar] [CrossRef] [PubMed]
- Zaidi, S.F.; Aghaebrahim, A.; Urra, X.; Jumaa, M.A.; Jankowitz, B.; Hammer, M.; Nogueira, R.; Horowitz, M.; Reddy, V.; Jovin, T.G. Final infarct volume is a stronger predictor of outcome than recanalization in patients with proximal middle cerebral artery occlusion treated with endovascular therapy. Stroke 2012, 43, 3238–3244. [Google Scholar] [CrossRef] [PubMed]
- Campbell, B.C.; Tu, H.T.; Christensen, S.; Desmond, P.M.; Levi, C.R.; Bladin, C.F.; Hjort, N.; Ashkanian, M.; Sølling, C.; Donnan, G.A.; et al. Assessing response to stroke thrombolysis: Validation of 24-h multimodal magnetic resonance imaging. Arch. Neurol. 2012, 69, 46–50. [Google Scholar] [CrossRef] [PubMed]
- Luby, M.; Warach, S.J.; Nadareishvili, Z.; Merino, J.G. Immediate changes in stroke lesion volumes post thrombolysis predict clinical outcome. Stroke 2014, 45, 3275–3279. [Google Scholar] [CrossRef] [PubMed]
- Rangaraju, S.; Jovin, T.G.; Frankel, M.; Schonewille, W.J.; Algra, A.; Kappelle, L.J.; Nogueira, R.G. Neurologic Examination at 24 to 48 h Predicts Functional Outcomes in Basilar Artery Occlusion Stroke. Stroke 2016, 47, 2534–2540. [Google Scholar] [CrossRef] [PubMed]
- Wouters, A.; Nysten, C.; Thijs, V.; Lemmens, R. Prediction of Outcome in Patients with Acute Ischemic Stroke Based on Initial Severity and Improvement in the First 24 h. Front. Neurol. 2018, 9, 308. [Google Scholar] [CrossRef] [PubMed]
- Sawe, N.; Steinberg, G.; Zhao, H. Dual roles of the MAPK/ERK1/2 cell signaling pathway after stroke. J. Neurosci. Res. 2008, 86, 1659–1669. [Google Scholar] [CrossRef]
- Kong, T.; Liu, M.; Ji, B.; Bai, B.; Cheng, B.; Wang, C. Role of the Extracellular Signal-Regulated Kinase 1/2 Signaling Pathway in Ischemia-Reperfusion Injury. Front. Physiol. 2019, 10, 1038. [Google Scholar] [CrossRef]
- Li, Y.; Zhang, X.; Ma, A.; Kang, Y. Rational Application of β-Hydroxybutyrate Attenuates Ischemic Stroke by Suppressing Oxidative Stress and Mitochondrial-Dependent Apoptosis via Activation of the Erk/CREB/eNOS Pathway. ACS Chem. Neurosci. 2021, 12, 1219–1227. [Google Scholar] [CrossRef]
- Jiang, Y.; Wang, T.; He, J.; Liao, Q.; Wang, J. Influence of miR-1 on Nerve Cell Apoptosis in Rats with Cerebral Stroke via Regulating ERK Signaling Pathway. Biomed. Res. Int. 2021, 2021, 9988534. [Google Scholar] [CrossRef] [PubMed]
- Maddahi, A.; Edvinsson, L. Cerebral ischemia induces microvascular pro-inflammatory cytokine expression via the MEK/ERK pathway. J. Neuroinflamm. 2010, 7, 14. [Google Scholar] [CrossRef] [PubMed]
- Wakade, C.; Khan, M.M.; De Sevilla, L.M.; Zhang, Q.G.; Mahesh, V.B.; Brann, D.W. Tamoxifen neuroprotection in cerebral ischemia involves attenuation of kinase activation and superoxide production and potentiation of mitochondrial superoxide dismutase. Endocrinology 2008, 149, 367–379. [Google Scholar] [CrossRef] [PubMed]
- Schanbacher, C.; Bieber, M.; Reinders, Y.; Cherpokova, D.; Teichert, C.; Nieswandt, B.; Sickmann, A.; Kleinschnitz, C.; Langhauser, F.; Lorenz, K. ERK1/2 Activity Is Critical for the Outcome of Ischemic Stroke. Int. J. Mol. Sci. 2022, 23, 706. [Google Scholar] [CrossRef] [PubMed]
- Fukunaga, K.; Kawano, T. Akt is a molecular target for signal transduction therapy in brain ischemic insult. J. Pharmacol. Sci. 2003, 92, 317–327. [Google Scholar] [CrossRef] [PubMed]
- Zhao, E.Y.; Efendizade, A.; Cai, L.; Ding, Y. The role of Akt (protein kinase B) and protein kinase C in ischemia-reperfusion injury. Neurol. Res. 2016, 38, 301–308. [Google Scholar] [CrossRef] [PubMed]
- He, F.; Zhang, N.; Lv, Y.; Sun, W.; Chen, H. Low-dose lipopolysaccharide inhibits neuronal apoptosis induced by cerebral ischemia/reperfusion injury via the PI3K/Akt/FoxO1 signaling pathway in rats. Mol. Med. Rep. 2019, 19, 1443–1452. [Google Scholar] [CrossRef] [PubMed]
- Li, Y.; Xiang, L.; Wang, C.; Song, Y.; Miao, J.; Miao, M. Protection against acute cerebral ischemia/reperfusion injury by Leonuri Herba Total Alkali via modulation of BDNF-TrKB-PI3K/Akt signaling pathway in rats. Biomed. Pharmacother. 2021, 133, 111021. [Google Scholar] [CrossRef]
- Maira, S.M.; Galetic, I.; Brazil, D.P.; Kaech, S.; Ingley, E.; Thelen, M.; Hemmings, B.A. Carboxyl-terminal modulator protein (CTMP), a negative regulator of PKB/Akt and v-Akt at the plasma membrane. Science 2001, 294, 374–380. [Google Scholar] [CrossRef]
- Koh, P.O.; Cho, G.J.; Choi, W.S. 17beta-estradiol pretreatment prevents the global ischemic injury-induced decrease of Akt activation and bad phosphorylation in gerbils. J. Vet. Med. Sci. 2006, 68, 1019–1022. [Google Scholar] [CrossRef][Green Version]
- Yim, S.; Oh, M.; Choi, S.M.; Park, H. Inhibition of the MEK-1/p42 MAP kinase reduces aryl hydrocarbon receptor-DNA interactions. Biochem. Biophys. Res. Commun. 2004, 322, 9–16. [Google Scholar] [CrossRef] [PubMed]
- Murakami, G.; Tanabe, N.; Ishii, H.T.; Ogiue-Ikeda, M.; Tsurugizawa, T.; Mukai, H.; Hojo, Y.; Takata, N.; Furukawa, A.; Kimoto, T.; et al. Role of cytochrome p450 in synaptocrinology: Endogenous estrogen synthesis in the brain hippocampus. Drug Metab. Rev. 2006, 38, 353–369. [Google Scholar] [CrossRef] [PubMed]
- Mahajan, K.; Coppola, D.; Challa, S.; Fang, B.; Chen, Y.A.; Zhu, W.; Lopez, A.S.; Koomen, J.; Engelman, R.W.; Rivera, C.; et al. Ack1 mediated AKT/PKB tyrosine 176 phosphorylation regulates its activation. PLoS ONE 2010, 5, e9646. [Google Scholar] [CrossRef] [PubMed]
- Jover-Mengual, T.; Miyawaki, T.; Latuszek, A.; Alborch, E.; Zukin, R.S.; Etgen, A.M. Acute estradiol protects CA1 neurons from ischemia-induced apoptotic cell death via the PI3K/Akt pathway. Brain Res. 2010, 1321, 1–12. [Google Scholar] [CrossRef] [PubMed]
- Yang, L.C.; Zhang, Q.G.; Zhou, C.F.; Yang, F.; Zhang, Y.D.; Wang, R.M.; Brann, D.W. Extranuclear estrogen receptors mediate the neuroprotective effects of estrogen in the rat hippocampus. PLoS ONE 2010, 5, e9851. [Google Scholar] [CrossRef] [PubMed]
- Pantaleão, T.U.; Mousovich, F.; Rosenthal, D.; Padrón, A.S.; Carvalho, D.P.; da Costa, V.M. Effect of serum estradiol and leptin levels on thyroid function, food intake and body weight gain in female Wistar rats. Steroids 2010, 75, 638–642. [Google Scholar] [CrossRef] [PubMed]
- Faccio, L.; Da Silva, A.S.; Tonin, A.A.; França, R.T.; Gressler, L.T.; Copetti, M.M.; Oliveira, C.B.; Sangoi, M.B.; Moresco, R.N.; Bottari, N.B.; et al. Serum levels of LH, FSH, estradiol and progesterone in female rats experimentally infected by Trypanosoma evansi. Exp. Parasitol. 2013, 135, 110–115. [Google Scholar] [CrossRef]
- Longa, E.Z.; Weinstein, P.R.; Carlson, S.; Cummins, R. Reversible middle cerebral artery occlusion without craniectomy in rats. Stroke 1989, 20, 84–91. [Google Scholar] [CrossRef]
- Burguete, M.C.; Torregrosa, G.; Pérez-Asensio, F.J.; Castelló-Ruiz, M.; Salom, J.B.; Gil, J.V.; Alborch, E. Dietary phytoestrogens improve stroke outcome after transient focal cerebral ischemia in rats. Eur. J. Neurosci. 2006, 23, 703–710. [Google Scholar] [CrossRef]
- Jover-Mengual, T.; Zukin, R.S.; Etgen, A.M. MAPK signaling is critical to estradiol protection of CA1 neurons in global ischemia. Endocrinology 2007, 148, 1131–1143. [Google Scholar] [CrossRef]
- Blevins, J.E.; Stanley, B.G.; Reidelberger, R.D. DMSO as a vehicle for central injections: Tests with feeding elicited by norepinephrine injected into the paraventricular nucleus. Pharmacol. Biochem. Behav. 2002, 71, 277–282. [Google Scholar] [CrossRef]
- Levin, E.R.; Frank, H.J.; Weber, M.A.; Ismail, M.; Mills, S. Studies of the penetration of the blood brain barrier by atrial natriuretic factor. Biochem. Biophys. Res. Commun. 1987, 147, 1226–1231. [Google Scholar] [CrossRef]
- Paxinos, G.; Watson, C. The Rat Brain in Stereotaxic Coordinates; Academic Press: New York, NY, USA, 1998. [Google Scholar]
- Bederson, J.B.; Pitts, L.H.; Germano, S.M.; Nishimura, M.C.; Davis, R.L.; Bartkowski, H.M. Evaluation of 2,3,5-triphenyltetrazolium chloride as a stain for detection and quantification of experimental cerebral infarction in rats. Stroke 1986, 17, 1304–1308. [Google Scholar] [CrossRef]
- Bedner, E.; Smolewski, P.; Amstad, P.; Darzynkiewicz, Z. Activation of caspases measured in situ by binding of fluorochrome-labeled inhibitors of caspases (FLICA): Correlation with DNA fragmentation. Exp. Cell Res. 2000, 259, 308–313. [Google Scholar] [CrossRef]
- Amstad, P.A.; Yu, G.; Johnson, G.L.; Lee, B.W.; Dhawan, S.; Phelps, D.J. Detection of caspase activation in situ by fluorochrome-labeled caspase inhibitors. Biotechniques 2001, 31, 608–616. [Google Scholar] [CrossRef] [PubMed]








| tMCAO | 1 | 2 | 3 | 4 | Final n | ||
|---|---|---|---|---|---|---|---|
| Placebo | Control (17) | No treatment | 0 | 0 | 2 | 6 | 9 |
| Treatment (38) | Vehicle (17) | 2 | 1 | 3 | 3 | 8 | |
| PD 98059 (9) | 1 | 1 | 1 | 2 | 4 | ||
| LY 244002 (12) | 2 | 1 | 1 | 2 | 6 | ||
| 17-β-Estradiol | Control (28) | No treatment | 0 | 3 | 10 | 7 | 8 |
| Treatment (48) | Vehicle (26) | 0 | 2 | 9 | 8 | 7 | |
| PD 98059 (12) | 0 | 1 | 2 | 3 | 6 | ||
| LY 244002 (10) | 1 | 0 | 1 | 2 | 6 |
Disclaimer/Publisher’s Note: The statements, opinions and data contained in all publications are solely those of the individual author(s) and contributor(s) and not of MDPI and/or the editor(s). MDPI and/or the editor(s) disclaim responsibility for any injury to people or property resulting from any ideas, methods, instructions or products referred to in the content. |
© 2023 by the authors. Licensee MDPI, Basel, Switzerland. This article is an open access article distributed under the terms and conditions of the Creative Commons Attribution (CC BY) license (https://creativecommons.org/licenses/by/4.0/).
Share and Cite
Burguete, M.C.; Jover-Mengual, T.; Castelló-Ruiz, M.; López-Morales, M.A.; Centeno, J.M.; Aliena-Valero, A.; Alborch, E.; Torregrosa, G.; Salom, J.B. Cerebroprotective Effect of 17β-Estradiol Replacement Therapy in Ovariectomy-Induced Post-Menopausal Rats Subjected to Ischemic Stroke: Role of MAPK/ERK1/2 Pathway and PI3K-Independent Akt Activation. Int. J. Mol. Sci. 2023, 24, 14303. https://doi.org/10.3390/ijms241814303
Burguete MC, Jover-Mengual T, Castelló-Ruiz M, López-Morales MA, Centeno JM, Aliena-Valero A, Alborch E, Torregrosa G, Salom JB. Cerebroprotective Effect of 17β-Estradiol Replacement Therapy in Ovariectomy-Induced Post-Menopausal Rats Subjected to Ischemic Stroke: Role of MAPK/ERK1/2 Pathway and PI3K-Independent Akt Activation. International Journal of Molecular Sciences. 2023; 24(18):14303. https://doi.org/10.3390/ijms241814303
Chicago/Turabian StyleBurguete, María C., Teresa Jover-Mengual, María Castelló-Ruiz, Mikahela A. López-Morales, José M. Centeno, Alicia Aliena-Valero, Enrique Alborch, Germán Torregrosa, and Juan B. Salom. 2023. "Cerebroprotective Effect of 17β-Estradiol Replacement Therapy in Ovariectomy-Induced Post-Menopausal Rats Subjected to Ischemic Stroke: Role of MAPK/ERK1/2 Pathway and PI3K-Independent Akt Activation" International Journal of Molecular Sciences 24, no. 18: 14303. https://doi.org/10.3390/ijms241814303
APA StyleBurguete, M. C., Jover-Mengual, T., Castelló-Ruiz, M., López-Morales, M. A., Centeno, J. M., Aliena-Valero, A., Alborch, E., Torregrosa, G., & Salom, J. B. (2023). Cerebroprotective Effect of 17β-Estradiol Replacement Therapy in Ovariectomy-Induced Post-Menopausal Rats Subjected to Ischemic Stroke: Role of MAPK/ERK1/2 Pathway and PI3K-Independent Akt Activation. International Journal of Molecular Sciences, 24(18), 14303. https://doi.org/10.3390/ijms241814303

