Genetic Diversity, Population Structure, and Environmental Adaptation Signatures of Chinese Coastal Hard-Shell Mussel Mytilus coruscus Revealed by Whole-Genome Sequencing
Abstract
:1. Introduction
2. Results
2.1. Resequencing and Variant Discovery
2.2. SNPs Annotation and Location Distribution
2.3. Population Genetic Diversity and Linkage Disequilibrium
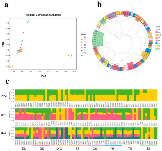
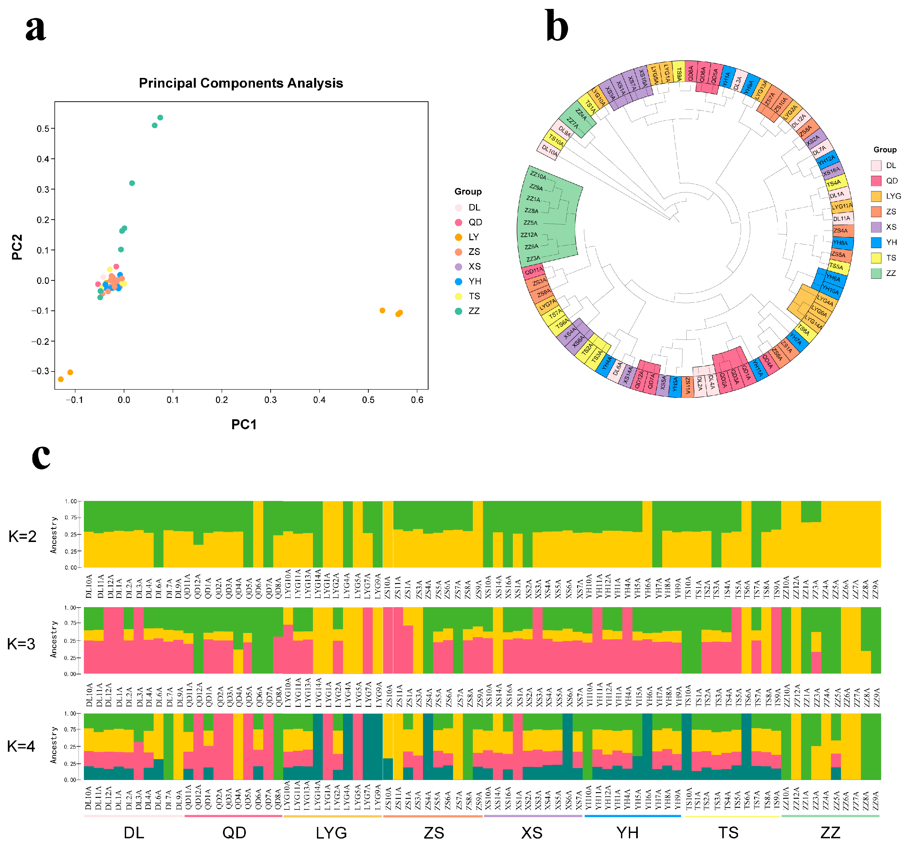
2.4. Genetic Population Structure
2.5. Trends in Historical Effective Population Size
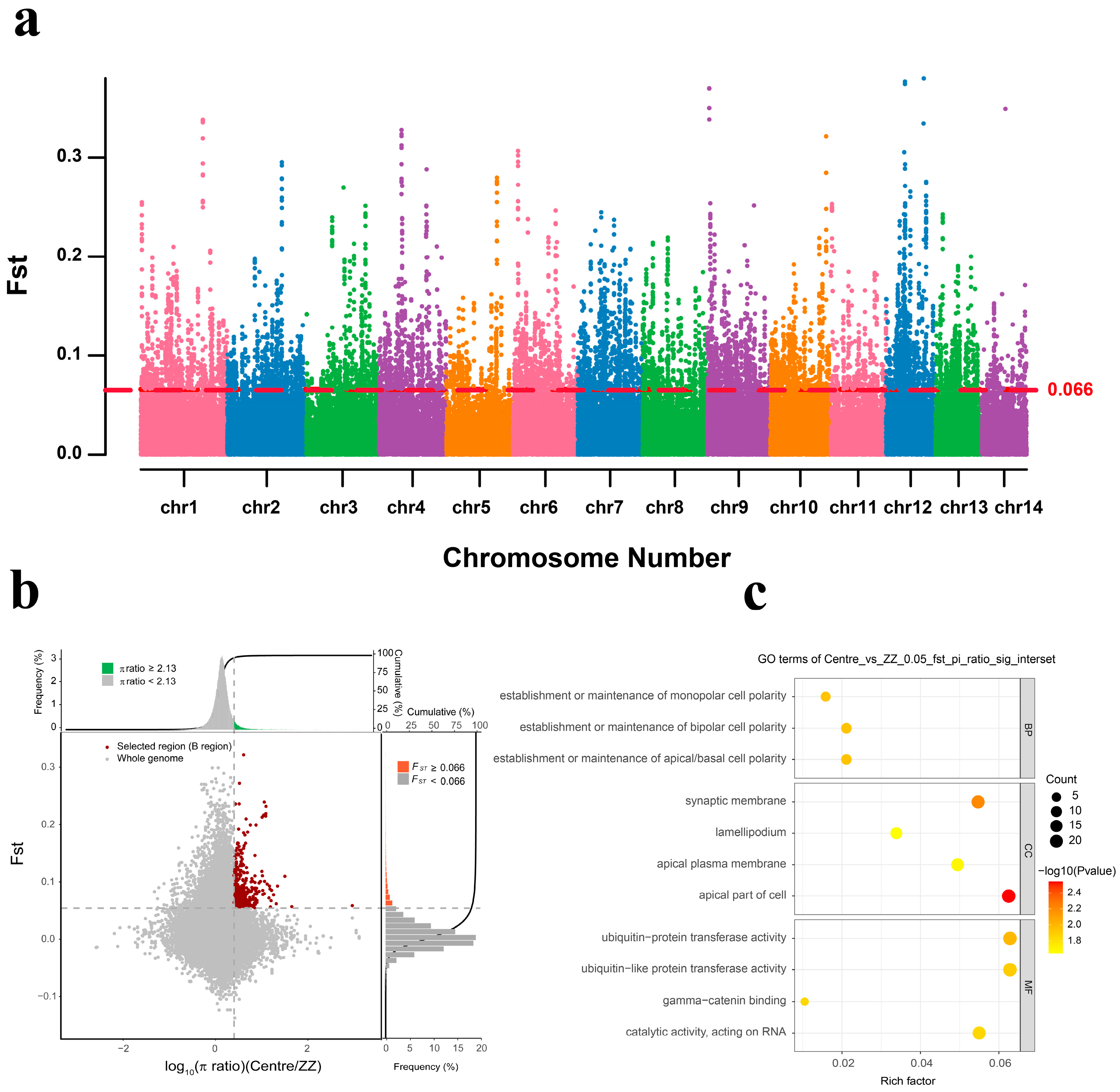
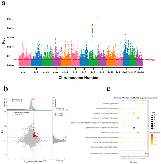
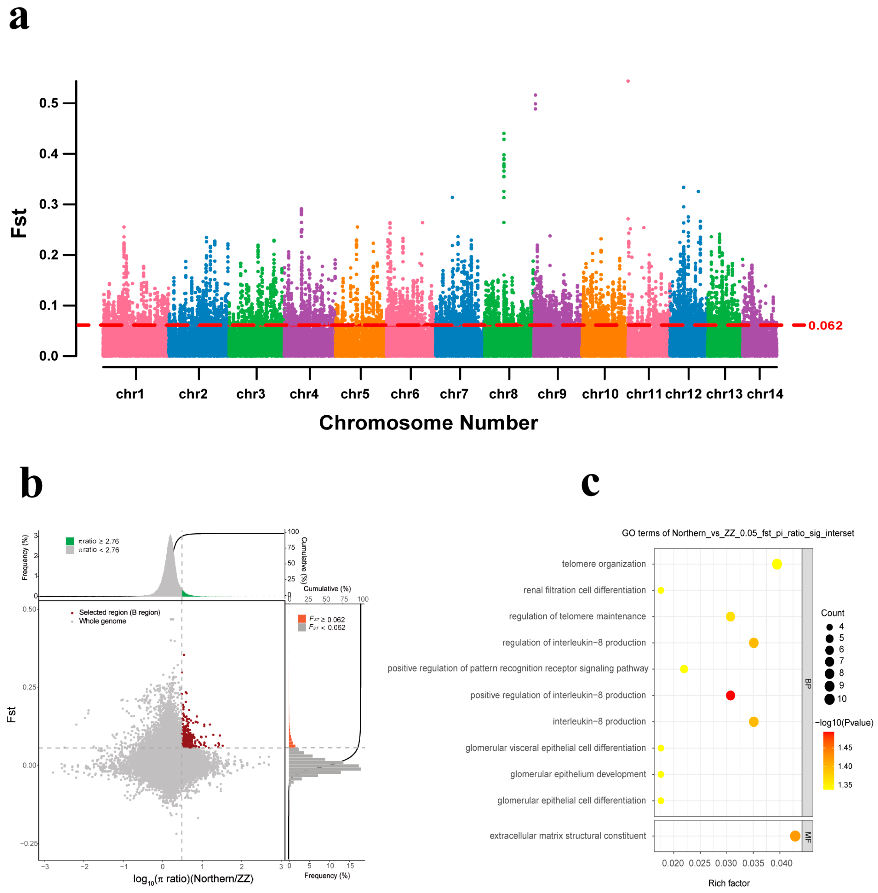
2.6. Exploration of Population Selection Signatures and GO Enrichment Analysis
3. Discussion
3.1. Genetic Diversity and Population Structure
3.2. Historical Demography and Population Contraction
3.3. Selection Signatures and Environmental Adaptation
4. Materials and Methods
4.1. Sample Collection and DNA Extraction
4.2. Library Construction and Genome Sequencing
4.3. Sequencing Data Mapping and Variant Detection
4.4. Variant Annotation
4.5. Genetic Diversity Analysis
4.6. Population Structure Analysis and Historical Effective Population Size
4.7. Selective Signal Discovery and GO Enrichment
5. Conclusions
Supplementary Materials
Author Contributions
Funding
Institutional Review Board Statement
Informed Consent Statement
Data Availability Statement
Acknowledgments
Conflicts of Interest
References
- Kulikova, V.A.; Lyashenko, S.A.; Kolotukhina, N.K. Seasonal and interannual dynamics of larval abundance of Mytilus coruscus Gould, 1861 (Bivalvia: Mytilidae) in Amursky Bay (Peter the Great Bay, Sea of Japan). Russ. J. Mar. Biol. 2011, 37, 342–347. [Google Scholar] [CrossRef]
- Dong, W.; Chen, Y.; Lu, W.; Wu, B.; Qi, P. Transcriptome analysis of Mytilus coruscus hemocytes in response to Vibrio alginnolyficus infection. Fish Shellfish. Immunol. 2017, 70, 560–567. [Google Scholar] [CrossRef]
- Li, R.; Zhang, W.; Lu, J.; Zhang, Z.; Mu, C.; Song, W.; Migaud, H.; Wang, C.; Bekaert, M. The Whole-Genome Sequencing and Hybrid Assembly of Mytilus coruscus. Front. Genet. 2020, 11, 440. [Google Scholar] [CrossRef]
- Zhang, W.; Li, R.; Chen, X.; Wang, C.; Gu, Z.; Mu, C.; Song, W.; Zhan, P.; Huang, J. Molecular identification reveals hybrids of Mytilus coruscus × Mytilus galloprovincialis in mussel hatcheries of China. Aquac. Int. 2020, 28, 85–93. [Google Scholar] [CrossRef]
- Sui, Y.; Hu, M.; Shang, Y.; Wu, F.; Huang, X.; Dupont, S.; Storch, D.; Pörtner, H.-O.; Li, J.; Lu, W.; et al. Antioxidant response of the hard shelled mussel Mytilus coruscus exposed to reduced pH and oxygen concentration. Ecotoxicol. Environ. Saf. 2017, 137, 94–102. [Google Scholar] [CrossRef] [PubMed]
- Yang, H.-S.; Hong, H.-K.; Donaghy, L.; Noh, C.-H.; Park, H.-S.; Kim, D.-S.; Choi, K.-S. Morphology and Immune-related activities of hemocytes of the mussel Mytilus coruscus (Gould, 1861) from East Sea of Korea. Ocean. Sci. J. 2015, 50, 77–85. [Google Scholar] [CrossRef]
- Lawton, J. Entropy, evolution and Cheshire cats. Nature 1983, 305, 164–165. [Google Scholar] [CrossRef]
- Bitter, M.C.; Kapsenberg, L.; Gattuso, J.P.; Pfister, C.A. Standing genetic variation fuels rapid adaptation to ocean acidification. Nat. Commun. 2019, 10, 5821. [Google Scholar] [CrossRef]
- Briand, J.F. Marine antifouling laboratory bioassays: An overview of their diversity. Biofouling 2009, 25, 297–311. [Google Scholar] [CrossRef]
- Liang, X.; Peng, L.H.; Zhang, S.; Zhou, S.; Yoshida, A.; Osatomi, K.; Bellou, N.; Guo, X.P.; Dobretsov, S.; Yang, J.L. Polyurethane, epoxy resin and polydimethylsiloxane altered biofilm formation and mussel settlement. Chemosphere 2019, 218, 599–608. [Google Scholar] [CrossRef]
- O’Donnell, M.J.; George, M.N.; Carrington, E. Mussel byssus attachment weakened by ocean acidification. Nat. Clim. Chang. 2013, 3, 587–590. [Google Scholar] [CrossRef]
- Petrone, L.; Kumar, A.; Sutanto, C.N.; Patil, N.J.; Kannan, S.; Palaniappan, A.; Amini, S.; Zappone, B.; Verma, C.; Miserez, A. Mussel adhesion is dictated by time-regulated secretion and molecular conformation of mussel adhesive proteins. Nat. Commun. 2015, 6, 8737. [Google Scholar] [CrossRef]
- Ramesh, K.; Hu, M.Y.; Thomsen, J.; Bleich, M.; Melzner, F. Mussel larvae modify calcifying fluid carbonate chemistry to promote calcification. Nat. Commun. 2017, 8, 1709. [Google Scholar] [CrossRef] [PubMed]
- Thomsen, J.; Stapp, L.S.; Haynert, K.; Schade, H.; Danelli, M.; Lannig, G.; Wegner, K.M.; Melzner, F. Naturally acidified habitat selects for ocean acidification-tolerant mussels. Sci. Adv. 2017, 3, e1602411. [Google Scholar] [CrossRef] [PubMed]
- Zeng, Z.; Guo, X.P.; Cai, X.; Wang, P.; Li, B.; Yang, J.L.; Wang, X. Pyomelanin from Pseudoalteromonas lipolytica reduces biofouling. Microb. Biotechnol. 2017, 10, 1718–1731. [Google Scholar] [CrossRef] [PubMed]
- Wei, X.L.; Fu, Z.Q.; Li, J.J.; Guo, B.Y.; Ye, Y.Y. Genetic Structure and Phylogeography of Commercial Mytilus unguiculatus in China Based on Mitochondrial COI and Cytb Sequences. Fishes 2023, 8, 89. [Google Scholar] [CrossRef]
- Li, J.; Ye, Y.; Wu, C.; Qi, P.; Guo, B.; Chen, Y. Genetic variation of Mytilus coruscus Gould (Bivalvia: Mytilidae) populations in the East China Sea inferred from mtDNA COI gene Sequence. Biochem. Syst. 2013, 50, 30–38. [Google Scholar] [CrossRef]
- Ye, Y.-y.; Li, J.-j.; Wu, C.-w.; Xu, M.-y.; Guo, B.-y. Genetic analysis of mussel (Mytilus coruscus) populations on the coast of East China Sea revealed by ISSR-PCR markers. Biochem. Syst. Ecol. 2012, 45, 1–6. [Google Scholar] [CrossRef]
- Ying-Ying, Y.E.; Mei-Ying, X.U.; Guo, B.Y.; Chang-Wen, W.U. Genetic Structure and Sequence Analysis of Four Populations of Mytilus coruscus in the Coastal Waters of Southeast China Sea Using 16S rRNA. Oceanol. Limnol. Sin. 2012, 43, 376–381. [Google Scholar]
- Yi, C.H.; Yoon, M.; Kim, J.M.; Kim, I.H.; Cho, I.Y.; An, H.S. Genetic analysis and population genetic structure of hard-shelled mussel, Mytilus coruscus Gould 1861 (Mytiloida: Mytilidae) from the coasts of South Korea based on mitochondrial cytochrome oxidase (COI) gene sequences. Genes Genom. 2021, 43, 577–585. [Google Scholar] [CrossRef]
- Davey, J.W.; Hohenlohe, P.A.; Etter, P.D.; Boone, J.Q.; Catchen, J.M.; Blaxter, M.L. Genome-wide genetic marker discovery and genotyping using next-generation sequencing. Nat. Rev. Genet. 2011, 12, 499–510. [Google Scholar] [CrossRef] [PubMed]
- Metzker, M.L. Sequencing technologies—The next generation. Nat. Rev. Genet. 2010, 11, 31–46. [Google Scholar] [CrossRef]
- Stratton, M. Genome resequencing and genetic variation. Nat. Biotechnol. 2008, 26, 65–66. [Google Scholar] [CrossRef] [PubMed]
- Wu, B.; Chen, X.; Yu, M.J.; Ren, J.F.; Hu, J.; Shao, C.W.; Zhou, L.Q.; Sun, X.J.; Yu, T.; Zheng, Y.X.; et al. Chromosome-level genome and population genomic analysis provide insights into the evolution and environmental adaptation of Jinjiang oyster Crassostrea ariakensis. Mol. Ecol. Resour. 2022, 22, 1529–1544. [Google Scholar] [CrossRef] [PubMed]
- Lv, J.; Cai, Y.; Liu, P.; Huang, X.; Lv, Z.; Zhang, R.; Zhao, L.; Bao, L.; Wang, S.; Hu, J. Genomic differentiation and selection signatures of two elite varieties of Yesso scallop Mizuhopecten yessoensis. Aquaculture 2022, 550, 737842. [Google Scholar] [CrossRef]
- Lallias, D.; Lapègue, S.; Hecquet, C.; Boudry, P.; Beaumont, A.R. AFLP-based genetic linkage maps of the blue mussel (Mytilus edulis). Anim. Genet. 2007, 38, 340–349. [Google Scholar] [CrossRef]
- Simon, A.; Fraïsse, C.; El Ayari, T.; Liautard-Haag, C.; Strelkov, P.; Welch, J.J.; Bierne, N. How do species barriers decay? Concordance and local introgression in mosaic hybrid zones of mussels. J. Evol. Biol. 2021, 34, 208–223. [Google Scholar] [CrossRef]
- Wilson, J.; Matejusova, I.; McIntosh, R.E.; Carboni, S.; Bekaert, M. New diagnostic SNP molecular markers for the Mytilus species complex. PLoS ONE 2018, 13, e0200654. [Google Scholar] [CrossRef]
- Carboni, S.; Evans, S.; Tanner, K.; Davie, A.; Bekaert, M.; Fitzer, S. Are Shell Strength Phenotypic Traits in Mussels Associated with Species Alone? Aquac. J. 2021, 1, 3–13. [Google Scholar] [CrossRef]
- Nguyen, T.T.T.; Hayes, B.J.; Ingram, B.A. Genetic parameters and response to selection in blue mussel (Mytilus galloprovincialis) using a SNP-based pedigree. Aquaculture 2014, 420–421, 295–301. [Google Scholar] [CrossRef]
- Yang, J.L.; Feng, D.D.; Liu, J.; Xu, J.K.; Chen, K.; Li, Y.F.; Zhu, Y.T.; Liang, X.; Lu, Y. Chromosome-level genome assembly of the hard-shelled mussel Mytilus coruscus, a widely distributed species from the temperate areas of East Asia. Gigascience 2021, 10, giab024. [Google Scholar] [CrossRef]
- Sun, J.; Zhang, Y.; Xu, T.; Zhang, Y.; Mu, H.; Zhang, Y.; Lan, Y.; Fields, C.J.; Hui, J.H.L.; Zhang, W.; et al. Adaptation to deep-sea chemosynthetic environments as revealed by mussel genomes. Nat. Ecol. Evol. 2017, 1, 0121. [Google Scholar] [CrossRef]
- Corrochano-Fraile, A.; Davie, A.; Carboni, S.; Bekaert, M. Evidence of multiple genome duplication events in Mytilus evolution. BMC Genom. 2022, 23, 340. [Google Scholar] [CrossRef]
- Li, L.; Li, A.; Song, K.; Meng, J.; Guo, X.; Li, S.; Li, C.; De Wit, P.; Que, H.; Wu, F.; et al. Divergence and plasticity shape adaptive potential of the Pacific oyster. Nat. Ecol. Evol. 2018, 2, 1751–1760. [Google Scholar] [CrossRef] [PubMed]
- Liu, C.; Wang, S.; Dong, X.; Zhao, J.; Ye, X.; Gong, R.; Ren, Z. Exploring the genomic resources and analysing the genetic diversity and population structure of Chinese indigenous rabbit breeds by RAD-seq. BMC Genom. 2021, 22, 573. [Google Scholar] [CrossRef]
- Roorkiwal, M.; Nayak, S.N.; Thudi, M.; Upadhyaya, H.D.; Brunel, D.; Mournet, P.; This, D.; Sharma, P.C.; Varshney, R.K. Allele diversity for abiotic stress responsive candidate genes in chickpea reference set using gene based SNP markers. Front. Plant Sci. 2014, 5, 248. [Google Scholar] [CrossRef]
- Wilcox, B.A.; Murphy, D.D. Conservation Strategy: The Effects of Fragmentation on Extinction. Am. Nat. 1985, 125, 879–887. [Google Scholar] [CrossRef]
- Li, A.; Dai, H.; Guo, X.; Zhang, Z.; Zhang, K.; Wang, C.; Wang, X.; Wang, W.; Chen, H.; Li, X.; et al. Genome of the estuarine oyster provides insights into climate impact and adaptive plasticity. Commun. Biol. 2021, 4, 1287. [Google Scholar] [CrossRef]
- Nunez, J.C.B.; Flight, P.A.; Neil, K.B.; Rong, S.; Eriksson, L.A.; Ferranti, D.A.; Rosenblad, M.A.; Blomberg, A.; Rand, D.M. Footprints of natural selection at the mannose-6-phosphate isomerase locus in barnacles. Proc. Natl. Acad. Sci. USA 2020, 117, 5376–5385. [Google Scholar] [CrossRef] [PubMed]
- Loera-Sánchez, M.; Studer, B.; Kölliker, R. A multispecies amplicon sequencing approach for genetic diversity assessments in grassland plant species. Mol. Ecol. Resour. 2022, 22, 1725–1745. [Google Scholar] [CrossRef]
- Kincaid, H.L. Inbreeding in fish populations used for aquaculture. Aquaculture 1983, 33, 215–227. [Google Scholar] [CrossRef]
- Allendorf, F.W. Genetic drift and the loss of alleles versus heterozygosity. Zoo Biol. 1986, 5, 181–190. [Google Scholar] [CrossRef]
- Shen, Y.; Li, J.L.; Feng, B.B. Genetic Analysis of Cultured and Wild Populations of Mytilus coruscus Based on Mitochondrial DNA. Zool. Res. 2009, 30, 240. [Google Scholar] [CrossRef]
- Bierne, N.; Bonhomme, F.; David, P. Habitat preference and the marine-speciation paradox. Proc. Biol. Sci. 2003, 270, 1399–1406. [Google Scholar] [CrossRef] [PubMed]
- Cornell, H.V.; Harrison, S.P. What Are Species Pools and When Are They Important? Annu. Rev. Ecol. Evol. Syst. 2014, 45, 45–67. [Google Scholar] [CrossRef]
- Selmoni, O.; Vajana, E.; Guillaume, A.; Rochat, E.; Joost, S. Sampling strategy optimization to increase statistical power in landscape genomics: A simulation-based approach. Mol. Ecol. Resour. 2020, 20, 154–169. [Google Scholar] [CrossRef]
- Beveridge, M.; Simmons, L.W. Panmixia: An example from Dawson’s burrowing bee (Amegilla dawsoni) (Hymenoptera: Anthophorini). Mol. Ecol. 2006, 15, 951–957. [Google Scholar] [CrossRef]
- Nathan, R. Long-distance dispersal of plants. Science 2006, 313, 786–788. [Google Scholar] [CrossRef]
- Riginos, C.; Crandall, E.D.; Liggins, L.; Bongaerts, P.; Treml, E.A. Navigating the currents of seascape genomics: How spatial analyses can augment population genomic studies. Curr. Zool. 2016, 62, 581–601. [Google Scholar] [CrossRef]
- Gillingham, M.A.F.; Béchet, A.; Cézilly, F.; Wilhelm, K.; Rendón-Martos, M.; Borghesi, F.; Nissardi, S.; Baccetti, N.; Azafzaf, H.; Menke, S.; et al. Offspring Microbiomes Differ Across Breeding Sites in a Panmictic Species. Front. Microbiol. 2019, 10, 35. [Google Scholar] [CrossRef]
- Park, C.-J.; Hara, M.; Lee, J.-H.; Noh, J.K.; Kim, H.C.; Park, J.W.; Kim, S.Y. Genetic population structure of the wild Pacific abalone (Haliotis discus) in Korea and Japan based on microsatellite DNA markers. Biochem. Syst. Ecol. 2012, 44, 86–95. [Google Scholar] [CrossRef]
- Cheang, C.C.; Tsang, L.M.; Ng, W.C.; Williams, G.A.; Chu, K.H.; Chan, B.K.K. Phylogeography of the cold-water barnacle Chthamalus challengeri in the north-western Pacific: Effect of past population expansion and contemporary gene flow. J. Biogeogr. 2012, 39, 1819–1835. [Google Scholar] [CrossRef]
- Francisco, S.M.; Faria, C.; Lengkeek, W.; Vieira, M.N.; Velasco, E.M.; Almada, V.C. Phylogeography of the shanny Lipophrys pholis (Pisces: Blenniidae) in the NE Atlantic records signs of major expansion event older than the last glaciation. J. Exp. Mar. Biol. Ecol. 2011, 403, 14–20. [Google Scholar] [CrossRef]
- Kimura, Y.; Ishikawa, S.; Tokai, T.; Nishida, M.; Tsukamoto, K. Early life history characteristics and genetic homogeneity of Conger myriaster leptocephali along the east coast of central Japan. Fish. Res. 2004, 70, 61–69. [Google Scholar] [CrossRef]
- Wang, C.; Bao, W.Y.; Gu, Z.Q.; Li, Y.F.; Liang, X.; Ling, Y.; Cai, S.L.; Shen, H.D.; Yang, J.L. Larval settlement and metamorphosis of the mussel Mytilus coruscus in response to natural biofilms. Biofouling 2012, 28, 249–256. [Google Scholar] [CrossRef] [PubMed]
- Gu, Z.Q.; Ni, M.L.; Fan, W.M. Observation on Embryonic Development of Mytilus coruscus. J. Anhui Agric. Sci. 2010, 38, 18213–18215. [Google Scholar]
- Ichiye, T.; Li, L. A Numerical Study of Circulation in a Northeastern Part of the East China Sea. In Elsevier Oceanography Series; Ichiye, T., Ed.; Elsevier: Amsterdam, The Netherlands, 1984; Volume 39, pp. 187–207. [Google Scholar]
- Guohong, F.; Susanto, D.; Soesilo, I.; Zheng, Q.a.; Fangli, Q.; Zexun, W. A note on the South China Sea shallow interocean circulation. Adv. Atmos. Sci. 2005, 22, 946–954. [Google Scholar] [CrossRef]
- Palma, E.D.; Matano, R.P.; Piola, A.R. A numerical study of the Southwestern Atlantic Shelf circulation: Stratified ocean response to local and offshore forcing. J. Geophys. Res. Ocean. 2008, 113, C11010. [Google Scholar] [CrossRef]
- Imbrie, J.; Boyle, E.A.; Clemens, S.C.; Duffy, A.; Howard, W.R.; Kukla, G.; Kutzbach, J.; Martinson, D.G.; McIntyre, A.; Mix, A.C.; et al. On the Structure and Origin of Major Glaciation Cycles 1. Linear Responses to Milankovitch Forcing. Paleoceanography 1992, 7, 701–738. [Google Scholar] [CrossRef]
- Marko, P.; Hoffman, J.; Emme, S.; McGovern, T.; Keever, C.; Cox, L. The “Expansion-Contraction” Model of Pleistocene Biogeography: Rocky Shores Suffer a Sea Change? Mol. Ecol. 2010, 19, 146–169. [Google Scholar] [CrossRef]
- Foo, S.A.; Byrne, M. Acclimatization and Adaptive Capacity of Marine Species in a Changing Ocean. Adv. Mar. Biol. 2016, 74, 69–116. [Google Scholar]
- Yao, C.L.; Somero, G.N. The impact of acute temperature stress on hemocytes of invasive and native mussels (Mytilus galloprovincialis and Mytilus californianus): DNA damage, membrane integrity, apoptosis and signaling pathways. J. Exp. Biol. 2012, 215, 4267–4277. [Google Scholar] [CrossRef]
- Yao, C.L.; Somero, G.N. Thermal stress and cellular signaling processes in hemocytes of native (Mytilus californianus) and invasive (M. galloprovincialis) mussels: Cell cycle regulation and DNA repair. Comp. Biochem. Physiol. Part A Mol. Integr. Physiol. 2013, 165, 159–168. [Google Scholar] [CrossRef]
- Wang, J.; Dong, B.; Yu, Z.X.; Yao, C.L. The impact of acute thermal stress on green mussel Perna viridis: Oxidative damage and responses. Comp. Biochem. Physiol. Part A Mol. Integr. Physiol. 2018, 222, 7–15. [Google Scholar] [CrossRef] [PubMed]
- Aleng, N.A.; Sung, Y.Y.; MacRae, T.H.; Abd Wahid, M.E. Non-Lethal Heat Shock of the Asian Green Mussel, Perna viridis, Promotes Hsp70 Synthesis, Induces Thermotolerance and Protects Against Vibrio Infection. PLoS ONE 2015, 10, e0135603. [Google Scholar] [CrossRef] [PubMed]
- Nie, H.; Jiang, L.; Chen, P.; Huo, Z.; Yang, F.; Yan, X. High throughput sequencing of RNA transcriptomes in Ruditapes philippinarum identifies genes involved in osmotic stress response. Sci. Rep. 2017, 7, 4953. [Google Scholar] [CrossRef]
- Wang, J.; Ma, L.-X.; Dong, Y.-W. Coping with harsh heat environments: Molecular adaptation of metabolic depression in the intertidal snail Echinolittorina radiata. Cell Stress Chaperones 2022, 12, 1–15. [Google Scholar] [CrossRef]
- Wang, Y.X.; Lin, S.R.; Xu, L.Z.; Ye, Y.Y.; Qi, P.Z.; Wang, W.F.; Buttino, I.; Li, H.F.; Guo, B.Y. Comparative transcriptomic analysis revealed changes in multiple signaling pathways involved in protein degradation in the digestive gland of Mytilus coruscus during high-temperatures. Comp. Biochem. Physiol. Part D Genom. Proteom. 2023, 46, 101060. [Google Scholar] [CrossRef]
- Seo, H.R.; Jeong, D.; Lee, S.; Lee, H.S.; Lee, S.A.; Kang, S.W.; Kwon, J. CHIP and BAP1 Act in Concert to Regulate INO80 Ubiquitination and Stability for DNA Replication. Mol. Cells 2021, 44, 101–115. [Google Scholar] [CrossRef]
- Yusof, N.A.; Masnoddin, M.; Charles, J.; Thien, Y.Q.; Nasib, F.N.; Wong, C.M.V.L.; Abdul Murad, A.M.; Mahadi, N.M.; Bharudin, I. Can heat shock protein 70 (HSP70) serve as biomarkers in Antarctica for future ocean acidification, warming and salinity stress? Polar Biol. 2022, 45, 371–394. [Google Scholar] [CrossRef]
- Pan, X.; Zhu, W.; Xu, D.; Yang, H.; Cao, X.; Sui, Z. cDNA cloning of four Hsp genes from Agarophyton vermiculophyllum and transcription analysis in different phases. Mar. Life Sci. Technol. 2020, 2, 222–230. [Google Scholar] [CrossRef]
- Somero, G.N. Solutions: How adaptive changes in cellular fluids enable marine life to cope with abiotic stressors. Mar. Life Sci. Technol. 2022, 4, 389–413. [Google Scholar] [CrossRef]
- Snyder, M.J. Cytochrome P450 enzymes in aquatic invertebrates: Recent advances and future directions. Aquat. Toxicol. 2000, 48, 529–547. [Google Scholar] [CrossRef]
- Kültz, D. Evolution of cellular stress response mechanisms. J. Exp. Zool. Part A Ecol. Integr. Physiol. 2020, 333, 359–378. [Google Scholar] [CrossRef]
- Vergara-Amado, J.; Silva, A.X.; Manzi, C.; Nespolo, R.F.; Cárdenas, L. Differential expression of stress candidate genes for thermal tolerance in the sea urchin Loxechinus albus. J. Therm. Biol. 2017, 68, 104–109. [Google Scholar] [CrossRef]
- Dong, Y.W.; Liao, M.L.; Han, G.D.; Somero, G.N. An integrated, multi-level analysis of thermal effects on intertidal molluscs for understanding species distribution patterns. Biol. Rev. Camb. Philos. Soc. 2022, 97, 554–581. [Google Scholar] [CrossRef]
- Hatakeyama, S.; Nakayama, K.I. U-box proteins as a new family of ubiquitin ligases. Biochem. Biophys. Res. Commun. 2003, 302, 635–645. [Google Scholar] [CrossRef]
- Jiang, J.; Ballinger, C.A.; Wu, Y.; Dai, Q.; Cyr, D.M.; Höhfeld, J.; Patterson, C. CHIP is a U-box-dependent E3 ubiquitin ligase: Identification of Hsc70 as a target for ubiquitylation. J. Biol. Chem. 2001, 276, 42938–42944. [Google Scholar] [CrossRef]
- Wang, T.; Wang, W.; Wang, Q.; Xie, R.; Landay, A.; Chen, D. The E3 ubiquitin ligase CHIP in normal cell function and in disease conditions. Ann. N. Y. Acad. Sci. 2020, 1460, 3–10. [Google Scholar] [CrossRef]
- Byrne, M.; Soars, N.A.; Ho, M.A.; Wong, E.; McElroy, D.; Selvakumaraswamy, P.; Dworjanyn, S.A.; Davis, A.R. Fertilization in a suite of coastal marine invertebrates from SE Australia is robust to near-future ocean warming and acidification. Mar. Biol. 2010, 157, 2061–2069. [Google Scholar] [CrossRef]
- Visser, M.E. Keeping up with a warming world; assessing the rate of adaptation to climate change. Proc. Biol. Sci. 2008, 275, 649–659. [Google Scholar] [CrossRef]
- Zippay, M.L.; Hofmann, G.E. Physiological tolerances across latitudes: Thermal sensitivity of larval marine snails (Nucella spp.). Mar. Biol. 2010, 157, 707–714. [Google Scholar] [CrossRef]
- Jones, S.J.; Mieszkowska, N.; Wethey, D.S. Linking Thermal Tolerances and Biogeography: Mytilus edulis (L.) at its Southern Limit on the East Coast of the United States. Biol. Bull. 2009, 217, 73–85. [Google Scholar] [CrossRef]
- Sorte, C.J.B.; Jones, S.J.; Miller, L.P. Geographic variation in temperature tolerance as an indicator of potential population responses to climate change. J. Exp. Mar. Biol. Ecol. 2011, 400, 209–217. [Google Scholar] [CrossRef]
- Green, M.R.; Sambrook, J. Molecular Cloning: A Laboratory Manual (Fourth Edition): Three-Volume Set; Cold Spring Harbor Laboratory Press: New York, NY, USA, 2012. [Google Scholar]
- Bolger, A.M.; Lohse, M.; Usadel, B. Trimmomatic: A flexible trimmer for Illumina sequence data. Bioinformatics 2014, 30, 2114–2120. [Google Scholar] [CrossRef]
- Li, H.; Durbin, R. Fast and accurate short read alignment with Burrows-Wheeler transform. Bioinformatics 2009, 25, 1754–1760. [Google Scholar] [CrossRef]
- Li, H. A statistical framework for SNP calling, mutation discovery, association mapping and population genetical parameter estimation from sequencing data. Bioinformatics 2011, 27, 2987–2993. [Google Scholar] [CrossRef]
- Mckenna, A.; Hanna, M.; Banks, E.; Sivachenko, A.; Cibulskis, K.; Kernytsky, A.; Garimella, K.; Altshuler, D.; Gabriel, S.; Daly, M. The Genome Analysis Toolkit: A MapReduce framework for analyzing next-generation DNA sequencing data. Genome Res. 2010, 20, 1297–1303. [Google Scholar] [CrossRef]
- Van der Auwera, G.A.; Carneiro, M.O.; Hartl, C.; Poplin, R.; Del Angel, G.; Levy-Moonshine, A.; Jordan, T.; Shakir, K.; Roazen, D.; Thibault, J.; et al. From FastQ data to high confidence variant calls: The Genome Analysis Toolkit best practices pipeline. Curr. Protoc. Bioinform. 2013, 43, 11.10.11–11.10.33. [Google Scholar] [CrossRef]
- Kai, W.; Li, M.; Hakon, H. ANNOVAR: Functional annotation of genetic variants from high-throughput sequencing data. Nucleic Acids Res. 2010, 38, e164. [Google Scholar]
- Purcell, S.; Neale, B.; Todd-Brown, K.; Thomas, L.; Ferreira, M.A.R.; Bender, D.; Maller, J.; Sklar, P.; de Bakker, P.I.W.; Daly, M.J.; et al. PLINK: A tool set for whole-genome association and population-based linkage analyses. Am. J. Hum. Genet. 2007, 81, 559–575. [Google Scholar] [CrossRef] [PubMed]
- Danecek, P.; Auton, A.; Abecasis, G.; Albers, C.A.; Banks, E.; DePristo, M.A.; Handsaker, R.E.; Lunter, G.; Marth, G.T.; Sherry, S.T.; et al. The variant call format and VCFtools. Bioinformatics 2011, 27, 2156–2158. [Google Scholar] [CrossRef] [PubMed]
- Rousset, F. genepop’007: A complete re-implementation of the genepop software for Windows and Linux. Mol. Ecol. Resour. 2008, 8, 103–106. [Google Scholar] [CrossRef] [PubMed]
- Zhang, C.; Dong, S.S.; Xu, J.Y.; He, W.M.; Yang, T.L. PopLDdecay: A fast and effective tool for linkage disequilibrium decay analysis based on variant call format files. Bioinformatics 2019, 35, 1786–1788. [Google Scholar] [CrossRef] [PubMed]
- Bajgain, P.; Rouse, M.N.; Bulli, P.; Bhavani, S.; Gordon, T.; Wanyera, R.; Njau, P.N.; Legesse, W.; Anderson, J.A.; Pumphrey, M.O. Association mapping of North American spring wheat breeding germplasm reveals loci conferring resistance to Ug99 and other African stem rust races. BMC Plant Biol. 2015, 15, 249. [Google Scholar] [CrossRef]
- Plotree, D.; Plotgram, D. PHYLIP-Phylogeny inference package (version 3.2). Cladistics 1989, 5, 163–166. [Google Scholar]
- Kumar, S.; Stecher, G.; Tamura, K. MEGA7: Molecular Evolutionary Genetics Analysis Version 7.0 for Bigger Datasets. Mol. Biol. Evol. 2016, 33, 1870–1874. [Google Scholar] [CrossRef]
- Terhorst, J.; Kamm, J.A.; Song, Y.S. Robust and scalable inference of population history from hundreds of unphased whole genomes. Nat. Genet. 2017, 49, 303–309. [Google Scholar] [CrossRef]
- Tajima, F. Statistical method for testing the neutral mutation hypothesis by DNA polymorphism. Genetics 1989, 123, 585–595. [Google Scholar] [CrossRef]
- Alexander, D.H.; Novembre, J.; Lange, K. Fast model-based estimation of ancestry in unrelated individuals. Genome Res. 2009, 19, 1655–1664. [Google Scholar] [CrossRef]
- Zhao, X.; Yu, H.; Kong, L.; Liu, S.; Li, Q. Comparative transcriptome analysis of two oysters, Crassostrea gigas and Crassostrea hongkongensis provides insights into adaptation to hypo-osmotic conditions. PLoS ONE 2014, 9, e111915. [Google Scholar] [CrossRef]
- Maas, D.L.; Prost, S.; Bi, K.; Smith, L.L.; Armstrong, E.E.; Aji, L.P.; Toha, A.H.A.; Gillespie, R.G.; Becking, L.E. Rapid divergence of mussel populations despite incomplete barriers to dispersal. Mol. Ecol. 2018, 27, 1556–1571. [Google Scholar] [CrossRef] [PubMed]
- Weir, B.S.; Cockerham, C.C. Estimating F-Statistics for the Analysis of Population Structure. Evolution 1984, 38, 1358–1370. [Google Scholar]
- R Core Team. R: A language and environment for statistical computing. Computing 2011, 1, 12–21. [Google Scholar]
- Hu, X.-S.; Ennos, R.A. On estimation of the ratio of pollen to seed flow among plant populations. Heredity 1997, 79, 541–552. [Google Scholar] [CrossRef]
- Yu, G.; Wang, L.G.; Han, Y.; He, Q.Y. clusterProfiler: An R package for comparing biological themes among gene clusters. Omics J. Integr. Biol. 2012, 16, 284–287. [Google Scholar] [CrossRef] [PubMed]






| Filtration Process Parameters | SNP Number |
|---|---|
| Total unfiltered SNPs | 269,960,788 |
| QD > 2, FS < 60, MQ > 40, MQRankSum > −12.5, ReadPosRankSum > −8.0 | 232,334,799 |
| Minor allele frequency (MAF) ≥ 10%, <10% max-missing, SNPs with depth from 4 to 50× | 25,859,986 |
| SNP Type | Count | Percent (%) | |
|---|---|---|---|
| Upstream | 1,241,961 | 4.92% | |
| Intergentic | 10,760,112 | 42.59% | |
| Downstream | 1,154,443 | 4.57% | |
| Splicing | 4029 | 0.02% | |
| Intronic | 11,078,046 | 43.85% | |
| Stopgain | 14,406 | 0.06% | |
| Unknown | 13,375 | 0.05% | |
| Exonic | Stoploss | 1174 | 0.004% |
| Synonymous SNV | 447,427 | 1.77% | |
| Non-synonymous SNV | 490,247 | 1.94% |
| Statistic | Dalian (DL) | Qingdao (QD) | Lianyungang (LYG) | Zhoushan (ZS) | Xiangshan (XS) | Yuhuan (YH) | Taishan (TS) | Zhangzhou (ZZ) |
|---|---|---|---|---|---|---|---|---|
| Ho | 0.277 | 0.278 | 0.281 | 0.282 | 0.281 | 0.275 | 0.283 | 0.283 |
| He | 0.281 | 0.281 | 0.281 | 0.281 | 0.281 | 0.281 | 0.281 | 0.281 |
| π | 3.770 × 10−3 | 3.667 × 10−3 | 3.781 × 10−3 | 3.213 × 10−3 | 3.788 × 10−3 | 3.727 × 10−3 | 3.793 × 10−3 | 3.787 × 10−3 |
| Fis | 0.014 | 0.011 | 0.0004 | 0.003 | 0.002 | 0.022 | 0.007 | 0.009 |
| Tajima’sD | 0.353 | 0.374 | 0.395 | 0.430 | 0.353 | 0.343 | 0.369 | 0.401 |
| HWE p-value | 0.809 | 0.813 | 0.813 | 0.843 | 0.814 | 0.810 | 0.814 | 0.816 |
| MAF | 0.194 | 0.187 | 0.188 | 0.189 | 0.188 | 0.186 | 0.188 | 0.188 |
Disclaimer/Publisher’s Note: The statements, opinions and data contained in all publications are solely those of the individual author(s) and contributor(s) and not of MDPI and/or the editor(s). MDPI and/or the editor(s) disclaim responsibility for any injury to people or property resulting from any ideas, methods, instructions or products referred to in the content. |
© 2023 by the authors. Licensee MDPI, Basel, Switzerland. This article is an open access article distributed under the terms and conditions of the Creative Commons Attribution (CC BY) license (https://creativecommons.org/licenses/by/4.0/).
Share and Cite
Guo, F.; Ye, Y.; Zhu, K.; Lin, S.; Wang, Y.; Dong, Z.; Yao, R.; Li, H.; Wang, W.; Liao, Z.; et al. Genetic Diversity, Population Structure, and Environmental Adaptation Signatures of Chinese Coastal Hard-Shell Mussel Mytilus coruscus Revealed by Whole-Genome Sequencing. Int. J. Mol. Sci. 2023, 24, 13641. https://doi.org/10.3390/ijms241713641
Guo F, Ye Y, Zhu K, Lin S, Wang Y, Dong Z, Yao R, Li H, Wang W, Liao Z, et al. Genetic Diversity, Population Structure, and Environmental Adaptation Signatures of Chinese Coastal Hard-Shell Mussel Mytilus coruscus Revealed by Whole-Genome Sequencing. International Journal of Molecular Sciences. 2023; 24(17):13641. https://doi.org/10.3390/ijms241713641
Chicago/Turabian StyleGuo, Feng, Yingying Ye, Kecheng Zhu, Shuangrui Lin, Yuxia Wang, Zhenyu Dong, Ronghui Yao, Hongfei Li, Weifeng Wang, Zhi Liao, and et al. 2023. "Genetic Diversity, Population Structure, and Environmental Adaptation Signatures of Chinese Coastal Hard-Shell Mussel Mytilus coruscus Revealed by Whole-Genome Sequencing" International Journal of Molecular Sciences 24, no. 17: 13641. https://doi.org/10.3390/ijms241713641
APA StyleGuo, F., Ye, Y., Zhu, K., Lin, S., Wang, Y., Dong, Z., Yao, R., Li, H., Wang, W., Liao, Z., Guo, B., & Yan, X. (2023). Genetic Diversity, Population Structure, and Environmental Adaptation Signatures of Chinese Coastal Hard-Shell Mussel Mytilus coruscus Revealed by Whole-Genome Sequencing. International Journal of Molecular Sciences, 24(17), 13641. https://doi.org/10.3390/ijms241713641

