The Distinct Innate Immune Response of Warm Ischemic Injured Livers during Continuous Normothermic Machine Perfusion
Abstract
:1. Introduction
2. Results
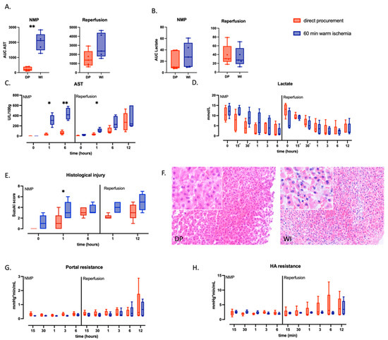
2.1. Warm Ischemic Livers Display More Severe Injury
2.2. Warm Ischemic Injured Livers Exhibit an Anti-Inflammatory Phenotype during Continuous NMP
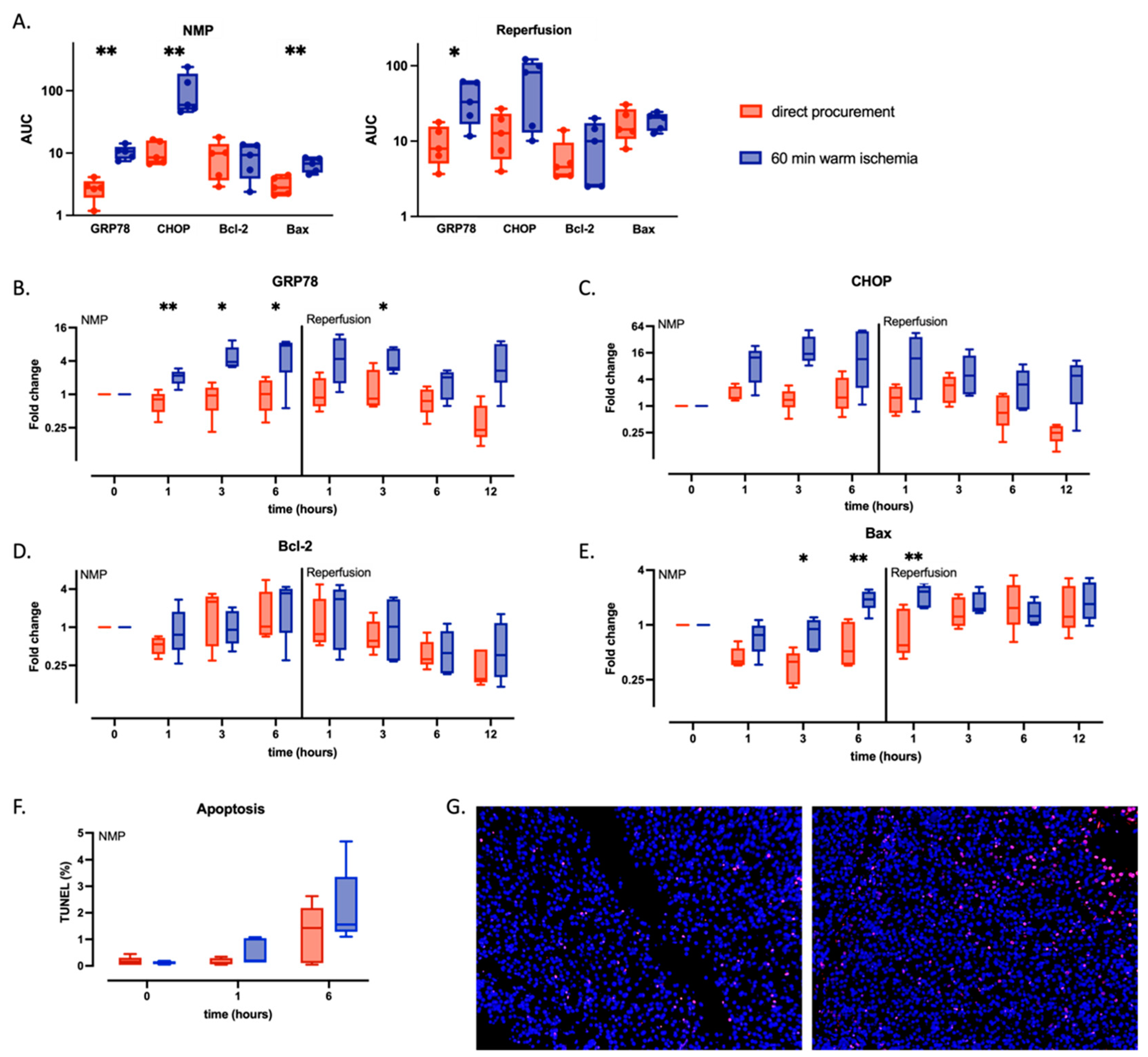
2.3. Endoplasmic Reticulum-Specific Stress Signaling Is Stronger in WI Livers during NMP and Persists during WB Reperfusion
2.4. A Distinct Pattern in Leukocyte Mobilization
3. Discussion
4. Materials and Methods
4.1. Experimental Design and Endpoints
4.2. Animals
4.3. Surgery
4.4. Normothermic Machine Perfusion
4.5. Assays
4.5.1. Intrahepatic Vascular Resistance
4.5.2. Hepatocellular Damage and Function
4.5.3. Histology
4.5.4. Cytokine Levels
4.5.5. ER Stress
4.5.6. Immunohistochemistry
4.6. Statistical Analyses
Author Contributions
Funding
Institutional Review Board Statement
Informed Consent Statement
Data Availability Statement
Acknowledgments
Conflicts of Interest
References
- Dunson, J.R.; Bakhtiyar, S.S.; Joshi, M.; Goss, J.A.; Rana, A. Intent-to-treat survival in liver transplantation has not improved in 3 decades due to donor shortage relative to waitlist growth. Clin. Transplant. 2021, 35, e14433. [Google Scholar] [CrossRef]
- Blondeel, J.; Monbaliu, D.; Gilbo, N. Dynamic liver preservation: Are we still missing pieces of the puzzle? Artif. Organs 2022, 47, 248–259. [Google Scholar] [CrossRef] [PubMed]
- Eden, J.; Da Silva, R.X.S.; Cortes-Cerisuelo, M.; Croome, K.; De Carlis, R.; Hessheimer, A.J.; Muller, X.; de Goeij, F.; Banz, V.; Magini, G.; et al. Utilization of livers donated after circulatory death for transplantation—An international comparison. J. Hepatol. 2023, 78, 1007–1016. [Google Scholar] [CrossRef] [PubMed]
- Meurisse, N.; Bussche, S.V.; Jochmans, I.; Francois, J.; Desschans, B.; Laleman, W.; Van der Merwe, S.; Van Steenbergen, W.; Cassiman, D.; Verslype, C.; et al. Outcomes of Liver Transplantations Using Donations After Circulatory Death: A Single-Center Experience. Transplant. Proc. 2012, 44, 2868–2873. [Google Scholar] [CrossRef]
- Gaurav, R.M.; Butler, A.J.M.; Kosmoliaptsis, V.; Mumford, L.; Fear, C.; Swift, L.; Fedotovs, A.M.; Upponi, S.M.; Khwaja, S.M.; Richards, J.; et al. Liver Transplantation Outcomes from Controlled Circulatory Death Donors. Ann. Surg. 2022, 275, 1156–1164. [Google Scholar] [CrossRef]
- Ceresa CD, L.; Nasralla, D.; Coussios, C.C.; Friend, P.J. The case for normothermic machine perfusion in liver transplantation. Liver Transplant. 2018, 24, 269–275. [Google Scholar] [CrossRef] [PubMed]
- Markmann, J.F.; Abouljoud, M.S.; Ghobrial, R.M.; Bhati, C.S.; Pelletier, S.J.; Lu, A.D.; Ottmann, S.; Klair, T.; Eymard, C.; Roll, G.R.; et al. Impact of Portable Normothermic Blood-Based Machine Perfusion on Outcomes of Liver Transplant. JAMA Surg. 2022, 157, 189–198. [Google Scholar] [CrossRef] [PubMed]
- Mergental, H.; Perera, M.; Laing, R.; Muiesan, P.; Isaac, J.; Smith, A.; Stephenson, B.; Cilliers, H.; Neil, D.; Hübscher, S.; et al. Transplantation of Declined Liver Allografts Following Normothermic Ex-Situ Evaluation. Am. J. Transplant. 2016, 16, 3235–3245. [Google Scholar] [CrossRef]
- Mergental, H.; Laing, R.W.; Kirkham, A.J.; Perera, M.T.P.R.; Boteon, Y.L.; Attard, J.; Barton, D.; Curbishley, S.; Wilkhu, M.; Neil, D.A.H.; et al. Transplantation of discarded livers following viability testing with normothermic machine perfusion. Nat. Commun. 2020, 11, 2939. [Google Scholar] [CrossRef]
- van Leeuwen, O.B.; de Vries, Y.; Fujiyoshi, M.; Nijsten, M.W.N.; Ubbink, R.; Pelgrim, G.J.; Werner, M.J.M.; Reyntjens, K.M.E.M.; Berg, A.P.V.D.; de Boer, M.T.; et al. Transplantation of High-risk Donor Livers After Ex Situ Resuscitation and Assessment Using Combined Hypo- and Normothermic Machine Perfusion. Ann. Surg. 2019, 270, 906–914. [Google Scholar] [CrossRef]
- Lee, A.C.H.; Edobor, A.; Lysandrou, M.; Mirle, V.; Sadek, A.; Johnston, L.; Piech, R.; Rose, R.; Hart, J.; Amundsen, B.; et al. The Effect of Normothermic Machine Perfusion on the Immune Profile of Donor Liver. Front. Immunol. 2022, 13, 788935. [Google Scholar] [CrossRef]
- Ohman, A.; Raigani, S.; Santiago, J.C.; Heaney, M.G.; Boylan, J.M.; Parry, N.; Carroll, C.; Baptista, S.G.; Uygun, K.; Gruppuso, P.A.; et al. Activation of autophagy during normothermic machine perfusion of discarded livers is associated with improved hepatocellular function. Am. J. Physiol. Liver Physiol. 2022, 322, G21–G33. [Google Scholar] [CrossRef] [PubMed]
- Jassem, W.; Xystrakis, E.; Ghnewa, Y.G.; Yuksel, M.; Pop, O.; Martinez-Llordella, M.; Jabri, Y.; Huang, X.; Lozano, J.J.; Quaglia, A.; et al. Normothermic Machine Perfusion (NMP) Inhibits Proinflammatory Responses in the Liver and Promotes Regeneration. Hepatology 2019, 70, 682–695. [Google Scholar] [CrossRef] [PubMed]
- Monbaliu, D.; Liu, Q.; Vekemans, K.; Roskams, T.; Pirenne, J. Potentiation of Adverse Effects of Cold by WI in Circulatory Death Donors for Porcine Liver Transplantation. Trans. Proceed. 2012, 78, 2874–2879. [Google Scholar] [CrossRef]
- Liu, Z.; Pan, N.; Lv, X.; Li, S.; Wang, L.; Liu, Q. Orthotopic liver transplantation from cardiac death donors in the mouse: A new model and evaluation of cardiac death time. Iran J. Basic Med. Sci. 2017, 20, 683–689. [Google Scholar] [PubMed]
- Saat, T.C.; Susa, D.; Kok, N.F.; Engel, S.v.D.; Roest, H.P.; van der Laan, L.J.; Ijzermans, J.N.; de Bruin, R.W. Inflammatory genes in rat livers from cardiac- and brain death donors. J. Surg. Res. 2015, 198, 217–227. [Google Scholar] [CrossRef]
- Schwarz, P.; Custódio, G.; Rheinheimer, J.; Crispim, D.; Leitão, C.B.; Rech, T.H. Brain Death-Induced Inflammatory Activity is Similar to Sepsis-Induced Cytokine Release. Cell Transplant. 2018, 27, 1417–1424. [Google Scholar] [CrossRef]
- Nasralla, D.; for the Consortium for Organ Preservation in Europe; Coussios, C.C.; Mergental, H.; Akhtar, M.Z.; Butler, A.J.; Ceresa, C.D.L.; Chiocchia, V.; Dutton, S.J.; García-Valdecasas, J.C.; et al. A randomized trial of normothermic preservation in liver transplantation. Nature 2018, 557, 50–56. [Google Scholar] [CrossRef] [PubMed]
- Hirao, H.; Nakamura, K.; Kupiec-Weglinski, J.W. Liver ischaemia–reperfusion injury: A new understanding of the role of innate immunity. Nat. Rev. Gastroenterol. Hepatol. 2021, 19, 239–256. [Google Scholar] [CrossRef]
- van Golen, R.F.; van Gulik, T.M.; Heger, M. The sterile immune response during hepatic ischemia/reperfusion. Cytokine Growth. Factor Rev. 2012, 23, 69–84. [Google Scholar]
- Hautz, T.; Salcher, S.; Fodor, M.; Sturm, G.; Ebner, S.; Mair, A.; Trebo, M.; Untergasser, G.; Sopper, S.; Cardini, B.; et al. Immune cell dynamics deconvoluted by single-cell RNA sequencing in normothermic machine perfusion of the liver. Nat. Commun. 2023, 14, 2285. [Google Scholar] [CrossRef]
- Raigani, S.; Santiago, J.; Ohman, A.; Heaney, M.; Baptista, S.; Coe, T.M.; de Vries, R.J.; Rosales, I.; Shih, A.; Markmann, J.F.; et al. Pan-caspase inhibition during normothermic machine perfusion of discarded livers mitigates ex situ innate immune responses. Front. Immunol. 2022, 13, 940094. [Google Scholar] [CrossRef]
- Valizadeh, A.; Majidinia, M.; Samadi-Kafil, H.; Yousefi, M.; Yousefi, B. The roles of signaling pathways in liver repair and regeneration. J. Cell Physiol. 2019, 234, 14966–14974. [Google Scholar] [CrossRef]
- MacParland, S.A.; Liu, J.C.; Ma, X.-Z.; Innes, B.T.; Bartczak, A.M.; Gage, B.K.; Manuel, J.; Khuu, N.; Echeverri, J.; Linares, I.; et al. Single cell RNA sequencing of human liver reveals distinct intrahepatic macrophage populations. Nat. Commun. 2018, 9, 4383. [Google Scholar] [CrossRef] [PubMed]
- Nakamura, K.; Kageyama, S.; Kupiec-Weglinski, J.W. The Evolving Role of Neutrophils in Liver Transplant Ischemia-Reperfusion Injury. Curr. Transplant Rep. 2019, 6, 78. [Google Scholar] [CrossRef] [PubMed]
- Monbaliu, D.; Crabbé, T.; Roskams, T.; Fevery, J.; Verwaest, C.; Pirenne, J. Livers from non-heart-beating donors tolerate short periods of WI. Transplantation 2005, 79, 1226–1230. [Google Scholar] [CrossRef]
- Linares-Cervantes, I.; Echeverri, J.; Cleland, S.; Kaths, J.M.; Rosales, R.; Goto, T.; Kollmann, D.; Hamar, M.; Urbanellis, P.; Mazilescu, L.; et al. Predictor parameters of liver viability during porcine normothermic ex situ liver perfusion in a model of liver transplantation with marginal grafts. Am. J. Transplant. 2019, 19, 2991–3005. [Google Scholar] [CrossRef] [PubMed]
- Schön, M.R.; Kollmar, O.; Wolf, S.; Schrem, H.; Matthes, M.; Akkoc, N.; Schnoy, N.C.; Neuhaus, P. Liver Transplantation After Organ Preservation with Normothermic Extracorporeal Perfusion. Ann. Surg. 2001, 233, 114–123. [Google Scholar] [CrossRef]
- Charles AJaneway, J.; Travers, P.; Walport, M.; Shlomchik, M.J. Principles of Innate and Adaptive Immunity; Garland Science: New York, NY, USA, 2001. [Google Scholar]
- Colletti, L.M.; Johnson, K.J.; Kunkel, R.G.; Merion, R.M. Mechanisms of hyperacute rejection in porcine liver transplantation. Antibody-mediated endothelial injury. Transplantation 1994, 57, 1357–1363. [Google Scholar] [CrossRef]
- EUR-Lex-32010L0063-EN-EUR-Lex. Available online: https://eur-lex.europa.eu/legal-content/EN/TXT/?uri=CELEX:32010L0063 (accessed on 30 April 2023).
- Percie du Sert, N.; Hurst, V.; Ahluwalia, A.; Alam, S.; Avey, M.T.; Baker, M.; Browne, W.J.; Clark, A.; Cuthill, I.C.; Dirnagl, U.; et al. The ARRIVE guidelines 2.0: Updated guidelines for reporting animal research. PLoS Biol. 2020, 18, e3000410. [Google Scholar]
- Gilbo, N.; Wylin, T.; Heedfeld, V.M.; Jochmans, I.; Pirenne, J.; Friend, P.; Monbaliu, D. Porcine Liver Normothermic Machine Perfusion: Methodological Framework and Potential Pitfalls. Transplant. Direct 2021, 8, e1276. [Google Scholar] [CrossRef] [PubMed]
- Gilbo, N.; Jacquemin, M.; Nasralla, D.; Lazzaro, S.; Libbrecht, L.; Lavend’homme, R.; Peerlinck, K.; Ploeg, R.J.; Friend, P.J.; Pirenne, J.; et al. Coagulation Factors Accumulate During Normothermic Liver Machine Perfusion Regardless of Donor Type and Severity of Ischemic Injury. Transplantation 2021, 106, 510–518. [Google Scholar] [CrossRef] [PubMed]
- Suzuki, S.; Nakamura, S.; Koizumi, T.; Sakaguchi, S.; Baba, S.; Muro, H.; Fujise, Y. The beneficial Effect of a Prostaglandin 12 analog on ischemic rat liver. Transplantation 1991, 52, 979–983. [Google Scholar] [CrossRef] [PubMed]







| WI | DP | p-Value | |
|---|---|---|---|
| Animal weight (kg) | 30 (28.9–33.8) | 30 (26.6–33.8) | 0.81 |
| Liver weight (g) | 806 (713–858) | 770 (648–919) | 0.84 |
| Cold ischemia time (min) | 89 (79–111) | 83 (77–100) | 0.6 |
| Hemoglobin (g/dL) | |||
| Start NMP | 10.0 (6.5–11.6) | 9.3 (8.6–13.1) | 0.69 |
| End NMP | 5.8 (4–7.8) | 7 (6.8–7.7) | 0.45 |
| Start reperfusion | 6.7 (6.3–7.1) | 7.4 (7.1–8.3) | 0.04 |
| End reperfusion | 5 (3.9–7) | 3.5 (3.2–8.5) | >0.99 |
| pH | |||
| Start NMP | 7.12 (6.85–7.31) | 7.39 (7.29–7.49) | 0.056 |
| End NMP | 7.42 (7.34–7.61) | 7.34 (7.32–7.46) | 0.55 |
| End reperfusion | 7.43 (7.24–7.48) | 7.51 (7.42–7.58) | 0.095 |
| pO2 (mmHg) | |||
| Start NMP | 92 (79–154) | 99 (74–103) | 0.95 |
| End NMP | 88 (79–126) | 95 (83–99) | >0.99 |
| End reperfusion | 110 (78–125) | 86 (57–93) | 0.15 |
Disclaimer/Publisher’s Note: The statements, opinions and data contained in all publications are solely those of the individual author(s) and contributor(s) and not of MDPI and/or the editor(s). MDPI and/or the editor(s) disclaim responsibility for any injury to people or property resulting from any ideas, methods, instructions or products referred to in the content. |
© 2023 by the authors. Licensee MDPI, Basel, Switzerland. This article is an open access article distributed under the terms and conditions of the Creative Commons Attribution (CC BY) license (https://creativecommons.org/licenses/by/4.0/).
Share and Cite
Blondeel, J.; Gilbo, N.; Heedfeld, V.; Wylin, T.; Libbrecht, L.; Jochmans, I.; Pirenne, J.; Korf, H.; Monbaliu, D. The Distinct Innate Immune Response of Warm Ischemic Injured Livers during Continuous Normothermic Machine Perfusion. Int. J. Mol. Sci. 2023, 24, 12831. https://doi.org/10.3390/ijms241612831
Blondeel J, Gilbo N, Heedfeld V, Wylin T, Libbrecht L, Jochmans I, Pirenne J, Korf H, Monbaliu D. The Distinct Innate Immune Response of Warm Ischemic Injured Livers during Continuous Normothermic Machine Perfusion. International Journal of Molecular Sciences. 2023; 24(16):12831. https://doi.org/10.3390/ijms241612831
Chicago/Turabian StyleBlondeel, Joris, Nicholas Gilbo, Veerle Heedfeld, Tine Wylin, Louis Libbrecht, Ina Jochmans, Jacques Pirenne, Hannelie Korf, and Diethard Monbaliu. 2023. "The Distinct Innate Immune Response of Warm Ischemic Injured Livers during Continuous Normothermic Machine Perfusion" International Journal of Molecular Sciences 24, no. 16: 12831. https://doi.org/10.3390/ijms241612831
APA StyleBlondeel, J., Gilbo, N., Heedfeld, V., Wylin, T., Libbrecht, L., Jochmans, I., Pirenne, J., Korf, H., & Monbaliu, D. (2023). The Distinct Innate Immune Response of Warm Ischemic Injured Livers during Continuous Normothermic Machine Perfusion. International Journal of Molecular Sciences, 24(16), 12831. https://doi.org/10.3390/ijms241612831

