IL-7 Deficiency Exacerbates Atopic Dermatitis in NC/Nga Mice
Abstract
1. Introduction
2. Results
2.1. IL-7 Deficiency Exacerbates AD Pathogenesis in NC/Nga Mice
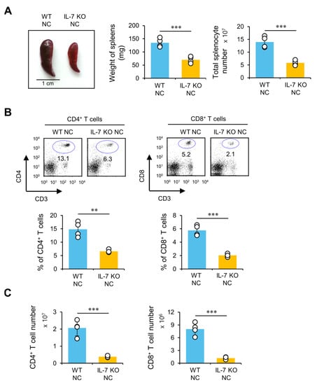
2.2. IL-7 Deficiency Induces Impaired Development of CD4+ and CD8+ T Cells in NC Mice with AD
2.3. Worsened AD Pathogenesis in IL-7 KO NC Mice Is Associated with Th2-Baised Immune Responses and Down-Regulation of IFN-γ and IL-17 Expression
2.4. The Effects of IL-7 Deficiency on AD Severity Are Associated with Expanded Basophils and Mast Cells in the Skin
2.5. Human Gene Expression Data Suggest a Strong Association between IL-7 Gene Expression and IFN-γ and IL-17 Gene Expression
3. Discussion
4. Materials and Methods
4.1. Study Design
4.2. Mice
4.3. Flow Cytometry
4.4. Flow Cytometry
4.5. ELISA
4.6. Preparation of Skin Cell Suspensions
4.7. Analysis of Skin Sections
4.8. Scoring the Severity of Skin Lesions
4.9. Data Collection in the GEPIA (Gene Expression Profiling Interactive Analysis)
4.10. Statistical Analysis
Supplementary Materials
Author Contributions
Funding
Institutional Review Board Statement
Informed Consent Statement
Data Availability Statement
Conflicts of Interest
References
- Otsuka, A.; Kabashima, K. Mast cells and basophils in cutaneous immune responses. Allergy 2015, 70, 131–140. [Google Scholar] [CrossRef] [PubMed]
- Lee, S.W.; Park, H.J.; Jeon, J.; Park, Y.H.; Kim, T.C.; Jeon, S.H.; Seong, R.H.; Van Kaer, L.; Hong, S. Ubiquitous Overexpression of Chromatin Remodeling Factor SRG3 Exacerbates Atopic Dermatitis in NC/Nga Mice by Enhancing Th2 Immune Responses. Int. J. Mol. Sci. 2021, 22, 1553. [Google Scholar] [CrossRef] [PubMed]
- Park, H.J.; Kim, T.C.; Park, Y.H.; Lee, S.W.; Jeon, J.; Park, S.H.; Van Kaer, L.; Hong, S. Repeated alpha-GalCer Administration Induces a Type 2 Cytokine-Biased iNKT Cell Response and Exacerbates Atopic Skin Inflammation in Valpha14(Tg) NC/Nga Mice. Biomedicines 2021, 9, 1619. [Google Scholar] [CrossRef] [PubMed]
- Hadi, H.A.; Tarmizi, A.I.; Khalid, K.A.; Gajdacs, M.; Aslam, A.; Jamshed, S. The Epidemiology and Global Burden of Atopic Dermatitis: A Narrative Review. Life 2021, 11, 936. [Google Scholar] [CrossRef]
- Park, H.J.; Lee, S.W.; Hong, S. Regulation of Allergic Immune Responses by Microbial Metabolites. Immune Netw. 2018, 18, e15. [Google Scholar] [CrossRef]
- Lee, S.W.; Park, H.J.; Park, S.H.; Hong, S. Oral administration of poly-gamma-glutamic acid prevents the development of atopic dermatitis in NC/Nga mice. Exp. Dermatol. 2013, 22, 561–563. [Google Scholar] [CrossRef]
- Weidinger, S.; Beck, L.A.; Bieber, T.; Kabashima, K.; Irvine, A.D. Atopic dermatitis. Nat. Rev. Dis. Primers 2018, 4, 1. [Google Scholar] [CrossRef]
- Schluns, K.S.; Kieper, W.C.; Jameson, S.C.; Lefrancois, L. Interleukin-7 mediates the homeostasis of naive and memory CD8 T cells in vivo. Nat. Immunol. 2000, 1, 426–432. [Google Scholar] [CrossRef]
- Kondrack, R.M.; Harbertson, J.; Tan, J.T.; McBreen, M.E.; Surh, C.D.; Bradley, L.M. Interleukin 7 regulates the survival and generation of memory CD4 cells. J. Exp. Med. 2003, 198, 1797–1806. [Google Scholar] [CrossRef]
- Lin, J.X.; Leonard, W.J. The Common Cytokine Receptor gamma Chain Family of Cytokines. Cold Spring Harb. Perspect. Biol. 2018, 10, a028449. [Google Scholar] [CrossRef]
- Park, H.J.; Lee, S.W.; Park, Y.H.; Kim, T.C.; Van Kaer, L.; Hong, S. CD1d-independent NK1.1(+) Treg cells are IL2-inducible Foxp3(+) T cells co-expressing immunosuppressive and cytotoxic molecules. Front. Immunol. 2022, 13, 951592. [Google Scholar] [CrossRef]
- Waickman, A.T.; Keller, H.R.; Kim, T.H.; Luckey, M.A.; Tai, X.; Hong, C.; Molina-Paris, C.; Walsh, S.T.R.; Park, J.H. The Cytokine Receptor IL-7Ralpha Impairs IL-2 Receptor Signaling and Constrains the In Vitro Differentiation of Foxp3(+) Treg Cells. iScience 2020, 23, 101421. [Google Scholar] [CrossRef]
- Penaranda, C.; Kuswanto, W.; Hofmann, J.; Kenefeck, R.; Narendran, P.; Walker, L.S.; Bluestone, J.A.; Abbas, A.K.; Dooms, H. IL-7 receptor blockade reverses autoimmune diabetes by promoting inhibition of effector/memory T cells. Proc. Natl. Acad. Sci. USA 2012, 109, 12668–12673. [Google Scholar] [CrossRef]
- Lee, L.F.; Axtell, R.; Tu, G.H.; Logronio, K.; Dilley, J.; Yu, J.; Rickert, M.; Han, B.; Evering, W.; Walker, M.G.; et al. IL-7 promotes T(H)1 development and serum IL-7 predicts clinical response to interferon-beta in multiple sclerosis. Sci. Transl. Med. 2011, 3, 93ra68. [Google Scholar] [CrossRef]
- van Roon, J.A.; Glaudemans, K.A.; Bijlsma, J.W.; Lafeber, F.P. Interleukin 7 stimulates tumour necrosis factor alpha and Th1 cytokine production in joints of patients with rheumatoid arthritis. Ann. Rheum. Dis. 2003, 62, 113–119. [Google Scholar] [CrossRef]
- Suto, H.; Matsuda, H.; Mitsuishi, K.; Hira, K.; Uchida, T.; Unno, T.; Ogawa, H.; Ra, C. NC/Nga mice: A mouse model for atopic dermatitis. Int. Arch. Allergy Immunol. 1999, 120 (Suppl. 1), 70–75. [Google Scholar] [CrossRef]
- Vranova, M.; Friess, M.C.; Haghayegh Jahromi, N.; Collado-Diaz, V.; Vallone, A.; Hagedorn, O.; Jadhav, M.; Willrodt, A.H.; Polomska, A.; Leroux, J.C.; et al. Opposing roles of endothelial and leukocyte-expressed IL-7Ralpha in the regulation of psoriasis-like skin inflammation. Sci. Rep. 2019, 9, 11714. [Google Scholar] [CrossRef]
- Chetoui, N.; Boisvert, M.; Gendron, S.; Aoudjit, F. Interleukin-7 promotes the survival of human CD4+ effector/memory T cells by up-regulating Bcl-2 proteins and activating the JAK/STAT signalling pathway. Immunology 2010, 130, 418–426. [Google Scholar] [CrossRef]
- Hashimoto, Y.; Kaneda, Y.; Akashi, T.; Arai, I.; Nakaike, S. Persistence of Staphylococcus aureus colonization on the skin of NC/Nga mice. J. Dermatol. Sci. 2004, 35, 143–150. [Google Scholar] [CrossRef]
- Brown, A.F.; Murphy, A.G.; Lalor, S.J.; Leech, J.M.; O’Keeffe, K.M.; Mac Aogain, M.; O’Halloran, D.P.; Lacey, K.A.; Tavakol, M.; Hearnden, C.H.; et al. Memory Th1 Cells Are Protective in Invasive Staphylococcus aureus Infection. PLoS Pathog. 2015, 11, e1005226. [Google Scholar] [CrossRef]
- Cho, J.S.; Pietras, E.M.; Garcia, N.C.; Ramos, R.I.; Farzam, D.M.; Monroe, H.R.; Magorien, J.E.; Blauvelt, A.; Kolls, J.K.; Cheung, A.L.; et al. IL-17 is essential for host defense against cutaneous Staphylococcus aureus infection in mice. J. Clin. Investig. 2010, 120, 1762–1773. [Google Scholar] [CrossRef] [PubMed]
- Barin, J.G.; Talor, M.V.; Schaub, J.A.; Diny, N.L.; Hou, X.; Hoyer, M.; Archer, N.K.; Gebremariam, E.S.; Davis, M.F.; Miller, L.S.; et al. Collaborative Interferon-gamma and Interleukin-17 Signaling Protects the Oral Mucosa from Staphylococcus aureus. Am. J. Pathol. 2016, 186, 2337–2352. [Google Scholar] [CrossRef] [PubMed]
- Bakker, D.S.; Garritsen, F.M.; Leavis, H.L.; van der Schaft, J.; Bruijnzeel-Koomen, C.; van den Broek, M.P.H.; de Bruin-Weller, M.S. Lymphopenia in atopic dermatitis patients treated with oral immunosuppressive drugs. J. Dermatol. Treat. 2018, 29, 682–687. [Google Scholar] [CrossRef] [PubMed]
- Hollestein, L.M.; Ye, M.Y.F.; Ang, K.L.; Forbes, H.; Mansfield, K.E.; Abuabara, K.; Smeeth, L.; Langan, S.M. The association between atopic eczema and lymphopenia: Results from a UK cohort study with replication in US survey data. J. Eur. Acad. Dermatol. Venereol. 2023, 37, 1190–1198. [Google Scholar] [CrossRef]
- Mazer, M.B.; Turnbull, I.R.; Miles, S.; Blood, T.M.; Sadler, B.; Hess, A.; Botney, M.D.; Martin, R.S.; Bosanquet, J.P.; Striker, D.A.; et al. Interleukin-7 Reverses Lymphopenia and Improves T-Cell Function in Coronavirus Disease 2019 Patient with Inborn Error of Toll-Like Receptor 3: A Case Report. Crit. Care Explor. 2021, 3, e0500. [Google Scholar] [CrossRef]
- Sheikh, V.; Porter, B.O.; DerSimonian, R.; Kovacs, S.B.; Thompson, W.L.; Perez-Diez, A.; Freeman, A.F.; Roby, G.; Mican, J.; Pau, A.; et al. Administration of interleukin-7 increases CD4 T cells in idiopathic CD4 lymphocytopenia. Blood 2016, 127, 977–988. [Google Scholar] [CrossRef]
- Lonati, A.; Licenziati, S.; Canaris, A.D.; Fiorentini, S.; Pasolini, G.; Marcelli, M.; Seidenari, S.; Caruso, A.; De Panfilis, G. Reduced production of both Th1 and Tc1 lymphocyte subsets in atopic dermatitis (AD). Clin. Exp. Immunol. 1999, 115, 1–5. [Google Scholar] [CrossRef]
- Park, H.J.; Lee, S.W.; Park, S.H.; Hong, S. iNKT Cells Are Responsible for the Apoptotic Reduction of Basophils That Mediate Th2 Immune Responses Elicited by Papain in Mice Following gammaPGA Stimulation. PLoS ONE 2016, 11, e0152189. [Google Scholar] [CrossRef]
- Mann-Chandler, M.N.; Kashyap, M.; Wright, H.V.; Norozian, F.; Barnstein, B.O.; Gingras, S.; Parganas, E.; Ryan, J.J. IFN-gamma induces apoptosis in developing mast cells. J. Immunol. 2005, 175, 3000–3005. [Google Scholar] [CrossRef]
- Park, J.Y.; Won, H.Y.; DiPalma, D.T.; Kim, H.K.; Kim, T.H.; Li, C.; Sato, N.; Hong, C.; Abraham, N.; Gress, R.E.; et al. In vivo availability of the cytokine IL-7 constrains the survival and homeostasis of peripheral iNKT cells. Cell Rep. 2022, 38, 110219. [Google Scholar] [CrossRef]
- Habu, Y.; Shinomiya, N.; Kinoshita, M.; Matsumoto, A.; Kawabata, T.; Seki, S. Mice deficient in Vbeta8+NKT cells are resistant to experimental hepatitis but are partially susceptible to generalised Shwartzman reaction. Clin. Exp. Med. 2007, 7, 30–38. [Google Scholar] [CrossRef]
- Park, H.J.; Lee, S.W.; Park, S.H.; Van Kaer, L.; Hong, S. Selective Expansion of Double-Negative iNKT Cells Inhibits the Development of Atopic Dermatitis in Valpha14 TCR Transgenic NC/Nga Mice by Increasing Memory-Type CD8(+) T and Regulatory CD4(+) T Cells. J. Investig. Dermatol. 2021, 141, 1512–1521. [Google Scholar] [CrossRef]
- Lee, S.W.; Park, H.J.; Van Kaer, L.; Hong, S. Roles and therapeutic potential of CD1d-Restricted NKT cells in inflammatory skin diseases. Front. Immunol. 2022, 13, 979370. [Google Scholar] [CrossRef]
- Miller, C.N.; Hartigan-O’Connor, D.J.; Lee, M.S.; Laidlaw, G.; Cornelissen, I.P.; Matloubian, M.; Coughlin, S.R.; McDonald, D.M.; McCune, J.M. IL-7 production in murine lymphatic endothelial cells and induction in the setting of peripheral lymphopenia. Int. Immunol. 2013, 25, 471–483. [Google Scholar] [CrossRef]
- Park, H.J.; Lee, S.W.; Song, J.G.; Van Kaer, L.; Cheon, J.H.; Lim, S.J.; Han, H.K.; Hong, S. Aminoclay Nanoparticles Induce Anti-Inflammatory Dendritic Cells to Attenuate LPS-Elicited Pro-Inflammatory Immune Responses. Molecules 2022, 27, 8743. [Google Scholar] [CrossRef]
- Lee, S.W.; Oh, S.Y.; Park, H.J.; Kim, T.C.; Park, Y.H.; Van Kaer, L.; Hong, S. Phosphorothioate-linked guanine/cytosine-based stem-loop oligonucleotides induce the extracellular release of mitochondrial DNA from peritoneal B1a cells. Int. J. Biol. Macromol. 2022, 223 Pt A, 252–262. [Google Scholar] [CrossRef]
- Tang, Z.; Li, C.; Kang, B.; Gao, G.; Li, C.; Zhang, Z. GEPIA: A web server for cancer and normal gene expression profiling and interactive analyses. Nucleic Acids Res. 2017, 45, W98–W102. [Google Scholar] [CrossRef]





Disclaimer/Publisher’s Note: The statements, opinions and data contained in all publications are solely those of the individual author(s) and contributor(s) and not of MDPI and/or the editor(s). MDPI and/or the editor(s) disclaim responsibility for any injury to people or property resulting from any ideas, methods, instructions or products referred to in the content. |
© 2023 by the authors. Licensee MDPI, Basel, Switzerland. This article is an open access article distributed under the terms and conditions of the Creative Commons Attribution (CC BY) license (https://creativecommons.org/licenses/by/4.0/).
Share and Cite
Park, H.J.; Lee, S.W.; Van Kaer, L.; Lee, M.S.; Hong, S. IL-7 Deficiency Exacerbates Atopic Dermatitis in NC/Nga Mice. Int. J. Mol. Sci. 2023, 24, 9956. https://doi.org/10.3390/ijms24129956
Park HJ, Lee SW, Van Kaer L, Lee MS, Hong S. IL-7 Deficiency Exacerbates Atopic Dermatitis in NC/Nga Mice. International Journal of Molecular Sciences. 2023; 24(12):9956. https://doi.org/10.3390/ijms24129956
Chicago/Turabian StylePark, Hyun Jung, Sung Won Lee, Luc Van Kaer, Myeong Sup Lee, and Seokmann Hong. 2023. "IL-7 Deficiency Exacerbates Atopic Dermatitis in NC/Nga Mice" International Journal of Molecular Sciences 24, no. 12: 9956. https://doi.org/10.3390/ijms24129956
APA StylePark, H. J., Lee, S. W., Van Kaer, L., Lee, M. S., & Hong, S. (2023). IL-7 Deficiency Exacerbates Atopic Dermatitis in NC/Nga Mice. International Journal of Molecular Sciences, 24(12), 9956. https://doi.org/10.3390/ijms24129956

