TgMORN2, a MORN Family Protein Involved in the Regulation of Endoplasmic Reticulum Stress in Toxoplasma gondii
Abstract
1. Introduction
2. Results
2.1. Generation and Verification of TgMORN2 Gene Editing Strains
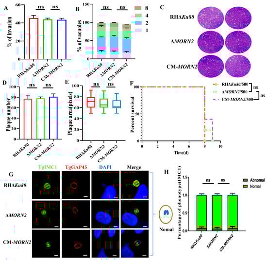
2.2. The TgMORN2 Is Dispensable for Parasite Growth
2.3. Identification of the TgMORN2 Interactome
2.4. Non-Interaction of TgMORN2 with TgIMC3, TgIMC12, and TgGAP50
2.5. Interaction of TgMORN2 with Endoplasmic Reticulum Stress-Related Protein TgRTN
2.6. TgMORN2 and TgRTN Interact with β-Tubulin
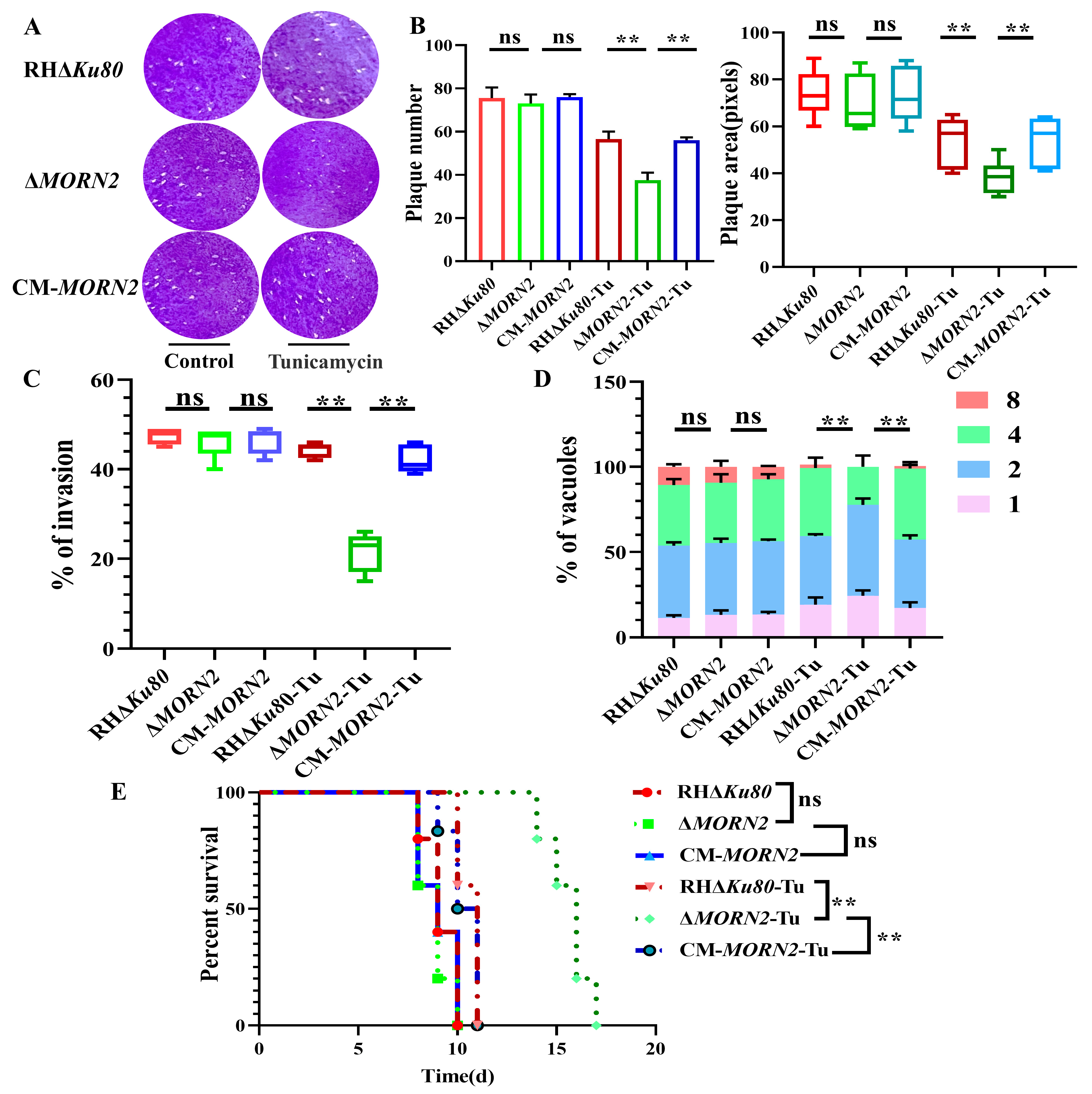
2.7. More Pronounced Induction of Endoplasmic Reticulum Stress by Tunicamycin in the ΔMORN2 Strain
2.8. Morn2 Deletion Leading to Intolerance of T. gondii to Endoplasmic Reticulum Stress
3. Discussion
4. Materials and Methods
4.1. Parasite Strain, Cells and Mice
4.2. Construction of Transgenic Strains
4.3. Immunoblotting and Immunofluorescence Assays
4.4. Invasion Assay
4.5. Proliferation Assay
4.6. Plaque Assays
4.7. Virulence Assay in Mice
4.8. Western Blot Analysis
4.9. Affinity Purification of Biotinylated Proteins
4.10. Co-Immunoprecipitation
4.11. Yeast Two-Hybrid (Y2H) Assay
4.12. Fusion Constructs and GST Pull-down Assays
4.13. RNA Extraction and qPCR
4.14. Statistical Analysis
Author Contributions
Funding
Institutional Review Board Statement
Informed Consent Statement
Data Availability Statement
Conflicts of Interest
Abbreviations
| MORN | membrane occupation and recognition nexus protein |
| ALS | amyotrophic lateral sclerosis protein |
| ARC | chloroplasts |
| ANT | putative adenine nucleotide translocator |
| BrMORN | Brassica rapa MORN motif |
| Co-IP | co-immunoprecipitation |
| Clptm1 | cleft lip and palate transmembrane protein1 |
| DHFR | dihydrofolate reductase |
| RSP | radial spoke protein |
| JPH | junctophilin |
| PIPKs | plant phosphatidylinositol kinases |
| RTN | reticulon |
| LOPIT | localization of organelle proteins by isotope tagging |
| EGFP | enhanced green fluorescent protein |
| EF3 | putative elongation factor Tu |
| ER | endoplasmic reticulum |
| GAP45 | anchors the gliding machinery |
| GADPH | glyceraldehyde-3-phosphate dehydrogenase |
| GTs | putative glycosyltransferase |
| HA | hemagglutinin |
| IMC | inner membrane complex |
| mAb | monoclonal antibody |
| PVs | parasitophorous vacuoles |
| Rab | putative small GTPase |
| SD-2 | SD-Leu-Trp |
| SD-4 | SD-Leu-Trp-His-Ade |
| TgAP2IX-3 | T. gondii Apetela-2IX-3 |
| TgAP2VIII-7 | T. gondii Apetela-2 VIII-7 |
| Tu | tunicamycin |
| UPRT | phosphoribosyltransferase |
| UPR | unfolded protein response |
References
- Heaslip, A.T.; Leung, J.M.; Carey, K.L.; Catti, F.; Warshaw, D.M.; Westwood, N.J.; Ballif, B.A.; Ward, G.E. A small-molecule inhibitor of T. gondii motility induces the posttranslational modification of myosin light chain-1 and inhibits myosin motor activity. PLoS Pathog. 2010, 6, e1000720. [Google Scholar] [CrossRef] [PubMed]
- Wu, Y.; Ying, Z.; Liu, J.; Sun, Z.; Li, S.; Liu, Q. Depletion of Toxoplasma adenine nucleotide translocator leads to defects in mitochondrial morphology. Parasit. Vectors 2022, 15, 185. [Google Scholar] [CrossRef]
- Gubbels, M.J.; White, M.; Szatanek, T. The cell cycle and Toxoplasma gondii cell division: Tightly knit or loosely stitched? Int. J. Parasitol. 2008, 38, 1343–1358. [Google Scholar] [CrossRef] [PubMed]
- Radke, J.R.; Striepen, B.; Guerini, M.N.; Jerome, M.E.; Roos, D.S.; White, M.W. Defining the cell cycle for the tachyzoite stage of Toxoplasma gondii. Mol. Biochem. Parasitol. 2001, 115, 165–175. [Google Scholar] [CrossRef] [PubMed]
- Reilly, H.B.; Wang, H.; Steuter, J.A.; Marx, A.M.; Ferdig, M.T. Quantitative dissection of clone-specific growth rates in cultured malaria parasites. Int. J. Parasitol. 2007, 37, 1599–1607. [Google Scholar] [CrossRef]
- Agop-Nersesian, C.; Egarter, S.; Langsley, G.; Foth, B.J.; Ferguson, D.J.; Meissner, M. Biogenesis of the inner membrane complex is dependent on vesicular transport by the alveolate specific GTPase Rab11B. PLoS Pathog. 2010, 6, e1001029. [Google Scholar] [CrossRef]
- Agop-Nersesian, C.; Naissant, B.; Ben Rached, F.; Rauch, M.; Kretzschmar, A.; Thiberge, S.; Menard, R.; Ferguson, D.J.; Meissner, M.; Langsley, G. Rab11A-controlled assembly of the inner membrane complex is required for completion of apicomplexan cytokinesis. PLoS Pathog. 2009, 5, e1000270. [Google Scholar] [CrossRef]
- Anderson-White, B.R.; Ivey, F.D.; Cheng, K.; Szatanek, T.; Lorestani, A.; Beckers, C.J.; Ferguson, D.J.; Sahoo, N.; Gubbels, M.J. A family of intermediate filament-like proteins is sequentially assembled into the cytoskeleton of Toxoplasma gondii. Cell Microbiol. 2011, 13, 18–31. [Google Scholar] [CrossRef]
- Beck, J.R.; Rodriguez-Fernandez, I.A.; de Leon, J.C.; Huynh, M.H.; Carruthers, V.B.; Morrissette, N.S.; Bradley, P.J. A novel family of Toxoplasma IMC proteins displays a hierarchical organization and functions in coordinating parasite division. PLoS Pathog. 2010, 6, e1001094. [Google Scholar] [CrossRef]
- Heaslip, A.T.; Dzierszinski, F.; Stein, B.; Hu, K. TgMORN1 is a key organizer for the basal complex of Toxoplasma gondii. PLoS Pathog. 2010, 6, e1000754. [Google Scholar] [CrossRef]
- Lorestani, A.; Sheiner, L.; Yang, K.; Robertson, S.D.; Sahoo, N.; Brooks, C.F.; Ferguson, D.J.; Striepen, B.; Gubbels, M.J. A Toxoplasma MORN1 null mutant undergoes repeated divisions but is defective in basal assembly, apicoplast division and cytokinesis. PLoS ONE 2010, 5, e12302. [Google Scholar] [CrossRef] [PubMed]
- Stokkermans, T.J.; Schwartzman, J.D.; Keenan, K.; Morrissette, N.S.; Tilney, L.G.; Roos, D.S. Inhibition of Toxoplasma gondii replication by dinitroaniline herbicides. Exp. Parasitol. 1996, 84, 355–370. [Google Scholar] [CrossRef] [PubMed]
- Tran, J.Q.; de Leon, J.C.; Li, C.; Huynh, M.H.; Beatty, W.; Morrissette, N.S. RNG1 is a late marker of the apical polar ring in Toxoplasma gondii. Cytoskeleton 2010, 67, 586–598. [Google Scholar] [CrossRef] [PubMed]
- Anderson-White, B.; Beck, J.R.; Chen, C.T.; Meissner, M.; Bradley, P.J.; Gubbels, M.J. Cytoskeleton assembly in Toxoplasma gondii cell division. Int. Rev. Cell Mol. Biol. 2012, 298, 1–31. [Google Scholar] [CrossRef]
- Takeshima, H.; Komazaki, S.; Nishi, M.; Iino, M.; Kangawa, K. Junctophilins: A novel family of junctional membrane complex proteins. Mol. Cell 2000, 6, 11–22. [Google Scholar] [CrossRef]
- Bhattacharya, M.R.; Gerdts, J.; Naylor, S.A.; Royse, E.X.; Ebstein, S.Y.; Sasaki, Y.; Milbrandt, J.; DiAntonio, A. A model of toxic neuropathy in Drosophila reveals a role for MORN4 in promoting axonal degeneration. J. Neurosci. 2012, 32, 5054–5061. [Google Scholar] [CrossRef]
- Yang, Y.; Hentati, A.; Deng, H.X.; Dabbagh, O.; Sasaki, T.; Hirano, M.; Hung, W.Y.; Ouahchi, K.; Yan, J.; Azim, A.C.; et al. The gene encoding alsin, a protein with three guanine-nucleotide exchange factor domains, is mutated in a form of recessive amyotrophic lateral sclerosis. Nat. Genet. 2001, 29, 160–165. [Google Scholar] [CrossRef]
- Tokuhiro, K.; Hirose, M.; Miyagawa, Y.; Tsujimura, A.; Irie, S.; Isotani, A.; Okabe, M.; Toyama, Y.; Ito, C.; Toshimori, K.; et al. Meichroacidin containing the membrane occupation and recognition nexus motif is essential for spermatozoa morphogenesis. J. Biol. Chem. 2008, 283, 19039–19048. [Google Scholar] [CrossRef]
- Shimada, H.; Koizumi, M.; Kuroki, K.; Mochizuki, M.; Fujimoto, H.; Ohta, H.; Masuda, T.; Takamiya, K. ARC3, a chloroplast division factor, is a chimera of prokaryotic FtsZ and part of eukaryotic phosphatidylinositol-4-phosphate 5-kinase. Plant. Cell Physiol. 2004, 45, 960–967. [Google Scholar] [CrossRef]
- Lee, J.; Han, C.T.; Hur, Y. Overexpression of BrMORN, a novel ‘membrane occupation and recognition nexus’ motif protein gene from Chinese cabbage, promotes vegetative growth and seed production in Arabidopsis. Mol. Cells 2010, 29, 113–122. [Google Scholar] [CrossRef]
- Zhou, J.; Liu, H.; Lin, Y.; Zhao, J. Membrane occupation and recognition nexus (MORN) motif controls protein localization and function. FEBS Lett. 2022, 596, 1839–1850. [Google Scholar] [CrossRef]
- Koreny, L.; Zeeshan, M.; Barylyuk, K.; Tromer, E.C.; van Hooff, J.J.E.; Brady, D.; Ke, H.; Chelaghma, S.; Ferguson, D.J.P.; Eme, L.; et al. Molecular characterization of the conoid complex in Toxoplasma reveals its conservation in all apicomplexans, including Plasmodium species. PLoS Biol. 2021, 19, e3001081. [Google Scholar] [CrossRef] [PubMed]
- Gubbels, M.J.; Vaishnava, S.; Boot, N.; Dubremetz, J.F.; Striepen, B. A MORN-repeat protein is a dynamic component of the Toxoplasma gondii cell division apparatus. J. Cell Sci. 2006, 119, 2236–2245. [Google Scholar] [CrossRef] [PubMed]
- Hu, K.; Johnson, J.; Florens, L.; Fraunholz, M.; Suravajjala, S.; DiLullo, C.; Yates, J.; Roos, D.S.; Murray, J.M. Cytoskeletal components of an invasion machine--the apical complex of Toxoplasma gondii. PLoS Pathog. 2006, 2, e13. [Google Scholar] [CrossRef] [PubMed]
- Barylyuk, K.; Koreny, L.; Ke, H.; Butterworth, S.; Crook, O.M.; Lassadi, I.; Gupta, V.; Tromer, E.; Mourier, T.; Stevens, T.J.; et al. A comprehensive subcellular atlas of the Toxoplasma proteome via hyperLOPIT provides spatial Context for Protein Functions. Cell Host Microbe 2020, 28, 752–766.e9. [Google Scholar] [CrossRef]
- Rommereim, L.M.; Hortua Triana, M.A.; Falla, A.; Sanders, K.L.; Guevara, R.B.; Bzik, D.J.; Fox, B.A. Genetic manipulation in Δku80 strains for functional genomic analysis of Toxoplasma gondii. J. Vis. Exp. 2013, 77, e50598. [Google Scholar] [CrossRef]
- Zhang, H.; Yang, X.; Ying, Z.; Liu, J.; Liu, Q. Toxoplasma gondii UBL-UBA Shuttle protein DSK2s are important for parasite intracellular replication. Int. J. Mol. Sci. 2021, 22, 7943. [Google Scholar] [CrossRef]
- Gilk, S.D.; Gaskins, E.; Ward, G.E.; Beckers, C.J. GAP45 phosphorylation controls assembly of the Toxoplasma myosin XIV complex. Eukaryot. Cell 2009, 8, 190–196. [Google Scholar] [CrossRef]
- Ullah, H.M.A.; Elfadl, A.K.; Park, S.; Kim, Y.D.; Chung, M.J.; Son, J.Y.; Yun, H.H.; Park, J.M.; Yim, J.H.; Jung, S.J.; et al. Nogo-A is critical for pro-inflammatory gene regulation in myocytes and macrophages. Cells 2021, 10, 282. [Google Scholar] [CrossRef]
- Fan, Y.; Xiao, W.; Li, Z.; Li, X.; Chuang, P.Y.; Jim, B.; Zhang, W.; Wei, C.; Wang, N.; Jia, W.; et al. RTN1 mediates progression of kidney disease by inducing ER stress. Nat. Commun. 2015, 6, 7841. [Google Scholar] [CrossRef]
- Parker, A.L.; Kavallaris, M.; McCarroll, J.A. Microtubules and their role in cellular stress in cancer. Front. Oncol. 2014, 4, 153. [Google Scholar] [CrossRef] [PubMed]
- Galluzzi, L.; Diotallevi, A.; Magnani, M. Endoplasmic reticulum stress and unfolded protein response in infection by intracellular parasites. Future Sci. OA 2017, 3, Fso198. [Google Scholar] [CrossRef] [PubMed]
- Joyce, B.R.; Tampaki, Z.; Kim, K.; Wek, R.C.; Sullivan, W.J., Jr. The unfolded protein response in the protozoan parasite Toxoplasma gondii features translational and transcriptional control. Eukaryot. Cell 2013, 12, 979–989. [Google Scholar] [CrossRef]
- Narasimhan, J.; Joyce, B.R.; Naguleswaran, A.; Smith, A.T.; Livingston, M.R.; Dixon, S.E.; Coppens, I.; Wek, R.C.; Sullivan, W.J., Jr. Translation regulation by eukaryotic initiation factor-2 kinases in the development of latent cysts in Toxoplasma gondii. J. Biol. Chem. 2008, 283, 16591–16601. [Google Scholar] [CrossRef] [PubMed]
- Dixon, S.E.; Stilger, K.L.; Elias, E.V.; Naguleswaran, A.; Sullivan, W.J., Jr. A decade of epigenetic research in Toxoplasma gondii. Mol. Biochem. Parasitol. 2010, 173, 1–9. [Google Scholar] [CrossRef] [PubMed][Green Version]
- Balaji, S.; Babu, M.M.; Iyer, L.M.; Aravind, L. Discovery of the principal specific transcription factors of Apicomplexa and their implication for the evolution of the AP2-integrase DNA binding domains. Nucleic Acids Res. 2005, 33, 3994–4006. [Google Scholar] [CrossRef] [PubMed]
- Ye, Y.; Shibata, Y.; Yun, C.; Ron, D.; Rapoport, T.A. A membrane protein complex mediates retro-translocation from the ER lumen into the cytosol. Nature 2004, 429, 841–847. [Google Scholar] [CrossRef]
- Lilley, B.N.; Ploegh, H.L. A membrane protein required for dislocation of misfolded proteins from the ER. Nature 2004, 429, 834–840. [Google Scholar] [CrossRef]
- Ferguson, D.J.; Sahoo, N.; Pinches, R.A.; Bumstead, J.M.; Tomley, F.M.; Gubbels, M.J. MORN1 has a conserved role in asexual and sexual development across the apicomplexa. Eukaryot. Cell 2008, 7, 698–711. [Google Scholar] [CrossRef]
- Rutkowski, D.T.; Hegde, R.S. Regulation of basal cellular physiology by the homeostatic unfolded protein response. J. Cell Biol. 2010, 189, 783–794. [Google Scholar] [CrossRef]
- Wek, R.C.; Cavener, D.R. Translational control and the unfolded protein response. Antioxid. Redox Signal. 2007, 9, 2357–2371. [Google Scholar] [CrossRef] [PubMed]
- Klebanovych, A.; Vinopal, S.; Dráberová, E.; Sládková, V.; Sulimenko, T.; Sulimenko, V.; Vosecká, V.; Macůrek, L.; Legido, A.; Dráber, P. C53 interacting with UFM1-protein ligase 1 regulates microtubule nucleation in response to ER stress. Cells 2022, 11, 555. [Google Scholar] [CrossRef] [PubMed]
- Rousseau, S.; Peggie, M.; Campbell, D.G.; Nebreda, A.R.; Cohen, P. Nogo-B is a new physiological substrate for MAPKAP-K. Biochem. J. 2005, 391, 433–440. [Google Scholar] [CrossRef] [PubMed]
- Lin, Y.F.; Lee, Y.F.; Liang, P.H. Targeting β-tubulin:CCT-β complexes incurs Hsp90- and VCP-related protein degradation and induces ER stress-associated apoptosis by triggering capacitative Ca2+ entry, mitochondrial perturbation and caspase overactivation. Cell Death Dis. 2012, 3, e434. [Google Scholar] [CrossRef][Green Version]
- Li, S.; Qian, J.; Xu, M.; Yang, J.; He, Z.; Zhao, T.; Zhao, J.; Fang, R. A new adenine nucleotide transporter located in the ER is essential for maintaining the growth of Toxoplasma gondii. PLoS Pathog. 2022, 18, e1010665. [Google Scholar] [CrossRef]
- English, A.R.; Voeltz, G.K. Rab10 GTPase regulates ER dynamics and morphology. Nat. Cell Biol. 2013, 15, 169–178. [Google Scholar] [CrossRef]
- Deng, Y.; Zhou, C.; Mirza, A.H.; Bamigbade, A.T.; Zhang, S.; Xu, S.; Liu, P. Rab18 binds PLIN2 and ACSL3 to mediate lipid droplet dynamics. Biochim. Biophys. Acta Mol. Cell Biol. Lipids 2021, 1866, 158923. [Google Scholar] [CrossRef]
- Mateus, D.; Marini, E.S.; Progida, C.; Bakke, O. Rab7a modulates ER stress and ER morphology. Biochim. Biophys. Acta Mol. Cell Res. 2018, 1865, 781–793. [Google Scholar] [CrossRef]
- Tan, Q.; Wang, J.; Chen, J.; Liu, X.; Chen, X.; Xiao, Q.; Li, J.; Li, H.; Zhao, X.; Zhang, X. Involvement of Urm1, a ubiquitin-like protein, in the regulation of oxidative stress response of Toxoplasma gondii. Microbiol. Spectr. 2022, 10, e0239421. [Google Scholar] [CrossRef]
- Plattner, F.; Yarovinsky, F.; Romero, S.; Didry, D.; Carlier, M.F.; Sher, A.; Soldati-Favre, D. Toxoplasma profilin is essential for host cell invasion and TLR11-dependent induction of an interleukin-12 response. Cell Host Microbe 2008, 3, 77–87. [Google Scholar] [CrossRef]
- Daher, W.; Plattner, F.; Carlier, M.F.; Soldati-Favre, D. Concerted action of two formins in gliding motility and host cell invasion by Toxoplasma gondii. PLoS Pathog. 2010, 6, e1001132. [Google Scholar] [CrossRef] [PubMed]








Disclaimer/Publisher’s Note: The statements, opinions and data contained in all publications are solely those of the individual author(s) and contributor(s) and not of MDPI and/or the editor(s). MDPI and/or the editor(s) disclaim responsibility for any injury to people or property resulting from any ideas, methods, instructions or products referred to in the content. |
© 2023 by the authors. Licensee MDPI, Basel, Switzerland. This article is an open access article distributed under the terms and conditions of the Creative Commons Attribution (CC BY) license (https://creativecommons.org/licenses/by/4.0/).
Share and Cite
Li, J.; Xiao, Q.; Tan, Q.; Chen, J.; Sun, L.; Chen, X.; Chu, Z.; Wu, H.; Zhang, Z.; Li, H.; et al. TgMORN2, a MORN Family Protein Involved in the Regulation of Endoplasmic Reticulum Stress in Toxoplasma gondii. Int. J. Mol. Sci. 2023, 24, 10228. https://doi.org/10.3390/ijms241210228
Li J, Xiao Q, Tan Q, Chen J, Sun L, Chen X, Chu Z, Wu H, Zhang Z, Li H, et al. TgMORN2, a MORN Family Protein Involved in the Regulation of Endoplasmic Reticulum Stress in Toxoplasma gondii. International Journal of Molecular Sciences. 2023; 24(12):10228. https://doi.org/10.3390/ijms241210228
Chicago/Turabian StyleLi, Jinxuan, Qianqian Xiao, Qianqian Tan, Junpeng Chen, Lingyu Sun, Xiao Chen, Ziyu Chu, Hongxia Wu, Zhenzhao Zhang, Hongmei Li, and et al. 2023. "TgMORN2, a MORN Family Protein Involved in the Regulation of Endoplasmic Reticulum Stress in Toxoplasma gondii" International Journal of Molecular Sciences 24, no. 12: 10228. https://doi.org/10.3390/ijms241210228
APA StyleLi, J., Xiao, Q., Tan, Q., Chen, J., Sun, L., Chen, X., Chu, Z., Wu, H., Zhang, Z., Li, H., Zhao, X., & Zhang, X. (2023). TgMORN2, a MORN Family Protein Involved in the Regulation of Endoplasmic Reticulum Stress in Toxoplasma gondii. International Journal of Molecular Sciences, 24(12), 10228. https://doi.org/10.3390/ijms241210228
