A New Hypoglycemic Prenylated Indole Alkaloid N-Oxide from Endophytic Fungus Pallidocercospora crystalline
Abstract
1. Introduction
2. Results and Discussion
2.1. Reduction Reactions of Known N-Oxide Compounds
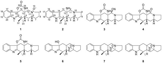
2.2. Structural Elucidation
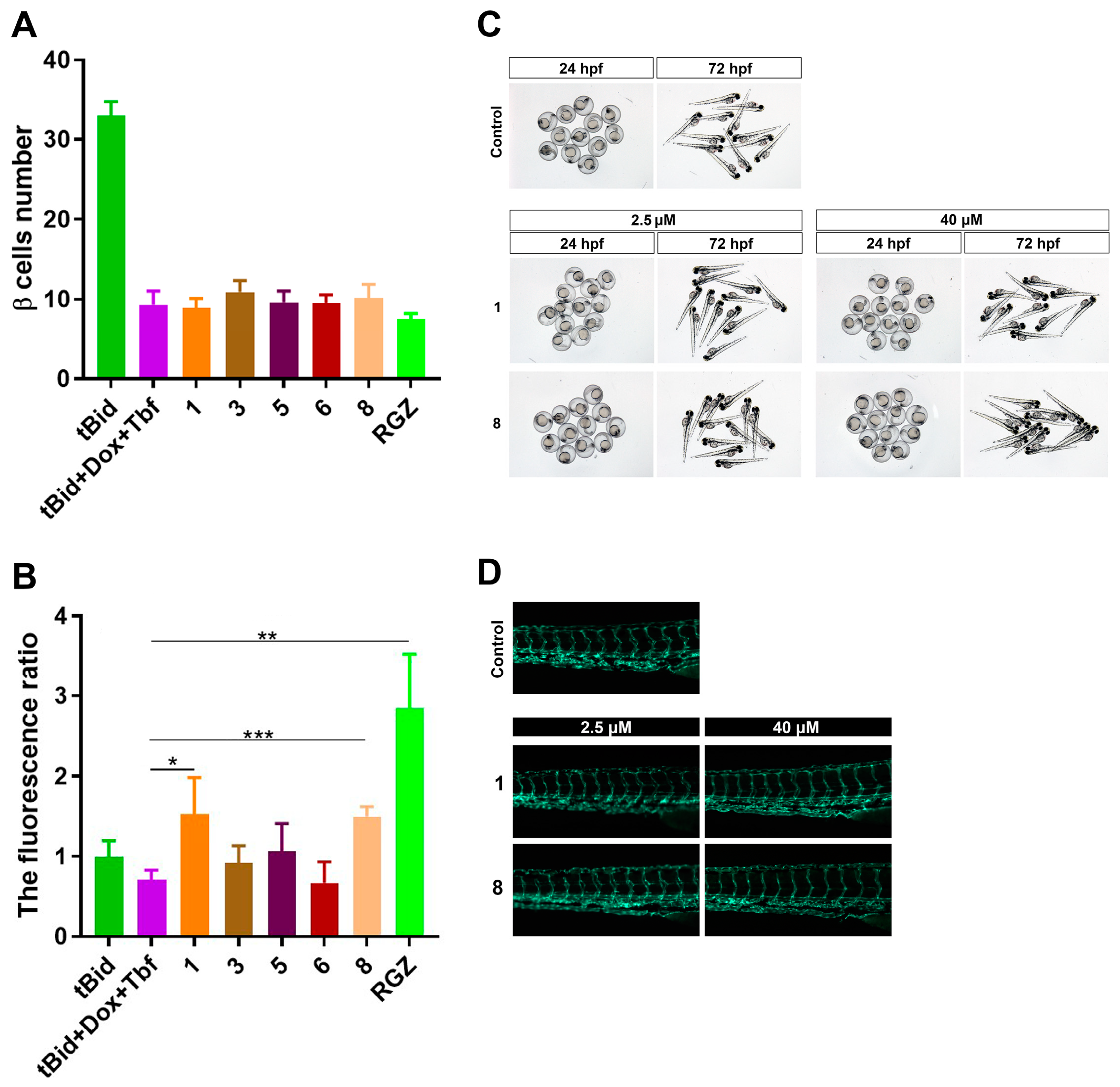
2.3. Hypoglycemic Activities of These Compounds
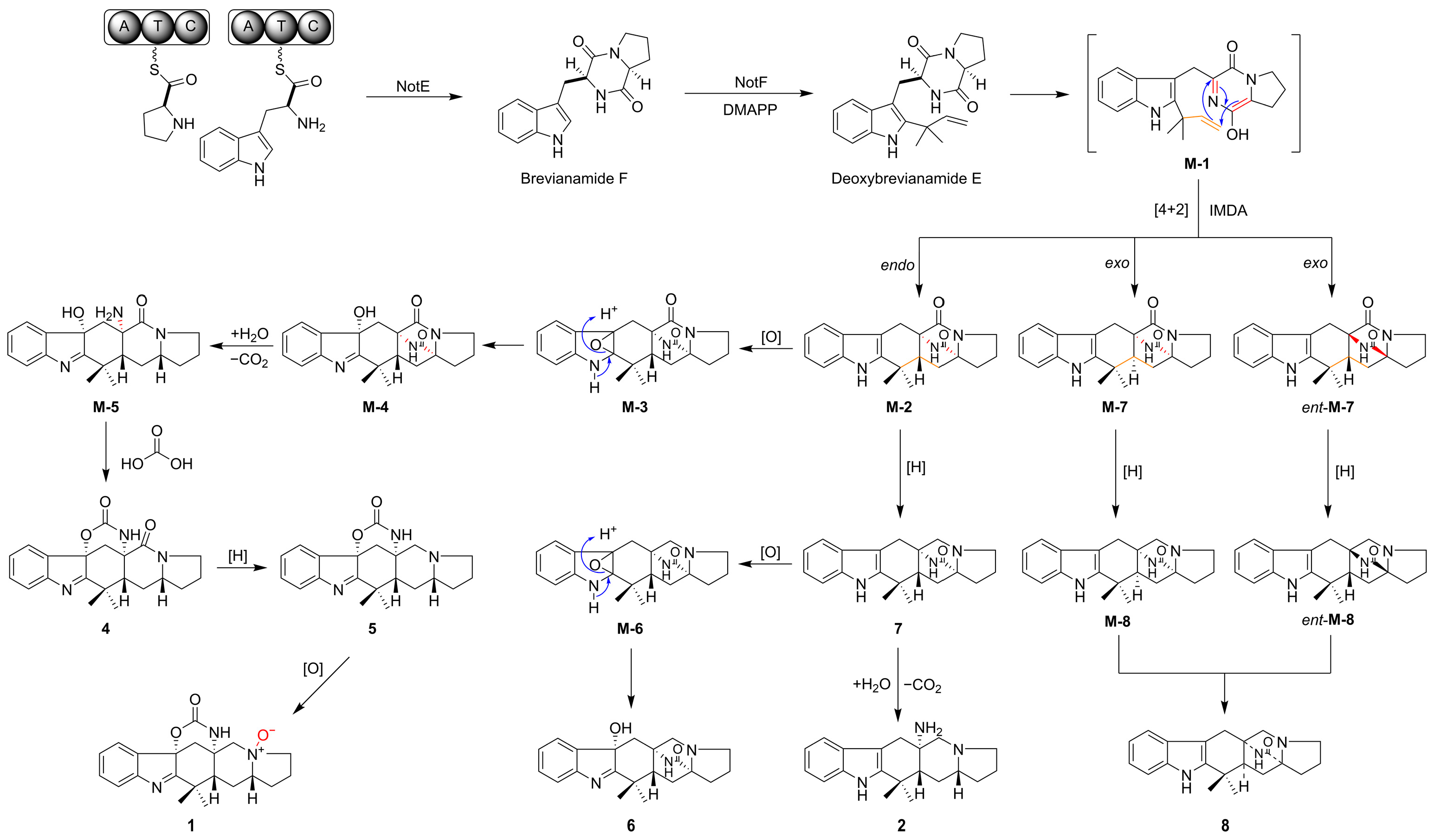
2.4. Plausible Biosynthetic Pathway
3. Materials and Methods
3.1. General Experimental Procedures
3.2. Fungal Material
3.3. Fermentation, Extraction, and Isolation
3.4. Reduction Reaction Procedures
3.5. Ablation of Beta Cells in Diabetic Zebrafish
3.6. Treatment of Diabetic Zebrafish with Compounds
3.7. Total Glucose Level Test
3.8. 2-NBDG Test
3.9. Zebrafish Embryo Toxicity Test
3.10. β-Cell Regeneration
4. Conclusions
Supplementary Materials
Author Contributions
Funding
Institutional Review Board Statement
Informed Consent Statement
Data Availability Statement
Conflicts of Interest
References
- Mfuh, A.M.; Larionov, O.V. Heterocyclic N-Oxides—An Emerging Class of Therapeutic Agents. Curr. Med. Chem. 2015, 22, 2819–2857. [Google Scholar] [CrossRef] [PubMed]
- Dembitsky, V.M.; Gloriozova, T.A.; Poroikov, V.V. Naturally occurring plant isoquinoline N-oxide alkaloids: Their pharmacological and SAR activities. Phytomedicine 2015, 22, 183–202. [Google Scholar] [CrossRef] [PubMed]
- Yin, W.; Wang, T.-S.; Yin, F.-Z.; Cai, B.-C. Analgesic and anti-inflammatory properties of brucine and brucine N-oxide extracted from seeds of Strychnos nux-vomica. J. Ethnopharmacol. 2003, 88, 205–214. [Google Scholar] [CrossRef] [PubMed]
- Katoch, D.; Kumar, D.; Padwad, Y.S.; Singh, B.; Sharma, U. Pseudolycorine N-oxide, a new N-oxide from Narcissus tazetta. Nat. Prod. Res. 2020, 34, 2051–2058. [Google Scholar] [CrossRef]
- Tallini, L.R.; Torras-Claveria, L.; Borges, W.D.; Kaiser, M.; Viladomat, F.; Zuanazzi, J.A.S.; Bastida, J. N-oxide alkaloids from Crinum amabile (Amaryllidaceae). Molecules 2018, 23, 1277. [Google Scholar] [CrossRef]
- Park, K.J.; Kim, C.S.; Khan, Z.; Oh, J.; Kim, S.Y.; Choi, S.U.; Lee, K.R. Securinega Alkaloids from the Twigs of Securinega suffruticosa and Their Biological Activities. J. Nat. Prod. 2019, 82, 1345–1353. [Google Scholar] [CrossRef]
- Łukomska, M.; Rybarczyk-Pirek, A.J.; Jabłoński, M.; Palusiak, M. The nature of NO-bonding in N-oxide group. Phys. Chem. Chem. Phys. 2015, 17, 16375–16387. [Google Scholar] [CrossRef]
- Cicchi, S.; Bonanni, M.; Cardona, F.; Revuelta, J.; Goti, A. Indium-Mediated Reduction of Hydroxylamines to Amines. Org. Lett. 2003, 5, 1773–1776. [Google Scholar] [CrossRef]
- Matassini, C.; Bonanni, M.; Marradi, M.; Cicchi, S.; Goti, A. On the Virtue of Indium in Reduction Reactions. A Comparison of Reductions Mediated by Indium and Zinc: Is Indium Metal an Effective Catalyst for Zinc Induced Reductions? Eur. J. Inorg. Chem. 2020, 2020, 1106–1113. [Google Scholar] [CrossRef]
- Wu, C.-J.; Li, C.-W.; Gao, H.; Huang, X.-J.; Cui, C.-B. Penicimutamides D–E: Two new prenylated indole alkaloids from a mutant of the marine-derived Penicillium purpurogenum G59. RSC Adv. 2017, 7, 24718–24722. [Google Scholar] [CrossRef]
- Li, S.-M. Prenylated indole derivatives from fungi: Structure diversity, biological activities, biosynthesis and chemoenzymatic synthesis. Nat. Prod. Rep. 2010, 27, 57–78. [Google Scholar] [CrossRef]
- Ding, Y.; de Wet, J.R.; Cavalcoli, J.; Li, S.; Greshock, T.J.; Miller, K.A.; Finefield, J.M.; Sunderhaus, J.D.; McAfoos, T.J.; Tsukamoto, S.; et al. Genome-Based Characterization of Two Prenylation Steps in the Assembly of the Stephacidin and Notoamide Anticancer Agents in a Marine-Derived Aspergillus sp. J. Am. Chem. Soc. 2010, 132, 12733–12740. [Google Scholar] [CrossRef]
- Yang, B.; Tao, H.; Lin, X.; Wang, J.; Liao, S.; Dong, J.; Zhou, X.; Liu, Y. Prenylated indole alkaloids and chromone derivatives from the fungus Penicillium sp. SCSIO041218. Tetrahedron 2018, 74, 77–82. [Google Scholar] [CrossRef]
- Ji, N.-Y.; Liu, X.-H.; Miao, F.-P.; Qiao, M.-F. Aspeverin, a new alkaloid from an algicolous strain of Aspergillus versicolor. Org. Lett. 2013, 15, 2327–2329. [Google Scholar] [CrossRef]
- Li, C.-W.; Wu, C.-J.; Cui, C.-B.; Xu, L.-L.; Cao, F.; Zhu, H.-J. Penicimutamides A–C: Rare carbamate-containing alkaloids from a mutant of the marine-derived Penicillium purpurogenum G59. RSC Adv. 2016, 6, 73383–73387. [Google Scholar] [CrossRef]
- Lam, P.-Y.; Peterson, R.T. Developing zebrafish disease models for in vivo small molecule screens. Curr. Opin. Chem. Biol. 2019, 50, 37–44. [Google Scholar] [CrossRef] [PubMed]
- Fowler, L.A.; Williams, M.B.; Dennis-Cornelius, L.N.; Farmer, S.; Barry, R.J.; Powell, M.L.; Watts, S.A. Influence of Commercial and Laboratory Diets on Growth, Body Composition, and Reproduction in the Zebrafish Danio rerio. Zebrafish 2019, 16, 508–521. [Google Scholar] [CrossRef]
- Zang, L.; Maddison, L.A.; Chen, W. Zebrafish as a Model for Obesity and Diabetes. Front. Cell Dev. Biol. 2018, 6, 91. [Google Scholar] [CrossRef]
- Prince, V.E.; Anderson, R.M.; Dalgin, G. Chapter Seven-Zebrafish Pancreas Development and Regeneration: Fishing for Diabetes Therapies. In Current Topics in Developmental Biology; Sadler, K.C., Ed.; Academic Press: Cambridge, MA, USA, 2017; Volume 124, pp. 235–276. [Google Scholar]
- Kamel, M.; Ninov, N. Catching new targets in metabolic disease with a zebrafish. Curr. Opin. Pharm. 2017, 37, 41–50. [Google Scholar] [CrossRef]
- Heckler, K.; Kroll, J. Zebrafish as a Model for the Study of Microvascular Complications of Diabetes and Their Mechanisms. Int. J. Mol. Sci. 2017, 18, 2002. [Google Scholar] [CrossRef]
- Jayasinghe, C.D.; Jayawardena, U.A. Toxicity Assessment of Herbal Medicine Using Zebrafish Embryos: A Systematic Review. Evid. Based Complement. Alternat. Med. 2019, 2019, 7272808. [Google Scholar] [CrossRef] [PubMed]
- Li, M.; Maddison, L.A.; Page-McCaw, P.; Chen, W. Overnutrition induces β-cell differentiation through prolonged activation of β-cells in zebrafish larvae. Am. J. Physiol. Endocrinol. Metab. 2014, 306, E799–E807. [Google Scholar] [CrossRef] [PubMed]
- Kai, A.; Kato, H.; Sherman, D.H.; Williams, R.M.; Tsukamoto, S. Isolation of a new indoxyl alkaloid, Amoenamide B, from Aspergillus amoenus NRRL 35600: Biosynthetic implications and correction of the structure of Speramide B. Tetrahedron Lett. 2018, 59, 4236–4240. [Google Scholar] [CrossRef] [PubMed]
- Lee, J.; Jung, D.-W.; Kim, W.-H.; Um, J.-I.; Yim, S.-H.; Oh, W.K.; Williams, D.R. Development of a Highly Visual, Simple, and Rapid Test for the Discovery of Novel Insulin Mimetics in Living Vertebrates. ACS Chem. Biol. 2013, 8, 1803–1814. [Google Scholar] [CrossRef]









| Compounds | [M + H]+ (m/z) [a] | [M-O + H]+ (m/z) [b] |
|---|---|---|
| Emeheterone | 323.1385 | 307.1437 |
| Alstoyunine E | 351.1694 | 335.1748 |
| Seneciphylline N-oxide | 350.1588 | 334.1644 |
| Isotetrandrine N-2′-oxide | 639.3051 | 623.2742 |
| Paxiphylline D | 384.2161 | 368.2213 |
| Nicotine 1′-N-oxide | 179.1176 | 163.1227 |
| Oxymatrine | 265.1904 | 249.1958 |
| Clozapine N-oxide | 343.1313 | 327.1365 |
| No. | 1 | 2 | ||
|---|---|---|---|---|
| δC | δH (J in Hz) | δC | δH (J in Hz) | |
| 2 | 187.4 | 141.5 | ||
| 3 | 40.7 | 34.7 | ||
| 4 | 53.9 | 1.85 dd (12.3 3.1) | 49.8 | 1.97 dd (13.0 3.8) |
| 5 | 22.3 | β 2.04 m | 28.1 | β 2.10 m |
| α 2.29 m | α 1.63 m | |||
| 6 | 75.9 | 3.41 dd (12.3 3.1) | 66.0 | 2.13 m |
| 7 | 26.7 | 2.08 m | 31.4 | β 1.61 m |
| α 2.02 m | ||||
| 8 | 20.5 | β 2.05 m | 22.4 | α 1.82 m |
| α 2.24 m | β 1.89 m | |||
| 9 | 69.0 | β 3.38 m | 54.4 | α 2.28 q (8.9) |
| α 3.52 td (9.5 1.4) | β 3.11 dd (8.6 2.1) | |||
| 11 | 63.3 | β 2.37 d (11.8) | ||
| α 3.28 d (11.8) | ||||
| 12 | 68.9 | β 3.40 d (12.2) | 56.5 | |
| α 3.73 d (12.4) | ||||
| 13 | 55.3 | 31.5 | β 2.86 d (16.2) | |
| α 2.92 d (16.1) | ||||
| 14 | 37.7 | β 1.73 d (13.7) | 102.7 | |
| α 2.66 d (13.7) | ||||
| 15 | 87.4 | 128.3 | ||
| 16 | 137.1 | 118.5 | 7.40 br. d (7.8) | |
| 17 | 124.4 | 7.54 br. d (7.9) | 119.8 | 6.99 td (7.9 0.8) |
| 18 | 128.2 | 7.33 td (7.4 0.9) | 122.5 | 7.08 td (7.2 1.1) |
| 19 | 132.1 | 7.47 td (7.6 1.1) | 111.9 | 7.31 br. d (8.0) |
| 20 | 121.8 | 7.53 br. d (7.8) | 138.7 | |
| 21 | 153.8 | 24.2 | 1.31 s | |
| 22 | 27.7 | 1.50 s | 30.7 | 1.43 s |
| 23 | 21.8 | 1.31 s | ||
| 24 | 153.6 | |||
Disclaimer/Publisher’s Note: The statements, opinions and data contained in all publications are solely those of the individual author(s) and contributor(s) and not of MDPI and/or the editor(s). MDPI and/or the editor(s) disclaim responsibility for any injury to people or property resulting from any ideas, methods, instructions or products referred to in the content. |
© 2023 by the authors. Licensee MDPI, Basel, Switzerland. This article is an open access article distributed under the terms and conditions of the Creative Commons Attribution (CC BY) license (https://creativecommons.org/licenses/by/4.0/).
Share and Cite
Gao, S.; Lin, X.; Shi, Y.; Zhou, H.; Zheng, X.; Li, M.; Lin, T. A New Hypoglycemic Prenylated Indole Alkaloid N-Oxide from Endophytic Fungus Pallidocercospora crystalline. Int. J. Mol. Sci. 2023, 24, 8767. https://doi.org/10.3390/ijms24108767
Gao S, Lin X, Shi Y, Zhou H, Zheng X, Li M, Lin T. A New Hypoglycemic Prenylated Indole Alkaloid N-Oxide from Endophytic Fungus Pallidocercospora crystalline. International Journal of Molecular Sciences. 2023; 24(10):8767. https://doi.org/10.3390/ijms24108767
Chicago/Turabian StyleGao, Shuo, Xiao Lin, Yeqin Shi, Hu Zhou, Xiao Zheng, Mingyu Li, and Ting Lin. 2023. "A New Hypoglycemic Prenylated Indole Alkaloid N-Oxide from Endophytic Fungus Pallidocercospora crystalline" International Journal of Molecular Sciences 24, no. 10: 8767. https://doi.org/10.3390/ijms24108767
APA StyleGao, S., Lin, X., Shi, Y., Zhou, H., Zheng, X., Li, M., & Lin, T. (2023). A New Hypoglycemic Prenylated Indole Alkaloid N-Oxide from Endophytic Fungus Pallidocercospora crystalline. International Journal of Molecular Sciences, 24(10), 8767. https://doi.org/10.3390/ijms24108767

