Metformin Attenuates Inflammation and Fibrosis in Thyroid-Associated Ophthalmopathy
Abstract
1. Introduction
2. Results
2.1. Decreased AMPK Activity in the Orbital Connective Tissue of TAO Patients
2.2. Fibroblast Identification and Effects of Different Concentrations of Metformin
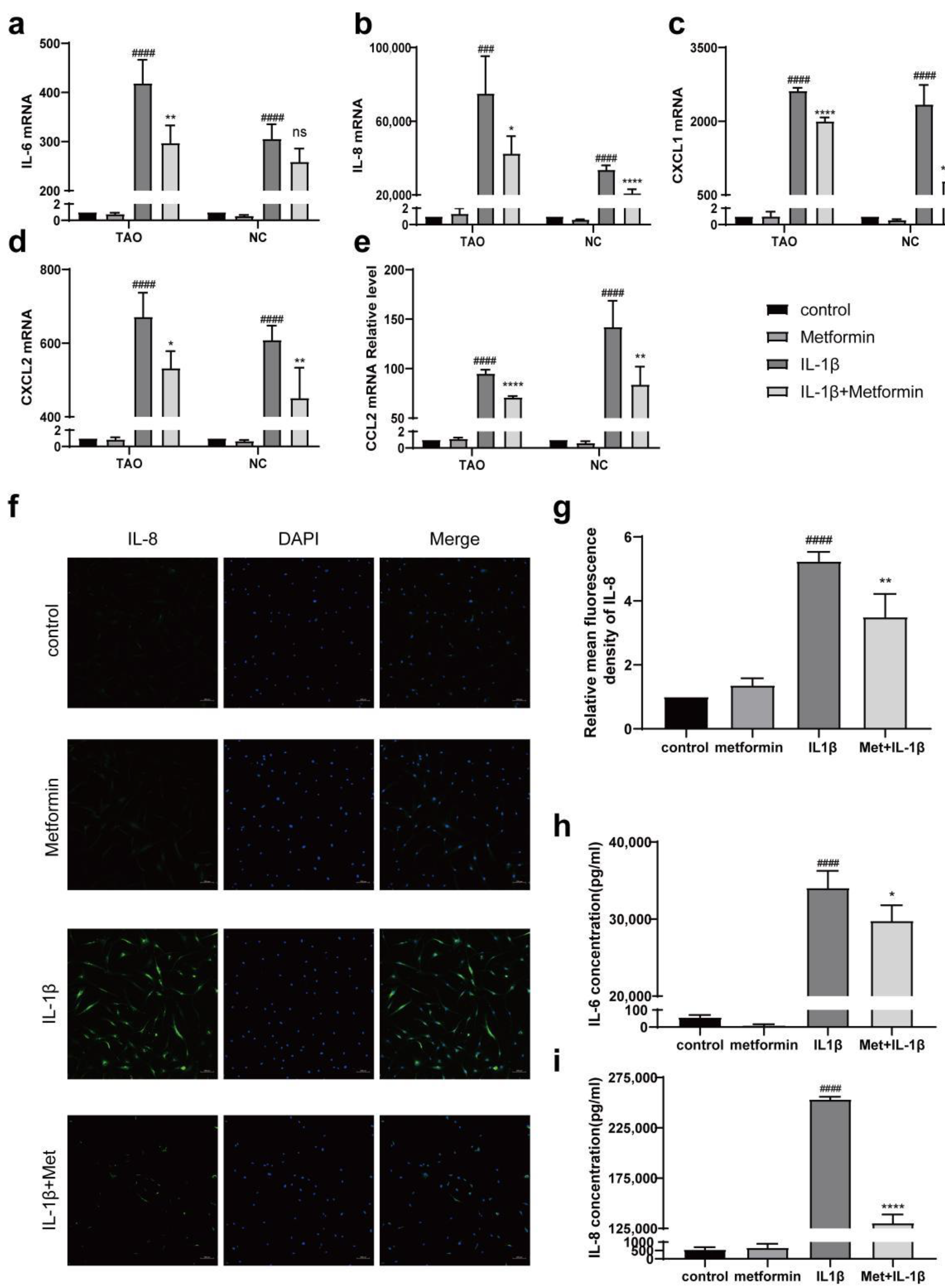
2.3. Metformin Inhibits the Expression of Inflammatory Molecules
2.4. Metformin Inhibits HA Production
2.5. Metformin Inhibits Fibrosis
2.6. Metformin Activates Autophagy in Fibroblasts
2.7. Metformin Regulates the IL-1β-Mediated Inflammatory Response by Activating the AMPK/mTOR Signaling Pathway
2.8. Metformin Regulates TGF-β1-Mediated Fibrosis by Activating the AMPK/mTOR Signaling Pathway
3. Discussion
4. Materials and Methods
4.1. Subjects and Enrolment Criteria
4.2. Cell Culture and Treatment
4.3. Cell Viability Assay
4.4. Immunofluorescence (IF) Analysis
4.5. Immunohistochemistry (IHC)
4.6. RNA Isolation and Quantitative Real-Time Polymerase Chain Reaction (qRT–PCR)
4.7. Cytokine Quantification by Enzyme-Linked Immunosorbent Assay (ELISA)
4.8. Western Blotting
4.9. Statistical Analysis
Author Contributions
Funding
Institutional Review Board Statement
Informed Consent Statement
Data Availability Statement
Acknowledgments
Conflicts of Interest
References
- Bahn, R.S. Graves’ ophthalmopathy. N. Engl. J. Med. 2010, 362, 726–738. [Google Scholar] [CrossRef] [PubMed]
- Prabhakar, B.S.; Bahn, R.S.; Smith, T.J. Current perspective on the pathogenesis of Graves’ disease and ophthalmopathy. Endocr. Rev. 2003, 24, 802–835. [Google Scholar] [CrossRef] [PubMed]
- Garrity, J.A.; Bahn, R.S. Pathogenesis of graves ophthalmopathy: Implications for prediction, prevention, and treatment. Am. J. Ophthalmol. 2006, 142, 147–153. [Google Scholar] [CrossRef] [PubMed]
- Kuriyan, A.E.; Phipps, R.P.; Feldon, S.E. The eye and thyroid disease. Curr. Opin. Ophthalmol. 2008, 19, 499–506. [Google Scholar] [CrossRef] [PubMed]
- Kahaly, G.J.; Petrak, F.; Hardt, J.; Pitz, S.; Egle, U.T. Psychosocial morbidity of Graves’ orbitopathy. Clin. Endocrinol. 2005, 63, 395–402. [Google Scholar] [CrossRef]
- Byun, J.W.; Hwang, S.; Kang, C.W.; Kim, J.H.; Chae, M.K.; Yoon, J.S.; Lee, E.J. Therapeutic Effect of Protocatechuic Aldehyde in an In Vitro Model of Graves’ Orbitopathy. Investig. Ophthalmol. Vis. Sci. 2016, 57, 4055–4062. [Google Scholar] [CrossRef]
- Bartalena, L. Graves’ orbitopathy: Imperfect treatments for a rare disease. Eur. Thyroid J. 2013, 2, 259–269. [Google Scholar] [CrossRef]
- Wang, Y.; Smith, T.J. Current concepts in the molecular pathogenesis of thyroid-associated ophthalmopathy. Investig. Ophthalmol. Vis. Sci. 2014, 55, 1735–1748. [Google Scholar] [CrossRef]
- Smith, T.J.; Kahaly, G.J.; Ezra, D.G.; Fleming, J.C.; Dailey, R.A.; Tang, R.A.; Harris, G.J.; Antonelli, A.; Salvi, M.; Goldberg, R.A.; et al. Teprotumumab for Thyroid-Associated Ophthalmopathy. N. Engl. J. Med. 2017, 376, 1748–1761. [Google Scholar] [CrossRef]
- Douglas, R.S.; Kahaly, G.J.; Patel, A.; Sile, S.; Thompson, E.H.Z.; Perdok, R.; Fleming, J.C.; Fowler, B.T.; Marcocci, C.; Marino, M.; et al. Teprotumumab for the Treatment of Active Thyroid Eye Disease. N. Engl. J. Med. 2020, 382, 341–352. [Google Scholar] [CrossRef]
- Douglas, R.S.; Kahaly, G.J.; Ugradar, S.; Elflein, H.; Ponto, K.A.; Fowler, B.T.; Dailey, R.; Harris, G.J.; Schiffman, J.; Tang, R.; et al. Teprotumumab Efficacy, Safety, and Durability in Longer-Duration Thyroid Eye Disease and Re-treatment: OPTIC-X Study. Ophthalmology 2022, 129, 438–449. [Google Scholar] [CrossRef] [PubMed]
- Salvi, M.; Vannucchi, G.; Beck-Peccoz, P. Potential utility of rituximab for Graves’ orbitopathy. J. Clin. Endocrinol. Metab. 2013, 98, 4291–4299. [Google Scholar] [CrossRef] [PubMed]
- Ristov, J.; Espie, P.; Ulrich, P.; Sickert, D.; Flandre, T.; Dimitrova, M.; Muller-Ristig, D.; Weider, D.; Robert, G.; Schmutz, P.; et al. Characterization of the in vitro and in vivo properties of CFZ533, a blocking and non-depleting anti-CD40 monoclonal antibody. Am. J. Transplant. Off. J. Am. Soc. Transplant. Am. Soc. Transpl. Surg. 2018, 18, 2895–2904. [Google Scholar] [CrossRef]
- Feliciello, A.; Ciullo, I.; Fenzi, G.F.; Bonavolontà, G.; Porcellini, A.; Avvedimento, E.V. Expression of thyrotropin-receptor mRNA in healthy and Graves’ disease retro-orbital tissue. Lancet 1993, 342, 337–338. [Google Scholar] [CrossRef]
- Rotondo Dottore, G.; Torregrossa, L.; Caturegli, P.; Ionni, I.; Sframeli, A.; Sabini, E.; Menconi, F.; Piaggi, P.; Sellari-Franceschini, S.; Nardi, M.; et al. Association of T and B Cells Infiltrating Orbital Tissues with Clinical Features of Graves Orbitopathy. JAMA Ophthalmol. 2018, 136, 613–619. [Google Scholar] [CrossRef] [PubMed]
- Chen, G.; Ding, Y.; Li, Q.; Li, Y.; Wen, X.; Ji, X.; Bi, S.; Chen, J.; Xu, J.; Chen, R.; et al. Defective Regulatory B Cells Are Associated with Thyroid Associated Ophthalmopathy. J. Clin. Endocrinol. Metab. 2019, 104, 4067–4077. [Google Scholar] [CrossRef]
- Romero-Kusabara, I.L.; Filho, J.V.; Scalissi, N.M.; Melo, K.C.; Demartino, G.; Longui, C.A.; Melo, M.R.; Cury, A.N. Distinct inflammatory gene expression in extraocular muscle and fat from patients with Graves’ orbitopathy. Eur. J. Endocrinol. 2017, 176, 481–488. [Google Scholar] [CrossRef]
- Pawlowski, P.; Reszec, J.; Eckstein, A.; Johnson, K.; Grzybowski, A.; Chyczewski, L.; Mysliwiec, J. Markers of inflammation and fibrosis in the orbital fat/connective tissue of patients with Graves’ orbitopathy: Clinical implications. Mediat. Inflamm. 2014, 2014, 412158. [Google Scholar] [CrossRef]
- Smith, T.J.; Janssen, J. Insulin-like Growth Factor-I Receptor and Thyroid-Associated Ophthalmopathy. Endocr. Rev. 2019, 40, 236–267. [Google Scholar] [CrossRef]
- Inoki, K.; Kim, J.; Guan, K.L. AMPK and mTOR in cellular energy homeostasis and drug targets. Annu. Rev. Pharmacol. Toxicol. 2012, 52, 381–400. [Google Scholar] [CrossRef]
- Shafaee, A.; Dastyar, D.Z.; Islamian, J.P.; Hatamian, M. Inhibition of tumor energy pathways for targeted esophagus cancer therapy. Metabolism 2015, 64, 1193–1198. [Google Scholar] [CrossRef] [PubMed]
- Hardie, D.G.; Ross, F.A.; Hawley, S.A. AMPK: A nutrient and energy sensor that maintains energy homeostasis. Nat. Rev. Mol. Cell Biol. 2012, 13, 251–262. [Google Scholar] [CrossRef]
- Riera, C.E.; Dillin, A. Can aging be ‘drugged’? Nat. Med. 2015, 21, 1400–1405. [Google Scholar] [CrossRef] [PubMed]
- Finkel, T. The metabolic regulation of aging. Nat. Med. 2015, 21, 1416–1423. [Google Scholar] [CrossRef] [PubMed]
- Shaw, R.J. Metformin trims fats to restore insulin sensitivity. Nat. Med. 2013, 19, 1570–1572. [Google Scholar] [CrossRef] [PubMed]
- Burkewitz, K.; Zhang, Y.; Mair, W.B. AMPK at the nexus of energetics and aging. Cell Metab. 2014, 20, 10–25. [Google Scholar] [CrossRef] [PubMed]
- Salminen, A.; Kaarniranta, K. AMP-activated protein kinase (AMPK) controls the aging process via an integrated signaling network. Ageing Res. Rev. 2012, 11, 230–241. [Google Scholar] [CrossRef]
- Hecker, L.; Logsdon, N.J.; Kurundkar, D.; Kurundkar, A.; Bernard, K.; Hock, T.; Meldrum, E.; Sanders, Y.Y.; Thannickal, V.J. Reversal of persistent fibrosis in aging by targeting Nox4-Nrf2 redox imbalance. Sci. Transl. Med. 2014, 6, 231ra47. [Google Scholar] [CrossRef]
- Owen, M.R.; Doran, E.; Halestrap, A.P. Evidence that metformin exerts its anti-diabetic effects through inhibition of complex 1 of the mitochondrial respiratory chain. Biochem. J. 2000, 348, 607–614. [Google Scholar] [CrossRef]
- Miller, R.A.; Chu, Q.; Xie, J.; Foretz, M.; Viollet, B.; Birnbaum, M.J. Biguanides suppress hepatic glucagon signalling by decreasing production of cyclic AMP. Nature 2013, 494, 256–260. [Google Scholar] [CrossRef]
- Thakur, S.; Viswanadhapalli, S.; Kopp, J.B.; Shi, Q.; Barnes, J.L.; Block, K.; Gorin, Y.; Abboud, H.E. Activation of AMP-activated protein kinase prevents TGF-beta1-induced epithelial-mesenchymal transition and myofibroblast activation. Am. J. Pathol. 2015, 185, 2168–2180. [Google Scholar] [CrossRef]
- Mishra, R.; Cool, B.L.; Laderoute, K.R.; Foretz, M.; Viollet, B.; Simonson, M.S. AMP-activated protein kinase inhibits transforming growth factor-beta-induced Smad3-dependent transcription and myofibroblast transdifferentiation. J. Biol. Chem. 2008, 283, 10461–10469. [Google Scholar] [CrossRef] [PubMed]
- Rangarajan, S.; Bone, N.B.; Zmijewska, A.A.; Jiang, S.; Park, D.W.; Bernard, K.; Locy, M.L.; Ravi, S.; Deshane, J.; Mannon, R.B.; et al. Metformin reverses established lung fibrosis in a bleomycin model. Nat. Med. 2018, 24, 1121–1127. [Google Scholar] [CrossRef] [PubMed]
- Kubli, D.A.; Gustafsson, A.B. Cardiomyocyte health: Adapting to metabolic changes through autophagy. Trends Endocrinol. Metab. 2014, 25, 156–164. [Google Scholar] [CrossRef] [PubMed]
- Bijland, S.; Mancini, S.J.; Salt, I.P. Role of AMP-activated protein kinase in adipose tissue metabolism and inflammation. Clin. Sci. 2013, 124, 491–507. [Google Scholar] [CrossRef]
- Meneghini, L.F.; Orozco-Beltran, D.; Khunti, K.; Caputo, S.; Damci, T.; Liebl, A.; Ross, S.A. Weight beneficial treatments for type 2 diabetes. J. Clin. Endocrinol. Metab. 2011, 96, 3337–3353. [Google Scholar] [CrossRef]
- Kalariya, N.M.; Shoeb, M.; Ansari, N.H.; Srivastava, S.K.; Ramana, K.V. Antidiabetic drug metformin suppresses endotoxin-induced uveitis in rats. Investig. Ophthalmol. Vis. Sci. 2012, 53, 3431–3440. [Google Scholar] [CrossRef]
- Wang, H.; Li, T.; Chen, S.; Gu, Y.; Ye, S. Neutrophil Extracellular Trap Mitochondrial DNA and Its Autoantibody in Systemic Lupus Erythematosus and a Proof-of-Concept Trial of Metformin. Arthritis Rheumatol. 2015, 67, 3190–3200. [Google Scholar] [CrossRef]
- Tzanavari, T.; Varela, A.; Theocharis, S.; Ninou, E.; Kapelouzou, A.; Cokkinos, D.V.; Kontaridis, M.I.; Karalis, K.P. Metformin protects against infection-induced myocardial dysfunction. Metabolism 2016, 65, 1447–1458. [Google Scholar] [CrossRef]
- Kang, K.Y.; Kim, Y.K.; Yi, H.; Kim, J.; Jung, H.R.; Kim, I.J.; Cho, J.H.; Park, S.H.; Kim, H.Y.; Ju, J.H. Metformin downregulates Th17 cells differentiation and attenuates murine autoimmune arthritis. Int. Immunopharmacol. 2013, 16, 85–92. [Google Scholar] [CrossRef]
- Cheng, D.; Xu, Q.; Wang, Y.; Li, G.; Sun, W.; Ma, D.; Zhou, S.; Liu, Y.; Han, L.; Ni, C. Metformin attenuates silica-induced pulmonary fibrosis via AMPK signaling. J. Transl. Med. 2021, 19, 349. [Google Scholar] [CrossRef] [PubMed]
- Son, H.J.; Lee, J.; Lee, S.Y.; Kim, E.K.; Park, M.J.; Kim, K.W.; Park, S.H.; Cho, M.L. Metformin attenuates experimental autoimmune arthritis through reciprocal regulation of Th17/Treg balance and osteoclastogenesis. Mediat. Inflamm. 2014, 2014, 973986. [Google Scholar] [CrossRef] [PubMed]
- Lockwood, T.D. The lysosome among targets of metformin: New anti-inflammatory uses for an old drug? Expert Opin. Ther. Targets 2010, 14, 467–478. [Google Scholar] [CrossRef] [PubMed]
- Jhun, J.; Lee, S.; Kim, S.Y.; Na, H.S.; Kim, E.K.; Kim, J.K.; Jeong, J.H.; Park, S.H.; Cho, M.L. Combination therapy with metformin and coenzyme Q10 in murine experimental autoimmune arthritis. Immunopharmacol. Immunotoxicol. 2016, 38, 103–112. [Google Scholar] [CrossRef] [PubMed]
- Yang, C.; Li, Z.; Lai, P.; Bai, X.; Jin, D. Chondrocyte-Specific Ablation of AMPKalpha1 Does Not Affect Bone Development or Pathogenesis of Osteoarthritis in Mice. DNA Cell Biol. 2016, 35, 156–162. [Google Scholar] [CrossRef] [PubMed]
- Han, Y.E.; Hwang, S.; Kim, J.H.; Byun, J.W.; Yoon, J.S.; Lee, E.J. Biguanides Metformin and Phenformin Generate Therapeutic Effects via AMP-Activated Protein Kinase/Extracellular-Regulated Kinase Pathways in an In Vitro Model of Graves’ Orbitopathy. Thyroid 2018, 28, 528–536. [Google Scholar] [CrossRef]
- Smith, T.J.; Bahn, R.S.; Gorman, C.A. Connective tissue, glycosaminoglycans, and diseases of the thyroid. Endocr. Rev. 1989, 10, 366–391. [Google Scholar] [CrossRef]
- Kahaly, G.; Stover, C.; Otto, E.; Beyer, J.; Schuler, M. Glycosaminoglycans in thyroid-associated ophthalmopathy. Autoimmunity 1992, 13, 81–88. [Google Scholar] [CrossRef] [PubMed]
- Xiao, H.; Zhang, J.; Xu, Z.; Feng, Y.; Zhang, M.; Liu, J.; Chen, R.; Shen, J.; Wu, J.; Lu, Z.; et al. Metformin is a novel suppressor for transforming growth factor (TGF)-beta1. Sci. Rep. 2016, 6, 28597. [Google Scholar] [CrossRef]
- Allen, E.A.; Baehrecke, E.H. Autophagy in animal development. Cell Death Differ. 2020, 27, 903–918. [Google Scholar] [CrossRef]
- Ren, H.; Shao, Y.; Wu, C.; Ma, X.; Lv, C.; Wang, Q. Metformin alleviates oxidative stress and enhances autophagy in diabetic kidney disease via AMPK/SIRT1-FoxO1 pathway. Mol. Cell Endocrinol. 2020, 500, 110628. [Google Scholar] [CrossRef] [PubMed]
- Sun, R.; Zhai, R.; Ma, C.; Miao, W. Combination of aloin and metformin enhances the antitumor effect by inhibiting the growth and invasion and inducing apoptosis and autophagy in hepatocellular carcinoma through PI3K/AKT/mTOR pathway. Cancer Med. 2020, 9, 1141–1151. [Google Scholar] [CrossRef] [PubMed]
- Song, Y.M.; Lee, Y.H.; Kim, J.W.; Ham, D.S.; Kang, E.S.; Cha, B.S.; Lee, H.C.; Lee, B.W. Metformin alleviates hepatosteatosis by restoring SIRT1-mediated autophagy induction via an AMP-activated protein kinase-independent pathway. Autophagy 2015, 11, 46–59. [Google Scholar] [CrossRef]
- Wu, H.; Feng, K.; Zhang, C.; Zhang, H.; Zhang, J.; Hua, Y.; Dong, Z.; Zhu, Y.; Yang, S.; Ma, C. Metformin attenuates atherosclerosis and plaque vulnerability by upregulating KLF2-mediated autophagy in apoE(-/-) mice. Biochem. Biophys. Res. Commun. 2021, 557, 334–341. [Google Scholar] [CrossRef] [PubMed]
- Liu, S.; Yue, C.; Chen, H.; Chen, Y.; Li, G. Metformin Promotes Beclin1-Dependent Autophagy to Inhibit the Progression of Gastric Cancer. Onco Targets Ther. 2020, 13, 4445–4455. [Google Scholar] [CrossRef] [PubMed]
- Bharath, L.P.; Agrawal, M.; McCambridge, G.; Nicholas, D.A.; Hasturk, H.; Liu, J.; Jiang, K.; Liu, R.; Guo, Z.; Deeney, J.; et al. Metformin Enhances Autophagy and Normalizes Mitochondrial Function to Alleviate Aging-Associated Inflammation. Cell Metab. 2020, 32, 44–55.e46. [Google Scholar] [CrossRef]
- Li, H.; Yuan, Y.; Zhang, Y.; Zhang, X.; Gao, L.; Xu, R. Icariin Inhibits AMPK-Dependent Autophagy and Adipogenesis in Adipocytes In vitro and in a Model of Graves’ Orbitopathy In vivo. Front. Physiol. 2017, 8, 45. [Google Scholar] [CrossRef]
- Kalmann, R.; Mourits, M.P. Diabetes mellitus: A risk factor in patients with Graves’ orbitopathy. Br. J. Ophthalmol. 1999, 83, 463–465. [Google Scholar] [CrossRef]
- Greco, D.; Pisciotta, M.; Gambina, F.; Maggio, F. Graves’ disease in subjects with type 1 diabetes mellitus: A prevalence study in western Sicily (Italy). Prim. Care Diabetes 2011, 5, 241–244. [Google Scholar] [CrossRef]
- Barker, J.M. Clinical review: Type 1 diabetes-associated autoimmunity: Natural history, genetic associations, and screening. J. Clin. Endocrinol. Metab. 2006, 91, 1210–1217. [Google Scholar] [CrossRef]
- Ramamurthy, L.B.; Rangarajan, V.; Srirao, N.; Malini, B.; Bansal, R.; Yuvarajan, K. Severity of thyroid eye disease and type-2 diabetes mellitus: Is there a correlation? Indian J. Ophthalmol. 2020, 68, 1127–1131. [Google Scholar] [CrossRef]
- Le Moli, R.; Muscia, V.; Tumminia, A.; Frittitta, L.; Buscema, M.; Palermo, F.; Sciacca, L.; Squatrito, S.; Vigneri, R. Type 2 diabetic patients with Graves’ disease have more frequent and severe Graves’ orbitopathy. Nutr. Metab. Cardiovasc. Dis. 2015, 25, 452–457. [Google Scholar] [CrossRef] [PubMed]
- Sciacca, L.; Vigneri, R.; Tumminia, A.; Frasca, F.; Squatrito, S.; Frittitta, L.; Vigneri, P. Clinical and molecular mechanisms favoring cancer initiation and progression in diabetic patients. Nutr. Metab. Cardiovasc. Dis. 2013, 23, 808–815. [Google Scholar] [CrossRef] [PubMed]
- Zhang, L.; Grennan-Jones, F.; Draman, M.S.; Lane, C.; Morris, D.; Dayan, C.M.; Tee, A.R.; Ludgate, M. Possible targets for nonimmunosuppressive therapy of Graves’ orbitopathy. J. Clin. Endocrinol. Metab. 2014, 99, E1183–E1190. [Google Scholar] [CrossRef] [PubMed][Green Version]
- Isidro, M.L.; Penin, M.A.; Nemina, R.; Cordido, F. Metformin reduces thyrotropin levels in obese, diabetic women with primary hypothyroidism on thyroxine replacement therapy. Endocrine 2007, 32, 79–82. [Google Scholar] [CrossRef] [PubMed]
- Cappelli, C.; Rotondi, M.; Pirola, I.; Agosti, B.; Gandossi, E.; Valentini, U.; De Martino, E.; Cimino, A.; Chiovato, L.; Agabiti-Rosei, E.; et al. TSH-lowering effect of metformin in type 2 diabetic patients: Differences between euthyroid, untreated hypothyroid, and euthyroid on L-T4 therapy patients. Diabetes Care 2009, 32, 1589–1590. [Google Scholar] [CrossRef]
- Cappelli, C.; Rotondi, M.; Pirola, I.; Agosti, B.; Formenti, A.; Zarra, E.; Valentini, U.; Leporati, P.; Chiovato, L.; Castellano, M. Thyreotropin levels in diabetic patients on metformin treatment. Eur. J. Endocrinol. 2012, 167, 261–265. [Google Scholar] [CrossRef]
- Fournier, J.P.; Yin, H.; Yu, O.H.; Azoulay, L. Metformin and low levels of thyroid-stimulating hormone in patients with type 2 diabetes mellitus. Can. Med. Assoc. J. 2014, 186, 1138–1145. [Google Scholar] [CrossRef]
- Vigersky, R.A.; Filmore-Nassar, A.; Glass, A.R. Thyrotropin suppression by metformin. J. Clin. Endocrinol. Metab. 2006, 91, 225–227. [Google Scholar] [CrossRef]
- Diez, J.J.; Iglesias, P. Subclinical hyperthyroidism in patients with type 2 diabetes. Endocrine 2012, 42, 157–163. [Google Scholar] [CrossRef]
- Ittermann, T.; Markus, M.R.; Schipf, S.; Derwahl, M.; Meisinger, C.; Volzke, H. Metformin inhibits goitrogenous effects of type 2 diabetes. Eur. J. Endocrinol. 2013, 169, 9–15. [Google Scholar] [CrossRef] [PubMed][Green Version]
- Blanc, E.; Ponce, C.; Brodschi, D.; Nepote, A.; Barreto, A.; Schnitman, M.; Fossati, P.; Salgado, P.; Cejas, C.; Faingold, C.; et al. Association between worse metabolic control and increased thyroid volume and nodular disease in elderly adults with metabolic syndrome. Metab. Syndr. Relat. Disord. 2015, 13, 221–226. [Google Scholar] [CrossRef] [PubMed]
- Anil, C.; Akkurt, A.; Ayturk, S.; Kut, A.; Gursoy, A. Impaired glucose metabolism is a risk factor for increased thyroid volume and nodule prevalence in a mild-to-moderate iodine deficient area. Metabolism 2013, 62, 970–975. [Google Scholar] [CrossRef] [PubMed]
- Duntas, L.H.; Orgiazzi, J.; Brabant, G. The interface between thyroid and diabetes mellitus. Clin. Endocrinol. 2011, 75, 1–9. [Google Scholar] [CrossRef]








| TAO | NC | p | |
|---|---|---|---|
| No. of participants | 15 | 10 | |
| Sex, M/F | 9/6 | 3/7 | 0.2262 |
| Age, mean ± SD, (range), y | 47.47 ± 7.846 (34–61) | 43.00 ± 13.44 (28–70) | 0.3120 |
| Clinical activity score | NA | ||
| Stable | 8 | ||
| Active | 7 | ||
| Duration of TAO, median (range), m | 28 (2–98) | NA | |
| Therapy history | NA | ||
| Thyroid surgery | 1/15 | ||
| Orbital irradiation | 2/15 | ||
| Steroid treatment | 5/15 | ||
| Thyroid function | NA | ||
| Hyperthyroid | 1/15 | ||
| Hypothyroid | 0/15 | ||
| Euthyroid | 14/15 |
| Genes | Sequences (5′-3′) |
|---|---|
| IL-6 | F: CACTGGTCTTTTGGAGTTTGAG R: GGACTTTTGTACTCATCTGCAC |
| IL-8 | F: CCACCGGAAGGAACCATCTC R: GGGGTGGAAAGGTTTGGAGT |
| CCL2 | F: CCTTCATTCCCCAAGGGCTC R: CTTCTTTGGGACACTTGCTGC |
| CXCL1 | F: TTCACAGTGTGTGGTCAACAT R: AAGCCCCTTTGTTCTAAGCCA |
| CXCL2 | F: AGTGTGTGGTCAACATTTCTCA R: GCTCTAACACAGAGGGAAACAC |
| HAS1 | F: GCGGGCTTGTCAGAGCTAC R: ACTGCTGCAAGAGGTTATTCC |
| HAS2 | F: CCTCCTGGGTGGTGTGATTT R: GCGTCAAAAGCATGACCCAA |
| ITGA5 | F: GGCTTCAACTTAGACGCGGAG R: TGGCTGGTATTAGCCTTGGGT |
| α-SMA | F: GGGACTAAGACGGGAATCCT R: TGTCCCATTCCCACCATCAC |
| COL1A1 | F: AAAGATGGACTCAACGGTCTC R: CATCGTGAGCCTTCTCTTGAG |
| COL1A2 | F: CTCCATGGTGAGTTTGGTCTC R: CTTCCAATAGGACCAGTAGGAC |
| COL3A1 | F: CGCCCTCCTAATGGTCAAGG R: TTCTGAGGACCAGTAGGGCA |
| FN1 | F: ACAAGCATGTCTCTCTGCCAA R: GCAATGTGCAGCCCTCATTT |
| ITGB1 | F: CTGTGATGCCTTACATTAGCAC R: ATCCAAATTTCCAGATATGCGC |
| TIMP1 | F: CATCACTACCTGCAGTTTTGTG R: TGGATAAACAGGGAAACACTGT |
| GAPDH | F: TTGCCATCAATGACCCCTT R: CGCCCCACTTGATTTTGGA |
Publisher’s Note: MDPI stays neutral with regard to jurisdictional claims in published maps and institutional affiliations. |
© 2022 by the authors. Licensee MDPI, Basel, Switzerland. This article is an open access article distributed under the terms and conditions of the Creative Commons Attribution (CC BY) license (https://creativecommons.org/licenses/by/4.0/).
Share and Cite
Xu, Z.; Ye, H.; Xiao, W.; Sun, A.; Yang, S.; Zhang, T.; Sha, X.; Yang, H. Metformin Attenuates Inflammation and Fibrosis in Thyroid-Associated Ophthalmopathy. Int. J. Mol. Sci. 2022, 23, 15508. https://doi.org/10.3390/ijms232415508
Xu Z, Ye H, Xiao W, Sun A, Yang S, Zhang T, Sha X, Yang H. Metformin Attenuates Inflammation and Fibrosis in Thyroid-Associated Ophthalmopathy. International Journal of Molecular Sciences. 2022; 23(24):15508. https://doi.org/10.3390/ijms232415508
Chicago/Turabian StyleXu, Zhihui, Huijing Ye, Wei Xiao, Anqi Sun, Shenglan Yang, Te Zhang, Xiaotong Sha, and Huasheng Yang. 2022. "Metformin Attenuates Inflammation and Fibrosis in Thyroid-Associated Ophthalmopathy" International Journal of Molecular Sciences 23, no. 24: 15508. https://doi.org/10.3390/ijms232415508
APA StyleXu, Z., Ye, H., Xiao, W., Sun, A., Yang, S., Zhang, T., Sha, X., & Yang, H. (2022). Metformin Attenuates Inflammation and Fibrosis in Thyroid-Associated Ophthalmopathy. International Journal of Molecular Sciences, 23(24), 15508. https://doi.org/10.3390/ijms232415508

