Evidence that Transcriptional Alterations in Sarcoptes scabiei Are under Tight Post-Transcriptional (microRNA) Control
Abstract
:1. Introduction
2. Results
2.1. RNA Data Sets for Egg and Adult Stages of S. scabiei
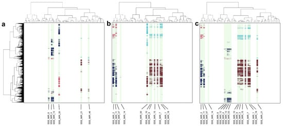
2.2. Transcription in the Three Distinct Developmental Stages
2.3. Biological Pathway/Process Analysis in Different Developmental Stages
3. Discussion
4. Materials and Methods
4.1. Production, Collection and Storage of S. scabiei Stages
4.2. RNA Extraction and Sequencing
4.3. Processing of mRNA and miRNA Data
4.4. Differential Transcription, Correlating Differentially Transcribed Genes with miRNAs, miRNA-Target Relationships and KEGG Enrichment
Supplementary Materials
Author Contributions
Funding
Institutional Review Board Statement
Data Availability Statement
Acknowledgments
Conflicts of Interest
References
- Myers, E.W.; Sutton, G.G.; Delcher, A.L.; Dew, I.M.; Fasulo, D.P.; Flanigan, M.J.; Kravitz, S.A.; Mobarry, C.M.; Reinert, K.H.; Remington, K.A.; et al. A whole-genome assembly of Drosophila. Science 2000, 287, 2196–2204. [Google Scholar] [CrossRef] [PubMed]
- Rubin, G.M. Drosophila melanogaster as an experimental organism. Science 1988, 240, 1453–1459. [Google Scholar] [CrossRef] [PubMed]
- Markow, T.A. The natural history of model organisms: The secret lives of Drosophila flies. eLife 2015, 4, e06793. [Google Scholar] [CrossRef]
- Yamaguchi, M.; Yoshida, H. Drosophila Models for Human Diseases; Springer: Berlin, Germany, 2018; Volume 1076, ISBN 978-981-13-0529-0. [Google Scholar]
- i5K Consortium. The i5K Initiative: Advancing arthropod genomics for knowledge, human health, agriculture, and the environment. J. Hered. 2013, 104, 595–600. [Google Scholar] [CrossRef]
- Thomas, G.W.; Dohmen, E.; Hughes, D.S.; Murali, S.C.; Poelchau, M.; Glastad, K.; Anstead, C.A.; Ayoub, N.A.; Batterham, P.; Bellair, M.; et al. Gene content evolution in the arthropods. Genome Biol. 2020, 21, 15. [Google Scholar] [CrossRef] [PubMed]
- Korhonen, P.K.; Gasser, R.B.; Ma, G.; Wang, T.; Stroehlein, A.J.; Young, N.D.; Ang, C.-S.; Fernando, D.D.; Lu, H.C.; Taylor, S.; et al. High-quality nuclear genome for Sarcoptes scabiei—A critical resource for a neglected parasite. PLoS Negl. Trop. Dis. 2020, 14, e0008720. [Google Scholar] [CrossRef]
- Bernigaud, C.; Fischer, K.; Chosidow, O. The management of scabies in the 21st century: Past, advances and potentials. Acta Derm.-Venereol. 2020, 100, adv00112. [Google Scholar] [CrossRef]
- Fischer, K.; Holt, D.C.; Harumal, P.; Currie, B.J.; Walton, S.F.; Kemp, D.J. Generation and characterization of cDNA clones from Sarcoptes scabiei var. hominis for an expressed sequence tag library: Identification of homologues of house dust mite allergens. Am. J. Trop Med. Hyg. 2003, 68, 61–64. [Google Scholar]
- Wilson, P.; Slade, R.; Currie, B.J.; Walton, S.F.; Holt, D.C.; Fischer, K.; Allen, G.E.; Wilson, D.; Kemp, D.J. Mechanisms for a novel immune evasion strategy in the scabies mite Sarcoptes scabiei: A multigene family of inactivated serine proteases. J. Investig. Dermatol. 2003, 121, 1419–1424. [Google Scholar] [CrossRef]
- Fischer, K.; Holt, D.; Currie, B.; Kemp, D. Scabies: Important clinical consequences explained by new molecular studies. Adv. Parasitol. 2012, 79, 339–373. [Google Scholar]
- Großhans, H.; Filipowicz, W. The expanding world of small RNAs. Nature 2008, 451, 414–416. [Google Scholar] [CrossRef] [PubMed]
- Carthew, R.W.; Sontheimer, E.J. Origins and mechanisms of miRNAs and siRNAs. Cell 2009, 136, 642–655. [Google Scholar] [CrossRef] [Green Version]
- Filipowicz, W.; Bhattacharyya, S.N.; Sonenberg, N. Mechanisms of post-transcriptional regulation by microRNAs: Are the answers in sight? Nat. Rev. Genet. 2008, 9, 102–114. [Google Scholar] [CrossRef] [PubMed]
- Gonzalez, S.; Pisano, D.G.; Serrano, M. Mechanistic principles of chromatin remodeling guided by siRNAs and miRNAs. Cell Cycle 2008, 7, 2601–2608. [Google Scholar] [CrossRef] [PubMed]
- He, R.; Gu, X.; Lai, W.; Peng, X.; Yang, G. Transcriptome-microRNA analysis of Sarcoptes scabiei and host immune response. PLoS ONE 2017, 12, e0177733. [Google Scholar] [CrossRef] [PubMed]
- Bernigaud, C.; Samarawickrama, G.R.; Jones, M.K.; Gasser, R.B.; Fischer, K. The challenge of developing a single-dose treatment for scabies. Trends Parasitol. 2019, 35, 931–943. [Google Scholar] [CrossRef]
- Friedländer, M.R.; Mackowiak, S.D.; Li, N.; Chen, W.; Rajewsky, N. miRDeep2 accurately identifies known and hundreds of novel microRNA genes in seven animal clades. Nucleic Acids Res. 2012, 40, 37–52. [Google Scholar] [CrossRef]
- Andresen, M.S.; Stavik, B.; Sletten, M.; Tinholt, M.; Sandset, P.M.; Iversen, N.; Skretting, G. Indirect regulation of TFPI-2 expression by miR-494 in breast cancer cells. Sci. Rep. 2020, 10, 4036. [Google Scholar] [CrossRef]
- Ruike, Y.; Ichimura, A.; Tsuchiya, S.; Shimizu, K.; Kunimoto, R.; Okuno, Y.; Tsujimoto, G. Global correlation analysis for micro-RNA and mRNA expression profiles in human cell lines. J. Hum. Genet. 2008, 53, 515–523. [Google Scholar] [CrossRef] [PubMed]
- Zhang, X.; Li, C.; Zhang, B.; Li, Z.; Zeng, W.; Luo, R.; Cao, J.; Cheng, G.; Fan, S.; He, Q. Differential expression and correlation analysis of miRNA–mRNA profiles in swine testicular cells infected with porcine epidemic diarrhea virus. Sci. Rep. 2021, 11, 1868. [Google Scholar] [CrossRef]
- Le, T.D.; Zhang, J.; Liu, L.; Liu, H.; Li, J. miRLAB: An R based dry lab for exploring mirna-mrna regulatory relationships. PLoS ONE 2015, 10, e0145386. [Google Scholar] [CrossRef] [PubMed]
- Kim, V.N. Small RNAs: Classification, biogenesis, and function. Mol. Cell 2005, 19, 1–5. [Google Scholar]
- Bartel, D.P. MicroRNAs: Target recognition and regulatory functions. Cell 2009, 136, 215–233. [Google Scholar] [CrossRef] [PubMed] [Green Version]
- Morris, K.V.; Mattick, J.S. The rise of regulatory RNA. Nat. Rev. Genet. 2014, 15, 423–437. [Google Scholar] [CrossRef] [PubMed]
- Kuhn, D.E.; Martin, M.M.; Feldman, D.S.; Terry, A.V., Jr.; Nuovo, G.J.; Elton, T.S. Experimental validation of miRNA targets. Methods 2008, 44, 47–54. [Google Scholar] [CrossRef] [PubMed]
- Attisano, L.; Wrana, J.L. Signal integration in TGF-β, WNT, and Hippo pathways. F1000Prime Rep. 2013, 5, 17. [Google Scholar] [CrossRef]
- Waltereit, R.; Weller, M. Signaling from cAMP/PKA to MAPK and synaptic plasticity. Mol. Neurobiol. 2003, 27, 99–106. [Google Scholar] [CrossRef]
- Mounsey, K.E.; Willis, C.; Burgess, S.T.; Holt, D.C.; McCarthy, J.; Fischer, K. Quantitative PCR-based genome size estimation of the astigmatid mites Sarcoptes scabiei, Psoroptes ovis and Dermatophagoides pteronyssinus. Parasit Vectors 2012, 5, 3. [Google Scholar] [CrossRef]
- Leggett, R.M.; Ramirez-Gonzalez, R.H.; Clavijo, B.; Waite, D.; Davey, R.P. Sequencing quality assessment tools to enable data-driven informatics for high throughput genomics. Front. Genet. 2013, 4, 288. [Google Scholar] [CrossRef]
- Kim, D.; Song, L.; Breitwieser, F.P.; Salzberg, S.L. Centrifuge: Rapid and sensitive classification of metagenomic sequences. Genome Res. 2016, 26, 1721–1729. [Google Scholar] [CrossRef]
- Li, B.; Dewey, C.N. RSEM: Accurate transcript quantification from RNA-Seq data with or without a reference genome. BMC Bioinform. 2011, 12, 323. [Google Scholar] [CrossRef] [PubMed]
- Robinson, M.D.; McCarthy, D.J.; Smyth, G.K. edgeR: A Bioconductor package for differential expression analysis of digital gene expression data. Bioinformatics 2010, 26, 139–140. [Google Scholar] [CrossRef]
- Kozomara, A.; Birgaoanu, M.; Griffiths-Jones, S. miRBase: From microRNA sequences to function. Nucleic Acids Res. 2019, 47, D155–D162. [Google Scholar] [CrossRef] [PubMed]
- Langmead, B.; Wilks, C.; Antonescu, V.; Charles, R. Scaling read aligners to hundreds of threads on general-purpose processors. Bioinformatics 2019, 35, 421–432. [Google Scholar] [CrossRef]
- R Development Core Team. R: A Language and Environment for Statistical Computing; The R Foundation for Statistical Computing: Vienna, Austria, 2011; ISBN 3-900051-07-0. Available online: https://cran.r-project.org/src/base/R-4/R-4.1.2.tar.gz (accessed on 20 November 2021).
- Ritchie, M.E.; Phipson, B.; Wu, D.; Hu, Y.; Law, C.W.; Shi, W.; Smyth, G.K. limma powers differential expression analyses for RNA-sequencing and microarray studies. Nucleic Acids Res. 2015, 43, e47. [Google Scholar] [CrossRef] [PubMed]
- Huynh, T.; Miranda, K.; Tay, Y.; Ang, Y.S.; Tam, W.L.; Thomson, A.M.; Lim, B.; Rigoutsos, I. A pattern-based method for the identification of microRNA binding sites and their corresponding heteroduplexes. Cell 2006, 126, 1203–1217. [Google Scholar]
- Mao, X.Z.; Cai, T.; Olyarchuk, J.G.; Wei, L.P. Automated genome annotation and pathway identification using the KEGG Orthology (KO) as a controlled vocabulary. Bioinformatics 2005, 21, 3787–3793. [Google Scholar] [CrossRef] [PubMed]
- Xie, C.; Mao, X.; Huang, J.; Ding, Y.; Wu, J.; Dong, S.; Kong, L.; Gao, G.; Li, C.Y.; Wei, L. KOBAS 2.0: A web server for annotation and identification of enriched pathways and diseases. Nucleic Acids Res. 2011, 39, W316–W322. [Google Scholar] [CrossRef] [Green Version]

| Description | ↓ Le (Ee) | ↓ Af (Le) | ↓ Af (Ee) |
|---|---|---|---|
| No. of genes | 3669 | 3045 | 3778 |
| No. of genes linked to particular miRNAs | 1403 (SSS_MIR_50) 978 (SSS_MIR_13) 269 (SSS_MIR_06) 1614 (SSS_MIR_04) | 1338 (SSS_MIR_47) 8 (SSS_MIR_14) 555 (SSS_MIR_11) 2091 (SSS_MIR_02) | 445 (SSS_MIR_53) 1108 (SSS_MIR_47) 7 (SSS_MIR_14) 667 (SSS_MIR_13) 110 (SSS_MIR_12) 557 (SSS_MIR_11) 265 (SSS_MIR_06) 726 (SSS_MIR_04) 2033 (SSS_MIR_02) |
| Total number of genes linked to respective miRNAs | 2804 | 2425 | 3104 |
| Biological pathways or processes | |||
| Signal transduction | - | Ras, calcium, cAMP, PI3k-Akt, Rap1, MAPK | MAPK, cAMP, ErbB, PI3K-Akt, Rap1 |
| Metabolism | - | - | - |
| Transcription/translation | Ribosome, RNA transport, DNA replication and repair, protein folding, sorting and degradation, spliceosome | - | - |
| Organismal systems | - | Nervous, circulatory, endocrine, digestive, sensory, leukocyte transendothelial migration | Nervous, circulatory, endocrine, digestive, sensory, leucocyte, transendothelial migration, development and regeneration |
| Description | ↓Ee (Le) | ↓Le (Af) | ↓Ee (Af) |
| No. of genes | 1326 | 2289 | 737 |
| No. of genes linked to particular miRNAs (SSS code) | 132 (SSS_MIR_46) 123 (SSS_MIR_21) | 1601 (SSS_MIR_50) 566 (SSS_MIR_18) 306 (SSS_MIR_15) 292 (SSS_MIR_10) 314 (SSS_MIR_09) 368 (SSS_MIR_07) 568 (SSS_MIR_01) | 276 (SSS_MIR_21) 382 (SSS_MIR_18) 370 (SSS_MIR_15) 345 (SSS_MIR_10) 347 (SSS_MIR_09) 395 (SSS_MIR_07) 362 (SSS_MIR_03) 432 (SSS_MIR_01) |
| Total no. of genes linked to respective miRNAs | 179 | 1840 | 628 |
| Biological pathways or processes | |||
| Signal transduction | - | mTOR | PPAR |
| Metabolism | Lipid, carbohydrate | - | Lipid, carbohydrate, amino acid |
| Transcription/translation | - | Base excision repair, ribosome biogenesis, protein folding, sorting | - |
| Description | ↑ Le (Ee) | ↑ Af (Le) | ↑ Af (Ee) |
|---|---|---|---|
| No. of genes | 1326 | 2289 | 737 |
| No. of genes linked to particular miRNAs | 910 (SSS_MIR_50) 78 (SSS_MIR_13) 77 (SSS_MIR_06) 140 (SSS_MIR_04) | 494 (SSS_MIR_47) 1 (SSS_MIR_14) 142 (SSS_MIR_11) 468 (SSS_MIR_02) | 24 (SSS_MIR_53) 182 (SSS_MIR_47) 1 (SSS_MIR_14) 47 (SSS_MIR_13) 16 (SSS_MIR_12) 146 (SSS_MIR_11) 62 (SSS_MIR_06) 56 (SSS_MIR_04) 434 (SSS_MIR_02) |
| Total number of genes linked to respective miRNAs | 1075 | 781 | 580 |
| Biological pathways or processes | |||
| Signal transduction | Calcium, cAMP, MAPK | - | - |
| Metabolism | - | Lipid, carbohydrate, amino acid, cofactors and vitamins | Lipid, carbohydrate, amino acid, energy, nucleotide |
| Transcription/translation | - | - | - |
| Organismal systems | - | - | Digestive, aging, antigen processing and presentation |
| Description | ↑Ee (Le) | ↑Le (Af) | ↑Ee (Af) |
| No. of upregulated genes | 3669 | 3045 | 3778 |
| No. of genes linked to particular miRNAs (SSS code) | 262 (SSS_MIR_46) 778 (SSS_MIR_21) | 1219 (SSS_MIR_50) 1965 (SSS_MIR_18) 1733 (SSS_MIR_15) 1546 (SSS_MIR_10) 1275 (SSS_MIR_09) 1903 (SSS_MIR_07) 1887 (SSS_MIR_01) | 1379 (SSS_MIR_21) 1812 (SSS_MIR_18) 1829 (SSS_MIR_15) 1611 (SSS_MIR_10) 1284 (SSS_MIR_09) 1936 (SSS_MIR_07) 1846 (SSS_MIR_03) 1813 (SSS_MIR_01) |
| Total no. of genes linked to respective miRNAs | 827 | 2890 | 2892 |
| Biological pathways or processes | |||
| Signal transduction | Hippo, Notch, TGF-beta, Wnt, MAPK | Hippo, Ras, Apelin, cAMP, Calcium, PI3K-Atk Rap1, MAPK | Hedgehog, Hippo, cAMP, Ras, TGF-beta, PI3K-Akt, Calcium, Rap1, MAPK, Wnt |
| Metabolism | - | - | - |
| Transcription/translation | - | - | - |
| Organismal systems | Nervous, circulatory, endocrine, sensory, digestive | Nervous, circulatory, endocrine, sensory, digestive, Th1 and Th2 cell differentiation | Development and regeneration, nervous, endocrine, immune system |
Publisher’s Note: MDPI stays neutral with regard to jurisdictional claims in published maps and institutional affiliations. |
© 2022 by the authors. Licensee MDPI, Basel, Switzerland. This article is an open access article distributed under the terms and conditions of the Creative Commons Attribution (CC BY) license (https://creativecommons.org/licenses/by/4.0/).
Share and Cite
Korhonen, P.K.; Wang, T.; Young, N.D.; Samarawickrama, G.R.; Fernando, D.D.; Ma, G.; Gasser, R.B.; Fischer, K. Evidence that Transcriptional Alterations in Sarcoptes scabiei Are under Tight Post-Transcriptional (microRNA) Control. Int. J. Mol. Sci. 2022, 23, 9719. https://doi.org/10.3390/ijms23179719
Korhonen PK, Wang T, Young ND, Samarawickrama GR, Fernando DD, Ma G, Gasser RB, Fischer K. Evidence that Transcriptional Alterations in Sarcoptes scabiei Are under Tight Post-Transcriptional (microRNA) Control. International Journal of Molecular Sciences. 2022; 23(17):9719. https://doi.org/10.3390/ijms23179719
Chicago/Turabian StyleKorhonen, Pasi K., Tao Wang, Neil D. Young, Gangi R. Samarawickrama, Deepani D. Fernando, Guangxu Ma, Robin B. Gasser, and Katja Fischer. 2022. "Evidence that Transcriptional Alterations in Sarcoptes scabiei Are under Tight Post-Transcriptional (microRNA) Control" International Journal of Molecular Sciences 23, no. 17: 9719. https://doi.org/10.3390/ijms23179719
APA StyleKorhonen, P. K., Wang, T., Young, N. D., Samarawickrama, G. R., Fernando, D. D., Ma, G., Gasser, R. B., & Fischer, K. (2022). Evidence that Transcriptional Alterations in Sarcoptes scabiei Are under Tight Post-Transcriptional (microRNA) Control. International Journal of Molecular Sciences, 23(17), 9719. https://doi.org/10.3390/ijms23179719

