The DEAD-Box Protein Rok1 Coordinates Ribosomal RNA Processing in Association with Rrp5 in Drosophila
Abstract
1. Introduction
2. Results
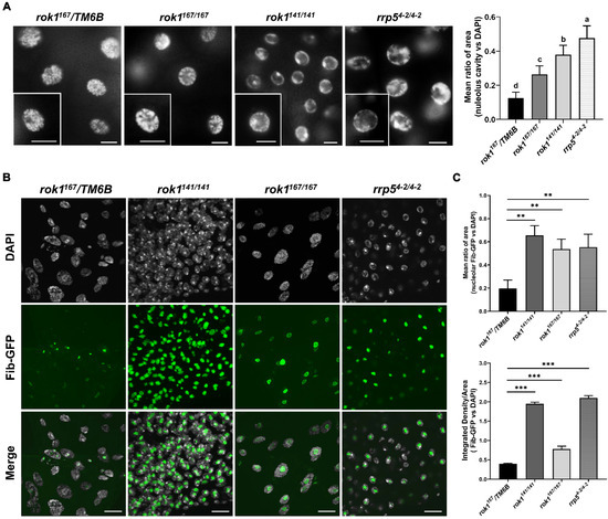
2.1. Loss of Rok1 and Rrp5 Enlarges the Nucleolus in D. melanogaster
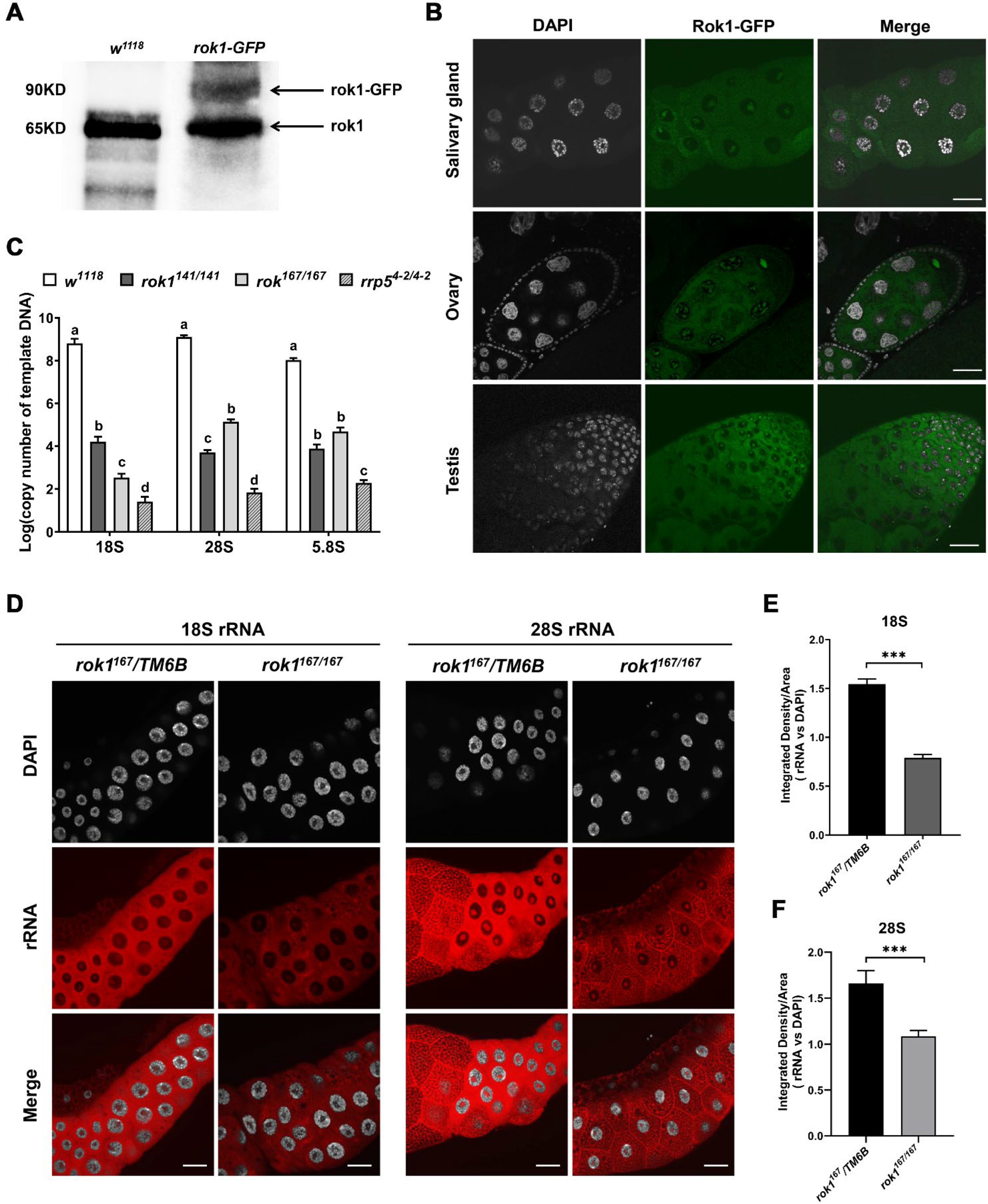
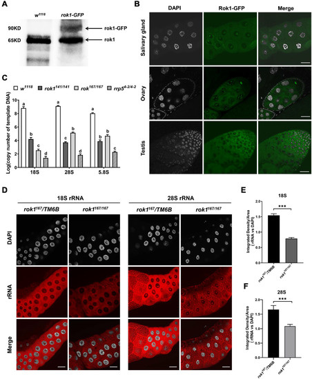
2.2. Rok1 Is Enriched in the Nucleolus and Responsible for rRNA Maturation
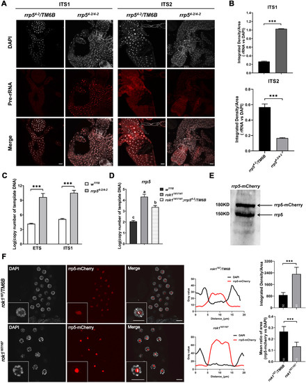
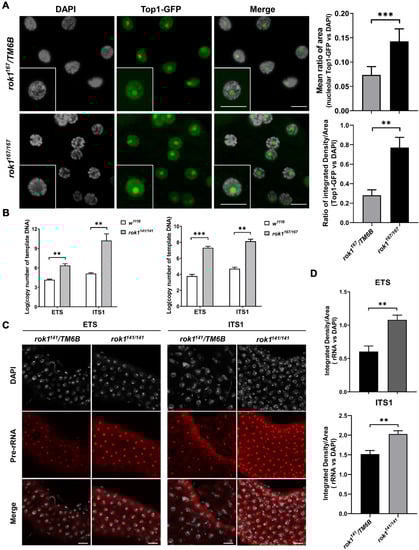
2.3. Loss of Rok1 Leads to Stalled Ribosome Assembly and Pre-rRNA Processing in the Nucleolus
2.4. Loss of Rok1 Inhibits Mitosis in the Brain
2.5. Loss of Rok1 Changes the Cellular Localization of Rrp5 in the Nucleolus
3. Discussion
4. Materials and Methods
4.1. Drosophila Stocks
4.2. Crispr/Cas9-Mediated Mutations of Rok1 and Rrp5
4.3. Construction of rok1-GFP and rrp5-mCherry Transgenic Lines
4.4. Quantitative PCR
4.5. Live Fluorescent Imaging
4.6. Fluorescence In Situ Hybridization (FISH)
4.7. Antibodies
4.8. Immunostaining
4.9. Mitotic Chromosome Squash
Supplementary Materials
Author Contributions
Funding
Institutional Review Board Statement
Informed Consent Statement
Data Availability Statement
Acknowledgments
Conflicts of Interest
References
- Fromont-Racine, M.; Senger, B.; Saveanu, C.; Fasiolo, F. Ribosome assembly in eukaryotes. Gene 2003, 313, 17–42. [Google Scholar] [CrossRef]
- Henras, A.K.; Gérus, J.S.M.; Lebaron, S.; Caizergues-Ferrer, M.; Mougin, A.; Henry, Y. The post-transcriptional steps of eukaryotic ribosome biogenesis. Cell. Mol. Life Sci. 2008, 65, 2334–2359. [Google Scholar] [CrossRef] [PubMed]
- Kressler, D.; Hurt, E.; Bassler, J. Driving ribosome assembly. Biochim. Biophys. Acta 2010, 1803, 673–683. [Google Scholar]
- Warner, J.R. The economics of ribosome biosynthesis in yeast. Trends Biochem. Sci. 1999, 24, 437–440. [Google Scholar] [CrossRef]
- Baßler, J.; Hurt, E. Eukaryotic ribosome assembly. Annu. Rev. Biochem. 2019, 88, 281–306. [Google Scholar] [CrossRef]
- Kos, M.; Tollervey, D. Yeast pre-rRNA processing and modification occur cotranscriptionally. Mol. Cell. 2010, 37, 809–820. [Google Scholar] [CrossRef]
- Osheim, Y.N.; French, S.L.; Keck, K.M.; Champion, E.A.; Spasov, K.; Dragon, F.; Baserga, S.J.; Beyer, A.L. Pre-18S ribosomal RNA is structurally compacted into the SSU processome prior to being cleaved from nascent transcripts in Saccharomyces cerevisiae. Mol. Cell. 2004, 16, 943–954. [Google Scholar] [CrossRef]
- Lebaron, S.; Segerstolpe, A.; French, S.L.; Dudnakova, T.; Alves, F.L.; Granneman, S.; Rappsilber, J.; Beyer, A.L.; Wieslander, L.; Tollervey, D. Rrp5 binding at multiple sites coordinates pre-rRNA processing and assembly. Mol. Cell. 2013, 52, 707–719. [Google Scholar] [CrossRef]
- Young, C.L.; Karbstein, K. The roles of S1 RNA-binding domains in Rrp5′s interactions with pre-rRNA. RNA 2011, 17, 512–521. [Google Scholar] [CrossRef]
- Pérez-Fernández, J.; Román, A.; Rivas, L.D.; Bustelo, X.R.; Dosil, M. The 90S preribosome is a multimodular structure that is assembled through a hierarchical mechanism. Mol. Cell. Biol. 2007, 27, 5414–5429. [Google Scholar] [CrossRef]
- Vos, H.R.; Bax, R.; Faber, A.W.; Vos, J.C.; Raué, H.A. U3 snoRNP and Rrp5p associate independently with Saccharomyces cerevisiae 35S pre-rRNA, but Rrp5p is essential for association of Rok1p. Nucleic Acids Res. 2004, 32, 5827–5833. [Google Scholar] [CrossRef] [PubMed]
- Hierlmeier, T.; Merl, J.; Sauert, M.; Perez-Fernandez, J.; Schultz, P.; Bruckmann, A.; Hamperl, S.; Ohmayer, U.; Rachel, R.; Jacob, A.; et al. Rrp5p, Noc1p and Noc2p form a protein module which is part of early large ribosomal subunit precursors in S. cerevisiae. Nucleic Acids Res. 2013, 41, 1191–1210. [Google Scholar] [CrossRef] [PubMed]
- Lebreton, A.; Rousselle, J.C.; Lenormand, P.; Namane, A.; Jacquier, A.; Fromont-Racine, M.; Saveanu, C. 60S ribosomal subunit assembly dynamics defined by semi-quantitative mass spectrometry of purified complexes. Nucleic Acids Res. 2008, 36, 4988–4999. [Google Scholar] [CrossRef] [PubMed][Green Version]
- Young, C.L.; Khoshnevis, S.; Karbstein, K. Cofactor-dependent specificity of a DEAD-box protein. Proc. Natl. Acad. Sci. USA 2013, 110, E2668–E2676. [Google Scholar] [CrossRef] [PubMed]
- Martins, T.; Eusebio, N.; Correia, A.; Marinho, J.; Casares, F.; Pereira, P.S. TGFβ/activin signalling is required for ribosome biogenesis and cell growth in Drosophila salivary glands. Open Biol. 2017, 7, 160258. [Google Scholar] [CrossRef]
- Jankowsky, E. RNA helicases at work: Binding and rearranging. Trends Biochem. Sci. 2011, 36, 19–29. [Google Scholar] [CrossRef]
- Jarmoskaite, I.; Russell, R. RNA helicase proteins as chaperones and remodelers. Annu. Rev. Biochem. 2014, 83, 697–725. [Google Scholar] [CrossRef]
- Klostermeier, D. Lifelong companions: RNA helicases and their roles in RNA metabolism. RNA Biol. 2013, 10, 2–3. [Google Scholar] [CrossRef][Green Version]
- Linder, P.; Jankowsky, E. From unwinding to clamping—the DEAD box RNA helicase family. Nat. Rev. Mol. Cell Biol. 2011, 12, 505–516. [Google Scholar] [CrossRef] [PubMed]
- Garcia, I.; Albring, M.J.; Uhlenbeck, O.C. Duplex destabilization by four ribosomal DEAD-box proteins. Biochemistry 2012, 51, 10109–10118. [Google Scholar] [CrossRef]
- Khoshnevis, S.; Askenasy, I.; Johnson, M.C.; Dattolo, M.D.; Young-Erdos, C.L.; Stroupe, M.E.; Karbstein, K. The DEAD-box protein Rok1 orchestrates 40S and 60S ribosome assembly by promoting the release of Rrp5 from Pre-40S ribosomes to allow for 60S maturation. PLoS Biol. 2016, 14, e1002480. [Google Scholar] [CrossRef] [PubMed]
- Venema, J.; Bousquet-Antonelli, C.; Gelugne, J.P.; Caizergues-Ferrer, M.; Tollervey, D. Rok1p is a putative RNA helicase required for rRNA processing. Mol. Cell. Biol. 1997, 17, 3398–3407. [Google Scholar] [CrossRef] [PubMed]
- Huang, W.; Liu, Z.; Rong, Y.S. Dynamic localization of DNA topoisomerase I and its functional relevance during Drosophila development. G3 2021, 11, jkab202. [Google Scholar] [CrossRef]
- Jeon, S.; Kim, J. Upstream open reading frames regulate the cell cycle-dependent expression of the RNA helicase Rok1 in Saccharomyces cerevisiae. FEBS Lett. 2010, 584, 4593–4598. [Google Scholar] [CrossRef]
- Pérez-Cadahía, B.; Drobic, B.; Davie, J.R. H3 phosphorylation: Dual role in mitosis and interphase. Biochem. Cell Biol. 2009, 87, 695–709. [Google Scholar]
- Tartakoff, A.M.; Che, L.; Raghavachari, S.; Gitiforooz, D.; Dhinakaran, A.; Ni, C.L.; Pasadyn, C.; Mahabeleshwar, G.H.; Pasady, V.; Woolford, J.L., Jr. The nucleolus as a polarized coaxial cable in which the rDNA axis is surrounded by dynamic subunit-specific phases. Curr. Biol. 2021, 31, 2507–2519.e4. [Google Scholar] [CrossRef] [PubMed]
- Billmyre, K.K.; Cahoon, C.K.; Heenan, G.M.; Wesley, E.R.; Yu, Z. X chromosome and autosomal recombination are differentially sensitive to disruptions in SC maintenance. Proc. Natl. Acad. Sci. USA 2019, 116, 21641–21650. [Google Scholar] [CrossRef]
- Martin, R.; Hacker, P.; Ruprecht, M.; Simm, S.; Brünin, L.; Mirus, O.; Sloan, K.E.; Kudla, G.; Schleiff, E.; Bohnsack, M.T. A pre-ribosomal RNA interaction network involving snoRNAs and the Rok1 helicase. RNA 2014, 20, 1173–1182. [Google Scholar] [CrossRef]
- Grewal, S.S.; Li, L.; Orian, A.; Eisenman, R.N.; Edgar, B.A. Myc-dependent regulation of ribosomal RNA synthesis during Drosophila development. Nat. Cell Biol. 2005, 7, 295–302. [Google Scholar] [CrossRef]
- Leppard, J.B.; Champoux, J.J. Human DNA topoisomerase I: Relaxation, roles, and damage control. Chromosoma 2005, 114, 75–85. [Google Scholar] [CrossRef]
- Rose, K.M.; Szopa, J.; Han, F.S.; Cheng, Y.C.; Richter, A.; Scheer, U. Association of DNA topoisomerase I and RNA polymerase I: A possible role for topoisomerase I in ribosomal gene transcription. Chromosoma 1988, 96, 411–416. [Google Scholar] [CrossRef] [PubMed]
- Zhang, H.; Wang, J.C.; Liu, L.F. Involvement of DNA topoisomerase I in transcription of human ribosomal RNA genes. Proc. Natl. Acad. Sci. USA 1988, 85, 1060–1064. [Google Scholar] [CrossRef] [PubMed]
- French, S.L.; Sikes, M.L.; Hontz, R.D.; Osheim, Y.N.; Lambert, T.E.; Hage, A.E.; Smith, M.M.; Tollevey, D.; Smith, D.T.; Beyer, A. Distinguishing the roles of topoisomerases I and II in relief of transcription-induced torsional stress in yeast rRNA genes. Mol. Cell. Biol. 2011, 31, 482–494. [Google Scholar] [CrossRef] [PubMed]
- Port, F.; Chen, H.M.; Lee, T.; Bullock, S.L. Optimized CRISPR/Cas tools for efficient germline and somatic genome engineering in Drosophila. Proc. Natl. Acad. Sci. USA 2014, 111, E2967–E2976. [Google Scholar] [CrossRef]
- Wesolowska, N.; Rong, Y.S. Long-range targeted manipulation of the Drosophila genome by site-specific integration and recombinational resolution. Genetics 2013, 193, 411–419. [Google Scholar] [CrossRef]
- Ji, J.Y.; Tang, X.N.; Hu, W.; Maggert, K.A.; Rong, Y.K. The processivity factor Pol32 mediates nuclear localization of DNA polymerase delta and prevents chromosomal fragile site formation in Drosophila development. PLoS Genet. 2019, 15, e1008169. [Google Scholar] [CrossRef]







| Genotype | Lethal Stage | Genotype | Lethal Stage |
|---|---|---|---|
| rok1141/141 | 2nd instar | rok1167/167; rrp54−2/4-2 | 2nd instar |
| rok1167/167 | pupa | rok1141/141; rrp54-2/TM6B | Late 3rd instar |
| rrp54-2/4-2 | 2nd instar | rok1141/141; rrp511-1/TM6B | 2nd instar |
| rrp511-1/11-1 | ---- | rok1141/TM6B; rrp54-2/4-2 | 2nd instar |
| rok1141/141; rrp511-1/11-1 | 2nd instar | rok1141/TM6B; rrp511-1/11-1 | ---- |
| rok1141/141; rrp54-2/4-2 | 2nd instar | rok1167/167; rrp54-2/TM6B | pupa |
| rok1167/167; rrp511-1/11-1 | pupa | rok1167/TM6B; rrp54-2/4-2 | 2nd instar |
Publisher’s Note: MDPI stays neutral with regard to jurisdictional claims in published maps and institutional affiliations. |
© 2022 by the authors. Licensee MDPI, Basel, Switzerland. This article is an open access article distributed under the terms and conditions of the Creative Commons Attribution (CC BY) license (https://creativecommons.org/licenses/by/4.0/).
Share and Cite
Chen, J.; Huang, Y.; Zhang, K. The DEAD-Box Protein Rok1 Coordinates Ribosomal RNA Processing in Association with Rrp5 in Drosophila. Int. J. Mol. Sci. 2022, 23, 5685. https://doi.org/10.3390/ijms23105685
Chen J, Huang Y, Zhang K. The DEAD-Box Protein Rok1 Coordinates Ribosomal RNA Processing in Association with Rrp5 in Drosophila. International Journal of Molecular Sciences. 2022; 23(10):5685. https://doi.org/10.3390/ijms23105685
Chicago/Turabian StyleChen, Jie, Yuantai Huang, and Kang Zhang. 2022. "The DEAD-Box Protein Rok1 Coordinates Ribosomal RNA Processing in Association with Rrp5 in Drosophila" International Journal of Molecular Sciences 23, no. 10: 5685. https://doi.org/10.3390/ijms23105685
APA StyleChen, J., Huang, Y., & Zhang, K. (2022). The DEAD-Box Protein Rok1 Coordinates Ribosomal RNA Processing in Association with Rrp5 in Drosophila. International Journal of Molecular Sciences, 23(10), 5685. https://doi.org/10.3390/ijms23105685

