Differential Cytotoxicity Mechanisms of Copper Complexed with Disulfiram in Oral Cancer Cells
Abstract
1. Introduction
2. Results
2.1. Effects of Copper, DSF, and DSF-Cu+/Cu2+ Complexes on Cell Viability, Cell Cycle Prolife, Proliferation, Apoptosis, and Senescence in OECM-1 and SG Cells
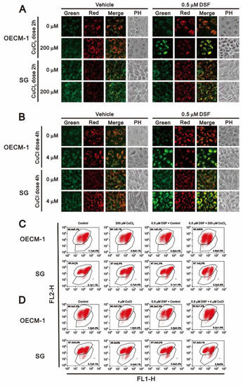
2.2. Effects of Copper, DSF and DSF-Cu+/Cu2+ Complexes on Cytosolic and Mitochondrial ROS in OECM-1 and SG Cells
2.3. Effects of Copper, DSF, and DSF-Cu+/Cu2+ Complexes on Mitochondrial Function in OECM-1 and SG Cells
2.4. Effects of Copper, DSF and DSF-Cu+/Cu2+ Complexes on the Expression of HIF-1α and c-Myc in OECM-1 and SG Cells
3. Discussion
4. Materials and Methods
4.1. Cell Culture and Chemicals
4.2. Cell Survival Analysis
4.3. Fluorescence-Activated Cell Sorting (FACS), Cell Cycle Profiles, Apoptosis, Cytosolic/Mitochondrial ROS, and Senescence Analyses
4.4. Western Blotting
4.5. Evaluation of Mitochondrial Morphology
4.6. Reverse Transcription-Polymerase Chain Reaction (RT-PCR)
4.7. Transient Transfection and Determination of Subcellular Localization and Expression Levels
4.8. Detection of the Oxygen Consumption Rate (OCR) and Extracellular Acidification Rate (ECAR)
4.9. Statistical Analysis
Author Contributions
Funding
Acknowledgments
Conflicts of Interest
Abbreviations
| 7-AAD | 7-Amino-Actinomycin |
| ACTN | α-actinin |
| ALDH | Aldehyde dehydrogenase |
| BHI | Bioenergetic health index |
| BrdU | 5-bromo-2-deoxyuridine |
| C12FDG | 5-dodecanoylaminofluorescein di-β-d-galactopyranoside |
| CHX | cycloheximide |
| DCFH-DA | 2′,7-dichlorofluorescein diacetate |
| DMEM | Dulbecco’s modified Eagle’s medium |
| DRP1 | Dynamin related protein 1- |
| DSF | Disulfiram |
| FACS | Fluorescence-activated cell sorting |
| FBS | Fetal bovine serum |
| FCCP | Carbonyl cyanide 4-(trifluoromethoxy) phenylhydrazone |
| FITC | fluorescein isothiocyanate |
| H2O2 | Hydrogen peroxide |
| HIF-1α | Hypoxia-inducible factor 1 alpha |
| JC-1 | 5,5′,6,6′-tetrachloro-1,1′,3,3′-tetraethylbenzimi-dazolyl carbo-cyanine iodide |
| LC3B | Microtubule-associated protein 1 light chain 3B |
| MTT | Thiazolyl blue tetrazlium bromide |
| NAC | N-acetyl cysteine |
| OCR | Oxygen consumption rate |
| OECM-1 | Oral epidermoid carcinoma meng-1 |
| OSCC | Oral squamous cell carcinoma |
| PBS | Phosphate buffered saline |
| PE | phycoerythrin |
| PI | Propidium iodide |
| RPMI | Roswell Park Memorial Institute |
| ROS | Reactive oxygen species |
| RT-PCR | Reverse transcription-polymerase chain reaction |
| SG | Smulow-Glickman |
| SOD1 | Superoxide dismutase 1 |
References
- Chuang, S.L.; Su, W.W.; Chen, S.L.; Yen, A.M.; Wang, C.P.; Fann, J.C.; Chiu, S.Y.; Lee, Y.C.; Chiu, H.M.; Chang, D.C.; et al. Population-based screening program for reducing oral cancer mortality in 2,334,299 Taiwanese cigarette smokers and/or betel quid chewers. Cancer 2017, 123, 1597–1609. [Google Scholar] [CrossRef] [PubMed]
- D’Souza, S.; Addepalli, V. Preventive measures in oral cancer: An overview. Biomed. Pharm. 2018, 107, 72–80. [Google Scholar] [CrossRef] [PubMed]
- Johnson, N. Tobacco use and oral cancer: A global perspective. J. Dent. Educ. 2001, 65, 328–339. [Google Scholar] [CrossRef] [PubMed]
- O’Grady, I.; Anderson, A.; O’Sullivan, J. The interplay of the oral microbiome and alcohol consumption in oral squamous cell carcinomas. Oral. Oncol. 2020, 110, 105011. [Google Scholar] [CrossRef] [PubMed]
- Zhao, H.; Chu, M.; Huang, Z.; Yang, X.; Ran, S.; Hu, B.; Zhang, C.; Liang, J. Variations in oral microbiota associated with oral cancer. Sci. Rep. 2017, 7, 11773. [Google Scholar] [CrossRef] [PubMed]
- Auten, R.L.; Davis, J.M. Oxygen toxicity and reactive oxygen species: The devil is in the details. Pediatr. Res. 2009, 66, 121–127. [Google Scholar] [CrossRef]
- Schieber, M.; Chandel, N.S. ROS function in redox signaling and oxidative stress. Curr. Biol. 2014, 24, R453–R462. [Google Scholar] [CrossRef]
- Saybaşili, H.; Yüksel, M.; Haklar, G.; Yalçin, A.S. Effect of mitochondrial electron transport chain inhibitors on superoxide radical generation in rat hippocampal and striatal slices. Antioxid. Redox Signal. 2001, 3, 1099–1104. [Google Scholar] [CrossRef]
- Galadari, S.; Rahman, A.; Pallichankandy, S.; Thayyullathil, F. Reactive oxygen species and cancer paradox: To promote or to suppress? Free Radic. Biol. Med. 2017, 104, 144–164. [Google Scholar] [CrossRef] [PubMed]
- Liou, G.Y.; Storz, P. Reactive oxygen species in cancer. Free Radic. Res. 2010, 44, 479–496. [Google Scholar] [CrossRef]
- Nicco, C.; Batteux, F. ROS Modulator Molecules with Therapeutic Potential in Cancers Treatments. Molecules 2017, 23, 84. [Google Scholar] [CrossRef] [PubMed]
- Koppaka, V.; Thompson, D.C.; Chen, Y.; Ellermann, M.; Nicolaou, K.C.; Juvonen, R.O.; Petersen, D.; Deitrich, R.A.; Hurley, T.D.; Vasiliou, V. Aldehyde dehydrogenase inhibitors: A comprehensive review of the pharmacology, mechanism of action, substrate specificity, and clinical application. Pharmacol. Rev. 2012, 64, 520–539. [Google Scholar] [CrossRef] [PubMed]
- Shen, M.L.; Lipsky, J.J.; Naylor, S. Role of disulfiram in the in vitro inhibition of rat liver mitochondrial aldehyde dehydrogenase. Biochem. Pharm. 2000, 60, 947–953. [Google Scholar] [CrossRef]
- Li, Y.; Fu, S.Y.; Wang, L.H.; Wang, F.Y.; Wang, N.N.; Cao, Q.; Wang, Y.T.; Yang, J.Y.; Wu, C.F. Copper improves the anti-angiogenic activity of disulfiram through the EGFR/Src/VEGF pathway in gliomas. Cancer Lett. 2015, 369, 86–96. [Google Scholar] [CrossRef] [PubMed]
- Yip, N.C.; Fombon, I.S.; Liu, P.; Brown, S.; Kannappan, V.; Armesilla, A.L.; Xu, B.; Cassidy, J.; Darling, J.L.; Wang, W. Disulfiram modulated ROS-MAPK and NFκB pathways and targeted breast cancer cells with cancer stem cell-like properties. Br. J. Cancer 2011, 104, 1564–1574. [Google Scholar] [CrossRef] [PubMed]
- Viola-Rhenals, M.; Patel, K.R.; Jaimes-Santamaria, L.; Wu, G.; Liu, J.; Dou, Q.P. Recent Advances in Antabuse (Disulfiram): The Importance of its Metal-binding Ability to its Anticancer Activity. Curr. Med. Chem. 2018, 25, 506–524. [Google Scholar] [CrossRef]
- Lewis, D.J.; Deshmukh, P.; Tedstone, A.A.; Tuna, F.; O’Brien, P. On the interaction of copper (II) with disulfiram. Chem. Commun. 2014, 50, 13334–13337. [Google Scholar] [CrossRef] [PubMed]
- Valko, M.; Morris, H.; Cronin, M.T. Metals, toxicity and oxidative stress. Curr. Med. Chem. 2005, 12, 1161–1208. [Google Scholar] [CrossRef]
- Guengerich, F.P. Introduction to Metals in Biology 2018: Copper homeostasis and utilization in redox enzymes. J. Biol. Chem. 2018, 293, 4603–4605. [Google Scholar] [CrossRef] [PubMed]
- Schofield, C.J.; Ratcliffe, P.J. Oxygen sensing by HIF hydroxylases. Nat. Rev. Mol. Cell Biol. 2004, 5, 343–354. [Google Scholar] [CrossRef]
- Hayashi, Y.; Yokota, A.; Harada, H.; Huang, G. Hypoxia/pseudohypoxia-mediated activation of hypoxia-inducible factor-1α in cancer. Cancer Sci. 2019, 110, 1510. [Google Scholar] [CrossRef] [PubMed]
- Semenza, G.L. Targeting HIF-1 for cancer therapy. Nat. Rev. Cancer 2003, 3, 721–732. [Google Scholar] [CrossRef] [PubMed]
- Dang, C.V.; O’Donnell, K.A.; Zeller, K.I.; Nguyen, T.; Osthus, R.C.; Li, F. The c-Myc target gene network. Semin. Cancer Biol. 2006, 16, 253–264. [Google Scholar] [CrossRef]
- Meyer, N.; Penn, L.Z. Reflecting on 25 years with MYC. Nat. Rev. Cancer 2008, 8, 976–990. [Google Scholar] [CrossRef] [PubMed]
- Huang, L.E. Carrot and stick: HIF-alpha engages c-Myc in hypoxic adaptation. Cell Death Differ. 2008, 15, 672–677. [Google Scholar] [CrossRef] [PubMed]
- Gordan, J.D.; Thompson, C.B.; Simon, M.C. HIF and c-Myc: Sibling rivals for control of cancer cell metabolism and proliferation. Cancer Cell 2007, 12, 108–113. [Google Scholar] [CrossRef] [PubMed]
- Allensworth, J.L.; Evans, M.K.; Bertucci, F.; Aldrich, A.J.; Festa, R.A.; Finetti, P.; Ueno, N.T.; Safi, R.; McDonnell, D.P.; Thiele, D.J.; et al. Disulfiram (D,SF) acts as a copper ionophore to induce copper-dependent oxidative stress and mediate anti-tumor efficacy in inflammatory breast cancer. Mol. Oncol. 2015, 9, 1155–1168. [Google Scholar] [CrossRef] [PubMed]
- Zhang, Z.; Wang, H.; Yan, M.; Wang, H.; Zhang, C. Novel copper complexes as potential proteasome inhibitors for cancer treatment (Review). Mol. Med. Rep. 2017, 15, 3–11. [Google Scholar] [CrossRef] [PubMed]
- Conticello, C.; Martinetti, D.; Adamo, L.; Buccheri, S.; Giuffrida, R.; Parrinello, N.; Lombardo, L.; Anastasi, G.; Amato, G.; Cavalli, M.; et al. Disulfiram, an old drug with new potential therapeutic uses for human hematological malignancies. Int. J. Cancer 2012, 131, 2197–2203. [Google Scholar] [CrossRef] [PubMed]
- Yang, C.Y.; Meng, C.L. Regulation of PG synthase by EGF and PDGF in human oral, breast, stomach, and fibrosarcoma cancer cell lines. J. Dent. Res. 1994, 73, 1407–1415. [Google Scholar] [CrossRef] [PubMed]
- Chen, S.Y.; Liu, S.T.; Lin, W.R.; Lin, C.K.; Huang, S.M. The Mechanisms Underlying the Cytotoxic Effects of Copper Via Differentiated Embryonic Chondrocyte Gene 1. Int. J. Mol. Sci. 2019, 20, 5225. [Google Scholar] [CrossRef] [PubMed]
- Lee, C.M. Transport of c-MYC by Kinesin-1 for proteasomal degradation in the cytoplasm. Biochim. Biophys. Acta 2014, 1843, 2027–2036. [Google Scholar] [CrossRef]
- Farrell, A.S.; Sears, R.C. MYC degradation. Cold Spring Harb. Perspect. Med. 2014, 4, a014365. [Google Scholar]
- Conacci-Sorrell, M.; Ngouenet, C.; Anderson, S.; Brabletz, T.; Eisenman, R.N. Stress-induced cleavage of Myc promotes cancer cell survival. Genes Dev. 2014, 28, 689–707. [Google Scholar] [CrossRef] [PubMed]
- Conacci-Sorrell, M.; Ngouenet, C.; Eisenman, R.N. Myc-nick: A cytoplasmic cleavage product of Myc that promotes alpha-tubulin acetylation and cell differentiation. Cell 2010, 142, 480–493. [Google Scholar] [CrossRef] [PubMed]
- Morrison, B.W.; Doudican, N.A.; Patel, K.R.; Orlow, S.J. Disulfiram induces copper-dependent stimulation of reactive oxygen species and activation of the extrinsic apoptotic pathway in melanoma. Melanoma Res. 2010, 20, 11–20. [Google Scholar] [CrossRef] [PubMed]
- Chen, D.; Cui, Q.C.; Yang, H.; Dou, Q.P. Disulfiram, a clinically used anti-alcoholism drug and copper-binding agent, induces apoptotic cell death in breast cancer cultures and xenografts via inhibition of the proteasome activity. Cancer Res. 2006, 66, 10425–10433. [Google Scholar] [CrossRef] [PubMed]
- Rakshit, A.; Khatua, K.; Shanbhag, V.; Comba, P.; Datta, A. Cu2+ selective chelators relieve copper-induced oxidative stress in vivo. Chem. Sci. 2018, 9, 7916–7930. [Google Scholar] [CrossRef] [PubMed]
- Sheline, C.T.; Choi, D.W. Cu2+ toxicity inhibition of mitochondrial dehydrogenases in vitro and in vivo. Ann. Neurol. 2004, 55, 645–653. [Google Scholar] [CrossRef]
- Martinez, S.; Hausinger, R.P. Catalytic Mechanisms of Fe(II)- and 2-Oxoglutarate-dependent Oxygenases. J. Biol. Chem. 2015, 290, 20702–20711. [Google Scholar] [CrossRef]
- Helsel, M.E.; Franz, K.J. Pharmacological activity of metal binding agents that alter copper bioavailability. Dalton Trans. 2015, 44, 8760–8770. [Google Scholar] [CrossRef] [PubMed]
- Huang, S.M.; Huang, S.P.; Wang, S.L.; Liu, P.Y. Importin alpha1 is involved in the nuclear localization of Zac1 and the induction of p21WAF1/CIP1 by Zac1. Biochem. J. 2007, 402, 359–366. [Google Scholar] [CrossRef] [PubMed]
- Hsieh Li, S.M.; Liu, S.T.; Chang, Y.L.; Ho, C.L.; Huang, S.M. Metformin causes cancer cell death through downregulation of p53-dependent differentiated embryo chondrocyte 1. J. Biomed. Sci. 2018, 25, 81. [Google Scholar] [CrossRef] [PubMed]
- Kuo, C.L.; Hsieh Li, S.M.; Liang, S.Y.; Liu, S.T.; Huang, L.C.; Wang, W.M.; Yen, L.C.; Huang, S.M. The antitumor properties of metformin and phenformin reflect their ability to inhibit the actions of differentiated embryo chondrocyte 1. Cancer Manag. Res. 2019, 11, 6567–6579. [Google Scholar] [CrossRef] [PubMed]












| OECM-1 Cells | ||||||
| Vehicle | 0.5 μM DSF | |||||
| Vehicle | CuCl | CuCl2 | Vehicle | CuCl | CuCl2 | |
| SubG1 (%) | 0.9 ± 0.01 | 0.8 ± 0.01 # | 1.6 ± 0.2 * | 0.8 ± 0.04 # | 22.6 ± 1.3 *** | 30.8 ± 0.9 *** |
| G1 (%) | 50.1 ± 0.3 | 52.2 ± 0.8 * | 45.1 ± 1.2 ** | 54.7 ± 0.1 *** | 47.1 ± 0.9 ** | 48.4 ± 1.2 * |
| S (%) | 15.6 ± 0.7 | 12.9 ± 0.2 ** | 21.4 ± 1.8 ** | 14.6 ± 0.4 # | 2.7 ± 0.1 *** | 2.1 ± 0.1 *** |
| G2/M (%) | 31.0 ± 0.5 | 31.8 ± 1.1 # | 29.4 ± 3 # | 27.2 ± 0.4 *** | 21.6 ± 0.3 *** | 13.6 ± 0.04 *** |
| SG Cells | ||||||
| Vehicle | 0.5 μM DSF | |||||
| SubG1 (%) | 0.3 ± 0.1 | 0.3 ± 0.1 # | 0.5 ± 0.1 * | 0.3 ± 0.2 # | 0.5 ± 0.1 * | 1.0 ± 0.4 * |
| G1 (%) | 50.5 ± 0.5 | 49.6 ± 1.4 # | 47.1 ± 3.3 # | 50.5 ± 1.9 # | 54.5 ± 1.7 * | 59.0 ± 0.8 *** |
| S (%) | 39.7 ± 1.2 | 40.8 ± 0.8 # | 43.3 ± 3.2 # | 40.1 ± 2.4 # | 22.1 ± 2.7 *** | 5.8 ± 1.1 ** |
| G2/M (%) | 8.2 ± 0.2 | 8.3 ± 0.2 # | 8.4 ± 0.2 # | 8.2 ± 0.5 # | 17.1 ± 1.7 ** | 24.9 ± 6.0 * |
| Gene Name | Primer Sequence (5′ → 3′) |
|---|---|
| cyclin D1 | Forward: 5′-ATGGAACACCAGCTCC-3′ Reverse: 5′-TCAGATGTCCACGTCCCGC-3′ |
| c-Myc (+1/−1320) | Forward: 5′-AAGAATTCATGCCCCTCAACGTTAGCTTC-3′ Reverse: 5′-AACTCGAGTTACGCACAAGAGTTCCGTAG-3′ |
| GAPDH | Forward: 5′-CTTCATTGACCTCAACTAC-3′ Reverse: 5′-GCCATCCACAGTCTTCTG-3′ |
| p21 | Forward: 5′-CTGAGCCGCGACTGTGATGCG-3′ Reverse: 5′-GGTCTGCCGCCGTTTTCGACC-3′ |
| Myc-nick (+1/−894) | Forward: 5′-AAGAATTCATGCCCCTCAACGTTAGCTTC-3′ Reverse: 5′-AACTCGAGTTACTTGAGGACCAGTGGGC-3′ |
| HIF-1α | Forward: 5′-GAACCTGATGCTTTAACT-3′ Reverse: 5′-CAACTGATCGAAGGAACG-3′ |
| VEGF | Forward: 5′-GGACATCTTCCAGGAGTACC-3′ Reverse: 5′-GTTCCCGAAACCCTGAGGG-3′ |
Publisher’s Note: MDPI stays neutral with regard to jurisdictional claims in published maps and institutional affiliations. |
© 2021 by the authors. Licensee MDPI, Basel, Switzerland. This article is an open access article distributed under the terms and conditions of the Creative Commons Attribution (CC BY) license (https://creativecommons.org/licenses/by/4.0/).
Share and Cite
Chen, S.-Y.; Chang, Y.-L.; Liu, S.-T.; Chen, G.-S.; Lee, S.-P.; Huang, S.-M. Differential Cytotoxicity Mechanisms of Copper Complexed with Disulfiram in Oral Cancer Cells. Int. J. Mol. Sci. 2021, 22, 3711. https://doi.org/10.3390/ijms22073711
Chen S-Y, Chang Y-L, Liu S-T, Chen G-S, Lee S-P, Huang S-M. Differential Cytotoxicity Mechanisms of Copper Complexed with Disulfiram in Oral Cancer Cells. International Journal of Molecular Sciences. 2021; 22(7):3711. https://doi.org/10.3390/ijms22073711
Chicago/Turabian StyleChen, Ssu-Yu, Yung-Lung Chang, Shu-Ting Liu, Gunng-Shinng Chen, Shiao-Pieng Lee, and Shih-Ming Huang. 2021. "Differential Cytotoxicity Mechanisms of Copper Complexed with Disulfiram in Oral Cancer Cells" International Journal of Molecular Sciences 22, no. 7: 3711. https://doi.org/10.3390/ijms22073711
APA StyleChen, S.-Y., Chang, Y.-L., Liu, S.-T., Chen, G.-S., Lee, S.-P., & Huang, S.-M. (2021). Differential Cytotoxicity Mechanisms of Copper Complexed with Disulfiram in Oral Cancer Cells. International Journal of Molecular Sciences, 22(7), 3711. https://doi.org/10.3390/ijms22073711

