Abstract
Plants have evolved complex mechanisms to respond to the fluctuation of available nitrogen (N) in soil, but the genetic mechanisms underlying the N response in crops are not well-documented. In this study, we generated a time series of NO3−-mediated transcriptional profiles in roots of maize and sorghum, respectively. Using weighted gene co-expression network analysis, we identified modules of co-expressed genes that related to NO3− treatments. A cross-species comparison revealed 22 conserved modules, of which four were related to hormone signaling, suggesting that hormones participate in the early nitrate response. Three other modules are composed of genes that are mainly upregulated by NO3− and involved in nitrogen and carbohydrate metabolism, including NRT, NIR, NIA, FNR, and G6PD2. Two G2-like transcription factors (ZmNIGT1 and SbNIGT1), induced by NO3− stimulation, were identified as hub transcription factors (TFs) in the modules. Transient assays demonstrated that ZmNIGT1 and SbNIGT1 are transcriptional repressors. We identified the target genes of ZmNIGT1 by DNA affinity-purification sequencing (DAP-Seq) and found that they were significantly enriched in catalytic activity, including carbon, nitrogen, and other nutrient metabolism. A set of ZmNIGT1 targets encode transcription factors (ERF, ARF, and AGL) that are involved in hormone signaling and root development. We propose that ZmNIGT1 and SbNIGT1 are negative regulators of nitrate responses that play an important role in optimizing nutrition metabolism and root morphogenesis. Together with conserved N responsive modules, our study indicated that, to encounter N variation in soil, maize and sorghum have evolved an NO3−-regulatory network containing a set of conserved modules and transcription factors.
1. Introduction
Maize (Zea mays) is an important cereal crop that grows globally in various agro-ecological environments. It not only provides human food and high-quality vegetable oils but also a variety of livestock feed and industrial materials. Sorghum (Sorghum bicolor) is the fifth most globally cultivated cereal crop and an important source of fodder and biofuel. Nitrogen is the most demanding macronutrient in plants and critical for plant growth, particularly for the production in high-yielding crop systems. Maize and sorghum perform C4 photosynthesis, which makes them exhibit a marked biomass and yield response to nitrogen fertilizers [1,2].
The main nitrogen forms used by plants in soil are nitrate (NO3−) and ammonium (NH4+). Nitrate transporter (NRT) and ammonium transporter (AMT) mediate their absorption in roots, respectively. Nitrate is the main form of nitrogen uptake by arid plants. Except as the main source of inorganic nitrogen, nitrate also acts as a signaling molecule, which has received great attention in the regulation of lateral-root development [3]. The lack of natural soil nitrogen and the excessive fertilization of nitrogen have negatively affected plant growth and crop yield. As soil particles are not easily combined with nitrogen, crops can only absorb 30% to 50% of applied nitrogen fertilizers, while loss to the atmosphere (NH3 and N2O) or water (NO3−) causes environmental pollution [4]. Understanding the mechanism of nitrogen (N) regulatory networks in plants is a crucial work for the goal of improving nitrogen-use efficiency, which may contribute to sustainable agricultural production by diminishing the use of nitrogen fertilizers.
Primary nitrate response (PNR) refers to the reaction of NO3−-depleted plants to NO3−, where PNR induces a profound reorganization of genome-wide gene expression. Indeed, thousands of genes are affected by PNR, and the extent of this transcriptional reprogramming appears to be conserved between plant species [5]. Arabidopsis, a model plant, has received much attention for its nitrogen transport, sensing and response [6,7]. Transcription factors (TFs) are the main drivers of transcriptional networks, and a handful of TFs involved in nitrate perception/signaling have to date been identified in Arabidopsis, including ANR1 [8], NPL7 [9], NLP6 [10], NLP8 [11], NAC4 [12], bZIP1 [13], TCP20 [14], NIGT1/HRS1 [15], TGA1/TGA4 [16], and LBD37/38/39 [17]. However, much of nitrate perception and signaling in other plants has been uncovered, especially with those crops that depend on nitrogen fertilizers for high grain yields. The molecular mechanisms they use to regulate nitrate response remain to be illuminated. Considering the complexity of NO3−-regulatory networks, system-biology approaches that integrate bioinformatics and molecular biology have proven useful for underlying regulatory networks and for identifying nitrate-related transcription factors [18].
Co-expression network analysis, aimed at understanding global instead of individual genes, considers all samples together and establishes connections between genes based on the collective information. It is a powerful system approach to accelerate the elucidation of molecular mechanisms underlying important biological processes [19]. Weighted gene co-expression network analysis (WGCNA), one of the most useful gene co-expression network-based methods, describes the correlation patterns between genes across transcriptomic datasets [20]. It has been used in identifying functional modules and gene networks, in which each node represents a gene, and the connecting lines (edges) represent co-expression correlations. Hub nodes (genes) are those that show most connections in the networks, and they are expected to play an important role in biology processes.
Comparative genomics provides a powerful approach to exploit genetic variation, differential gene expression, and evolutionary dynamics across various species. Analysis of genes in a phylogenetic context allows us to better understand how complex biological processes are regulated at the molecular level. Synteny refers to the conservation of the type and relative order of genes between different species differentiated by the same ancestor type. It has proven that, compared to orthologous genes based on phylogenetic analysis but located at nonsyntenic locations, syntenic orthologous genes are more likely to share correlated expression patterns [21]. After diverging from sorghum, maize underwent whole-genome duplication ~12 million years ago, resulting in a mesotetraploid genome [22]. Although the size of the maize genome (B73, ~2.1 Gb) is more than twice that of sorghum (BTx623, ~0.8 Gb), the difference in the number of genes is not very large [23,24]. Comparing the expression profiles of series time points after cold treatment, a core set of genes involved in perceiving and responding to cold stress are subject to functionally constrained cold-responsive regulation across maize and sorghum [25].
Previously, several studies explored the transcriptional reprogramming of nitrogen (N)-response in maize [26,27,28] and sorghum [29,30]. However, limited time points after N stimulation were explored in these studies, and the dynamics of N-regulatory networks remained to be illuminated. Comprehensive and accurate insight into dynamic transcriptional reprogramming after NO3− provoking is a key step in the system-level understanding of NO3−-regulatory networks. To go beyond earlier studies, we generated time-series transcriptome data on nitrate-responsive gene expression in maize and sorghum roots. We performed weighted gene co-expression network analysis (WGCNA) of RNA-Seq data and constructed conserved NO3−-regulatory networks in two species (Figure S1). In addition, we identified several hub transcription factors that may act as key regulators in response to nitrate. Collectively, our work illuminates how the application of cross-species transcriptional network analysis can improve our understanding of plant root nitrate response.
2. Result
2.1. Genome-Wide Expression Effects of NO3− Treatments in Maize and Sorghum Root
In this study, we identified differentially expressed genes (DEGs) in each species by comparing gene expression data in NO3− treatments to those subjected to Cl¯ treatments. This analysis yielded a set of 2920 DEGs in maize and 1975 DEGs in sorghum (Supplemental Data S1 and S2). Several known genes involved in nitrate absorption and assimilation were highly upregulated by NO3− (Figure S2), including NRT2, NAR2/NRT3.1, NIA1, NIR, GLN1, GLT1, and ASN1. Several carbohydrate-metabolism-related genes were identified in the DEGs, including glucose-6-phosphate dehydrogenase 2 (G6PD) and 6-phosphogluconate dehydrogenase (PGD3). To support the RNA-Seq results, qRT-PCR validation was performed on chosen transcripts. Nine differentially expressed genes were selected for qRT-PCR analysis in maize and sorghum, respectively. This contained genes that are involved in nitrate assimilation (NRT, NAR, and NIA) and carbohydrate metabolism (G6PD). The gene expression trend of qRT-PCR data was in accordance with RNA-Seq data, confirming the high reliability of the RNA-Seq approach (Figures S3 and S4).
To understand the functions of those DEGs, we mapped them to Gene Ontology (GO) terms using agriGO 2.0. A total of 2631 maize DEGs were annotated by the GO database, and 849 significantly enriched GO terms were identified (Figure 1a, Supplemental Data S3). According to biological process, the DEGs mapped to four major GO terms: response to chemical (GO: 0042221), response to oxygen-containing compound (GO: 1901700), response to hormone (GO: 0009725) and single-organism metabolic process (GO: 0044710), accounting for 41.9%, 28.6%, 21.3%, and 52.1% of the annotated DEGs, respectively. In addition, 273 genes were mapped to root development (GO: 0009765). According to molecular function, the DEGs were mainly mapped to catalytic activity (GO: 0004553), accounting for 85.9% of the annotated DEGs. According to cellular component, the DEGs that mapped to cell periphery (GO: 0071944), cell part (GO: 0044464), plastid (GO: 0009536), and cytoplasm (GO: 0005737), constituted a high proportion under nitrate treatment.
Figure 1.
Gene Ontology (GO) classification of the differentially expressed genes (DEGs) identified in (a) maize and (b) sorghum. Number next to bar represents number of genes in GO term.
When it comes to sorghum, 1202 DEGs were annotated, and 32 significantly enriched GO terms were identified (Figure 1b, Supplemental Data S3), which were much fewer than those of maize. According to biological process, the DEGs that mapped to oxidation-reduction process (GO: 0055114), single-organism metabolic process (GO: 0044710), single-organism process (GO: 0044699), and metabolic process (GO: 0008152) constituted a high proportion, accounting for 19.5%, 25.8%, 31.2%, and 59.0% of the annotated DEGs, respectively. According to molecular function, the DEGs were mainly mapped to catalytic activity (GO: 0003824) that was similar to that of maize. According to cellular component, there were no significant enriched GO terms. Compared to maize, the enriched GO terms from the biological process and molecular function that were identified in sorghum were easily found in maize, implying that maize and sorghum respond similarly to nitrate treatment.
2.2. Co-Expression Network Analysis Identified Modules That Responded to NO3− in Maize and Sorghum
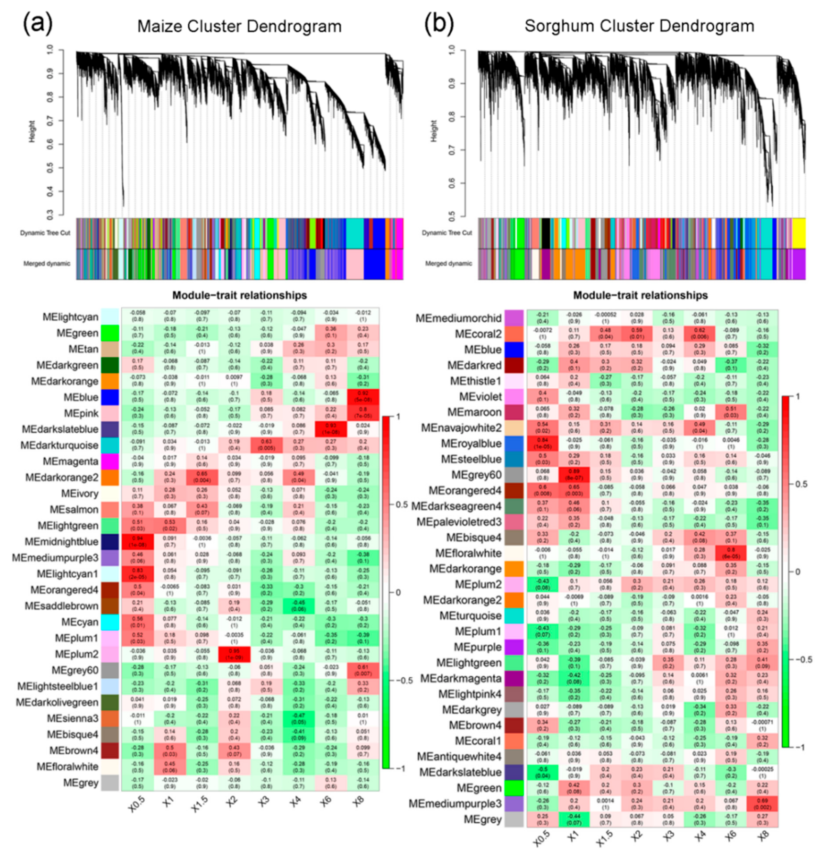
To begin to decode the dynamic regulatory network, we used WGCNA to partition the set of genes into clusters of co-expression genes that share similar expression dynamics. Co-expression networks were constructed on the basis of pairwise correlations between genes in their common expression trends across all tissue samples. This analysis resulted in 30 modules in maize shown by dendrogram (Figure 2a, Supplemental Data S4), and gene numbers in these modules ranged from 62 (plum2) to 5711 (blue). The 30 module eigengenes for the 30 distinct modules were each correlated with a distinct stage due to the eigengenes’ time-specific expression profiles. Notably, thirteen of them showed to be significantly positively correlated (r > 0.5, p < 0.05) with NO3− treatments (Figure 2a). To further identify modular features with biological roles related to NO3− treatments, agriGO 2.0 was used to perform GO enrichment analysis (Supplemental Data S4). The midnightblue and lightgreen modules were significantly enriched in hormone-related GO terms. The darkturquoise module was significantly enriched in response to nitrate (GO:0010167, p-value: 1.8 × 10−13). The blue module was significantly enriched in root development (GO:0048364, p-value: 5.2 × 10−21). Taken together, these key modules suggested that nitrate not only induces a metabolic response but also triggers hormone-signal transduction and root development.
Figure 2.
Weighted gene co-expression network analysis (WGCNA) based on gene expression matrix from (a) maize and (b) sorghum. Hierarchical cluster tree showing co-expression modules identified by WGCNA. Each tree leaf is one gene. Major tree branches constitute different modules labeled by different colors. Heatmap reporting correlations (r) and corresponding p-values (p) between selected modules and time indicators. Each row corresponds to a module. Each column corresponds to a specific time point. Color of each cell at row-column intersection indicates correlation coefficient between module and time stage.
There were 33 distinct modules in sorghum (Figure 2b, Supplemental Data S5), and gene numbers in these modules ranged from 82 (coral2) to 2055 (darkorange). Notably, nine of them comprised genes that were significantly positively correlated (r > 0.5, p < 0.05) with NO3− treatments (Figure 2b). We observed five modules that were correlated with NO3− treatments at 0.5 or 1 h: navajowhite2, royalblue, steelblue, grey60, and orangered4, indicating putatively important roles for these modules in the early response to NO3− treatments. We further characterized the differentially expressed genes in these five modules, and many genes that are directly involved in nitrate assimilation and carbohydrate metabolism were presented. GO enrichment analysis revealed that the enriched GO terms were indeed related to oxidation-reduction process (GO:0055114, p-value: 1.3 × 10−6), transmembrane transport (GO:0055085, p-value: 2.6 × 10−6), and single-organism metabolic process (GO:0044710, p-value: 7.7 × 10−6).
2.3. Cross-Species Transcriptional Network Analysis Identified Conserved Modules in Response to NO3− in Maize and Sorghum
Since important biological processes are often evolutionarily conserved, we compared the co-expression networks of maize and sorghum to decipher the conserved regulatory networks that respond to nitrate. A total of 18,225 syntenic orthologous pairs were identified between 17,316 maize genes and 13,418 sorghum genes (Supplemental Data S6). The number of genes is different because, in some cases, sorghum genes have more than one syntenic orthologous in maize, while in other cases maize genes have more than one syntenic orthologous in sorghum. On the basis of orthologous gene pairs, we calculated the overlapped p-values of modules between maize and sorghum were calculated (Supplemental Data S7).
There were eleven maize modules that significantly overlapped with eleven sorghum modules (Table 1), of which five modules from maize (lightgreen, midnightblue, lightcyan1, darkturquoise, and pink) showed to be significantly positively correlated with NO3− treatments (Figure 2a). These significantly overlapped modules may function conserved in response to nitrate. GO enrichment analysis revealed that the conserved modules from maize are associated with various biological processed (Table 1).
Table 1.
Characterization of conserved modules between maize and sorghum.
The midnightblue, salmon, and lightgreen modules of maize were conserved with the violet module of sorghum (Table 1). GO enrichment analysis revealed that three modules were all associated with hormone-mediated signaling (Figure S5), suggesting that hormone signaling participates in early nitrate response. These were 46 pairs of syntenic DEGs between the three modules and the violet module of sorghum (Table S4). Four pairs encode AP2/ERF transcription factors; six pairs encode JAZ proteins, which are inhibitors of jasmonic acid (JA) pathway. Two pairs encode fatty acid desaturase 8 (FAD8), which are involved in JAs biosynthetic process. Two pairs encode amidohydrolases, which contribute to jasmonoyl-isoleucine hormone turnover and generate 12-hydroxyjasmonic acid. GRMZM2G120320 and Sobic.004G065900 encode WRKY transcription factors that are homologous to Arabidopsis WRKY40, a key regulator in ABA signaling.
2.4. Nitrate Assimilation and Carbohydrate Metabolism Significantly Enriched in Conserved Modules
Among the conserved modules, the most significant ones were the darkturquoise module of maize and the grey60 and orangered4 modules of sorghum. These three modules showed significant positive correlation with NO3− treatments (Figure 2a,b), and contained the most genes that directly involved in nitrogen and carbohydrate metabolism. In maize, 475 genes of the darkturquoise module were annotated by the GO database (Figure 3), enriched with GO terms like response to chemical (GO:0042221, p-value: 5.5 × 10−21), response to nitrate (GO:0010167, p-value: 1.8 × 10−13), and response to organic substance (GO:0010033, p-value: 2.0 × 10−12).
Figure 3.
Gene Ontology (GO) classification of genes from darkturquoise module of maize. Number next to bar represents number of genes in GO term.
These were 24 pairs of syntenic DEGs between the darkturquoise module of maize, and the grey60 and orangered4 modules of sorghum (Table 2), including genes that are directly involved in nitrate assimilation (FNR1, NIR1, NRT2.5, and NIA1), and carbohydrate metabolism (MDH, G6PD2, PGD3, and PGI1). Fifty of the beat hit Arabidopsis genes of the 24 conserved pairs were upregulated by nitrate in at least ten independent experiments [31]. There were one pair of ferredoxin 3 (FD3), two pairs of UPM1, and two pair genes that encode oxidoreductase (2OG-Fe (II) oxygenase) in the syntenic orthologous list (Table 2). UPM1 is a key enzyme in the biosynthesis of sirohaem, prosthetic group of NIR, playing a crucial role in nitrate assimilation. GRMZM2G016749 and Sobic.006G064100 encode protein phosphatase 2C (PP2C) that may regulate the CLAVATA pathway. CLE-CLAVATA1 signaling has been proved to regulate the expansion of root systems in a nitrogen-dependent manner in Arabidopsis [32]. GRMZM2G133684 and Sobic.001G134800 encode integral membrane proteins of the HPP family; its homology in Arabidopsis (At3g47980) has been provided to be a component of the nitrite transport system of plastids [33]. GRMZM2G173882 and Sobic.002G016300 encoded G2-like transcription factors.
Table 2.
Syntenic orthologous DEGs in darkturquoise module of maize and grey60 and orangered4 modules of sorghum.
2.5. Identification of Hub Transcription Factors in Nitrate-Assimilation-Related Modules
Module eigengenes (also called hub genes) are those that show the most connections in the network. The NO3−-regulatory network is highly complex, and transcription factors can act as potential regulators in controlling gene expression; hence, we identified the hub transcription factors as central genes in response to nitrate. In the network of the darkturquoise module of maize (Figure 4), 38 of the 550 genes encoded transcription factors, and the top-five putative hub TFs were ZmANR1, ZmTrihelix, ZmNIGT1, ZmMADS, and ZmLBD7. ZmANR1 encodes a MADS-box transcription factor that was homologous to Arabidopsis ANR1, which was involved in nitrate-dependent signaling [8]. ZmNIGT1 encodes a G2-like transcription factor that was homologous to Arabidopsis NIGT1, which has been proved to integrate nitrate and phosphate signals at the root tip [15]. ZmLBD7 was homologous to Arabidopsis LBD37, which was also biologically validated affect nitrate response [17]. Strikingly, ZmHPP (GRMZM2G133684) ranked in the top positions of the network, implying that it has an important role in nitrate assimilation.
Figure 4.
Graphical representation of darkturquoise module of maize. Genes from modules were extracted with weight threshold 0.1 of maize and exported to an edge file and node file for visualization by Cytoscape. Transcription factors and HPP shown by larger circles. HPP, GRMZM2G133684; ANR1, GRMZM2G044408; Trihelix, GRMZM2G162840; NIGT1, GRMZM2G173882; MADS, GRMZM2G098986; LBD7, GRMZM2G017319.
In the network of the grey60 module of sorghum (Figure S6A), 27 of the 587 genes encoded transcription factors, and the top-three putative hub TFs were Sobic.001G314900 (TALE), Sobic.002G247500 (EIL), and Sobic.004G113700 (C3H). Sobic.002G247500 was homologous to Arabidopsis EIL3 that encodes a central transcriptional regulator of sulfur response and metabolism [34]. In the network of orangered4 module of sorghum (Figure S6B), fifteen of the 192 genes encoded transcription factors, and the top putative hub TFs were Sobic.009G160000 (bHLH), Sobic.005G064600 (NAC), Sobic.001G328500 (LBD6), Sobic.001G020200 (C2H2), and Sobic.002G016300 (NIGT1). Sobic.009G160000 was homologous to Arabidopsis ILR3, which modulates multiple stress responses [35]. Sobic.002G081300 encodes an ERF transcription factor that was homologous to Arabidopsis CRF4, which was validated to regulate a significant number of genes in the dynamic N response [36]. Together with the hub TFs of maize, the transcription factors from LBD and G2-like families might function conserved in maize and sorghum and act as master regulators in response to nitrate.
2.6. ZmNIGT1 and SbNIGT1 Encode G2-Like Transcription Factors with Transcriptional Inhibitory Activity
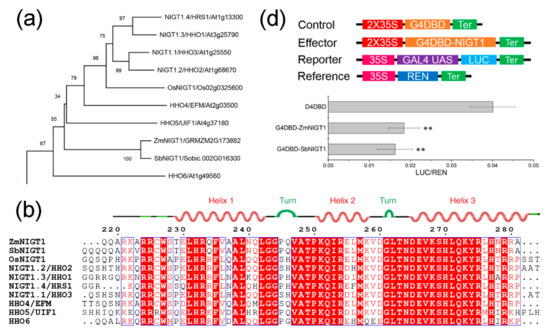
To gain insight into the regulation mechanism of hub TFs in the conserved NO3−-regulatory module, ZmNIGT1, and SbNIGT1 were chosen for further characterization. ZmNIGT1 and SbNIGT1 belong to the G2-like subfamily of GARP (Golden2, ARR-B, and Psr1) transcription factors. GARP family members contain a conserved signature motif called the GARP motif (B-motif) that somewhat resembles the MYB-like domain of MYB-related proteins [37]. Time course analysis revealed that ZmNIGT1 was induced within 0.5 h of nitrate treatment, peaking approximately 3 h later and then decreasing during further nitrate treatment (Figure S3). Phylogenetic analysis indicated close relations between ZmNIGT1 and SbNIGT1 (Figure 5a); sequence alignment showed that they contain a highly conserved GARP motif (Figure 5b). To assess subcellular localization, we fused the CDS of ZmNIGT1 and SbNIGT1 to the GFP reporter gene and obtained constructs ZmUbipro:ZmNIGT1-GFP and ZmUbipro:SbNIGT1-GFP. Confocal images suggested that the ZmNIGT1 and SbNIGT1 fusion proteins were mainly distributed in the nucleus of maize protoplasts (Figure 5c). To test whether ZmNIGT1 and SbNIGT1 were transcription inhibitors, we generated a reporter 35S-UAS-Luc construct in which Luc was placed under the control of 35S-UAS (GAL4 binding site). Constructs 2×35S-G4DBD-ZmNIGT1 and 2×35S-G4DBD-SbNIGT1 were generated as effectors. Co-expression of 2×35S-G4DBD-ZmNIGT1 or 2×35S-G4DBD-SbNIGT1 with 35S-UAS-Luc in tobacco leaves resulted in reduced LUC activity compared with the control (Figure 5d), suggesting that ZmNIGT1 and SbNIGT1 have transcriptional inhibitory activity.

Figure 5.
ZmNIGT1 and SbNIGT1 are transcriptional repressors localized in nuclei (15 cm × 20 cm, 300 dpi). (a) Phylogenic analysis of ZmNIGT1 and other NIGTs; (b) Comparison of GARP motif of ZmNIGT1 protein sequence with other NIGTs; (c) Subcellular localization of ZmNIGT1-GFP and SbNIGT1-GFP fusion proteins; (d) ZmNIGT1 and SbNIGT1 are transcriptional repressors. Top schematic represents constructs used in transcriptional repressor assay. Quantitative fluorescence-intensity analysis shown in lower bar chart; six repeats were used for two-tailed t test.
2.7. DNA Affinity-Purification Sequencing Identifies Genomic Sites That Are Bound by ZmNIGT1
DNA affinity-purification sequencing (DAP-Seq) was used to identify cis-regulatory elements (CREs) that directly targeted by ZmNIGT1 protein. A total of 19,867 peaks were identified as compared to the negative control (GFP). Among all detected peaks, 80.02% were in the intergenic region, while 8.48% were in the core promoter regions (Figure 6a). The peaks located in the promoter and 5′ UTR of protein-coding genes were used in further analyses, and this generated 1311 peaks that were distributed on 1284 genes (Supplemental Data S7). De novo discovery of the enriched motifs in the binding sites of promoter and 5′ UTR genic regions identified the B-box (GAATC/AT) as the top-scoring motif (E-value = 7.8 × 10−904; Figure 6b). This B-box was identical to those of OsNIGT1 and Arabidopsis NIGT1-binding sequences (GAATATTC and GAATC) [38,39].
Figure 6.
Genome-wide binding profiles of ZmNIGT1 from DNA affinity-purification sequencing (DAP-Seq) analysis (15 cm × 17 cm, 300 dpi). (a) Distribution of ZmNIGT1-binding regions in maize genome. Promoter region, −2 kb to transcription start site (TSS); terminator, +2 kb to transcription termination site (TTS); intergenic region, 2 kb upstream of TSS or 2 kb downstream of the TTS. (b) ZmNIGT1-binding motif identified by MEME-ChIP in 400 bp flanking sequences around the genic peak summits and density plot of this motif around peak summits. (c) Luciferase-activation assay with potential targets of ZmNIGT1. B1, GRMZM2G123119; B2, GRMZM2G028980; B3, GRMZM2G140614; B4, GRMZM2G133684; B5, GRMZM2G159119; B6, GRMZM2G025870.
To test whether the B-box mediated the transcriptional regulation of ZmNIGT1, a transient transcription luciferase assay was performed using the promoters of potential ZmNIGT1 targets. Compared to an empty vector, co-expression of 2×35S-ZmNIGT1 with six promoters of targets in tobacco leaves resulted in reduced LUC activity, suggesting that ZmNIGT1 may repress the expression of Luc (Figure 6c). GRMZM2G123119 (B1) encoded an ERF transcription factor that was homologous to Arabidopsis ERF1, which mediates crosstalk between ethylene and auxin biosynthesis during primary root elongation [40]. GRMZM2G028980 (B2) encodes an auxin response factor that regulates auxin-mediated root development [41]. GRMZM2G159119 (B5) encoded a G2-like transcription factor that was homologous to ZmNIGT1, suggesting that the feedback regulation of NIGT1-clade genes exists in nitrate signaling. GRMZM2G140614 (B3), GRMZM2G133684 (B4), and GRMZM2G025870 (B6) encode proteins that are involved in carbon and nitrogen metabolism.
Among the 1284 potential regulated genes of ZmNIGT1, 537 genes were annotated by agriGO 2.0, enriched with 20 significantly enriched GO terms (Figure S7). According to molecular function, 466 genes were mapped to catalytic activity (GO:0003824). According to cellular component, the 537 genes were mainly related to the intracellular and cell part, organelle, and cytoplasm. Among the potential targets, GRMZM2G009779 and GRMZM2G048363 encode phosphate transporters; GRMZM2G166976 encodes a vacuolar phosphate transporter (VPT); GRMZM2G146940 encodes a phosphate transporter traffic facilitator (PHF); and GRMZM5G836174 and GRMZM2G104942 encode phosphate starvation-induced proteins, suggesting that ZmNIGT1 may be involved in phosphate signaling. In addition, GRMZM2G444801 and GRMZM2G444801 encode sulfate transporters, GRMZM2G047616 encodes potassium transporter, implying that ZmNIGT1 may be involved in various nutrient metabolism. GRMZM2G051528 encodes a MYB transcription factor that is homologous to AtMYB12, which is involved in gibberellic acid (GA) dependent root growth by regulating flavonol biosynthesis [42].
3. Discussion
Nitrogen-use efficiency (NUE) is an important factor in determining crop growth and yield. Understanding the mechanism of crop response to external nitrate supply at the molecular level is crucial work in improving plant NUE. The primary objectives of this study were to move beyond single and dual time point studies and (1) contrast the dynamic NO3−-regulatory networks across two species with a close evolutionary relationship, maize, and sorghum and (2) identify conserved modules and master regulators from dynamics networks.
3.1. Cross-Species Transcriptional Network Analysis Reveals Conserved NO3−-Regulatory Modules
There were 2920 DEGs in maize and 1975 DEGs in sorghum that responded to nitrate. Most DEGs were consistent with other studies that mainly focused on Arabidopsis [31]. Furthermore, a large set of the top 50 consistent and conserved genes in response to nitrate in Arabidopsis [31] were identified in the present study (Supplemental Data S1 and S2, Table 2). The DEGs of maize and sorghum were mapped to similar GO terms in biological process and molecular function (Figure 1), although the number of GO terms greatly varied, suggesting that maize and sorghum respond similarly to the nitrate treatments.
Co-expression networks were constructed on the basis of time series of transcriptome data. Despite their genome size and phylogenetic distance, our analysis revealed a set of NO3−-regulated modules and genes conserved in maize and sorghum (Table 1 and Table 2). The most significant modules were related to nitrate assimilation and carbohydrate metabolism, which can easily be identified in other transcriptome analyses [31,43]. ZmHPP ranked in the top positions of the nitrate assimilation-related module (darkturquoise); At3g47980 (homologous of ZmHPP) was a hub gene in a coexpression module of which the top categories were anion transport and response to nitrate [31]. Three G2-like TFs (NIGT1/HRS1, HHO2, and HHO3) were found in the top positions of TF ranking [31]. These results implied that the module we constructed in maize may also be conserved with Arabidopsis. We also found that part of the nitrate response was missed by previous transcriptional analysis. This contains hormonal signaling such as ethylene and jasmonic acid (Figure S5). Increasing amounts of evidence indicate that hormone biosynthesis, transport, and signaling are partly controlled by nitrate signaling. The relationship between nitrate and hormonal signaling seems to go both ways [44,45]. First, nitrate provision triggers many hormone-related developmental programs that depend on nitrate concentration. Nevertheless, these hormonal pathways can also feedback to nitrate transport, assimilation, and sensing system.
3.2. Interaction between Nitrate and Hormone-Mediated Signaling
Four modules that are related to hormonal signaling were conserved in maize and sorghum (Table 1). Ethylene signaling was proved to participate in nitrate-dependent lateral-root (LR) development in Arabidopsis. A rapid accumulation of ethylene was detected in roots after transferring seedlings from low to high nitrate, which acts as an inhibitory effect of LR growth by modulating NRT expression [46]. Arabidopsis AP2/ERF59 can target the GCC boxes in the promoter of NRT1.8, and EIN3 can target the EIN3-binding motifs in the promoter of NRT1.5 [47], suggesting that AP2/ERF TFs are likely to be directly involved in the regulation of NRT1 expression. Here we identified four syntenic orthologous AP2/ERF TFs in the conserved modules (Table S4), while the regulation mechanism of their involvement in the NO3−-regulatory networks needs to be further illustrated.
JAs, including jasmonic acid and its derivatives, were involved in regulating plant adaptations to biotic and abiotic stresses in early studies [48]. JAs also have functions in plant developmental events, including primary root development and secondary metabolism [49]. Arabidopsis EIL1 interacts with JAZs to positively mediate both JA-dependent primary root growth inhibition and root hair formation [50]. Arabidopsis MYC2 and its homologs (MYC3, MYC4, and MYC5) interact with JAZ proteins to mediate the inhibition of primary root growth [49]. The homologs of MYC2 in maize (GRMZM2G001930) and sorghum (Sobic.007G183200) were assigned to the conserved lightgreen and violet modules, respectively. JAs are involved in secondary metabolism; JAZs interact with the MYB-bHLH-WDR complexes to regulate JA-mediated anthocyanin accumulation in Arabidopsis [51]. MdHIRs repress anthocyanin accumulation by interacting with the MdJAZ2 to inhibit its degradation in apple [52]. Here, five syntenic orthologous JAZs were identified in the conserved modules (Table S4), while the regulation mechanism of their involvement in the NO3−-regulatory networks also needs to be further illustrated.
3.3. Homologs of Two Hub TF Families Conserved in Maize and Sorghum Biologically Validated in Other Plants
Golden 2-like (G2-like) and Lateral Organ Boundaries Domain (LBD) are classes of transcription factors that are specific in plants [37,53], and their roles in NO3− signaling were experimentally validated in other plants. NIGT1/HRS1 with HHO1 were identified as critical G2-like transcription factors in Arabidopsis. NIGT1 is a transcriptional repressor and significantly enriched in nitrogen starvation response-related genes under nitrogen availability [54]. OsNIGT1 is a nitrate inducible transcriptional repressor, and overexpressing OsNIGT1 exhibits nitrate response-related phenotypes [38]. LBD37/38/39 of Arabidopsis act as negative regulators of N-nutrition-related genes [17]. OsLBD37 is associated with nitrogen signaling, and overexpression of OsLBD37 significantly affects nitrogen metabolism [55]. Overexpression of MdLBD13 in the apple callus and Arabidopsis inhibits the expression of N-responsive genes and decreases nitrate reductase activity [56]. It is unknown whether those LBDs are directly involved in the expression control of nitrate-inducible genes (NIA1, NIA2, etc.). Identification of the exact roles of these LBD TFs in regulation of nitrogen-assimilation associated gene expression might uncover a new nitrate signaling pathway.
In the present study, we found that ZmNIGT1 and ZmLBD7 acted as hub TFs in the network (Figure 4). ZmNIGT1 and ZmLBD7 were assigned in the same module as N-assimilation related genes (NRT, NIA, NIR, and GLN), suggesting that they have similar expression pattern. In Arabidopsis, N-assimilated related genes were directly regulated by NIN-like protein (NLP) transcription factors that can bind the nitrate-responsive cis-elements (NREs) in the promoter of those genes [57,58]. ZmNIGT1 and ZmLBD7 have similar NREs in their promoters (data not shown), implying that they may be regulated by NLPs in response to nitrate. SbNIGT1 and SbLBD6 acted as hub TFs in the network that also contained many N-assimilation related genes, implying that they may be regulated by NLPs.
3.4. ZmNIGT1 and SbNIGT1 Are Transcriptional Repressors of Nitrate Response
RNA-seq and RT-PCR showed that ZmNIGT1 was significantly induced by nitrate at 0.5 h, and peaked approximately at 3 h, followed by decreasing during further nitrate treatment (Figure S3). This expression pattern was similar to that of OsNIGT1 [38]. Transient transcription dual-luciferase assay showed that ZmNIGT1 and SbNIGT1 had transcriptional inhibitory activity, which was consistent with Arabidopsis NIGT1 subfamily transcription factors [54,59]. These results suggested that ZmNIGT1 and its homologies in other plants are negative regulators under conditions of high N availability.
DAP-Seq was performed to find ZmNIGT1-bound DNA regions. We identified a set of potential binding sequences, and a B-box (GAATC/AT) element was over-represented (Figure 6). Transient assays showed that ZmNIGT1 could bind six promoters of targets, including genes that are involved in hormone signaling and carbon and nitrogen metabolism. A potential regulated gene (GRMZM2G159119) belonged to G2-like transcription factors, suggesting that feedback regulation of NIGT1-clade genes exists in nitrate signaling [58]. Several regulated genes were associated with phosphate transport and starvation responses. Arabidopsis NIGT1s shares many features with ZmNIGT1, such as nitrate-inducible expression, transcriptional repressor activity, binding motifs, and auto-negative feedback regulation [54,58,59]. Three genes encode sulfate and potassium transporters, implying that ZmNIGT1 may be involved in the metabolism of various nutrients. Gene Ontology term analysis revealed the significant enrichment of potential regulated genes involved in catalytic activity, as well as genes involved in the intracellular parts and the cytoplasm. Their mechanism of nitrate responses might be conserved among monocots and dicots. Taken together, we propose that ZmNIGT1 is a repressor of nitrate responses that play an important role in coordinating nutrient metabolism and hormone signaling under fluctuating N conditions.
In conclusion, our time-series transcriptome analysis provides useful information for understanding the dynamic NO3−-mediated molecular mechanism in both species. Cross-species co-expression network analysis revealed several conserved modules that might be associated with the regulation of carbon and nitrogen metabolism, root morphogenesis, and hormonal signaling. In addition, identified hub transcription factors ZmNIGT1 and SbNIGT1 in the conserved module might suggest their involvement as key regulators in response to nitrate. In the future, it would be interesting to further functionally characterize ZmNIGT1 and other nitrate responsive hub transcription factors, which may be potential candidates to improve the NUE of maize and related crops.
4. Materials and Methods
4.1. Plant Material Preparation
Maize inbred line B73 and sorghum inbred line BTx623 were used in these experiments. Seeds were germinated on filter paper soaked in water for 48 h with a 14/10 h light/dark photoperiod; then, uniform seedlings were transferred into the coconut matrix. The seedlings were regularly fertilized with a deficient-nitrogen (DN) solution to keep growing in a low nitrogen condition until the three-leaf (V3) stage. Experiment groups were treated with a sufficient-nitrogen (SN) solution, and the control groups were treated with non-nitrogen (NN) solution. The roots of maize and sorghum were harvested at 0, 0.5, 1, 1.5, 2, 3, 4, 6, and 8 h after two treatments, frozen in liquid nitrogen, and stored at −80 °C until further analysis. Each sample was a mixture of three plants, and each time point had one biological replicate. A modified Hoagland nutrient solution (5 mM CaCl2, 2 mM MgSO4, 0.05 mM EDTA-Fe-Na Salt, 0.5 mM KH2PO4, 50 μM H3BO3, 10 μM MnCl2, 1 μM ZnSO4, 0.3 μM CuSO4, and 0.5 μM Na2MoO4) was employed, with 15 mM KNO3 as SN solution, 0.15 mM KNO3 + 14.85 mM KCl as DN solution, and 15 mM KCl as NN solution.
4.2. RNA-Seq Library Construction and Transcriptome Sequencing
Total RNA was isolated from the roots by utilizing RNAprep pure Plant Kit (TIANGEN Biotechnology (Beijing, China) CO., LTD; code No. DP432). One biological replicate consisting of three independent plants was performed. This yielded a set of 36 samples (2 treatments × 2 species × 9 time points). RNA concentration and quality were evaluated using an Agilent 2100 Bioanalyzer (Agilent Technologies, USA). The cDNA libraries were then constructed following Illumina standard protocols and sequenced with an Illumina HiSeq 2500 by Hanyu Biotechnology (Shanghai) Co., Ltd.
4.3. Global and Differential Gene Expression Analysis of RNA-Seq Data
After RNA-Seq, sequence reads were trimmed using SolexaQA++ v3.1 [60]. Maize genome assembly B73 (v3) and sorghum genome assembly BTx623 (v3) were downloaded from the Plant Ensembl database (http://plants.ensembl.org/index.html). Cleaned reads were aligned to the reference genome using Tophat v2.0.13 [61]. The number of fragments per kilobase per million mapped reads (FPKM) per gene were calculated using cufflink [62]. Differentially expressed genes (DEGs) were identified using Cuffdiff on the basis of a comparison of the treatment and control with adjusted p-value < 0.05, meanwhile the absolute log2 of fold change between treatment and control value ≥1. All genes that did not meet the following requirement were omitted from further analysis: genes with average FPKM (values in total 18 samples) lower than 1, or with more than 6 “0 FPKM” (values in the total 18 samples) were considered not expressed; only one of the eight time points showed differential expression. The remaining genes were called DEGs. Gene Ontology (GO) annotation was obtained using web-based agriGO v2.0 [63]. GO enrichment analysis was performed adjusting a p-value of < 0.001 as the cutoff and the other parameters used default values.
4.4. Gene Network Construction and Visualization
Co-expression networks were constructed using the WGCNA package (v1.67) in R [20]. For analysis accuracy, all genes with an average FPKM lower than 1 or having “0 FPKM” were omitted from further analysis. After filtering, 26,783 maize genes and 19,894 sorghum genes were retained for the WGCNA; gene FPKM was imported into WGCNA. The modules were obtained using step-by-step network construction with default settings, except that the soft threshold was 6 for maize and 8 for sorghum, TOM type was unsigned, min module size was 50, and merge CutHeight was 0.80 for maize and 0.75 for sorghum. The eigengene value was calculated for each module and used to test the association with each time stage. The networks were visualized using Cytoscape v.3.6.1 [64].
4.5. Maize-Sorghum Network Comparison
On the basis of orthologous gene pairs, the maize and sorghum co-expression network was compared. Syntenic orthologous gene pairs of the maize and sorghum genomes were downloaded from CoGe: Comparative Genomics (https://genomevolution.org/coge/). A set of 10,445 syntenic gene pairs were conserved between the maize1 subgenome and sorghum, and 6501 syntenic gene pairs were conserved between the maize2 subgenome and sorghum (Supplemental Data S6). To determine whether the overlaps between maize and sorghum modules were significant, Fisher’s exact test was performed. Modules with a p-value <1.0 × 10−5 were considered as conserved.
4.6. Subcellular Localization
The full-length cDNA sequences encoding ZmNIGT1 and SbNIGT1 were amplified from B73 and BTx623 by using the primers described in Supplementary Table S1, and the fragments were subsequently subcloned into the pJIT163-hGFP vector (containing the promoter of maize ubiquitin) for the transient transfection of maize protoplasts. Maize protoplasts were isolated from the leaves of B73 and transformed according to the published protocol with some modifications [65]. The transformed protoplasts were incubated in the dark for 16 to 20 h at approximately 23 °C and then observed using a spinning disk confocal scanning microscope (PerkinElmer (Massachusetts, USA), UltraVIEW).
4.7. DAP-Seq and Data Analysis
DAP-Seq was performed as previously described with some modifications [66]. The full-length ZmNIGT1 cDNA was cloned in pFN19K HaloTag® T7 SP6 Flexi® Vector. HALO-TF fusion proteins were expressed in an in vitro wheat germ system (TNT® T7 Coupled Wheat Germ Extract System). Separately, the genomic DNA (gDNA) was extracted from B73 roots, followed by sonication for 5 min (30S ON/30S OFF) using a Bioruptor Pico (Diangenode, Belgium). Then, the fragmented gDNA was ligated with a truncated NEXTflexTM barcode adapter to create the DNA library. HALO-TFs were immobilized on Magne HALO-Tag beads, washed, and incubated with the DNA library for 1 h (rotated horizontally, 25 °C). After bead washing, DNA was eluted and amplified with indexed TruSeq primers (NEXTflex Rapid DNA-Seq Kit, Bioo Scientific, code No. NOVA-5144-08). GPF was used as mock control. Sequencing was performed on Illumina HiSeq™ 2500 system.
Raw reads from DAP-Seq data were aligned to the B73 (v3) reference genome using the Burrows–Wheeler Aligner (BWA) program with default parameters [67]. Peak calling was performed with model-based analysis of ChIP-Seq (MACS2) [68]. Significant peaks (fold change >2 and q value <10−2) with high confidence in both biological replicates were consistent peaks. The significant peaks located in the promoter and 5′ UTR of protein-coding genes were considered to potentially bind ZmNIGT1 and used in further analysis. To search for binding motifs in consistent ZmNIGT1-binding regions, the 400 bp sequence surrounding the peak summit was extracted and submitted to the online version of MEME-ChIP [69].
4.8. Transient Expression Assays in Leaves of Nicotiana benthamiana
To test whether ZmNIGT1 had transcriptional inhibitory activity, the full-length ZmNIGT1 cDNA was inserted into vector pMDC83-BD (containing the DNA binding domain of GAL4) to generate effector pMDC83-BD-NIGT1. The reporter vector contained a construct of 35S-UAS-LUC. The effector, reporter and reference constructs were transiently co-expressed in the leaves of Nicotiana benthamiana by Agrobacterium GV3101 infiltration as described previously [70]. Reporter and reference values were measured by Dual Luciferase Reporter Gene Assay Kit (Beyotime (Shanghai, China) Co., Ltd.; code No. RG027) using the Tecan M200 system.
For generation of the B1pro-Luc, B2pro-Luc, B3pro-Luc, B4pro-Luc, B5pro-Luc and B6pro-Luc reporters, promoters of B1-B6 were amplified from the genomic DNA of B73 using the primer pairs described in Supplementary Table S1, subsequently, they were cloned into vector pGreenII0800-LUC (contain mini 35S). The full-length ZmNIGT1 cDNA was inserted into vector pMDC83 to generate effector pMDC83-NIGT1. Reporter and effector constructs were transiently co-expressed in the leaves of Nicotiana benthamiana by Agrobacterium GV3101 infiltration. After incubation in the dark for 24 h and then in the light for 24 h, the leaves were observed using a low-light cooled CCD imaging apparatus (Tanon Biotechnology (Shanghai, China) CO., LTD; 5200 Multi).
4.9. RNA Extraction and Real-Time PCR Analysis
The root samples were harvested as described in Section 4.1. Total RNA was isolated from the roots by utilizing RNAprep pure Plant Kit (Tiangen Biotechnology (Beijing, China) CO., LTD; code No. DP432) and reverse transcribed using PrimeScriptTM RT reagent Kit with gDNA Eraser (Takara (Beijing, China) Co., Ltd.; code No. RR047A). The primers used for RT-PCR are listed in Supplementary Tables S2 and S3; housekeeping genes UPF1 of maize (GRMZM2G163444) and UBI1 of sorghum (Sobic.010G239500) were used as control. RT-PCR was performed using SYBR® Premix Ex Taq™ II (Takara (Beijing) Co., Ltd.; code No. RR82L) on a LightCycler® 96 Real-Time PCR System (Roche Diagnostics, Switzerland). The relative expression level was calculated using the 2−ΔΔCT method. Every sample had three technical replicates.
Supplementary Materials
The following are available online at https://www.mdpi.com/1422-0067/21/4/1445/s1.
Author Contributions
H.Z. conceived and supervised the project. H.D., L.N., and Z.D. designed the research. H.D., L.N., B.H., Y.W., M.G., and J.X. performed the experiments. H.D., L.N., and B.H. analyzed the data. H.D., L.N., and H.Z. wrote the paper with contributions from all the authors. All authors have read and agreed to the published version of the manuscript.
Funding
This research was funded by the Post-doctoral Research Program of Jiangsu Province, China (2018K225C).
Conflicts of Interest
The authors declare no conflict of interest.
References
- Bi, Y.-M.; Meyer, A.; Downs, G.S.; Shi, X.; El-kereamy, A.; Lukens, L.; Rothstein, S.J. High throughput RNA sequencing of a hybrid maize and its parents shows different mechanisms responsive to nitrogen limitation. BMC Genom. 2014, 15, 77. [Google Scholar] [CrossRef] [PubMed]
- Worland, B.; Robinson, N.; Jordan, D.; Schmidt, S.; Godwin, I. Post-anthesis nitrate uptake is critical to yield and grain protein content in Sorghum bicolor. J. Plant Physiol. 2017, 216, 118–124. [Google Scholar] [CrossRef] [PubMed]
- Sun, C.H.; Yu, J.Q.; Hu, D.G. Nitrate: A Crucial Signal during Lateral Roots Development. Front. Plant Sci. 2017, 8, 485. [Google Scholar] [CrossRef] [PubMed]
- Coskun, D.; Britto, D.T.; Shi, W.; Kronzucker, H.J. Nitrogen transformations in modern agriculture and the role of biological nitrification inhibition. Nat. Plants 2017, 3, 17074. [Google Scholar] [CrossRef] [PubMed]
- Bellegarde, F.; Gojon, A.; Martin, A. Signals and players in the transcriptional regulation of root responses by local and systemic N signaling in Arabidopsis thaliana. J. Exp. Bot. 2017, 68, 2553–2565. [Google Scholar] [CrossRef]
- O’Brien, J.A.; Vega, A.; Bouguyon, E.; Krouk, G.; Gojon, A.; Coruzzi, G.; Gutierrez, R.A. Nitrate Transport, Sensing, and Responses in Plants. Mol. Plant 2016, 9, 837–856. [Google Scholar] [CrossRef]
- Xuan, W.; Beeckman, T.; Xu, G. Plant nitrogen nutrition: Sensing and signaling. Curr. Opin. Plant Biol. 2017, 39, 57–65. [Google Scholar] [CrossRef]
- Gan, Y.; Bernreiter, A.; Filleur, S.; Abram, B.; Forde, B.G. Overexpressing the ANR1 MADS-Box Gene in Transgenic Plants Provides New Insights into its Role in the Nitrate Regulation of Root Development. Plant Cell Physiol. 2012, 53, 1003–1016. [Google Scholar] [CrossRef]
- Castaings, L.; Camargo, A.; Pocholle, D.; Gaudon, V.; Texier, Y.; Boutet-Mercey, S.; Taconnat, L.; Renou, J.-P.; Daniel-Vedele, F.; Fernandez, E.; et al. The nodule inception-like protein 7 modulates nitrate sensing and metabolism in Arabidopsis. Plant J. 2009, 57, 426–435. [Google Scholar] [CrossRef]
- Konishi, M.; Yanagisawa, S. Arabidopsis NIN-like transcription factors have a central role in nitrate signalling. Nat. Commun. 2013, 4, 1617. [Google Scholar] [CrossRef]
- Yan, D.; Easwaran, V.; Chau, V.; Okamoto, M.; Ierullo, M.; Kimura, M.; Endo, A.; Yano, R.; Pasha, A.; Gong, Y.; et al. NIN-like protein 8 is a master regulator of nitrate-promoted seed germination in Arabidopsis. Nat. Commun. 2016, 7, 13179. [Google Scholar] [CrossRef] [PubMed]
- Vidal, E.A.; Araus, V.; Lu, C.; Parry, G.; Green, P.J.; Coruzzi, G.M.; Gutiérrez, R.A. Nitrate-responsive miR393/AFB3 regulatory module controls root system architecture in Arabidopsis thaliana. Proc. Natl. Acad. Sci. USA 2010, 107, 4477–4482. [Google Scholar] [CrossRef] [PubMed]
- Para, A.; Li, Y.; Marshall-Colón, A.; Varala, K.; Francoeur, N.J.; Moran, T.M.; Edwards, M.B.; Hackley, C.; Bargmann, B.O.R.; Birnbaum, K.D.; et al. Hit-and-run transcriptional control by bZIP1 mediates rapid nutrient signaling in Arabidopsis. Proc. Natl. Acad. Sci. USA 2014, 111, 10371–10376. [Google Scholar] [CrossRef] [PubMed]
- Guan, P.; Wang, R.; Nacry, P.; Breton, G.; Kay, S.A.; Pruneda-Paz, J.L.; Davani, A.; Crawford, N.M. Nitrate foraging by Arabidopsis roots is mediated by the transcription factor TCP20 through the systemic signaling pathway. Proc. Natl. Acad. Sci. USA 2014, 111, 15267–15272. [Google Scholar] [CrossRef]
- Medici, A.; Marshall-Colon, A.; Ronzier, E.; Szponarski, W.; Wang, R.; Gojon, A.; Crawford, N.M.; Ruffel, S.; Coruzzi, G.M.; Krouk, G. AtNIGT1/HRS1 integrates nitrate and phosphate signals at the Arabidopsis root tip. Nat. Commun. 2015, 6, 6274. [Google Scholar] [CrossRef]
- Alvarez, J.M.; Riveras, E.; Vidal, E.A.; Gras, D.E.; Contreras-López, O.; Tamayo, K.P.; Aceituno, F.; Gómez, I.; Ruffel, S.; Lejay, L.; et al. Systems approach identifies TGA1 and TGA4 transcription factors as important regulatory components of the nitrate response of Arabidopsis thaliana roots. Plant J. 2014, 80, 1–13. [Google Scholar] [CrossRef]
- Rubin, G.; Tohge, T.; Matsuda, F.; Saito, K.; Scheible, W.R. Members of the LBD family of transcription factors repress anthocyanin synthesis and affect additional nitrogen responses in Arabidopsis. Plant Cell 2009, 21, 3567–3584. [Google Scholar] [CrossRef]
- Gutiérrez, R.A. Systems Biology for Enhanced Plant Nitrogen Nutrition. Science 2012, 336, 1673–1675. [Google Scholar] [CrossRef]
- Serin, E.A.; Nijveen, H.; Hilhorst, H.W.; Ligterink, W. Learning from Co-expression Networks: Possibilities and Challenges. Front. Plant Sci. 2016, 7, 444. [Google Scholar] [CrossRef]
- Langfelder, P.; Horvath, S. WGCNA: An R package for weighted correlation network analysis. BMC Bioinform. 2008, 9, 559. [Google Scholar] [CrossRef]
- Davidson, R.M.; Gowda, M.; Moghe, G.; Lin, H.; Vaillancourt, B.; Shiu, S.-H.; Jiang, N.; Robin Buell, C. Comparative transcriptomics of three Poaceae species reveals patterns of gene expression evolution. Plant J. 2012, 71, 492–502. [Google Scholar] [CrossRef] [PubMed]
- Schnable, J.C.; Springer, N.M.; Freeling, M. Differentiation of the maize subgenomes by genome dominance and both ancient and ongoing gene loss. Proc. Natl. Acad. Sci. USA 2011, 108, 4069–4074. [Google Scholar] [CrossRef]
- Jiao, Y.; Peluso, P.; Shi, J.; Liang, T.; Stitzer, M.C.; Wang, B.; Campbell, M.S.; Stein, J.C.; Wei, X.; Chin, C.-S.; et al. Improved maize reference genome with single-molecule technologies. Nature 2017, 546, 524–527. [Google Scholar] [CrossRef] [PubMed]
- McCormick, R.F.; Truong, S.K.; Sreedasyam, A.; Jenkins, J.; Shu, S.; Sims, D.; Kennedy, M.; Amirebrahimi, M.; Weers, B.D.; McKinley, B.; et al. The Sorghum bicolor reference genome: Improved assembly, gene annotations, a transcriptome atlas, and signatures of genome organization. Plant J. 2018, 93, 338–354. [Google Scholar] [CrossRef] [PubMed]
- Zhang, Y.; Ngu, D.W.; Carvalho, D.; Liang, Z.; Qiu, Y.; Roston, R.L.; Schnable, J.C. Differentially Regulated Orthologs in Sorghum and the Subgenomes of Maize. Plant Cell 2017, 29, 1938–1951. [Google Scholar] [CrossRef]
- Zamboni, A.; Astolfi, S.; Zuchi, S.; Pii, Y.; Guardini, K.; Tononi, P.; Varanini, Z. Nitrate induction triggers different transcriptional changes in a high and a low nitrogen use efficiency maize inbred line. J. Integr. Plant Biol. 2014, 56, 1080–1094. [Google Scholar] [CrossRef]
- Trevisan, S.; Manoli, A.; Ravazzolo, L.; Botton, A.; Pivato, M.; Masi, A.; Quaggiotti, S. Nitrate sensing by the maize root apex transition zone: A merged transcriptomic and proteomic survey. J. Exp. Bot. 2015, 66, 3699–3715. [Google Scholar] [CrossRef]
- Lv, Y.; Liang, Z.; Ge, M.; Qi, W.; Zhang, T.; Lin, F.; Peng, Z.; Zhao, H. Genome-wide identification and functional prediction of nitrogen-responsive intergenic and intronic long non-coding RNAs in maize (Zea mays L.). BMC Genom. 2016, 17, 350. [Google Scholar] [CrossRef]
- Gelli, M.; Duo, Y.; Konda, A.R.; Zhang, C.; Holding, D.; Dweikat, I. Identification of differentially expressed genes between sorghum genotypes with contrasting nitrogen stress tolerance by genome-wide transcriptional profiling. BMC Genom. 2014, 15, 179. [Google Scholar] [CrossRef]
- Gelli, M.; Mitchell, S.E.; Liu, K.; Clemente, T.E.; Weeks, D.P.; Zhang, C.; Holding, D.R.; Dweikat, I.M. Mapping QTLs and association of differentially expressed gene transcripts for multiple agronomic traits under different nitrogen levels in sorghum. BMC Plant Biol. 2016, 16, 16. [Google Scholar] [CrossRef]
- Canales, J.; Moyano, T.; Villarroel, E.; Gutiérrez, R. Systems analysis of transcriptome data provides new hypotheses about Arabidopsis root response to nitrate treatments. Front. Plant Sci. 2014, 5, 22. [Google Scholar] [CrossRef] [PubMed]
- Araya, T.; Miyamoto, M.; Wibowo, J.; Suzuki, A.; Kojima, S.; Tsuchiya, Y.N.; Sawa, S.; Fukuda, H.; von Wirén, N.; Takahashi, H. CLE-CLAVATA1 peptide-receptor signaling module regulates the expansion of plant root systems in a nitrogen-dependent manner. Proc. Natl. Acad. Sci. USA 2014, 111, 2029–2034. [Google Scholar] [CrossRef] [PubMed]
- Maeda, S.; Konishi, M.; Yanagisawa, S.; Omata, T. Nitrite transport activity of a novel HPP family protein conserved in cyanobacteria and chloroplasts. Plant Cell Physiol. 2014, 55, 1311–1324. [Google Scholar] [CrossRef]
- Maruyama-Nakashita, A.; Nakamura, Y.; Tohge, T.; Saito, K.; Takahashi, H. Arabidopsis SLIM1 Is a Central Transcriptional Regulator of Plant Sulfur Response and Metabolism. Plant Cell 2006, 18, 3235–3251. [Google Scholar] [CrossRef] [PubMed]
- Samira, R.; Li, B.; Kliebenstein, D.; Li, C.; Davis, E.; Gillikin, J.W.; Long, T.A. The bHLH transcription factor ILR3 modulates multiple stress responses in Arabidopsis. Plant Mol. Biol. 2018, 97, 297–309. [Google Scholar] [CrossRef] [PubMed]
- Varala, K.; Marshall-Colón, A.; Cirrone, J.; Brooks, M.D.; Pasquino, A.V.; Léran, S.; Mittal, S.; Rock, T.M.; Edwards, M.B.; Kim, G.J.; et al. Temporal transcriptional logic of dynamic regulatory networks underlying nitrogen signaling and use in plants. Proc. Natl. Acad. Sci. USA 2018, 115, 6494–6499. [Google Scholar] [CrossRef]
- Safi, A.; Medici, A.; Szponarski, W.; Ruffel, S.; Lacombe, B.; Krouk, G. The world according to GARP transcription factors. Curr. Opin. Plant Biol. 2017, 39, 159–167. [Google Scholar] [CrossRef]
- Sawaki, N.; Tsujimoto, R.; Shigyo, M.; Konishi, M.; Toki, S.; Fujiwara, T.; Yanagisawa, S. A Nitrate-Inducible GARP Family Gene Encodes an Auto-Repressible Transcriptional Repressor in Rice. Plant Cell Physiol. 2013, 54, 506–517. [Google Scholar] [CrossRef]
- O’Malley, R.C.; Huang, S.S.; Song, L.; Lewsey, M.G.; Bartlett, A.; Nery, J.R.; Galli, M.; Gallavotti, A.; Ecker, J.R. Cistrome and Epicistrome Features Shape the Regulatory DNA Landscape. Cell 2016, 165, 1280–1292. [Google Scholar] [CrossRef]
- Mao, J.-L.; Miao, Z.-Q.; Wang, Z.; Yu, L.-H.; Cai, X.-T.; Xiang, C.-B. Arabidopsis ERF1 Mediates Cross-Talk between Ethylene and Auxin Biosynthesis during Primary Root Elongation by Regulating ASA1 Expression. PLoS Genet. 2016, 12, e1005760. [Google Scholar] [CrossRef]
- Xi, D.; Chen, X.; Wang, Y.; Zhong, R.; He, J.; Shen, J.; Ming, F. Arabidopsis ANAC092 regulates auxin-mediated root development by binding to the ARF8 and PIN4 promoters. J. Integr. Plant Biol. 2018, 61, 1015–1031. [Google Scholar] [CrossRef] [PubMed]
- Tan, H.; Man, C.; Xie, Y.; Yan, J.; Chu, J.; Huang, J. A Crucial Role of GA-Regulated Flavonol Biosynthesis in Root Growth of Arabidopsis. Mol. Plant 2019, 12, 521–537. [Google Scholar] [CrossRef] [PubMed]
- Goel, P.; Sharma, N.K.; Bhuria, M.; Sharma, V.; Chauhan, R.; Pathania, S.; Swarnkar, M.K.; Chawla, V.; Acharya, V.; Shankar, R.; et al. Transcriptome and Co-Expression Network Analyses Identify Key Genes Regulating Nitrogen Use Efficiency in Brassica juncea L. Sci. Rep. 2018, 8, 7451. [Google Scholar] [CrossRef] [PubMed]
- Krouk, G. Hormones and nitrate: A two-way connection. Plant Mol. Biol. 2016, 91, 599–606. [Google Scholar] [CrossRef]
- Kiba, T.; Kudo, T.; Kojima, M.; Sakakibara, H. Hormonal control of nitrogen acquisition: Roles of auxin, abscisic acid, and cytokinin. J. Exp. Bot. 2011, 62, 1399–1409. [Google Scholar] [CrossRef]
- Tian, Q.-Y.; Sun, P.; Zhang, W.-H. Ethylene is involved in nitrate-dependent root growth and branching in Arabidopsis thaliana. New Phytol. 2009, 184, 918–931. [Google Scholar] [CrossRef]
- Zhang, G.B.; Yi, H.Y.; Gong, J.M. The Arabidopsis ethylene/jasmonic acid-NRT signaling module coordinates nitrate reallocation and the trade-off between growth and environmental adaptation. Plant Cell 2014, 26, 3984–3998. [Google Scholar] [CrossRef]
- Chini, A.; Gimenez-Ibanez, S.; Goossens, A.; Solano, R. Redundancy and specificity in jasmonate signalling. Curr. Opin. Plant Biol. 2016, 33, 147–156. [Google Scholar] [CrossRef]
- Huang, H.; Liu, B.; Liu, L.; Song, S. Jasmonate action in plant growth and development. J. Exp. Bot. 2017, 68, 1349–1359. [Google Scholar] [CrossRef]
- Zhu, Z.; An, F.; Feng, Y.; Li, P.; Xue, L.; Mu, A.; Jiang, Z.; Kim, J.-M.; To, T.K.; Li, W.; et al. Derepression of ethylene-stabilized transcription factors (EIN3/EIL1) mediates jasmonate and ethylene signaling synergy in Arabidopsis. Proc. Natl. Acad. Sci. USA 2011, 108, 12539–12544. [Google Scholar] [CrossRef]
- Qi, T.; Song, S.; Ren, Q.; Wu, D.; Huang, H.; Chen, Y.; Fan, M.; Peng, W.; Ren, C.; Xie, D. The Jasmonate-ZIM-domain proteins interact with the WD-Repeat/bHLH/MYB complexes to regulate Jasmonate-mediated anthocyanin accumulation and trichome initiation in Arabidopsis thaliana. Plant Cell 2011, 23, 1795–1814. [Google Scholar] [CrossRef] [PubMed]
- Chen, K.-Q.; Zhao, X.-Y.; An, X.-H.; Tian, Y.; Liu, D.-D.; You, C.-X.; Hao, Y.-J. MdHIR proteins repress anthocyanin accumulation by interacting with the MdJAZ2 protein to inhibit its degradation in apples. Sci. Rep. 2017, 7, 44484. [Google Scholar] [CrossRef] [PubMed]
- Xu, C.; Luo, F.; Hochholdinger, F. LOB Domain Proteins: Beyond Lateral Organ Boundaries. Trends Plant Sci. 2016, 21, 159–167. [Google Scholar] [CrossRef] [PubMed]
- Kiba, T.; Inaba, J.; Kudo, T.; Ueda, N.; Konishi, M.; Mitsuda, N.; Takiguchi, Y.; Kondou, Y.; Yoshizumi, T.; Ohme-Takagi, M.; et al. Repression of Nitrogen Starvation Responses by Members of the Arabidopsis GARP-Type Transcription Factor NIGT1/HRS1 Subfamily. Plant Cell 2018, 30, 925–945. [Google Scholar] [CrossRef]
- Albinsky, D.; Kusano, M.; Higuchi, M.; Hayashi, N.; Kobayashi, M.; Fukushima, A.; Mori, M.; Ichikawa, T.; Matsui, K.; Kuroda, H.; et al. Metabolomic Screening Applied to Rice FOX Arabidopsis Lines Leads to the Identification of a Gene-Changing Nitrogen Metabolism. Mol. Plant 2010, 3, 125–142. [Google Scholar] [CrossRef]
- Li, H.-H.; Liu, X.; An, J.-P.; Hao, Y.-J.; Wang, X.-F.; You, C.-X. Cloning and elucidation of the functional role of apple MdLBD13 in anthocyanin biosynthesis and nitrate assimilation. Plant Cell Tissue Organ Cult. 2017, 130, 47–59. [Google Scholar] [CrossRef]
- Marchive, C.; Roudier, F.; Castaings, L.; Brehaut, V.; Blondet, E.; Colot, V.; Meyer, C.; Krapp, A. Nuclear retention of the transcription factor NLP7 orchestrates the early response to nitrate in plants. Nat. Commun. 2013, 4, 1713. [Google Scholar] [CrossRef]
- Maeda, Y.; Konishi, M.; Kiba, T.; Sakuraba, Y.; Sawaki, N.; Kurai, T.; Ueda, Y.; Sakakibara, H.; Yanagisawa, S. A NIGT1-centred transcriptional cascade regulates nitrate signalling and incorporates phosphorus starvation signals in Arabidopsis. Nat. Commun. 2018, 9, 1376. [Google Scholar] [CrossRef]
- Safi, A.; Medici, A.; Szponarski, W.; Marshall-Colon, A.; Ruffel, S.; Gaymard, F.; Coruzzi, G.; Lacombe, B.; Krouk, G. HRS1/HHOs GARP transcription factors and reactive oxygen species are regulators of Arabidopsis nitrogen starvation response. bioRxiv 2018, 164277. [Google Scholar] [CrossRef]
- Cox, M.P.; Peterson, D.A.; Biggs, P.J. SolexaQA: At-a-glance quality assessment of Illumina second-generation sequencing data. BMC Bioinform. 2010, 11, 485. [Google Scholar] [CrossRef]
- Trapnell, C.; Pachter, L.; Salzberg, S.L. TopHat: Discovering splice junctions with RNA-Seq. Bioinformatics 2009, 25, 1105–1111. [Google Scholar] [CrossRef] [PubMed]
- Trapnell, C.; Roberts, A.; Goff, L.; Pertea, G.; Kim, D.; Kelley, D.R.; Pimentel, H.; Salzberg, S.L.; Rinn, J.L.; Pachter, L. Differential gene and transcript expression analysis of RNA-seq experiments with TopHat and Cufflinks. Nat. Protoc. 2012, 7, 562–578. [Google Scholar] [CrossRef] [PubMed]
- Tian, T.; Liu, Y.; Yan, H.; You, Q.; Yi, X.; Du, Z.; Xu, W.; Su, Z. agriGO v2.0: A GO analysis toolkit for the agricultural community, 2017 update. Nucleic Acids Res. 2017, 45, W122–W129. [Google Scholar] [CrossRef] [PubMed]
- Shannon, P.; Markiel, A.; Ozier, O.; Baliga, N.S.; Wang, J.T.; Ramage, D.; Amin, N.; Schwikowski, B.; Ideker, T. Cytoscape: A Software Environment for Integrated Models of Biomolecular Interaction Networks. Genome Res. 2003, 13, 2498–2504. [Google Scholar] [CrossRef]
- Sheen, J. Signal Transduction in Maize and Arabidopsis Mesophyll Protoplasts. Plant Physiol. 2001, 127, 1466–1475. [Google Scholar] [CrossRef]
- Bartlett, A.; O’Malley, R.C.; Huang, S.-S.C.; Galli, M.; Nery, J.R.; Gallavotti, A.; Ecker, J.R. Mapping genome-wide transcription-factor binding sites using DAP-seq. Nat. Protoc. 2017, 12, 1659. [Google Scholar] [CrossRef]
- Li, H.; Durbin, R. Fast and accurate long-read alignment with Burrows–Wheeler transform. Bioinformatics 2010, 26, 589–595. [Google Scholar] [CrossRef]
- Zhang, Y.; Liu, T.; Meyer, C.A.; Eeckhoute, J.; Johnson, D.S.; Bernstein, B.E.; Nusbaum, C.; Myers, R.M.; Brown, M.; Li, W.; et al. Model-based analysis of ChIP-Seq (MACS). Genome Biol. 2008, 9, R137. [Google Scholar] [CrossRef]
- Machanick, P.; Bailey, T.L. MEME-ChIP: Motif analysis of large DNA datasets. Bioinformatics 2011, 27, 1696–1697. [Google Scholar] [CrossRef]
- Sparkes, I.A.; Runions, J.; Kearns, A.; Hawes, C. Rapid, transient expression of fluorescent fusion proteins in tobacco plants and generation of stably transformed plants. Nat. Protoc. 2006, 1, 2019–2025. [Google Scholar] [CrossRef]
© 2020 by the authors. Licensee MDPI, Basel, Switzerland. This article is an open access article distributed under the terms and conditions of the Creative Commons Attribution (CC BY) license (http://creativecommons.org/licenses/by/4.0/).






