Dimer Interface Organization is a Main Determinant of Intermonomeric Interactions and Correlates with Evolutionary Relationships of Retroviral and Retroviral-Like Ddi1 and Ddi2 Proteases
Abstract
1. Introduction
2. Results
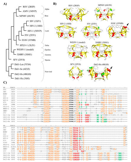
2.1. Phylogenetic Analysis
2.2. Dimer Interface Organization
2.3. Intermonomeric Interactions
2.4. ‘Fireman’s Grip’
2.5. Active Site Motif
2.6. Consensus α-Helix
2.7. Flaps
2.8. Additional α-Helical Insert
3. Discussion
4. Materials and Methods
4.1. Data
4.2. Analysis
Supplementary Materials
Author Contributions
Funding
Acknowledgments
Conflicts of Interest
Abbreviations
| AMV | Avian myeloblastosis virus |
| BAEV | Baboon endogenous virus |
| BFV | Bovine foamy virus |
| BIV | Bovine immunodeficiency virus |
| BLV | Bovine leukemia virus |
| CAEV | Caprine arthritis encephalitis virus |
| Ddi1-Lm | DNA damage-inducible protein 1 (Leishmania major) |
| Ddi1-Sc | DNA damage-inducible protein 1 (Saccharomyces cerevisiae) |
| Ddi1-Hs | DNA damage-inducible protein 1 (Homo sapiens) |
| Ddi2-Hs | DNA damage-inducible protein 2 (Homo sapiens) |
| EFV | Equine foamy virus |
| EIAV | Equine infectious anemia virus |
| FELV | Feline leukemia virus |
| FFV | Feline foamy virus |
| FIV | Feline immunodeficiency virus |
| GALV | Gibbon ape leukemia virus |
| HFV | Human foamy virus |
| HIV-1 | Human immunodeficiency virus type 1 |
| HIV-2 | Human immunodeficiency virus type 2 |
| HTLV-1 | Human T-lymphotropic virus type 1 |
| HTLV-2 | Human T-lymphotropic virus type 2 |
| HTLV-3 | Human T-lymphotropic virus type 3 |
| JSRV | Jaagsiekte sheep retrovirus |
| MMLV | Moloney murine leukemia virus |
| MMTV | Mouse mammary tumor virus |
| MPMV | Mason–Pfizer monkey virus |
| MSRV | Multiple sclerosis-associated retrovirus |
| OLV | Ovine lentivirus |
| PDB | Protein Data Bank |
| PERV | Porcine endogenous retrovirus |
| PR | Protease |
| RSV | Rous sarcoma virus |
| SFV | Simian foamy virus |
| SIV | Simian Immunodeficiency virus |
| SMRV | Squirrel monkey retrovirus |
| SRV-1 | Simian retrovirus type 1 |
| SRV-2 | Simian retrovirus type 2 |
| STLV-1 | Simian T-lymphotropic virus type 1 |
| STLV-2 | Simian T-lymphotropic virus type 2 |
| STLV-3 | Simian T-lymphotropic virus type 3 |
| VISNA | Maedi visna virus |
| WDSV | Walleye dermal sarcoma virus |
| WEHV-1 | Walleye epidermal hyperplasia virus type 1 |
| WEHV-2 | Walleye epidermal hyperplasia virus type 2 |
| XMRV | Xenotropic murine leukemia virus-related virus |
References
- Miller, M.; Jaskolski, M.; Rao, J.M.; Leis, J.; Wlodawer, A.; Jask, M. Crystal structure of a retroviral protease proves relationship to aspartic protease family. Nature 1989, 337, 576–579. [Google Scholar] [CrossRef]
- Rao, J.M.; Erickson, J.W.; Wlodawer, A. Structural and evolutionary relationships between retroviral and eucaryotic aspartic proteinases. Biochemistry 1991, 30, 4663–4671. [Google Scholar] [CrossRef] [PubMed]
- Krylov, D.M.; Koonin, E.V. A novel family of predicted retroviral-like aspartyl proteases with a possible key role in eukaryotic cell cycle control. Curr. Boil. 2001, 11, 584–587. [Google Scholar] [CrossRef]
- Campillos, M.; Doerks, T.; Shah, P.K.; Bork, P. Computational characterization of multiple Gag-like human proteins. Trends Genet. 2006, 22, 585–589. [Google Scholar] [CrossRef] [PubMed]
- Sirkis, R.; Gerst, J.E.; Fass, D. Ddi1, a Eukaryotic Protein with the Retroviral Protease Fold. J. Mol. Boil. 2006, 364, 376–387. [Google Scholar] [CrossRef] [PubMed]
- Sivá, M.; Svoboda, M.; Veverka, V.; Trempe, J.-F.; Hofmann, K.; Kožíšek, M.; Hexnerová, R.; Sedlak, F.; Belza, J.; Brynda, J.; et al. Human DNA-Damage-Inducible 2 Protein Is Structurally and Functionally Distinct from Its Yeast Ortholog. Sci. Rep. 2016, 6, 30443. [Google Scholar] [CrossRef] [PubMed]
- Trempe, J.-F.; Saskova, K.G.; Sivá, M.; Ratcliffe, C.D.H.; Veverka, V.; Hoegl, A.; Ménade, M.; Feng, X.; Shenker, S.; Svoboda, M.; et al. Structural studies of the yeast DNA damage-inducible protein Ddi1 reveal domain architecture of this eukaryotic protein family. Sci. Rep. 2016, 6, 33671. [Google Scholar] [CrossRef]
- Kumar, S.; Suguna, K. Crystal structure of the retroviral protease-like domain of a protozoal DNA damage-inducible 1 protein. FEBS Open Bio 2018, 8, 1379–1394. [Google Scholar] [CrossRef]
- Miller, M. The early years of retroviral protease crystal structures. Biopolymers 2010, 94, 521–529. [Google Scholar] [CrossRef]
- Palese, L.L. Conformations of the HIV-1 protease: A crystal structure data set analysis. Biochim. Biophys. Acta Proteins Proteom. 2017, 1865, 1416–1422. [Google Scholar] [CrossRef]
- Rawlings, N.D.; Salvesen, G. Handbook of Proteolytic Enzymes, 3rd ed.; Academic Press: Boston, MA, USA; London, UK, 2013; pp. 190–258. [Google Scholar]
- Perteguer, M.J.; Gómez-Puertas, P.; Cañavate, C.; Dagger, F.; Gárate, T.; Valdivieso, E. Ddi1-like protein from Leishmania major is an active aspartyl proteinase. Cell Stress Chaperones 2013, 18, 171–181. [Google Scholar] [CrossRef]
- Wang, S.; Wei, W.; Luo, X.; Wang, S.; Hu, S.; Cai, X.-P. Comparative genomic analysis of aspartic proteases in eight parasitic platyhelminths: Insights into functions and evolution. Gene 2015, 559, 52–61. [Google Scholar] [CrossRef]
- Fitzgerald, P.M.; McKeever, B.M.; VanMiddlesworth, J.F.; Springer, J.P.; Heimbach, J.C.; Leu, C.T.; Herber, W.K.; Dixon, R.A.; Darke, P.L. Crystallographic analysis of a complex between human immunodeficiency virus type 1 protease and acetyl-pepstatin at 2.0-A resolution. J. Boil. Chem. 1990, 265, 14209–14219. [Google Scholar]
- Pillai, B.; Kannan, K.K.; Hosur, M.V. 1.9 A x-ray study shows closed flap conformation in crystals of tethered HIV-1 PR. Proteins Struct. Funct. Bioinform. 2001, 43, 57–64. [Google Scholar] [CrossRef]
- Lapatto, R.; Blundell, T.; Hemmings, A.; Overington, J.P.; Wilderspin, A.; Wood, S.; Merson, J.R.; Whittle, P.J.; Danley, D.E.; Geoghegan, K.F.; et al. X-ray analysis of HIV-1 proteinase at 2.7 resolution confirms structural homology among retroviral enzymes. Nature 1989, 342, 299–302. [Google Scholar] [CrossRef] [PubMed]
- Cígler, P.; Kožíšek, M.; Rezacova, P.; Brynda, J.; Otwinowski, Z.; Pokorná, J.; Plesek, J.; Grüner, B.; Dolecková-Maresová, L.; Mása, M.; et al. From nonpeptide toward noncarbon protease inhibitors: Metallacarboranes as specific and potent inhibitors of HIV protease. Proc. Natl. Acad. Sci. USA 2005, 102, 15394–15399. [Google Scholar] [CrossRef]
- Kožíšek, M.; Lepsik, M.; Saskova, K.G.; Brynda, J.; Konvalinka, J.; Rezacova, P. Thermodynamic and structural analysis of HIV protease resistance to darunavir—Analysis of heavily mutated patient-derived HIV-1 proteases. FEBS J. 2014, 281, 1834–1847. [Google Scholar] [CrossRef]
- Swain, A.L.; Miller, M.; Green, J.; Rich, D.H.; Schneider, J.; Kent, S.B.; Wlodawer, A. X-ray crystallographic structure of a complex between a synthetic protease of human immunodeficiency virus 1 and a substrate-based hydroxyethylamine inhibitor. Proc. Natl. Acad. Sci. USA 1990, 87, 8805–8809. [Google Scholar] [CrossRef]
- Hidaka, K.; Kimura, T.; Sankaranarayanan, R.; Wang, J.; McDaniel, K.; Kempf, D.J.; Kameoka, M.; Adachi, M.; Kuroki, R.; Nguyen, J.-T.; et al. Identification of Highly Potent Human Immunodeficiency Virus Type-1 Protease Inhibitors against Lopinavir and Darunavir Resistant Viruses from Allophenylnorstatine-Based Peptidomimetics with P2 Tetrahydrofuranylglycine. J. Med. Chem. 2018, 61, 5138–5153. [Google Scholar] [CrossRef]
- Shen, C.-H.; Chang, Y.-C.; Agniswamy, J.; Harrison, R.; Weber, I.T. Conformational variation of an extreme drug resistant mutant of HIV protease. J. Mol. Graph. Model. 2015, 62, 87–96. [Google Scholar] [CrossRef]
- Martin, P.; Vickrey, J.F.; Proteasa, G.; Jimenez, Y.L.; Wawrzak, Z.; Winters, M.A.; Merigan, T.C.; Kovari, L.C. “Wide-Open” 1.3 Å Structure of a Multidrug-Resistant HIV-1 Protease as a Drug Target. Structure 2005, 13, 1887–1895. [Google Scholar] [CrossRef] [PubMed]
- Priestle, J.P.; Fässler, A.; Rösel, J.; Tintelnot-Blomley, M.; Strop, P.; Grütter, M.G. Comparative analysis of the X-ray structures of HIV-1 and HIV-2 proteases in complex with CGP 53820, a novel pseudosymmetric inhibitor. Structure 1995, 3, 381–389. [Google Scholar] [CrossRef]
- Romines, K.R.; Watenpaugh, K.D.; Tomich, P.K.; Howe, W.J.; Morris, J.K.; Lovasz, K.D.; Mulichak, A.M.; Finzel, B.; Lynn, J.C. Use of Medium-Sized Cycloalkyl Rings To Enhance Secondary Binding: Discovery of a New Class of Human Immunodeficiency Virus (HIV) Protease Inhibitors. J. Med. Chem. 1995, 38, 1884–1891. [Google Scholar] [CrossRef] [PubMed]
- Kovalevsky, A.Y.; Louis, J.M.; Aniana, A.; Ghosh, A.K.; Weber, I.T. Structural Evidence for Effectiveness of Darunavir and Two Related Antiviral Inhibitors against HIV-2 Protease. J. Mol. Boil. 2008, 384, 178–192. [Google Scholar] [CrossRef][Green Version]
- Gustchina, A.; Kervinen, J.; Powell, D.J.; Zdanov, A.; Kay, J.; Wlodawer, A. Structure of equine infectious anemia virus proteinase complexed with an inhibitor. Protein Sci. 1996, 5, 1453–1465. [Google Scholar] [CrossRef]
- Kervinen, J.; Lubkowski, J.; Zdanov, A.; Bhatt, D.; Dunn, B.M.; Hui, K.Y.; Powell, D.J.; Kay, J.; Wlodawer, A.; Gustchina, A. Toward a universal inhibitor of retroviral proteases: Comparative analysis of the interactions of LP-130 complexed with proteases from HIV-1, FIV, and EIAV. Protein Sci. 1998, 7, 2314–2323. [Google Scholar] [CrossRef]
- Zhao, B.; Winborne, E.; Minnich, M.D.; Culp, J.S.; Debouck, C.; Abdel-Meguid, S.S. Three-dimensional structure of a simian immunodeficiency virus protease/inhibitor complex. Implications for the design of human immunodeficiency virus type 1 and 2 protease inhibitors. Biochemistry 1993, 32, 13054–13060. [Google Scholar] [CrossRef]
- Hoog, S.S.; Towler, E.M.; Zhao, B.; Doyle, M.L.; Debouck, C.; Abdel-Meguid, S.S. Human Immunodeficiency Virus Protease Ligand Specificity Conferred by Residues Outside of the Active Site Cavity. Biochemistry 1996, 35, 10279–10286. [Google Scholar] [CrossRef]
- Rose, R.B.; Craik, C.S.; Douglas, N.L.; Stroud, R.M. Three-Dimensional Structures of HIV-1 and SIV Protease Product Complexes. Biochemistry 1996, 35, 12933–12944. [Google Scholar] [CrossRef] [PubMed]
- Rose, R.B.; Craik, C.S.; Stroud, R.M. Domain Flexibility in Retroviral Proteases: Structural Implications for Drug Resistant Mutations. Biochemistry 1998, 37, 2607–2621. [Google Scholar] [CrossRef]
- Wlodawer, A.; Gustchina, A.; Reshetnikova, L.; Lubkowski, J.; Zdanov, A.; Hui, K.Y.; Angleton, E.L.; Farmerie, W.G.; Goodenow, M.M.; Bhatt, D.; et al. Structure of an inhibitor complex of the proteinase from feline immunodeficiency virus. Nat. Struct. Mol. Boil. 1995, 2, 480–488. [Google Scholar] [CrossRef] [PubMed]
- Laco, G.S.; Schalk-Hihi, C.; Lubkowski, J.; Morris, G.; Zdanov, A.; Olson, A.; Elder, J.H.; Wlodawer, A.; Gustchina, A. Crystal Structures of the Inactive D30N Mutant of Feline Immunodeficiency Virus Protease Complexed with a Substrate and an Inhibitor. Biochemistry 1997, 36, 10696–10708. [Google Scholar] [CrossRef] [PubMed]
- Li, M.; Morris, G.; Lee, T.; Laco, G.S.; Wong, C.-H.; Olson, A.J.; Elder, J.H.; Wlodawer, A.; Gustchina, A. Structural studies of FIV and HIV-1 proteases complexed with an efficient inhibitor of FIV protease. Proteins: Struct. Funct. Bioinform. 2000, 38, 29–40. [Google Scholar] [CrossRef]
- Heaslet, H.; Lin, Y.-C.; Tam, K.; Torbett, B.E.; Elder, J.H.; Stout, C.D. Crystal structure of an FIV/HIV chimeric protease complexed with the broad-based inhibitor, TL-3. Retrovirology 2007, 4, 1. [Google Scholar] [CrossRef][Green Version]
- Lin, Y.-C.; Perryman, A.L.; Olson, A.J.; Torbett, B.E.; Elder, J.H.; Stout, C.D. Structural basis for drug and substrate specificity exhibited by FIV encoding a chimeric FIV/HIV protease. Acta Crystallogr. Sect. D Boil. Crystallogr. 2011, 67, 540–548. [Google Scholar] [CrossRef]
- Hartl, M.J.; Wöhrl, B.M.; Rösch, P.; Schweimer, K. The Solution Structure of the Simian Foamy Virus Protease Reveals a Monomeric Protein. J. Mol. Boil. 2008, 381, 141–149. [Google Scholar] [CrossRef]
- Ohlendorf, D.H.; Foundling, S.I.; Wendoloski, J.J.; Sedlacek, J.; Strop, P.; Salemme, F.R. Structural studies of the retroviral proteinase from avian myeloblastosis associated virus. Proteins 1992, 14, 382–391. [Google Scholar] [CrossRef]
- Wu, J.; Adomat, J.M.; Ridky, T.; Louis, J.M.; Leis, J.; Harrison, R.; Weber, I.T. Structural Basis for Specificity of Retroviral Proteases. Biochemistry 1998, 37, 4518–4526. [Google Scholar] [CrossRef]
- Jaskólski, M.; Miller, M.; Rao, J.M.; Leis, J.; Wlodawer, A. Structure of the aspartic protease from Rous sarcoma retrovirus refined at 2-A resolution. Biochemistry 1990, 29, 5889–5898. [Google Scholar] [CrossRef]
- Satoh, T.; Li, M.; Nguyen, J.-T.; Kiso, Y.; Gustchina, A.; Wlodawer, A. Crystal Structures of Inhibitor Complexes of Human T-Cell Leukemia Virus (HTLV-1) Protease. J. Mol. Boil. 2010, 401, 626–641. [Google Scholar] [CrossRef]
- Kuhnert, M.; Blum, A.; Steuber, H.; Diederich, W.E. Privileged Structures Meet Human T-Cell Leukemia Virus-1 (HTLV-1): C2-Symmetric 3,4-Disubstituted Pyrrolidines as Nonpeptidic HTLV-1 Protease Inhibitors. J. Med. Chem. 2015, 58, 4845–4850. [Google Scholar] [CrossRef] [PubMed]
- Li, M.; Laco, G.S.; Jaskolski, M.; Rozycki, J.; Alexandratos, J.; Wlodawer, A.; Gustchina, A. Crystal structure of human T cell leukemia virus protease, a novel target for anticancer drug design. Proc. Natl. Acad. Sci. USA 2005, 102, 18332–18337. [Google Scholar] [CrossRef] [PubMed]
- Matúz, K.; Mótyán, J.; Li, M.; Wlodawer, A.; Tőzsér, J. Inhibition of XMRV and HIV-1 proteases by pepstatin A and acetyl-pepstatin. FEBS J. 2012, 279, 3276–3286. [Google Scholar] [CrossRef] [PubMed]
- Li, M.; Gustchina, A.; Matúz, K.; Tözsér, J.; Namwong, S.; Goldfarb, N.E.; Dunn, B.M.; Wlodawer, A. Structural and biochemical characterization of the inhibitor complexes of xenotropic murine leukemia virus-related virus protease. FEBS J. 2011, 278, 4413–4424. [Google Scholar] [CrossRef]
- Li, M.; DiMaio, F.; Zhou, N.; Gustchina, A.; Lubkowski, J.; Dauter, Z.; Baker, D.; Wlodawer, A. Crystal structure of XMRV protease differs from the structures of other retropepsins. Nat. Struct. Mol. Boil. 2011, 18, 227–229. [Google Scholar] [CrossRef]
- Wosicki, S.; Gilski, M.; Zabranska, H.; Valterová, I.; Jaskolski, M. Comparison of a retroviral protease in monomeric and dimeric states. Acta Crystallogr. Sect. D Struct. Boil. 2019, 75, 904–917. [Google Scholar] [CrossRef]
- Khatib, F.; DiMaio, F.; Foldit Contenders Group; Foldit Void Crushers Group; Cooper, S.; Kazmierczyk, M.; Gilski, M.; Krzywda, S.; Zábranská, H.; Pichová, I.; et al. Crystal structure of a monomeric retroviral protease solved by protein folding game players. Nat. Struct. Mol. Boil. 2011, 18, 1175–1177. [Google Scholar] [CrossRef]
- Veverka, V.; Bauerová, H.; Zábranský, A.; Lang, J.; Ruml, T.; Valterová, I.; Hrabal, R. Three-dimensional structure of a monomeric form of a retroviral protease. J. Mol. Boil. 2003, 333, 771–780. [Google Scholar] [CrossRef]
- Olivares, I.; Mulky, A.; Boross, P.I.; Tőzsér, J.; Kappes, J.C.; Lopez-Galindez, C.; Arias, L.M. HIV-1 Protease Dimer Interface Mutations that Compensate for Viral Reverse Transcriptase Instability in Infectious Virions. J. Mol. Boil. 2007, 372, 369–381. [Google Scholar] [CrossRef][Green Version]
- Louis, J.M.; Zhang, Y.; Sayer, J.M.; Wang, Y.-F.; Harrison, R.; Weber, I.T. The L76V Drug Resistance Mutation Decreases the Dimer Stability and Rate of Autoprocessing of HIV-1 Protease by Reducing Internal Hydrophobic Contacts. Biochemistry 2011, 50, 4786–4795. [Google Scholar] [CrossRef]
- Liu, F.; Boross, P.I.; Wang, Y.-F.; Tőzsér, J.; Louis, J.M.; Harrison, R.; Weber, I.T. Kinetic, stability, and structural changes in high-resolution crystal structures of HIV-1 protease with drug-resistant mutations L24I, I50V, and G73S. J. Mol. Boil. 2005, 354, 789–800. [Google Scholar] [CrossRef] [PubMed]
- Ingr, M.; Uhlíková, T.; Strísovský, K.; Majerová, E.; Konvalinka, J. Kinetics of the dimerization of retroviral proteases: The “fireman’s grip” and dimerization. Protein Sci. 2003, 12, 2173–2182. [Google Scholar] [CrossRef] [PubMed]
- Jordan, S.P.; Zugay, J.; Darke, P.L.; Kuo, L.C. Activity and dimerization of human immunodeficiency virus protease as a function of solvent composition and enzyme concentration. J. Boil. Chem. 1992, 267, 20028–20032. [Google Scholar]
- Fenyofalvi, G.; Bagossi, P.; Copeland, T.D.; Oroszlan, S.; Boross, P.; Tőzsér, J. Expression and characterization of human foamy virus proteinase. FEBS Lett. 1999, 462, 397–401. [Google Scholar] [CrossRef]
- Kadas, J.; Boross, P.; Weber, I.T.; Bagossi, P.; Matúz, K.; Tőzsér, J. C-terminal residues of mature human T-lymphotropic virus type 1 protease are critical for dimerization and catalytic activity. Biochem. J. 2008, 416, 357–364. [Google Scholar] [CrossRef][Green Version]
- Strisovsky, K.; Tessmer, U.; Langner, J.; Konvalinka, J.; Kräusslich, H.G. Systematic mutational analysis of the active-site threonine of HIV-1 proteinase: Rethinking the “fireman’s grip” hypothesis. Protein Sci. 2000, 9, 1631–1641. [Google Scholar] [CrossRef] [PubMed]
- Davis, D.A.; Brown, C.A.; Newcomb, F.M.; Boja, E.S.; Fales, H.M.; Kaufman, J.; Stahl, S.J.; Wingfield, P.; Yarchoan, R. Reversible Oxidative Modification as a Mechanism for Regulating Retroviral Protease Dimerization and Activation. J. Virol. 2003, 77, 3319–3325. [Google Scholar] [CrossRef]
- Louis, J.M.; Tözsér, J.; Roche, J.; Matúz, K.; Aniana, A.; Sayer, J.M. Enhanced Stability of Monomer Fold Correlates with Extreme Drug Resistance of HIV-1 Protease. Biochemistry 2013, 52, 7678–7688. [Google Scholar] [CrossRef][Green Version]
- White, R.E.; Powell, D.J.; Berry, C. HIV proteinase inhibitors target the Ddi1-like protein of Leishmania parasites. FASEB J. 2011, 25, 1729–1736. [Google Scholar] [CrossRef]
- Gabriely, G.; Kama, R.; Gelin-Licht, R.; Gerst, J. Different Domains of the UBL-UBA Ubiquitin Receptor, Ddi1/Vsm1, Are Involved in Its Multiple Cellular Roles. Mol. Boil. Cell 2008, 19, 3625–3637. [Google Scholar] [CrossRef]
- White, R.E.; Dickinson, J.R.; Semple, C.A.; Powell, D.J.; Berry, C. The retroviral proteinase active site and the N-terminus of Ddi1 are required for repression of protein secretion. FEBS Lett. 2011, 585, 139–142. [Google Scholar] [CrossRef]
- Svoboda, M.; Konvalinka, J.; Trempe, J.-F.; Saskova, K.G. The yeast proteases Ddi1 and Wss1 are both involved in the DNA replication stress response. DNA Repair 2019, 80, 45–51. [Google Scholar] [CrossRef]
- Serbyn, N.; Noireterre, A.; Bagdiul, I.; Plank, M.; Michel, A.H.; Loewith, R.; Kornmann, B.; Stutz, F. The Aspartic Protease Ddi1 Contributes to DNA-Protein Crosslink Repair in Yeast. Mol. Cell 2019, 77, 1–14. [Google Scholar] [CrossRef]
- Lehrbach, N.; Ruvkun, G. Proteasome dysfunction triggers activation of SKN-1A/Nrf1 by the aspartic protease DDI-1. Elife 2016, 5, 052936. [Google Scholar] [CrossRef]
- Koizumi, S.; Irie, T.; Hirayama, S.; Sakurai, Y.; Yashiroda, H.; Naguro, I.; Ichijo, H.; Hamazaki, J.; Murata, S. The aspartyl protease DDI2 activates Nrf1 to compensate for proteasome dysfunction. Elife 2016, 5, e18357. [Google Scholar] [CrossRef] [PubMed]
- Northrop, A.; Vangala, J.R.; Feygin, A.; Radhakrishnan, S.K. Disabling the Protease DDI2 Attenuates the Transcriptional Activity of NRF1 and Potentiates Proteasome Inhibitor Cytotoxicity. Int. J. Mol. Sci. 2020, 21, 327. [Google Scholar] [CrossRef] [PubMed]
- Elu, N.; Osinalde, N.; Beaskoetxea, J.; Ramirez, J.; Lectez, B.; Aloria, K.; Rodriguez, J.A.; Arizmendi, J.M.; Mayor, U. Detailed Dissection of UBE3A-Mediated DDI1 Ubiquitination. Front. Physiol. 2019, 10, 534. [Google Scholar] [CrossRef] [PubMed]
- Wlodawer, A.; Gustchina, A. Structural and biochemical studies of retroviral proteases. Biochim. Biophys. Acta (BBA) Protein Struct. Mol. Enzym. 2000, 1477, 16–34. [Google Scholar] [CrossRef]
- Tőzsér, J. Comparative Studies on Retroviral Proteases: Substrate Specificity. Viruses 2010, 2, 147–165. [Google Scholar] [CrossRef]
- Konvalinka, J.; Kräusslich, H.-G.; Muller, B. Retroviral proteases and their roles in virion maturation. Virology 2015, 479, 403–417. [Google Scholar] [CrossRef]
- Bagossi, P.; Sperka, T.; Fehér, A.; Kádas, J.; Zahuczky, G.; Miklóssy, G.; Boross, P.; Tőzsér, J. Amino Acid Preferences for a Critical Substrate Binding Subsite of Retroviral Proteases in Type 1 Cleavage Sites. J. Virol. 2005, 79, 4213–4218. [Google Scholar] [CrossRef] [PubMed]
- Eizert, H.; Bander, P.; Bagossi, P.; Sperka, T.; Miklóssy, G.; Boross, P.; Weber, I.T.; Tőzsér, J. Amino Acid Preferences of Retroviral Proteases for Amino-Terminal Positions in a Type 1 Cleavage Site. J. Virol. 2008, 82, 10111–10117. [Google Scholar] [CrossRef] [PubMed]
- Dong, R.; Pan, S.; Peng, Z.; Zhang, Y.; Yang, J. mTM-align: A server for fast protein structure database search and multiple protein structure alignment. Nucleic Acids Res. 2018, 46, W380–W386. [Google Scholar] [CrossRef] [PubMed]
- Weiss, R. The discovery of endogenous retroviruses. Retrovirology 2006, 3, 67. [Google Scholar] [CrossRef]
- Hartl, M.J.; Schweimer, K.; Reger, M.H.; Schwarzinger, S.; Bodem, J.; Rösch, P.; Wöhrl, B. Formation of transient dimers by a retroviral protease. Biochem. J. 2010, 427, 197–203. [Google Scholar] [CrossRef]
- Konvalinka, J.; Litterst, M.A.; Welker, R.; Kottler, H.; Rippmann, F.; Heuser, A.M.; Kräusslich, H.G. An active-site mutation in the human immunodeficiency virus type 1 proteinase (PR) causes reduced PR activity and loss of PR-mediated cytotoxicity without apparent effect on virus maturation and infectivity. J. Virol. 1995, 69, 7180–7186. [Google Scholar] [CrossRef]
- Louis, J.M.; Clore, G.M.; Gronenborn, A.M. Autoprocessing of HIV-1 protease is tightly coupled to protein folding. Nat. Genet. 1999, 6, 868–875. [Google Scholar]
- Ishima, R.; Gong, Q.; Tie, Y.; Weber, I.T.; Louis, J.M. Highly conserved glycine 86 and arginine 87 residues contribute differently to the structure and activity of the mature HIV-1 protease. Proteins 2010, 78, 1015–1025. [Google Scholar] [CrossRef]
- Louis, J.M.; Smith, C.D.; Wondrak, E.M.; Mora, P.T.; Oroszlan, S. Substitution mutations of the highly conserved arginine 87 of HIV-1 protease result in loss of proteolytic activity. Biochem. Biophys. Res. Commun. 1989, 164, 30–38. [Google Scholar] [CrossRef]
- Ishima, R.; Ghirlando, R.; Tőzsér, J.; Gronenborn, A.M.; Torchia, D.A.; Louis, J.M. Folded Monomer of HIV-1 Protease. J. Boil. Chem. 2001, 276, 49110–49116. [Google Scholar] [CrossRef]
- Ishima, R.; Freedberg, D.I.; Wang, Y.-X.; Louis, J.M.; Torchia, D.A. Flap opening and dimer-interface flexibility in the free and inhibitor-bound HIV protease, and their implications for function. Structure 1999, 7, 1047–1055. [Google Scholar] [CrossRef]
- Louis, J.M.; Wondrak, E.M.; Kimmel, A.R.; Wingfield, P.T.; Nashed, N.T. Proteolytic processing of HIV-1 protease precursor, kinetics and mechanism. J. Boil. Chem. 1999, 274, 23437–23442. [Google Scholar] [CrossRef] [PubMed]
- Nowicka, U.; Zhang, D.; Walker, O.; Krutauz, D.; Castañeda, C.A.; Chaturvedi, A.; Chen, T.Y.; Reis, N.; Glickman, M.H.; Fushman, D. DNA-damage-inducible 1 protein (Ddi1) contains an uncharacteristic ubiquitin-like domain that binds ubiquitin. Structure 2015, 23, 542–557. [Google Scholar] [CrossRef] [PubMed]
- Chen, X.; Ebelle, D.L.; Wright, B.J.; Sridharan, V.; Hooper, E.; Walters, K.J. Structure of hRpn10 Bound to UBQLN2 UBL Illustrates Basis for Complementarity between Shuttle Factors and Substrates at the Proteasome. J. Mol. Boil. 2019, 431, 939–955. [Google Scholar] [CrossRef] [PubMed]
- UniProt Consortium, T. UniProt: The universal protein knowledgebase. Nucleic Acids Res. 2018, 46, 2699. [Google Scholar] [CrossRef] [PubMed]
- Berman, H.M. The Protein Data Bank. Nucleic Acids Res. 2000, 28, 235–242. [Google Scholar] [CrossRef]
- Laskowski, R.A.; Jabłońska, J.; Pravda, L.; Vařeková, R.S.; Thornton, J.M. PDBsum: Structural summaries of PDB entries. Protein Sci. 2018, 27, 129–134. [Google Scholar] [CrossRef]
- Thompson, J.D.; Gibson, T.J.; Plewniak, F.; Jeanmougin, F.; Higgins, D. The CLUSTAL_X windows interface: Flexible strategies for multiple sequence alignment aided by quality analysis tools. Nucleic Acids Res. 1997, 25, 4876–4882. [Google Scholar] [CrossRef]
- Letunic, I.; Bork, P. Interactive Tree Of Life (iTOL) v4: Recent updates and new developments. Nucleic Acids Res. 2019, 47, W256–W259. [Google Scholar] [CrossRef]
- Crooks, G.E.; Hon, G.; Chandonia, J.-M.; Brenner, S.E. WebLogo: A Sequence Logo Generator. Genome Res. 2004, 14, 1188–1190. [Google Scholar] [CrossRef]
- Garnier, J.; Gibrat, J.-F.; Robson, B. [32] GOR method for predicting protein secondary structure from amino acid sequence. Methods Enzymol. 1996, 266, 540–553. [Google Scholar] [PubMed]
- Drozdetskiy, A.; Cole, C.; Procter, J.B.; Barton, G.J. JPred4: A protein secondary structure prediction server. Nucleic Acids Res. 2015, 43, W389–W394. [Google Scholar] [CrossRef] [PubMed]
- Waterhouse, A.; Bertoni, M.; Bienert, S.; Studer, G.; Tauriello, G.; Gumienny, R.; Heer, F.T.; Beer, T.A.P.D.; Rempfer, C.; Bordoli, L.; et al. SWISS-MODEL: Homology modelling of protein structures and complexes. Nucleic Acids Res. 2018, 46, W296–W303. [Google Scholar] [CrossRef]
- Hammer, Ø.; Harper, D.A.T.; Ryan, P.D. PAST: Paleontological Statistics Software Package for Education and Data Analysis. Palaeontol. Electron. 2001, 4, 9. [Google Scholar]








| (A) | |||||
| Retrovirus Genus | Representative Virus | Name | Number of IDs | PDB ID | Reference |
| Lentiviruses | Human Immunodeficiency virus type 1 | HIV-1 | >600 | 5HVP | [14] |
| 1G6L | [15] | ||||
| 3PHV | [16] | ||||
| 1ZTZ | [17] | ||||
| 4LL3 | [18] | ||||
| 7HVP | [19] | ||||
| 5YOK | [20] | ||||
| 4Z4X | [21] | ||||
| 1TW7 | [22] | ||||
| Human Immunodeficiency virus type 2 | HIV-2 | 19 | 1HII | [23] | |
| 5UPJ, 6UPJ | [24] | ||||
| 2HPE | to be published | ||||
| 3EBZ | [25] | ||||
| Equine infectious anemia virus | EIAV | 2 | 1FMB | [26] | |
| 2FMB | [27] | ||||
| Simian Immunodeficiency virus | SIV | 7 | 1SIV | [28] | |
| 1TCW | [29] | ||||
| 1YTI, 1YTJ, 1YTH, 1YTG | [30] | ||||
| 1AZ5 | [31] | ||||
| Feline immunodeficiency virus | FIV | 10 | 4FIV | [27] | |
| 1FIV | [32] | ||||
| 2FIV, 3FIV | [33] | ||||
| 5FIV, 6FIV, 1B11 | [34] | ||||
| 2HAH | [35] | ||||
| 3OGP, 3OGQ | [36] | ||||
| Spumaretroviruses | Simian Foamy virus | SFV | 1 | 2JYS | [37] |
| Alpharetroviruses | Avian myeloblastosis virus | AMV | 1 | 1MVP | [38] |
| Rous Sarcoma Virus | RSV | 2 | 1BAI | [39] | |
| 2RSP | [40] | ||||
| Deltaretroviruses | Human T-lymphotropic virus type 1 | HTLV-1 | 10 | 3LIY, 3LIX, 3LIV, 3LIQ, 3LIN, 3LIT | [41] |
| 3WSJ, 4YDF, 4YDG | [42] | ||||
| 2B7F | [43] | ||||
| Epsilonretroviruses | Walleye epidermal hyperplasia virus type 1 | WEHV-1 | 0 | - | - |
| Gammaretroviruses | Xenotropic murine leukemia virus-related virus | XMRV | 5 | 4EXH | [44] |
| 3SLZ, 3SM1, 3SM2 | [45] | ||||
| 3NR6 | [46] | ||||
| Betaretroviruses | Mason–Pfizer monkey virus | MPMV | 5 | 6S1U, 6S1W, 6S1V | [47] |
| 3SQF | [48] | ||||
| 1NSO | [49] | ||||
| (B) | |||||
| Protein | Organism | Name | IDs | PDB ID | Reference |
| Non-viral (eukaryotic) | Saccharomyces cerevisiae | Ddi1-Sc | 2 | 2I1A | [5] |
| 4Z2Z | [7] | ||||
| Homo sapiens | Ddi1-Hs | 1 | 3S8I | to be published | |
| Ddi2-Hs | 1 | 4RGH | [6] | ||
| Leishmania major | Ddi1-Lm | 2 | 5YS4, 5YQ8 | [8] | |
© 2020 by the authors. Licensee MDPI, Basel, Switzerland. This article is an open access article distributed under the terms and conditions of the Creative Commons Attribution (CC BY) license (http://creativecommons.org/licenses/by/4.0/).
Share and Cite
Mótyán, J.A.; Miczi, M.; Tőzsér, J. Dimer Interface Organization is a Main Determinant of Intermonomeric Interactions and Correlates with Evolutionary Relationships of Retroviral and Retroviral-Like Ddi1 and Ddi2 Proteases. Int. J. Mol. Sci. 2020, 21, 1352. https://doi.org/10.3390/ijms21041352
Mótyán JA, Miczi M, Tőzsér J. Dimer Interface Organization is a Main Determinant of Intermonomeric Interactions and Correlates with Evolutionary Relationships of Retroviral and Retroviral-Like Ddi1 and Ddi2 Proteases. International Journal of Molecular Sciences. 2020; 21(4):1352. https://doi.org/10.3390/ijms21041352
Chicago/Turabian StyleMótyán, János András, Márió Miczi, and József Tőzsér. 2020. "Dimer Interface Organization is a Main Determinant of Intermonomeric Interactions and Correlates with Evolutionary Relationships of Retroviral and Retroviral-Like Ddi1 and Ddi2 Proteases" International Journal of Molecular Sciences 21, no. 4: 1352. https://doi.org/10.3390/ijms21041352
APA StyleMótyán, J. A., Miczi, M., & Tőzsér, J. (2020). Dimer Interface Organization is a Main Determinant of Intermonomeric Interactions and Correlates with Evolutionary Relationships of Retroviral and Retroviral-Like Ddi1 and Ddi2 Proteases. International Journal of Molecular Sciences, 21(4), 1352. https://doi.org/10.3390/ijms21041352

