Advances in the Treatment and Prevention of Chemotherapy-Induced Ovarian Toxicity
Abstract
1. Introduction
2. The Effect of Chemotherapy on Ovarian Function
2.1. Risk of Ovarian Toxicity Due to Chemotherapy Agents
2.2. Mechanisms of Ovarian Toxicity
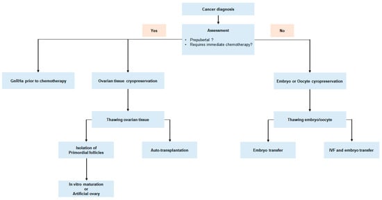
3. Fertility Preservation Options
3.1. Embryo Cryopreservation
3.2. Oocyte Cryopreservation
3.3. Embryo vs. Oocyte Cryopreservation
3.4. Ovarian Tissue Cryopreservation and Transplantation
3.5. In Vitro Maturation (IVM) of Oocytes
3.6. Artificial Ovary
3.7. Gonadotropin-Releasing Hormone (GnRH) Analog
3.8. Ovarian Stem Cells
4. Improving Oncofertility Care
5. Other Considerations for Fertility Preservation
5.1. Emergency Fertility Preservation
5.2. Timing of Conception after Cancer Treatment
5.3. The Psychosocial Aspect of Fertility Preservation
6. Conclusions
Author Contributions
Funding
Conflicts of Interest
Abbreviations
| POI | Primary ovarian insufficiency |
| ASCO | American Society of Clinical Oncology |
| HFEA | Human Fertilization and Embryology Authority |
| ASRM | American Society for Reproductive Medicine |
| CMF | Cyclophosphamide, methotrexate, fluorouracil |
| CEF | Cyclophosphamide, epirubicin, fluorouracil |
| CAF | Cyclophosphamide, doxorubicin (Adriamycin), fluorouracil |
| AC | Doxorubicin (Adriamycin), cyclophosphamide |
| ABVD | doxorubicin/bleomycin/vinblastin/dacarbazine |
| CHOP | cyclophosphamide/doxorubicin/vincristine/prednisone |
| CVP | cyclophosphamide/vincristine/prednisone |
| AML | Acute myeloid leukemia |
| ALL | Acute lymphoblastic leukemia |
| DSB | Double-strand break |
| PI3K/AKT/FOXO3a | Phosphoinositide 3-kinase/protein kinase B/forkhead box protein O3a |
| GnRH | Gonadotropin-releasing hormone |
| OSC | Ovarian stem cell |
| IVF | In vitro fertilization |
| UK | United Kingdom |
| NICE | National Institute for Health and Care Excellence |
| IVM | In vitro maturation |
| PCOS | Polycystic ovarian syndrome |
| ART | Assisted reproductive technology |
References
- Bray, F.; Ferlay, J.; Soerjomataram, I.; Siegel, R.L.; Torre, L.A.; Jemal, A. Global cancer statistics 2018: GLOBOCAN estimates of incidence and mortality worldwide for 36 cancers in 185 countries. CA Cancer J. Clin. 2018, 68, 394–424. [Google Scholar] [CrossRef]
- Jemal, A.; Siegel, R.; Ward, E.; Hao, Y.; Xu, J.; Thun, M.J. Cancer statistics, 2009. CA Cancer J. Clin. 2009, 59, 225–249. [Google Scholar] [CrossRef]
- Lee, S.J.; Schover, L.R.; Partridge, A.H.; Patrizio, P.; Wallace, W.H.; Hagerty, K.; Beck, L.N.; Brennan, L.V.; Oktay, K.; American Society of Clinical Oncology. American Society of Clinical Oncology recommendations on fertility preservation in cancer patients. J. Clin. Oncol. 2006, 24, 2917–2931. [Google Scholar] [CrossRef] [PubMed]
- Hoekman, E.J.; Knoester, D.; Peters, A.A.W.; Jansen, F.W.; de Kroon, C.D.; Hilders, C. Ovarian survival after pelvic radiation: Transposition until the age of 35 years. Arch. Gynecol. Obstet. 2018, 298, 1001–1007. [Google Scholar] [CrossRef] [PubMed]
- Anderson, R.A.; Mitchell, R.T.; Kelsey, T.W.; Spears, N.; Telfer, E.E.; Wallace, W.H. Cancer treatment and gonadal function: Experimental and established strategies for fertility preservation in children and young adults. Lancet Diabetes Endocrinol. 2015, 3, 556–567. [Google Scholar] [CrossRef]
- Kort, J.D.; Eisenberg, M.L.; Millheiser, L.S.; Westphal, L.M. Fertility issues in cancer survivorship. CA Cancer J. Clin. 2014, 64, 118–134. [Google Scholar] [CrossRef] [PubMed]
- Lee, S.; Song, J.Y.; Ku, S.Y.; Kim, S.H.; Kim, T. Fertility preservation in women with cancer. Clin. Exp. Reprod. Med. 2012, 39, 46–51. [Google Scholar] [CrossRef]
- Partridge, A.H.; Pagani, O.; Abulkhair, O.; Aebi, S.; Amant, F.; Azim, H.A., Jr.; Costa, A.; Delaloge, S.; Freilich, G.; Gentilini, O.D.; et al. First international consensus guidelines for breast cancer in young women (BCY1). Breast 2014, 23, 209–220. [Google Scholar] [CrossRef]
- Podfigurna-Stopa, A.; Czyzyk, A.; Grymowicz, M.; Smolarczyk, R.; Katulski, K.; Czajkowski, K.; Meczekalski, B. Premature ovarian insufficiency: The context of long-term effects. J. Endocrinol. Invest. 2016, 39, 983–990. [Google Scholar] [CrossRef]
- Donnez, J.; Dolmans, M.-M. Fertility preservation in women. N. Engl. J. Med. 2017, 377, 1657–1665. [Google Scholar] [CrossRef]
- Quinn, G.P.; Vadaparampil, S.T.; Gwede, C.K.; Miree, C.; King, L.M.; Clayton, H.B.; Wilson, C.; Munster, P. Discussion of fertility preservation with newly diagnosed patients: Oncologists’ views. J. Cancer Surviv. 2007, 1, 146–155. [Google Scholar] [CrossRef] [PubMed]
- The Ethics Committee of the American Society for Reproductive Medicine. Fertility preservation and reproduction in patients facing gonadotoxic therapies: A committee opinion. Fertil. Steril. 2013, 100, 1224–1231. [Google Scholar] [CrossRef] [PubMed]
- Salama, M.; Anazodo, A.; Woodruff, T.K. Preserving fertility in female patients with hematological malignancies: A multidisciplinary oncofertility approach. Ann. Oncol. 2019, 30, 1760–1775. [Google Scholar] [CrossRef] [PubMed]
- Salama, M.; Isachenko, V.; Isachenko, E.; Rahimi, G.; Mallmann, P. Advances in fertility preservation of female patients with hematological malignancies. Expert Rev. Hematol. 2017, 10, 951–960. [Google Scholar] [CrossRef] [PubMed]
- Kim, S.; Lee, Y.; Lee, S.; Kim, T. Ovarian tissue cryopreservation and transplantation in patients with cancer. Obs. Gynecol. Sci. 2018, 61, 431–442. [Google Scholar] [CrossRef]
- Han, H.S.; Ro, J.; Lee, K.S.; Nam, B.H.; Seo, J.A.; Lee, D.H.; Lee, H.; Lee, E.S.; Kang, H.S.; Kim, S.W. Analysis of chemotherapy-induced amenorrhea rates by three different anthracycline and taxane containing regimens for early breast cancer. Breast Cancer Res. Treat 2009, 115, 335–342. [Google Scholar] [CrossRef]
- Donnez, J.; Dolmans, M.M. Preservation of fertility in females with haematological malignancy. Br. J. Haematol. 2011, 154, 175–184. [Google Scholar] [CrossRef]
- Wallace, W.H.; Thomson, A.B.; Kelsey, T.W. The radiosensitivity of the human oocyte. Hum. Reprod. 2003, 18, 117–121. [Google Scholar] [CrossRef]
- Byrne, J.; Fears, T.R.; Gail, M.H.; Pee, D.; Connelly, R.R.; Austin, D.F.; Holmes, G.F.; Holmes, F.F.; Latourette, H.B.; Meigs, J.W.; et al. Early menopause in long-term survivors of cancer during adolescence. Am. J. Obstet. Gynecol. 1992, 166, 788–793. [Google Scholar] [CrossRef]
- Salama, M.; Woodruff, T.K. Anticancer treatments and female fertility: Clinical concerns and role of oncologists in oncofertility practice. Expert Rev. Anticancer Ther. 2017, 17, 687–692. [Google Scholar] [CrossRef]
- Loren, A.W.; Mangu, P.B.; Beck, L.N.; Brennan, L.; Magdalinski, A.J.; Partridge, A.H.; Quinn, G.; Wallace, W.H.; Oktay, K. Fertility preservation for patients with cancer: American Society of Clinical Oncology clinical practice guideline update. J. Clin. Oncol. 2013, 31, 2500–2510. [Google Scholar] [CrossRef] [PubMed]
- Meirow, D.; Nugent, D. The effects of radiotherapy and chemotherapy on female reproduction. Hum. Reprod. Update 2001, 7, 535–543. [Google Scholar] [CrossRef]
- Shapira, M.; Raanani, H.; Cohen, Y.; Meirow, D. Fertility preservation in young females with hematological malignancies. Acta Haematol. 2014, 132, 400–413. [Google Scholar] [CrossRef]
- Loren, A.W. Fertility issues in patients with hematologic malignancies. Hematol. Am Soc. Hematol. Educ. Program. 2015, 2015, 138–145. [Google Scholar] [CrossRef]
- Leader, A.; Lishner, M.; Michaeli, J.; Revel, A. Fertility considerations and preservation in haemato-oncology patients undergoing treatment. Br. J. Haematol. 2011, 153, 291–308. [Google Scholar] [CrossRef] [PubMed]
- Anderson, R.A.; Remedios, R.; Kirkwood, A.A.; Patrick, P.; Stevens, L.; Clifton-Hadley, L.; Roberts, T.; Hatton, C.; Kalakonda, N.; Milligan, D.W.; et al. Determinants of ovarian function after response-adapted therapy in patients with advanced Hodgkin’s lymphoma (RATHL): A secondary analysis of a randomised phase 3 trial. Lancet Oncol. 2018, 19, 1328–1337. [Google Scholar] [CrossRef]
- International Agency for Research on Cancer. Available online: https://gco.iarc.fr/today/online-analysis-multibars?v=2018&mode=cancer&mode_population=countries&population=900&populations=900&key=asr&sex=2&cancer=39&type=0&statistic=5&prevalence=0&population_group=0&ages_group%5B%5D=0&ages_group%5B%5D=2&nb_items=10&group_cancer=1&include_nmsc=1&include_nmsc_other=1&type_multiple=%257B%2522inc%2522%253Atrue%252C%2522mort%2522%253Afalse%252C%2522prev%2522%253Afalse%257D&orientation=horizontal&type_sort=0&type_nb_items=%257B%2522top%2522%253Atrue%252C%2522bottom%2522%253Afalse%257D&population_group_globocan_id= (accessed on 1 October 2020).
- Elis, A.; Tevet, A.; Yerushalmi, R.; Blickstein, D.; Bairy, O.; Dann, E.J.; Blumenfeld, Z.; Abraham, A.; Manor, Y.; Shpilberg, O.; et al. Fertility status among women treated for aggressive non-Hodgkin’s lymphoma. Leuk Lymphoma 2006, 47, 623–627. [Google Scholar] [CrossRef]
- Warne, G.L.; Fairley, K.F.; Hobbs, J.B.; Martin, F.I. Cyclophosphamide-induced ovarian failure. N. Engl. J. Med. 1973, 289, 1159–1162. [Google Scholar] [CrossRef]
- Schilsky, R.L.; Sherins, R.J.; Hubbard, S.M.; Wesley, M.N.; Young, R.C.; DeVita, V.T. Long-term follow up of ovarian function in women treated with MOPP chemotherapy for Hodgkin‘s disease. Am. J. Med. 1981, 71, 552–556. [Google Scholar] [CrossRef]
- Stillman, R.J.; Schinfeld, J.S.; Schiff, I.; Gelber, R.D.; Greenberger, J.; Larson, M.; Jaffe, N.; Li, F.P. Ovarian failure in long-term survivors of childhood malignancy. Am. J. Obs. Gynecol. 1981, 139, 62–66. [Google Scholar] [CrossRef]
- Harel, S.; Fermé, C.; Poirot, C. Management of fertility in patients treated for Hodgkin‘s lymphoma. Haematologica 2011, 96, 1692–1699. [Google Scholar] [CrossRef] [PubMed]
- Behringer, K.; Breuer, K.; Reineke, T.; May, M.; Nogova, L.; Klimm, B.; Schmitz, T.; Wildt, L.; Diehl, V.; Engert, A.; et al. Secondary amenorrhea after Hodgkin’s lymphoma is influenced by age at treatment, stage of disease, chemotherapy regimen, and the use of oral contraceptives during therapy: A report from the German Hodgkin’s Lymphoma Study Group. J. Clin. Oncol. 2005, 23, 7555–7564. [Google Scholar] [CrossRef] [PubMed]
- Levine, J.; Canada, A.; Stern, C.J. Fertility preservation in adolescents and young adults with cancer. J. Clin. Oncol. 2010, 28, 4831–4841. [Google Scholar] [CrossRef]
- Levine, J.M.; Kelvin, J.F.; Quinn, G.P.; Gracia, C.R. Infertility in reproductive-age female cancer survivors. Cancer 2015, 121, 1532–1539. [Google Scholar] [CrossRef]
- Szymanska, K.J.; Tan, X.; Oktay, K. Unraveling the mechanisms of chemotherapy-induced damage to human primordial follicle reserve: Road to developing therapeutics for fertility preservation and reversing ovarian aging. Mol. Hum. Reprod. 2020, 26, 553–566. [Google Scholar] [CrossRef]
- Hao, X.; Anastácio, A.; Liu, K.; Rodriguez-Wallberg, K.A. Ovarian Follicle Depletion Induced by Chemotherapy and the Investigational Stages of Potential Fertility-Protective Treatments-A Review. Int. J. Mol. Sci. 2019, 20, 4720. [Google Scholar] [CrossRef] [PubMed]
- Soleimani, R.; Heytens, E.; Darzynkiewicz, Z.; Oktay, K. Mechanisms of chemotherapy-induced human ovarian aging: Double strand DNA breaks and microvascular compromise. Aging 2011, 3, 782–793. [Google Scholar] [CrossRef]
- Rossi, V.; Lispi, M.; Longobardi, S.; Mattei, M.; Di Rella, F.; Salustri, A.; De Felici, M.; Klinger, F.G. LH prevents cisplatin-induced apoptosis in oocytes and preserves female fertility in mouse. Cell Death Differ. 2017, 24, 72–82. [Google Scholar] [CrossRef]
- Petrillo, S.K.; Desmeules, P.; Truong, T.Q.; Devine, P.J. Detection of DNA damage in oocytes of small ovarian follicles following phosphoramide mustard exposures of cultured rodent ovaries in vitro. Toxicol Appl. Pharm. 2011, 253, 94–102. [Google Scholar] [CrossRef]
- Nguyen, Q.N.; Zerafa, N.; Liew, S.H.; Findlay, J.K.; Hickey, M.; Hutt, K.J. Cisplatin- and cyclophosphamide-induced primordial follicle depletion is caused by direct damage to oocytes. Mol. Hum. Reprod. 2019, 25, 433–444. [Google Scholar] [CrossRef]
- Luan, Y.; Edmonds, M.E.; Woodruff, T.K.; Kim, S.Y. Inhibitors of apoptosis protect the ovarian reserve from cyclophosphamide. J. Endocrinol. 2019, 240, 243–256. [Google Scholar] [CrossRef] [PubMed]
- Meirow, D.; Dor, J.; Kaufman, B.; Shrim, A.; Rabinovici, J.; Schiff, E.; Raanani, H.; Levron, J.; Fridman, E. Cortical fibrosis and blood-vessels damage in human ovaries exposed to chemotherapy. Potential mechanisms of ovarian injury. Hum. Reprod. 2007, 22, 1626–1633. [Google Scholar] [CrossRef] [PubMed]
- Luo, Q.; Yin, N.; Zhang, L.; Yuan, W.; Zhao, W.; Luan, X.; Zhang, H. Role of SDF-1/CXCR4 and cytokines in the development of ovary injury in chemotherapy drug induced premature ovarian failure mice. Life Sci. 2017, 179, 103–109. [Google Scholar] [CrossRef] [PubMed]
- Bar-Joseph, H.; Ben-Aharon, I.; Tzabari, M.; Tsarfaty, G.; Stemmer, S.M.; Shalgi, R. In vivo bioimaging as a novel strategy to detect doxorubicin-induced damage to gonadal blood vessels. PLoS ONE 2011, 6, e23492. [Google Scholar] [CrossRef]
- Sonigo, C.; Beau, I.; Binart, N.; Grynberg, M. The Impact of Chemotherapy on the Ovaries: Molecular Aspects and the Prevention of Ovarian Damage. Int. J. Mol. Sci. 2019, 20, 5342. [Google Scholar] [CrossRef]
- Kalich-Philosoph, L.; Roness, H.; Carmely, A.; Fishel-Bartal, M.; Ligumsky, H.; Paglin, S.; Wolf, I.; Kanety, H.; Sredni, B.; Meirow, D. Cyclophosphamide triggers follicle activation and “burnout”; AS101 prevents follicle loss and preserves fertility. Sci. Transl. Med. 2013, 5, 185ra62. [Google Scholar] [CrossRef]
- Goldman, K.N.; Chenette, D.; Arju, R.; Duncan, F.E.; Keefe, D.L.; Grifo, J.A.; Schneider, R.J. mTORC1/2 inhibition preserves ovarian function and fertility during genotoxic chemotherapy. Proc. Natl. Acad. Sci. USA 2017, 114, 3186–3191. [Google Scholar] [CrossRef]
- Chang, E.M.; Lim, E.; Yoon, S.; Jeong, K.; Bae, S.; Lee, D.R.; Yoon, T.K.; Choi, Y.; Lee, W.S. Cisplatin Induces Overactivation of the Dormant Primordial Follicle through PTEN/AKT/FOXO3a Pathway which Leads to Loss of Ovarian Reserve in Mice. PLoS ONE 2015, 10, e0144245. [Google Scholar] [CrossRef]
- Chen, Z.J.; Shi, Y.; Sun, Y.; Zhang, B.; Liang, X.; Cao, Y.; Yang, J.; Liu, J.; Wei, D.; Weng, N.; et al. Fresh versus Frozen Embryos for Infertility in the Polycystic Ovary Syndrome. N. Engl. J. Med. 2016, 375, 523–533. [Google Scholar] [CrossRef]
- Maheshwari, A.; Pandey, S.; Shetty, A.; Hamilton, M.; Bhattacharya, S. Obstetric and perinatal outcomes in singleton pregnancies resulting from the transfer of frozen thawed versus fresh embryos generated through in vitro fertilization treatment: A systematic review and meta-analysis. Fertil. Steril. 2012, 98, 368–377. [Google Scholar] [CrossRef]
- Aflatoonian, N.; Pourmasumi, S.; Aflatoonian, A.; Eftekhar, M. Duration of storage does not influence pregnancy outcome in cryopreserved human embryos. Iran. J. Reprod. Med. 2013, 11, 843–846. [Google Scholar] [PubMed]
- Ashrafi, M.; Jahangiri, N.; Hassani, F.; Akhoond, M.R.; Madani, T. The factors affecting the outcome of frozen-thawed embryo transfer cycle. Taiwan J. Obs. Gynecol. 2011, 50, 159–164. [Google Scholar] [CrossRef] [PubMed]
- Cohen, J.; Inge, K.L.; Wiker, S.R.; Wright, G.; Fehilly, C.B.; Turner, T.G., Jr. Duration of storage of cryopreserved human embryos. J. Vitr. Fert Embryo Transf. 1988, 5, 301–303. [Google Scholar] [CrossRef] [PubMed]
- Dowling-Lacey, D.; Mayer, J.F.; Jones, E.; Bocca, S.; Stadtmauer, L.; Oehninger, S. Live birth from a frozen-thawed pronuclear stage embryo almost 20 years after its cryopreservation. Fertil. Steril. 2011, 95, 1120-e1. [Google Scholar] [CrossRef]
- Wilson, C.; Check, J.H.; Summers-Chase, D.; Choe, J.K.; Amui, J.; Brasile, D. Effect of the length of time that donated embryos are frozen on pregnancy outcome. Clin. Exp. Obs. Gynecol. 2010, 37, 181–182. [Google Scholar]
- Rienzi, L.; Gracia, C.; Maggiulli, R.; LaBarbera, A.R.; Kaser, D.J.; Ubaldi, F.M.; Vanderpoel, S.; Racowsky, C. Oocyte, embryo and blastocyst cryopreservation in ART: Systematic review and meta-analysis comparing slow-freezing versus vitrification to produce evidence for the development of global guidance. Hum. Reprod. Update 2017, 23, 139–155. [Google Scholar] [CrossRef]
- AbdelHafez, F.F.; Desai, N.; Abou-Setta, A.M.; Falcone, T.; Goldfarb, J. Slow freezing, vitrification and ultra-rapid freezing of human embryos: A systematic review and meta-analysis. Reprod. Biomed. Online 2010, 20, 209–222. [Google Scholar] [CrossRef]
- Debrock, S.; Peeraer, K.; Fernandez Gallardo, E.; De Neubourg, D.; Spiessens, C.; D‘Hooghe, T.M. Vitrification of cleavage stage day 3 embryos results in higher live birth rates than conventional slow freezing: A RCT. Hum. Reprod. 2015, 30, 1820–1830. [Google Scholar] [CrossRef]
- Lee, S.; Oktay, K. Does higher starting dose of FSH stimulation with letrozole improve fertility preservation outcomes in women with breast cancer? Fertil. Steril. 2012, 98, 961–964. [Google Scholar] [CrossRef]
- Lee, S.; Ozkavukcu, S.; Heytens, E.; Moy, F.; Oktay, K. Value of early referral to fertility preservation in young women with breast cancer. J. Clin. Oncol. 2010, 28, 4683–4686. [Google Scholar] [CrossRef]
- Chung, K.; Donnez, J.; Ginsburg, E.; Meirow, D. Emergency IVF versus ovarian tissue cryopreservation: Decision making in fertility preservation for female cancer patients. Fertil. Steril. 2013, 99, 1534–1542. [Google Scholar] [CrossRef] [PubMed]
- Cakmak, H.; Katz, A.; Cedars, M.I.; Rosen, M.P. Effective method for emergency fertility preservation: Random-start controlled ovarian stimulation. Fertil. Steril. 2013, 100, 1673–1680. [Google Scholar] [CrossRef] [PubMed]
- Cakmak, H.; Rosen, M.P. Random-start ovarian stimulation in patients with cancer. Curr. Opin. Obs. Gynecol. 2015, 27, 215–221. [Google Scholar] [CrossRef]
- Courbiere, B.; Decanter, C.; Bringer-Deutsch, S.; Rives, N.; Mirallie, S.; Pech, J.C.; De Ziegler, D.; Carre-Pigeon, F.; May-Panloup, P.; Sifer, C.; et al. Emergency IVF for embryo freezing to preserve female fertility: A French multicentre cohort study. Hum. Reprod. 2013, 28, 2381–2388. [Google Scholar] [CrossRef] [PubMed]
- Takai, Y. Recent advances in oncofertility care worldwide and in Japan. Reprod. Med. Biol. 2018, 17, 356–368. [Google Scholar] [CrossRef]
- Lawrenz, B.; Jauckus, J.; Kupka, M.; Strowitzki, T.; von Wolff, M. Efficacy and safety of ovarian stimulation before chemotherapy in 205 cases. Fertil. Steril. 2010, 94, 2871–2873. [Google Scholar] [CrossRef]
- Diaz-Garcia, C.; Domingo, J.; Garcia-Velasco, J.A.; Herraiz, S.; Mirabet, V.; Iniesta, I.; Cobo, A.; Remohí, J.; Pellicer, A. Oocyte vitrification versus ovarian cortex transplantation in fertility preservation for adult women undergoing gonadotoxic treatments: A prospective cohort study. Fertil. Steril. 2018, 109, 478–485. [Google Scholar] [CrossRef]
- Cobo, A.; Garcia-Velasco, J.; Domingo, J.; Pellicer, A.; Remohi, J. Elective and Onco-fertility preservation: Factors related to IVF outcomes. Hum. Reprod. 2018, 33, 2222–2231. [Google Scholar] [CrossRef]
- Cardozo, E.R.; Thomson, A.P.; Karmon, A.E.; Dickinson, K.A.; Wright, D.L.; Sabatini, M.E. Ovarian stimulation and in-vitro fertilization outcomes of cancer patients undergoing fertility preservation compared to age matched controls: A 17-year experience. J. Assist Reprod. Genet. 2015, 32, 587–596. [Google Scholar] [CrossRef]
- Oktay, K.; Cil, A.P.; Bang, H. Efficiency of oocyte cryopreservation: A meta-analysis. Fertil. Steril. 2006, 86, 70–80. [Google Scholar] [CrossRef]
- Dolmans, M.M.; Hollanders de Ouderaen, S.; Demylle, D.; Pirard, C. Utilization rates and results of long-term embryo cryopreservation before gonadotoxic treatment. J. Assist. Reprod. Genet. 2015, 32, 1233–1237. [Google Scholar] [CrossRef] [PubMed]
- Oktay, K.; Harvey, B.E.; Partridge, A.H.; Quinn, G.P.; Reinecke, J.; Taylor, H.S.; Wallace, W.H.; Wang, E.T.; Loren, A.W. Fertility Preservation in Patients With Cancer: ASCO Clinical Practice Guideline Update. J. Clin. Oncol. 2018, 36, 1994–2001. [Google Scholar] [CrossRef]
- Wise, J. UK lifts ban on frozen eggs. BMJ 2000, 320, 334. [Google Scholar]
- Rienzi, L.; Romano, S.; Albricci, L.; Maggiulli, R.; Capalbo, A.; Baroni, E.; Colamaria, S.; Sapienza, F.; Ubaldi, F. Embryo development of fresh ‘versus’ vitrified metaphase II oocytes after ICSI: A prospective randomized sibling-oocyte study. Hum. Reprod. 2010, 25, 66–73. [Google Scholar] [CrossRef]
- Parmegiani, L.; Cognigni, G.E.; Bernardi, S.; Cuomo, S.; Ciampaglia, W.; Infante, F.E.; Tabarelli de Fatis, C.; Arnone, A.; Maccarini, A.M.; Filicori, M. Efficiency of aseptic open vitrification and hermetical cryostorage of human oocytes. Reprod Biomed. Online 2011, 23, 505–512. [Google Scholar] [CrossRef] [PubMed]
- Cobo, A.; Meseguer, M.; Remohi, J.; Pellicer, A. Use of cryo-banked oocytes in an ovum donation programme: A prospective, randomized, controlled, clinical trial. Hum. Reprod. 2010, 25, 2239–2246. [Google Scholar] [CrossRef]
- Cobo, A.; Kuwayama, M.; Perez, S.; Ruiz, A.; Pellicer, A.; Remohi, J. Comparison of concomitant outcome achieved with fresh and cryopreserved donor oocytes vitrified by the Cryotop method. Fertil. Steril. 2008, 89, 1657–1664. [Google Scholar] [CrossRef] [PubMed]
- Cao, Y.X.; Xing, Q.; Li, L.; Cong, L.; Zhang, Z.G.; Wei, Z.L.; Zhou, P. Comparison of survival and embryonic development in human oocytes cryopreserved by slow-freezing and vitrification. Fertil. Steril. 2009, 92, 1306–1311. [Google Scholar] [CrossRef]
- Fadini, R.; Brambillasca, F.; Renzini, M.M.; Merola, M.; Comi, R.; De Ponti, E.; Dal Canto, M.B. Human oocyte cryopreservation: Comparison between slow and ultrarapid methods. Reprod Biomed. Online 2009, 19, 171–180. [Google Scholar] [CrossRef]
- Smith, G.D.; Serafini, P.C.; Fioravanti, J.; Yadid, I.; Coslovsky, M.; Hassun, P.; Alegretti, J.R.; Motta, E.L. Prospective randomized comparison of human oocyte cryopreservation with slow-rate freezing or vitrification. Fertil. Steril. 2010, 94, 2088–2095. [Google Scholar] [CrossRef]
- National Collaborating Centre for Women’s Children’s Health (UK). Fertility: Assessment and Treatment for People with Fertility Problems; Royal College of Obstetricians & Gynaecologists: London, UK, 2013. [Google Scholar]
- Practice Committees of American Society for Reproductive Medicine; Society for Assisted Reproductive Technology. Mature oocyte cryopreservation: A guideline. Fertil. Steril. 2013, 99, 37–43. [Google Scholar] [CrossRef]
- Gook, D.A.; Edgar, D.H. Human oocyte cryopreservation. Hum. Reprod. Update 2007, 13, 591–605. [Google Scholar] [CrossRef] [PubMed]
- Practice Committees of the American Society for Reproductive Medicine and the Society for Assisted Reproductive Technology. Intracytoplasmic sperm injection (ICSI) for non-male factor indications: A committee opinion. Fertil. Steril. 2020, 114, 239–245. [Google Scholar] [CrossRef] [PubMed]
- Goldman, K.N.; Kramer, Y.; Hodes-Wertz, B.; Noyes, N.; McCaffrey, C.; Grifo, J.A. Long-term cryopreservation of human oocytes does not increase embryonic aneuploidy. Fertil. Steril. 2015, 103, 662–668. [Google Scholar] [CrossRef] [PubMed]
- Argyle, C.E.; Harper, J.C.; Davies, M.C. Oocyte cryopreservation: Where are we now? Hum. Reprod. Update 2016, 22, 440–449. [Google Scholar] [CrossRef] [PubMed]
- Seli, E.; Tangir, J. Fertility preservation options for female patients with malignancies. Curr. Opin. Obstet. Gynecol. 2005, 17, 299–308. [Google Scholar] [CrossRef] [PubMed]
- Suzuki, N. Ovarian tissue cryopreservation in young cancer patients for fertility preservation. Reprod Med. Biol. 2015, 14, 1–4. [Google Scholar] [CrossRef]
- Campos, A.L.; Guedes Jde, S.; Rodrigues, J.K.; Pace, W.A.; Fontoura, R.R.; Caetano, J.P.; Marinho, R.M. Comparison between Slow Freezing and Vitrification in Terms of Ovarian Tissue Viability in a Bovine Model. Rev. Bras. Ginecol. Obstet. 2016, 38, 333–339. [Google Scholar] [CrossRef]
- Corkum, K.S.; Laronda, M.M.; Rowell, E.E. A review of reported surgical techniques in fertility preservation for prepubertal and adolescent females facing a fertility threatening diagnosis or treatment. Am. J. Surg. 2017, 214, 695–700. [Google Scholar] [CrossRef]
- Lawrenz, B.; Jauckus, J.; Kupka, M.S.; Strowitzki, T.; von Wolff, M. Fertility preservation in >1000 patients: Patient’s characteristics, spectrum, efficacy and risks of applied preservation techniques. Arch Gynecol. Obs. 2011, 283, 651–656. [Google Scholar] [CrossRef]
- Amorim, C.A.; Curaba, M.; Van Langendonckt, A.; Dolmans, M.M.; Donnez, J. Vitrification as an alternative means of cryopreserving ovarian tissue. Reprod. Biomed. Online 2011, 23, 160–186. [Google Scholar] [CrossRef] [PubMed]
- Isachenko, V.; Isachenko, E.; Weiss, J.M. Human ovarian tissue: Vitrification versus conventional freezing. Hum. Reprod. 2009, 24, 1767–1768. [Google Scholar] [CrossRef] [PubMed][Green Version]
- Isachenko, V.; Lapidus, I.; Isachenko, E.; Krivokharchenko, A.; Kreienberg, R.; Woriedh, M.; Bader, M.; Weiss, J.M. Human ovarian tissue vitrification versus conventional freezing: Morphological, endocrinological, and molecular biological evaluation. Reproduction 2009, 138, 319–327. [Google Scholar] [CrossRef] [PubMed]
- Keros, V.; Xella, S.; Hultenby, K.; Pettersson, K.; Sheikhi, M.; Volpe, A.; Hreinsson, J.; Hovatta, O. Vitrification versus controlled-rate freezing in cryopreservation of human ovarian tissue. Hum. Reprod. 2009, 24, 1670–1683. [Google Scholar] [CrossRef]
- Klocke, S.; Bundgen, N.; Koster, F.; Eichenlaub-Ritter, U.; Griesinger, G. Slow-freezing versus vitrification for human ovarian tissue cryopreservation. Arch Gynecol. Obs. 2015, 291, 419–426. [Google Scholar] [CrossRef]
- Donnez, J.; Dolmans, M.M.; Pellicer, A.; Diaz-Garcia, C.; Sanchez Serrano, M.; Schmidt, K.T.; Ernst, E.; Luyckx, V.; Andersen, C.Y. Restoration of ovarian activity and pregnancy after transplantation of cryopreserved ovarian tissue: A review of 60 cases of reimplantation. Fertil. Steril. 2013, 99, 1503–1513. [Google Scholar] [CrossRef]
- Lee, S.; Ryu, K.J.; Kim, B.; Kang, D.; Kim, Y.Y.; Kim, T. Comparison between Slow Freezing and Vitrification for Human Ovarian Tissue Cryopreservation and Xenotransplantation. Int. J. Mol. Sci. 2019, 20, 3346. [Google Scholar] [CrossRef]
- Lee, S.; Song, J.Y.; Kim, T.; Kim, S. Ovarian tissue cryopreservation and transplantation in a young patient with cervical cancer: The first successful case in Korea. Eur. J. Gynaecol. Oncol. 2019, 40, 498–501. [Google Scholar]
- Donnez, J.; Dolmans, M.M.; Demylle, D.; Jadoul, P.; Pirard, C.; Squifflet, J.; Martinez-Madrid, B.; van Langendonckt, A. Livebirth after orthotopic transplantation of cryopreserved ovarian tissue. Lancet 2004, 364, 1405–1410. [Google Scholar] [CrossRef]
- Donnez, J.; Dolmans, M.M.; Pellicer, A.; Diaz-Garcia, C.; Ernst, E.; Macklon, K.T.; Andersen, C.Y. Fertility preservation for age-related fertility decline. Lancet 2015, 385, 506–507. [Google Scholar] [CrossRef]
- Dunlop, C.E.; Brady, B.M.; McLaughlin, M.; Telfer, E.E.; White, J.; Cowie, F.; Zahra, S.; Wallace, W.H.; Anderson, R.A. Re-implantation of cryopreserved ovarian cortex resulting in restoration of ovarian function, natural conception and successful pregnancy after haematopoietic stem cell transplantation for Wilms tumour. J. Assist. Reprod. Genet. 2016, 33, 1615–1620. [Google Scholar] [CrossRef] [PubMed]
- Jensen, A.K.; Macklon, K.T.; Fedder, J.; Ernst, E.; Humaidan, P.; Andersen, C.Y. 86 successful births and 9 ongoing pregnancies worldwide in women transplanted with frozen-thawed ovarian tissue: Focus on birth and perinatal outcome in 40 of these children. J. Assist Reprod. Genet 2017, 34, 325–336. [Google Scholar] [CrossRef] [PubMed]
- Meirow, D.; Ra’anani, H.; Shapira, M.; Brenghausen, M.; Derech Chaim, S.; Aviel-Ronen, S.; Amariglio, N.; Schiff, E.; Orvieto, R.; Dor, J. Transplantations of frozen-thawed ovarian tissue demonstrate high reproductive performance and the need to revise restrictive criteria. Fertil. Steril. 2016, 106, 467–474. [Google Scholar] [CrossRef] [PubMed]
- Rodriguez-Wallberg, K.A.; Tanbo, T.; Tinkanen, H.; Thurin-Kjellberg, A.; Nedstrand, E.; Kitlinski, M.L.; Macklon, K.T.; Ernst, E.; Fedder, J.; Tiitinen, A.; et al. Ovarian tissue cryopreservation and transplantation among alternatives for fertility preservation in the Nordic countries - compilation of 20 years of multicenter experience. Acta Obs. Gynecol. Scand. 2016, 95, 1015–1026. [Google Scholar] [CrossRef]
- Van der Ven, H.; Liebenthron, J.; Beckmann, M.; Toth, B.; Korell, M.; Krüssel, J.; Frambach, T.; Kupka, M.; Hohl, M.K.; Winkler-Crepaz, K.; et al. Ninety-five orthotopic transplantations in 74 women of ovarian tissue after cytotoxic treatment in a fertility preservation network: Tissue activity, pregnancy and delivery rates. Hum. Reprod. 2016, 31, 2031–2041. [Google Scholar] [CrossRef]
- Donnez, J.; Dolmans, M.M.; Diaz, C.; Pellicer, A. Ovarian cortex transplantation: Time to move on from experimental studies to open clinical application. Fertil. Steril. 2015, 104, 1097–1098. [Google Scholar] [CrossRef]
- Stoop, D.; Cobo, A.; Silber, S. Fertility preservation for age-related fertility decline. Lancet 2014, 384, 1311–1319. [Google Scholar] [CrossRef]
- Loren, A.W.; Senapati, S. Fertility preservation in patients with hematologic malignancies and recipients of hematopoietic cell transplants. Blood 2019, 134, 746–760. [Google Scholar] [CrossRef]
- Dolmans, M.M.; Luyckx, V.; Donnez, J.; Andersen, C.Y.; Greve, T. Risk of transferring malignant cells with transplanted frozen-thawed ovarian tissue. Fertil. Steril. 2013, 99, 1514–1522. [Google Scholar] [CrossRef]
- Dolmans, M.M.; Marinescu, C.; Saussoy, P.; Van Langendonckt, A.; Amorim, C.; Donnez, J. Reimplantation of cryopreserved ovarian tissue from patients with acute lymphoblastic leukemia is potentially unsafe. Blood 2010, 116, 2908–2914. [Google Scholar] [CrossRef]
- Rosendahl, M.; Andersen, M.T.; Ralfkiær, E.; Kjeldsen, L.; Andersen, M.K.; Andersen, C.Y. Evidence of residual disease in cryopreserved ovarian cortex from female patients with leukemia. Fertil. Steril. 2010, 94, 2186–2190. [Google Scholar] [CrossRef] [PubMed]
- Greve, T.; Clasen-Linde, E.; Andersen, M.T.; Andersen, M.K.; Sørensen, S.D.; Rosendahl, M.; Ralfkiaer, E.; Andersen, C.Y. Cryopreserved ovarian cortex from patients with leukemia in complete remission contains no apparent viable malignant cells. Blood 2012, 120, 4311–4316. [Google Scholar] [CrossRef] [PubMed]
- Shirasawa, H.; Terada, Y. In vitro maturation of human immature oocytes for fertility preservation and research material. Reprod. Med. Biol. 2017, 16, 258–267. [Google Scholar] [CrossRef] [PubMed]
- Siristatidis, C.; Sergentanis, T.N.; Vogiatzi, P.; Kanavidis, P.; Chrelias, C.; Papantoniou, N.; Psaltopoulou, T. In Vitro Maturation in Women with vs. without Polycystic Ovarian Syndrome: A Systematic Review and Meta-Analysis. PLoS ONE 2015, 10, e0134696. [Google Scholar] [CrossRef]
- Salama, M.; Isachenko, V.; Isachenko, E.; Rahimi, G.; Mallmann, P. Updates in preserving reproductive potential of prepubertal girls with cancer: Systematic review. Crit. Rev. Oncol. Hematol. 2016, 103, 10–21. [Google Scholar] [CrossRef]
- Chian, R.C.; Cao, Y.X. In vitro maturation of immature human oocytes for clinical application. Methods Mol. Biol. 2014, 1154, 271–288. [Google Scholar]
- Oliveira, N.P.; Dutra, C.G.; Frantz, G.N.; Basso, C.G.; Fortis, M.F.; Frantz, N. Embryos from in Vitro Maturation (IVM) Technique Can Be Successfully Vitrified Resulting in the Birth of a Healthy Child. Jbra Assist Reprod 2015, 19, 263–265. [Google Scholar] [CrossRef]
- Prasath, E.B.; Chan, M.L.; Wong, W.H.; Lim, C.J.; Tharmalingam, M.D.; Hendricks, M.; Loh, S.F.; Chia, Y.N. First pregnancy and live birth resulting from cryopreserved embryos obtained from in vitro matured oocytes after oophorectomy in an ovarian cancer patient. Hum. Reprod. 2014, 29, 276–278. [Google Scholar] [CrossRef]
- Walls, M.L.; Douglas, K.; Ryan, J.P.; Tan, J.; Hart, R. In-vitro maturation and cryopreservation of oocytes at the time of oophorectomy. Gynecol. Oncol. Rep. 2015, 13, 79–81. [Google Scholar] [CrossRef]
- Salama, M.; Woodruff, T.K. From bench to bedside: Current developments and future possibilities of artificial human ovary to restore fertility. Acta Obs. Gynecol. Scand. 2019, 98, 659–664. [Google Scholar] [CrossRef]
- Luyckx, V.; Dolmans, M.M.; Vanacker, J.; Legat, C.; Fortuno Moya, C.; Donnez, J.; Amorim, C.A. A new step toward the artificial ovary: Survival and proliferation of isolated murine follicles after autologous transplantation in a fibrin scaffold. Fertil. Steril. 2014, 101, 1149–1156. [Google Scholar] [CrossRef] [PubMed]
- Luyckx, V.; Dolmans, M.M.; Vanacker, J.; Scalercio, S.R.; Donnez, J.; Amorim, C.A. First step in developing a 3D biodegradable fibrin scaffold for an artificial ovary. J. Ovarian Res. 2013, 6, 83. [Google Scholar] [CrossRef] [PubMed]
- Shea, L.D.; Woodruff, T.K.; Shikanov, A. Bioengineering the ovarian follicle microenvironment. Annu. Rev. Biomed. Eng. 2014, 16, 29–52. [Google Scholar] [CrossRef]
- Shikanov, A.; Smith, R.M.; Xu, M.; Woodruff, T.K.; Shea, L.D. Hydrogel network design using multifunctional macromers to coordinate tissue maturation in ovarian follicle culture. Biomaterials 2011, 32, 2524–2531. [Google Scholar] [CrossRef]
- Smitz, J.; Dolmans, M.M.; Donnez, J.; Fortune, J.E.; Hovatta, O.; Jewgenow, K.; Picton, H.M.; Plancha, C.; Shea, L.D.; Stouffer, R.L.; et al. Current achievements and future research directions in ovarian tissue culture, in vitro follicle development and transplantation: Implications for fertility preservation. Hum. Reprod. Update 2010, 16, 395–414. [Google Scholar] [CrossRef]
- Soares, M.; Sahrari, K.; Chiti, M.C.; Amorim, C.; Ambroise, J.; Donnez, J.; Dolmans, M.-M. The best source of isolated stromal cells for the artificial ovary: Medulla or cortex, cryopreserved or fresh? Hum. Reprod. 2015, 30, 1589–1598. [Google Scholar] [CrossRef] [PubMed]
- Vanacker, J.; Luyckx, V.; Dolmans, M.M.; Des Rieux, A.; Jaeger, J.; Van Langendonckt, A.; Donnez, J.; Amorim, C.A. Transplantation of an alginate-matrigel matrix containing isolated ovarian cells: First step in developing a biodegradable scaffold to transplant isolated preantral follicles and ovarian cells. Biomaterials 2012, 33, 6079–6085. [Google Scholar] [CrossRef]
- Ting, A.Y.; Yeoman, R.R.; Lawson, M.S.; Zelinski, M.B. In vitro development of secondary follicles from cryopreserved rhesus macaque ovarian tissue after slow-rate freeze or vitrification. Hum. Reprod. 2011, 26, 2461–2472. [Google Scholar] [CrossRef]
- Xu, J.; Lawson, M.S.; Yeoman, R.R.; Pau, K.Y.; Barrett, S.L.; Zelinski, M.B.; Stouffer, R.L. Secondary follicle growth and oocyte maturation during encapsulated three-dimensional culture in rhesus monkeys: Effects of gonadotrophins, oxygen and fetuin. Hum. Reprod. 2011, 26, 1061–1072. [Google Scholar] [CrossRef]
- Berwanger, A.L.; Finet, A.; El Hachem, H.; le Parco, S.; Hesters, L.; Grynberg, M. New trends in female fertility preservation: In vitro maturation of oocytes. Future Oncol. 2012, 8, 1567–1573. [Google Scholar] [CrossRef]
- Chang, E.M.; Song, H.S.; Lee, D.R.; Lee, W.S.; Yoon, T.K. In vitro maturation of human oocytes: Its role in infertility treatment and new possibilities. Clin. Exp. Reprod. Med. 2014, 41, 41–46. [Google Scholar] [CrossRef]
- Chian, R.C.; Uzelac, P.S.; Nargund, G. In vitro maturation of human immature oocytes for fertility preservation. Fertil. Steril. 2013, 99, 1173–1181. [Google Scholar] [CrossRef]
- Demirtas, E.; Elizur, S.E.; Holzer, H.; Gidoni, Y.; Son, W.Y.; Chian, R.C.; Tan, S.L. Immature oocyte retrieval in the luteal phase to preserve fertility in cancer patients. Reprod. Biomed. Online 2008, 17, 520–523. [Google Scholar] [CrossRef]
- Ellenbogen, A.; Shavit, T.; Shalom-Paz, E. IVM results are comparable and may have advantages over standard IVF. Facts Views Vis. Obgyn. 2014, 6, 77–80. [Google Scholar]
- Maman, E.; Meirow, D.; Brengauz, M.; Raanani, H.; Dor, J.; Hourvitz, A. Luteal phase oocyte retrieval and in vitro maturation is an optional procedure for urgent fertility preservation. Fertil. Steril. 2011, 95, 64–67. [Google Scholar] [CrossRef]
- The Practice Committees of the American Society for Reproductive Medicine and the Society for AssistedReproductive Technology, In vitro maturation: A committee opinion. Fertil. Steril. 2013, 99, 663–666.
- Silber, S.J.; Woodruff, T.K.; Shea, L.D. To transplant or not to transplant—That is the question. Cancer Treat Res. 2010, 156, 41–54. [Google Scholar] [PubMed]
- Smitz, J.E.; Thompson, J.G.; Gilchrist, R.B. The promise of in vitro maturation in assisted reproduction and fertility preservation. Semin. Reprod. Med. 2011, 29, 24–37. [Google Scholar] [CrossRef]
- Suzuki, N.; Yoshioka, N.; Takae, S.; Sugishita, Y.; Tamura, M.; Hashimoto, S.; Morimoto, Y.; Kawamura, K. Successful fertility preservation following ovarian tissue vitrification in patients with primary ovarian insufficiency. Hum. Reprod. 2015, 30, 608–615. [Google Scholar] [CrossRef]
- Zhai, J.; Yao, G.; Dong, F.; Bu, Z.; Cheng, Y.; Sato, Y.; Hu, L.; Zhang, Y.; Wang, J.; Dai, S.; et al. In vitro Activation of Follicles and Fresh Tissue Auto-transplantation in Primary Ovarian Insufficiency Patients. J. Clin. Endocrinol. Metab. 2016, 101, 4405–4412. [Google Scholar] [CrossRef]
- Kawamura, K.; Cheng, Y.; Suzuki, N.; Deguchi, M.; Sato, Y.; Takae, S.; Ho, C.H.; Kawamura, N.; Tamura, M.; Hashimoto, S.; et al. Hippo signaling disruption and Akt stimulation of ovarian follicles for infertility treatment. Proc. Natl. Acad. Sci. USA 2013, 110, 17474–17479. [Google Scholar] [CrossRef]
- Blumenfeld, Z.; Dann, E. GnRH agonist for the prevention of chemotherapy-induced ovarian failure in lymphoma. J. Clin. Oncol. 2013, 31, 3721. [Google Scholar] [CrossRef]
- Blumenfeld, Z. How to preserve fertility in young women exposed to chemotherapy? The role of GnRH agonist cotreatment in addition to cryopreservation of embrya, oocytes, or ovaries. Oncologist 2007, 12, 1044–1054. [Google Scholar] [CrossRef]
- Blumenfeld, Z.; Eckman, A. Preservation of fertility and ovarian function and minimization of chemotherapy-induced gonadotoxicity in young women by GnRH-a. J. Natl. Cancer Inst. Monogr. 2005, 34, 40–43. [Google Scholar] [CrossRef][Green Version]
- Lambertini, M.; Horicks, F.; Del Mastro, L.; Partridge, A.H.; Demeestere, I. Ovarian protection with gonadotropin-releasing hormone agonists during chemotherapy in cancer patients: From biological evidence to clinical application. Cancer Treat Rev. 2019, 72, 65–77. [Google Scholar] [CrossRef]
- Woodruff, T.K. The Oncofertility Consortium--addressing fertility in young people with cancer. Nat. Rev. Clin. Oncol. 2010, 7, 466–475. [Google Scholar] [CrossRef]
- The Ethics Committee of the American Society for Reproductive Medicine, Fertility preservation and reproduction in cancer patients. Fertil. Steril. 2005, 83, 1622–1628. [CrossRef]
- Peccatori, F.A.; Azim, H.A., Jr.; Orecchia, R.; Hoekstra, H.J.; Pavlidis, N.; Kesic, V.; Pentheroudakis, G.; Group, E.G.W. Cancer, pregnancy and fertility: ESMO Clinical Practice Guidelines for diagnosis, treatment and follow-up. Ann Oncol 2013, 24 (Suppl. 6), vi160–vi170. [Google Scholar] [CrossRef] [PubMed]
- Pentheroudakis, G.; Orecchia, R.; Hoekstra, H.J.; Pavlidis, N. Cancer, fertility and pregnancy: ESMO Clinical Practice Guidelines for diagnosis, treatment and follow-up. Ann. Oncol. 2010, 21 (Suppl. 5), v266–v273. [Google Scholar] [CrossRef]
- The Practice Committee of the American Society for Reproductive Medicine, Fertility preservation in patients undergoing gonadotoxic therapy or gonadectomy: A committee opinion. Fertil. Steril. 2013, 100, 1214–1223. [CrossRef]
- Moore, H.C.F.; Unger, J.M.; Phillips, K.A.; Boyle, F.; Hitre, E.; Moseley, A.; Porter, D.J.; Francis, P.A.; Goldstein, L.J.; Gomez, H.L.; et al. Final Analysis of the Prevention of Early Menopause Study (POEMS)/SWOG Intergroup S0230. J. Natl. Cancer Inst. 2019, 111, 210–213. [Google Scholar] [CrossRef]
- Blumenfeld, Z. Fertility preservation and GnRHa for chemotherapy: Debate. Cancer Manag. Res. 2014, 6, 313–315. [Google Scholar] [CrossRef][Green Version]
- Nitzschke, M.; Raddatz, J.; Bohlmann, M.K.; Stute, P.; Strowitzki, T.; von Wolff, M. GnRH analogs do not protect ovaries from chemotherapy-induced ultrastructural injury in Hodgkin’s lymphoma patients. Arch Gynecol. Obs. 2010, 282, 83–88. [Google Scholar] [CrossRef]
- Oktay, K.; Sonmezer, M.; Oktem, O.; Fox, K.; Emons, G.; Bang, H. Absence of conclusive evidence for the safety and efficacy of gonadotropin-releasing hormone analogue treatment in protecting against chemotherapy-induced gonadal injury. Oncologist 2007, 12, 1055–1066. [Google Scholar] [CrossRef]
- Von Wolff, M.; Raddatz, J.; Bohlmann, M.K.; Stute, P.; Strowitzki, T.; Nitzschke, M. Comments on the letter “Fertility preservation and GnRHa for chemotherapy: Debate”. Arch. Gynecol. Obs. 2010, 282, 717–718. [Google Scholar] [CrossRef]
- Bedaiwy, M.A.; Abou-Setta, A.M.; Desai, N.; Hurd, W.; Starks, D.; El-Nashar, S.A.; Al-Inany, H.G.; Falcone, T. Gonadotropin-releasing hormone analog cotreatment for preservation of ovarian function during gonadotoxic chemotherapy: A systematic review and meta-analysis. Fertil. Steril. 2011, 95, 906–914. [Google Scholar] [CrossRef]
- Chen, H.; Li, J.; Cui, T.; Hu, L. Adjuvant gonadotropin-releasing hormone analogues for the prevention of chemotherapy induced premature ovarian failure in premenopausal women. Cochrane Database Syst. Rev. 2011, 11, CD008018. [Google Scholar] [CrossRef]
- Clowse, M.E.; Behera, M.A.; Anders, C.K.; Copland, S.; Coffman, C.J.; Leppert, P.C.; Bastian, L.A. Ovarian preservation by GnRH agonists during chemotherapy: A meta-analysis. J. Womens Health 2009, 18, 311–319. [Google Scholar] [CrossRef]
- Del Mastro, L.; Boni, L.; Michelotti, A.; Gamucci, T.; Olmeo, N.; Gori, S.; Giordano, M.; Garrone, O.; Pronzato, P.; Bighin, C.; et al. Effect of the gonadotropin-releasing hormone analogue triptorelin on the occurrence of chemotherapy-induced early menopause in premenopausal women with breast cancer: A randomized trial. JAMA 2011, 306, 269–276. [Google Scholar] [CrossRef]
- De Pedro, M.; Otero, B.; Martin, B. Fertility preservation and breast cancer: A review. Ecancermedicalscience 2015, 9, 503. [Google Scholar] [CrossRef]
- Horan, C.J.; Williams, S.A. Oocyte stem cells: Fact or fantasy? Reproduction 2017, 154, R23–R35. [Google Scholar] [CrossRef]
- Johnson, J.; Canning, J.; Kaneko, T.; Pru, J.K.; Tilly, J.L. Germline stem cells and follicular renewal in the postnatal mammalian ovary. Nature 2004, 428, 145–150. [Google Scholar] [CrossRef]
- Linkeviciute, A.; Boniolo, G.; Chiavari, L.; Peccatori, F.A. Fertility preservation in cancer patients: The global framework. Cancer Treat Rev. 2014, 40, 1019–1027. [Google Scholar] [CrossRef]
- Silvestris, E.; D’Oronzo, S.; Cafforio, P.; Kardhashi, A.; Dellino, M.; Cormio, G. In Vitro Generation of Oocytes from Ovarian Stem Cells (OSCs): In Search of Major Evidence. Int. J. Mol. Sci. 2019, 20, 6225. [Google Scholar] [CrossRef]
- Tilly, J.L.; Telfer, E.E. Purification of germline stem cells from adult mammalian ovaries: A step closer towards control of the female biological clock? Mol. Hum. Reprod. 2009, 15, 393–398. [Google Scholar] [CrossRef]
- Truman, A.M.; Tilly, J.L.; Woods, D.C. Ovarian regeneration: The potential for stem cell contribution in the postnatal ovary to sustained endocrine function. Mol. Cell Endocrinol. 2017, 445, 74–84. [Google Scholar] [CrossRef]
- White, Y.A.; Woods, D.C.; Takai, Y.; Ishihara, O.; Seki, H.; Tilly, J.L. Oocyte formation by mitotically active germ cells purified from ovaries of reproductive-age women. Nat. Med. 2012, 18, 413–421. [Google Scholar] [CrossRef]
- Woods, D.C.; White, Y.A.; Tilly, J.L. Purification of oogonial stem cells from adult mouse and human ovaries: An assessment of the literature and a view toward the future. Reprod. Sci. 2013, 20, 7–15. [Google Scholar] [CrossRef]
- Reh, A.E.; Lu, L.; Weinerman, R.; Grifo, J.; Krey, L.; Noyes, N. Treatment outcomes and quality-of-life assessment in a university-based fertility preservation program: Results of a registry of female cancer patients at 2 years. J. Assist. Reprod. Genet. 2011, 28, 635–641. [Google Scholar] [CrossRef][Green Version]
- Deshpande, N.A.; Braun, I.M.; Meyer, F.L. Impact of fertility preservation counseling and treatment on psychological outcomes among women with cancer: A systematic review. Cancer 2015, 121, 3938–3947. [Google Scholar] [CrossRef]
- Ruddy, K.J.; Gelber, S.I.; Tamimi, R.M.; Ginsburg, E.S.; Schapira, L.; Come, S.E.; Borges, V.F.; Meyer, M.E.; Partridge, A.H. Prospective study of fertility concerns and preservation strategies in young women with breast cancer. J. Clin. Oncol. 2014, 32, 1151–1156. [Google Scholar] [CrossRef]
- Ataman, L.M.; Rodrigues, J.K.; Marinho, R.M.; Caetano, J.P.; Chehin, M.B.; Alves da Motta, E.L.; Serafini, P.; Suzuki, N.; Furui, T.; Takae, S.; et al. Creating a Global Community of Practice for Oncofertility. J. Glob. Oncol. 2016, 2, 83–96. [Google Scholar] [CrossRef]
- Goodman, L.R.; Balthazar, U.; Kim, J.; Mersereau, J.E. Trends of socioeconomic disparities in referral patterns for fertility preservation consultation. Hum. Reprod. 2012, 27, 2076–2081. [Google Scholar] [CrossRef] [PubMed]
- Lee, S.; Heytens, E.; Moy, F.; Ozkavukcu, S.; Oktay, K. Determinants of access to fertility preservation in women with breast cancer. Fertil. Steril. 2011, 95, 1932–1936. [Google Scholar] [CrossRef] [PubMed]
- Goldfarb, S.B.; Kamer, S.A.; Oppong, B.A.; Eaton, A.; Patil, S.; Junqueira, M.J.; Olcese, C.; Kelvin, J.F.; Gemignani, M.L. Fertility Preservation for the Young Breast Cancer Patient. Ann. Surg. Oncol. 2016, 23, 1530–1536. [Google Scholar] [CrossRef]
- Dolmans, M.M. Recent advances in fertility preservation and counseling for female cancer patients. Expert. Rev. Anticancer 2018, 18, 115–120. [Google Scholar] [CrossRef] [PubMed]
- Hartnett, K.P.; Mertens, A.C.; Kramer, M.R.; Lash, T.L.; Spencer, J.B.; Ward, K.C.; Howards, P.P. Pregnancy after cancer: Does timing of conception affect infant health? Cancer 2018, 124, 4401–4407. [Google Scholar] [CrossRef]
- Warner, E.; Glass, K.; Foong, S.; Sandwith, E. Update on fertility preservation for younger women with breast cancer. CMAJ 2020, 192, E1003–E1009. [Google Scholar] [CrossRef]
- Ives, A.; Saunders, C.; Bulsara, M.; Semmens, J. Pregnancy after breast cancer: Population based study. BMJ 2007, 334, 194. [Google Scholar] [CrossRef]
- Lawson, A.K.; Klock, S.C.; Pavone, M.E.; Hirshfeld-Cytron, J.; Smith, K.N.; Kazer, R.R. Psychological Counseling of Female Fertility Preservation Patients. J. Psychosoc. Oncol. 2015, 33, 333–353. [Google Scholar] [CrossRef]
- Baysal, O.; Bastings, L.; Beerendonk, C.C.; Postma, S.A.; IntHout, J.; Verhaak, C.M.; Braat, D.D.; Nelen, W.L. Decision-making in female fertility preservation is balancing the expected burden of fertility preservation treatment and the wish to conceive. Hum. Reprod. 2015, 30, 1625–1634. [Google Scholar] [CrossRef] [PubMed]
- Logan, S.; Perz, J.; Ussher, J.M.; Peate, M.; Anazodo, A. Systematic review of fertility-related psychological distress in cancer patients: Informing on an improved model of care. Psychooncology 2019, 28, 22–30. [Google Scholar] [CrossRef] [PubMed]


| Diagnosis | Chemotherapy Protocol | Risk of Iatrogenic POI |
|---|---|---|
| Non-Hodgkin lymphoma | Cyclophosphamide, hydroxydaunorubicin, oncovin, and prednisone (CHOP) (four to six cycles) Rituximab, cyclophosphamide, hydroxydaunorubicin, oncovin, and prednisone (R-CHOP) (four to six cycles) | <20% [3,28] |
| Hodgkin lymphoma | Adriamycin, bleomycin, vinblastine, and dacarbazine (ABVD) | <20% [3] |
| Mustargen, oncovin, prednisone, and procarbazine (MOPP) | 10–50% [29,30,31,32] | |
| Bleomycin, etoposide, adriamycin, cyclophosphamide, oncovin, procarbazine, and prednisone (BEACOPP) (eight cycles) | 50–95% (age dependent) [33] | |
| Acute lympho- cytic leukemia | Most standard chemotherapy protocols do not include a gonadotoxic multi-agent | <20% [3,13,14] |
| Acute myeloid leukemia | Most standard chemotherapy protocols do not include gonadotoxic anthracycline/cytarabine | <20% [3,13,14] |
| Breast cancer | Cyclophosphamide, methotrexate, fluorouracil (CMF) (six cycles) Cyclophosphamide, epirubicin, fluorouracil (CEF) (six cycles) Cyclophosphamide, eoxorubicin (adriamycin), fluorouracil (CAF) (six cycles) | >80% [3] (≥age 40) |
| 30–70% [3] (age 30–39) | ||
| Doxorubicin (adriamycin), cyclophosphamide (AC) (four cycles) | 30–70% [3] (≥age 40) | |
| >20 [3] (age 30–39) | ||
| Others | Cyclophosphamide ≥ 7 g/m2 in females < 20 years Cyclophosphamide ≥ 5 g/m2 in females > 40 years Any alkylating agent (e.g., cyclophosphamide, ifosfamide, busulfan, carmustine, lomustine) | >80% [34,35] |
| Cyclophosphamide ≥ 5 g/m2 in females 30–40 years | 30–70% [34,35] | |
| Taxanes Oxaliplatin Irinotecan Monoclonal antibodies (trastuzumab, bevacizumab, cetuximab) Tyrosine kinase inhibitors (erlotinib, imatinib) | Unknown |
| Success Rate | Special Considerations | ||
|---|---|---|---|
| Established options | Embryo cryopreservation | Pregnancy rate of 30–40% per embryo | ● Ovarian stimulation is not an option in prepubertal girls ● Ovarian stimulation takes several weeks ● Embryo freezing may be refused by unmarried women who do not want sperm donation |
| Egg cryopreservation | Pregnancy rate of 4.5–12% per oocyte | ● Ovarian stimulation is not an option in prepubertal girls ● Ovarian stimulation takes several weeks ● Suitable for unmarried women who do not want sperm donation | |
| Experimental options | Ovarian tissue cryopreservation and auto-transplantation | Pregnancy rate of 20–40% per transplantation | ● Can be performed in prepubertal girls or women who do not have enough time before chemotherapy ● Endocrine function may be restored after transplantation ● Spontaneous conception may be possible after transplantation ● Ovarian tissue transplantation should be contraindicated in women with primary or metastatic ovarian cancer ● Surgery is required to obtain tissue |
| Oocyte in vitro maturation | Unknown | ● Can be performed in prepubertal girls or women who do not have enough time before chemotherapy ● Safer than ovarian tissue cryopreservation and auto-transplantation | |
| Artificial ovary | Unknown | ● Can be performed in prepubertal girls or women who do not have sufficient time before chemotherapy ● Suitable for patients with premature ovarian insufficiency | |
| Stem cell technologies | Unknown | ● May become an option for prepubertal girls Surgery is required to obtain tissue | |
| Unknown | GnRH analog | Debatable | ● May be the only option when immediate cancer treatment is needed ● May protect ovarian function ● Unproven efficacy |
Publisher’s Note: MDPI stays neutral with regard to jurisdictional claims in published maps and institutional affiliations. |
© 2020 by the authors. Licensee MDPI, Basel, Switzerland. This article is an open access article distributed under the terms and conditions of the Creative Commons Attribution (CC BY) license (http://creativecommons.org/licenses/by/4.0/).
Share and Cite
Cho, H.-W.; Lee, S.; Min, K.-J.; Hong, J.H.; Song, J.Y.; Lee, J.K.; Lee, N.W.; Kim, T. Advances in the Treatment and Prevention of Chemotherapy-Induced Ovarian Toxicity. Int. J. Mol. Sci. 2020, 21, 7792. https://doi.org/10.3390/ijms21207792
Cho H-W, Lee S, Min K-J, Hong JH, Song JY, Lee JK, Lee NW, Kim T. Advances in the Treatment and Prevention of Chemotherapy-Induced Ovarian Toxicity. International Journal of Molecular Sciences. 2020; 21(20):7792. https://doi.org/10.3390/ijms21207792
Chicago/Turabian StyleCho, Hyun-Woong, Sanghoon Lee, Kyung-Jin Min, Jin Hwa Hong, Jae Yun Song, Jae Kwan Lee, Nak Woo Lee, and Tak Kim. 2020. "Advances in the Treatment and Prevention of Chemotherapy-Induced Ovarian Toxicity" International Journal of Molecular Sciences 21, no. 20: 7792. https://doi.org/10.3390/ijms21207792
APA StyleCho, H.-W., Lee, S., Min, K.-J., Hong, J. H., Song, J. Y., Lee, J. K., Lee, N. W., & Kim, T. (2020). Advances in the Treatment and Prevention of Chemotherapy-Induced Ovarian Toxicity. International Journal of Molecular Sciences, 21(20), 7792. https://doi.org/10.3390/ijms21207792

