Abstract
Polysaccharides from Bergenia emeiensis (PBE) showed a robust antioxidant ability on scavenging free radicals in vitro. However, the further antioxidant potential in cell level and in vivo was still unknown. Therefore, in this present study, the protective effect of PBE on human cervical carcinoma cell (Hela) cells and Caenorhabditis elegans against oxidative stress was evaluated. The results showed PBE could reduce the reactive oxygen species (ROS) level in Hela cells and promote the mitochondrial membrane potential. Then, the cell apoptosis was reduced. Moreover, PBE could enhance the survival of C. elegans under thermal stress to 13.44%, and significantly reduce the ROS level, which was connected with the overexpression of sod-3 and the increased nuclear localization of daf-16 transcription factor. Therefore, PBE exhibited a strong antioxidant capacity in the cellular level and for a whole organism. Thus, polysaccharides from B. emeiensis have natural potential to be a safe antioxidant.
1. Introduction
As people pay more attention to health, free radicals, and other health hazards gradually move towards the focus of researches. Free radical is the general name of a series of atoms, atomic groups, or molecules in a special state containing unpaired electrons generated in the process of biochemical reactions in the body [1,2,3]. In the process of transforming O2 into H2O, a lot of reactive oxygen species (ROS) will be produced, such as superoxide anion free radicals, hydroxyl radicals, and hydrogen peroxide [4]. When the balance between production and scavenging of radicals is disrupted, excessive free radicals will lead to tissue damage, including DNA break, damage to biofilm structure, then even aging and cancer [5,6,7].
Antioxidants are a kind of substance that can effectively prevent or delay oxidation. Plants are the source of natural antioxidants with the characteristics of low toxicity and high efficiency. Polysaccharides from plants exhibit excellent antioxidant activity by effectively scavenging free radicals and increasing the activity of antioxidant enzymes [8,9,10]. Polysaccharides from four Auriculariales fungus could eliminate 1,1-diphenyl-2-picrylhydrazyl (DPPH) radicals significantly [11]. Five polysaccharides from Inonotus obliquus also showed a strong scavenging ability on radicals [12].
As an important model organism, Caenorhabditis elegans is widely used in drug screening for its fast reproduction speed, short life-cycle, easy observation, and the high homology of the immune and aging intervention regulation signal pathway to mammals [13]. Wang et al. found that Angelica sinensis protein hydrolysate could exert antioxidant activity and prolong the lifespan of C. elegans [14]. Moy et al. tested 6000 compounds and 1136 natural product extracts by using C. elegans infected by conditional pathogen Enterococcus faecalis, to uncover anti-infective molecular drugs [15]. Zhang et al. used C. elegans to assess the anti-microbial and anti-aging effect of the polysaccharide from Sophora moorcroftiana seeds [16]. Fang et al. used C. elegans to demonstrate that Auricularia auricular polysaccharides possessed a potential antioxidant activity [17].
Bergenia emeiensis C.Y.Wu, a plant of the genus Saxifragaceae, is a special species of China, natively distributed at Sichuan and growing in stone gaps at an altitude of 1300–1500 m [18]. In the area of mountain Emei, B. emeiensis was widely applied as folk medicine. However, there are few studies on the pharmacological activity and chemical compositions on B. emeiensis. The plants of Bergenia have been proved to exhibit good antioxidant activity [19]. In our previous work, the polysaccharides from B. emeiensis (PBE) could greatly scavenge DPPH and 3-ethylbenzothiazoline-6-sulfonic acid (ABTS) radicals [20]. However, the scavenging ability on radicals in vitro alone cannot comprehensively evaluate the antioxidant capacity of PBE. Consequently, further research needs to be implemented. Therefore, the protective effects of PBE on Hela cells and C. elegans were evaluated, so as to provide a theoretical basis for better utilization of Bergenia emeiensis.
2. Results
2.1. PBE Could Enhance the Cell Viability under Oxidative Stress
Since PBE showed a strong antioxidant ability on scavenging DPPH free radicals, the inner effect on cell level needed further investigation. As shown in Figure 1A, in different concentrations of PBE on Hela cells for 24 h, the cell viability was not significantly changed (p > 0.05). Therefore, PBE showed no toxicity on cell proliferation, indicating PBE could be a naturally safe drug. Then, under the condition of H2O2, the cell viability was sharply decreased (Figure 1B). When the Hela cells were pretreated with PBE (25–100 μg/mL) for 24 h, the cell viability was not enhanced. A higher concentration of PBE (200–400 μg/mL) could obviously promote the cell survival rate under oxidative stress compared with the injury group. Therefore, like other natural polysaccharides, PBE also showed a protection effect on the cellular level. Gao et al. found that polysaccharides from angelica and garlic could improve cell survival [21].
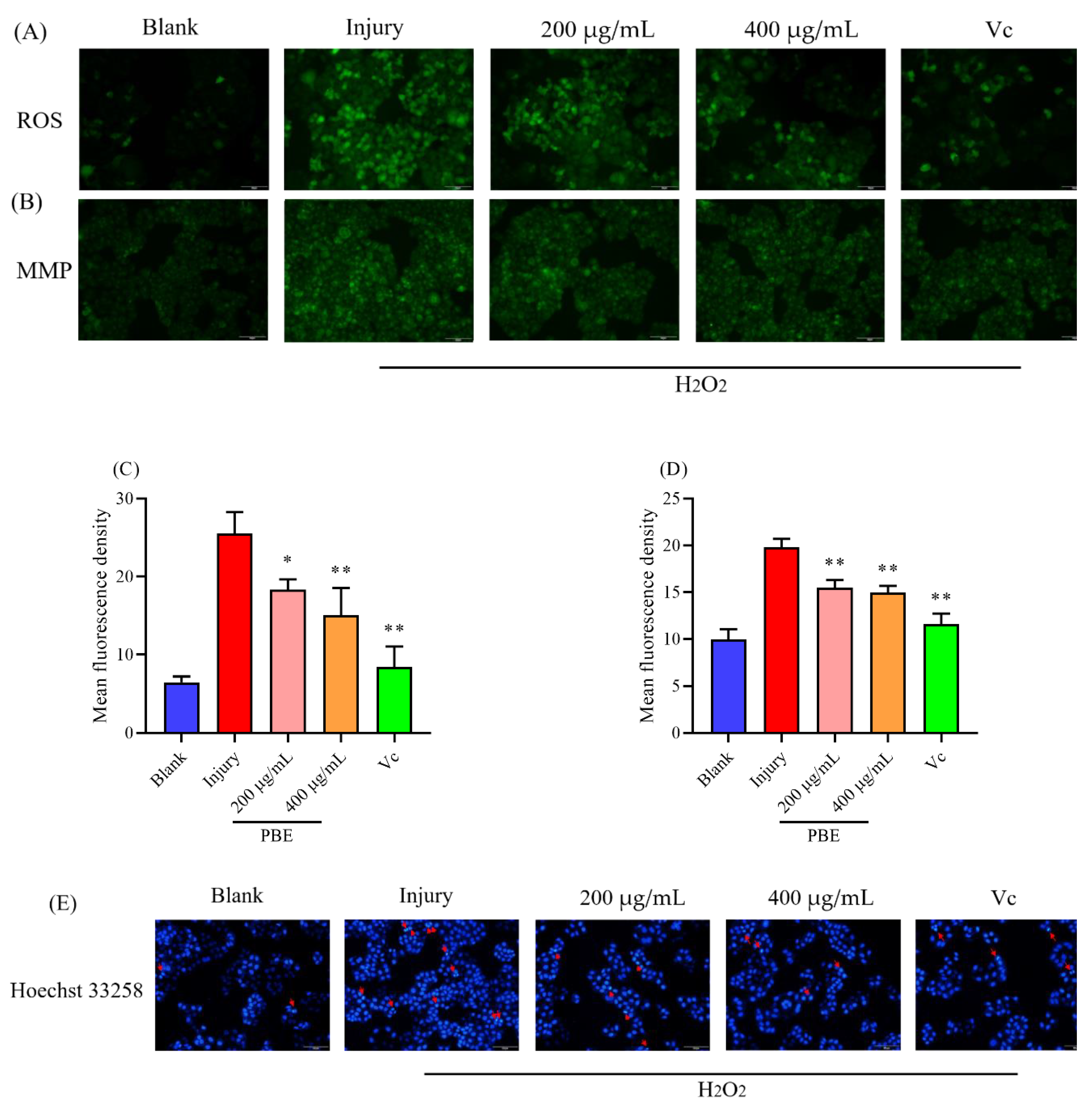
Figure 1.
The effect of polysaccharides from Bergenia emeiensis (PBE) on (A) the cell viability of Hela cells for 24 h treatment and (B) the protection on cells against H2O2. Notes: * means p < 0.05 and ** means p < 0.01. Injury means the group treated only with H2O2.
2.2. PBE Could Reduce ROS Level
H2O2 was a trigger for inner reactive oxygen species (ROS), such as ·OH, O2− [22]. Under the H2O2 stress, the ROS level could be accumulated increasingly (Figure 2A), ascorbic acid (Vc) as a natural antioxidant could reduce the ROS level. Furthermore, PBE could decrease the ROS level in Hela cells, among which, 400 μg/mL of PBE showed a substantial effect on lowering ROS level to 40.89% (Figure 2C). A high level of ROS could lead to cell damage such as nucleic acid oxidation, lipid oxidation and protein oxidation, ultimately inducing cell death [23]. Astragalus polysaccharides could lower ROS of human umbilical vein endothelial cells under acute oxidative stress [24]. Ziziphus jujuba var. spinosa seeds polysaccharides also could enhance cell viability by reducing the leaping ROS [25]. Therefore, PBE might protect Hela cells by lowering the increasing ROS level.
Figure 2.
The effect of PBE on Hela cells under oxidative condition. (A) the reactive oxygen species (ROS) and (B) mitochondrial membrane potential (MMP) dying images under a fluorescence microscope. In addition, the changes in (C) the content of ROS and (D) mitochondrial membrane potential, and (E) the cell apoptosis in each group are shown. Notes: * means p < 0.05 and ** means p < 0.01. Red arrows mean the apoptotic bodies and injury means the group treated only with H2O2. The red bar is 50 μm.
2.3. PBE Could Improve the MMP Then Reduce Cell Apoptosis
In the previous reports, the content of ROS was associated with cell death. A high level of ROS could lead to cell apoptosis by damaging the structure of the mitochondrial membrane, thus causing a lower mitochondrial membrane potential [26]. When the integrity of the mitochondrial membrane was broken, rhodamine 123 was released from mitochondria, consequently showing a strong green fluorescence. As shown in Figure 2B, when the HeLa cells were exposed to H2O2, the green fluorescence was stronger than the blank group, meaning the mitochondrial membrane potential (MMP) was sharply decreased. However, when the cells were pretreated with Vc and PBE for 24 h, the MMP could be promoted (Figure 2D). A low MMP could release cytochrome C then induce cell apoptosis. In the presence of H2O2, the cells suffered more cell apoptosis (Figure 2E). Since PBE could promote the MMP, less cell apoptosis appeared in the trial groups.
2.4. PBE Could Improve the Survival of C. elegans under Hot Stress
Only in vitro assays could not comprehensively evaluate the antioxidant capacity of PBE. Therefore, C. elegans was adopted as the model organism to assess the antioxidant potential of PBE in vivo. The effect of different concentrations of PBE on the consumption of worms is shown in Figure 3A. Under limited conditions, the OP50 was consumed by the worms daily, reflecting the reduction of absorbance. Compared with the blank group, 300 and 400 μg/mL of PBE negatively affected the intake by the worms (Figure 3A). Hence, 0–200 μg/mL of PBE was used for further investigations. C. elegans was cultured at 20 °C and when the temperature was shifted to 35 °C, the worms were in a stress condition, leading to their death. An amount of 50 μg/mL of PBE could not improve the survival of worms, while 100 and 200 μg/mL of PBE could significantly enhance the hot resistance. The survival of worms pretreated with 100 and 200 μg/mL of PBE increased to 13.44% and 13.26%, respectively (Figure 3B). Hence, PBE could protect C. elegans in vivo against the stress environment.
Figure 3.
The effect of PBE on C. elegans. (A) The changes in absorbance in food clearance assay and (B) the protection of PBE on C. elegans under thermal stress. Notes: ** means p < 0.01.
2.5. PBE Could Reduce the ROS Level in C. elegans
Under thermal stress, C. elegans suffered oxidative damage, leading to a high level of ROS [27]. The balance between generation and clearance of ROS was disturbed, then more free radicals could damage the organism [28]. As shown in Figure 4A, the ROS level was pretty high in the blank group. After pretreatment with PBE and Vc, the ROS content was obviously decreased to 46.78% and 50.17%, respectively (Figure 4B). Pumpkin polysaccharides were proved to lower the ROS in C. elegans under acute oxidative and thermal stress [29]. In addition, other natural polysaccharides could also reduce the increasing ROS level [30].
Figure 4.
(A) The ROS level in the C. elegans under a fluorescence microscope and (B) the effect of PBE on the content of ROS under thermal stress. Notes: ** means p < 0.01. The red bar is 50 μm.
2.6. PBE Could Activate daf-16 Transcription Factor
Daf-16 was the central regulation on the resistance to the stress environment. Since PBE could improve the resistant ability of C. elegans under thermal stress, the localization of transcription factor daf-16 was observed. When the daf-16 was not turned into the nucleus, the whole body of C. elegans showed a diffused green fluorescence (Figure 5A), while when the daf-16 was activated, the transcription was turned into the nucleus showing a bright spot. As shown in Figure 5B, the cytosolic localization was reduced after being treated with PBE, while daf-16 was turned more into the nucleus. PBE could increase the percentage of nuclear localization of daf-16 in C. elegans from 12.70% to 38.43% and 43.46%, respectively (Figure 5C). Hence, PBE promoted the resistance of C. elegans by activating the daf-16 transcription factor.
Figure 5.
(A) The localization of transcription factor of daf-16 in C. elegans. Pretreated with PBE, (B) the localization of daf-16 and (C) the percentage of nuclear localization. Notes: ** means p < 0.01. The red bar is 50 μm.
2.7. PBE Could Promote the Expression of sod-3
In the system of a whole organism, the antioxidant enzymes were the principal defense system against the increasing ROS level [31]. Antioxidant enzymes such as superoxide dismutase (SOD) were located downstream of daf-16. Since PBE could activate the daf-16 transcript factor, a transgenic strain carrying sod-3p::GFP was applied to investigate the effect of PBE on the antioxidant system. As shown in Figure 6A, C. elegans pretreated with PBE for 48 h expressed more sod-3, compared with the blank group. In addition, 200 µg/mL PBE showed a strong effect by promoting the expression of sod-3 to 50.07% (Figure 6B). Therefore, it could be concluded that PBE activated the transcription factor of daf-16 then up-regulated the antioxidant enzymes such as sod-3, reflecting the boosting expression of sod-3, hence reducing the increasing ROS and enhancing the survival of C. elegans under thermal stress.
Figure 6.
(A) The observation of sod-3 in C. elegans under thermal stress and (B) the effect of PBE on the expression of sod-3 in C. elegans. Notes: ** means p < 0.01. The red bar is 50 μm.
3. Discussion
Oxidative damage is one of the most common injuries in the body caused by the metabolic activities of life [32]. When some biological macromolecules such as protein and nucleic acid are damaged, it leads to tissue injury, and even aging of the whole body [33]. A variety of diseases are also highly associated with oxidative damage, such as coronary heart disease, hypertension, stroke [34], Alzheimer’s disease [35], cancer [36] and diabetes [37]. The oxidative damage of the body is mainly caused by the overproduction of free radicals. Therefore, detecting the scavenging of free radicals has become an important index to evaluate the antioxidant capacity of drugs.
Polysaccharides are biological macromolecules with a wide range of biological activities in the pharmaceutical industry due to their robust antioxidant properties [38]. In our previous studies, we confirmed that PBE had a strong antioxidant capacity for scavenging DPPH and ABTS free radicals in vitro [20]. Wang et al. found that ginger polysaccharides exhibited a good scavenging activity on DPPH radicals [39]. Chen et al. found that Momordica charantia polysaccharides could clear superoxide anion, hydroxyl and DPPH radicals well [40]. Garlic polysaccharides were also proved to exert a good scavenging activity on radicals [41].
However, the simple test of metal ion chelation and free radical scavenging alone cannot simulate the antioxidant activity of drugs in the real biological environment well, and the cell model has been recognized as a more accurate and real method to assess the bioactivity of natural products by the main scientific community [42]. The oxidative damage of cells is mainly manifested in increase in reactive oxygen species, and increase in ROS will lead to decrease in mitochondrial membrane potential, leading to apoptosis [43]. As a free radical inducer, hydrogen peroxide can cause a sharp increase in free radicals in cells, thus damaging cells [44]. An et al. found Cyclocarya paliurus polysaccharides could improve the antioxidant capacity of RAW264.7 [45]. Sun et al. found that green tea polysaccharides could reduce the production of reactive oxygen species in human renal tubular epithelial cells (HK-2) and increase mitochondrial membrane potential, showing a strong antioxidant activity [46]. Taraxacum mongolicum polysaccharides also had a protective effect on oxidative damage of human normal liver cells (LO2) [47]. Like other natural polysaccharides, PBE could reduce the level of reactive oxygen species in cells and the damage of ROS to the mitochondrial membrane, thus alleviating the decrease in mitochondrial membrane potential and cell apoptosis, showing a protective effect.
C. elegans has been widely used in drug screening [48,49]. Compared with in vitro experiments, C. elegans can better reflect the effects of substances on organisms as a whole. Lublin et al. found that caffeine, tannic acid and bacitracin could protect C. elegans CL2006 strain from Aβ induced toxicity [50]. He et al. used C. elegans CL2355 as an Alzheimer disease model to test the neuroprotective activities of seven new 2-arylvinylquinoline derivatives [51]. C. elegans is maintained at a low temperature. When the worms are shifted to a high temperature, the level of reactive oxygen species in C. elegans will increase, thus making the nematodes suffer oxidative stress. The transcription factor of daf-16 in C. elegans is the main regulatory factor under stress conditions. When daf-16 is turned into the nucleus, expression of the downstream target gene, including antioxidant enzymes, will be promoted, consequently relieving the oxidative damage [52,53]. In this study, PBE promoted the entry of daf-16 transcription factor into the nucleus of C. elegans, and the expression of downstream gene sod-3. Therefore, PBE might decrease the level of ROS, and improve the survival rate of C. elegans under thermal stress via daf-16 pathways. Fang et al. found that Auricularia auricular polysaccharides can up-regulate the expression of daf-16 and enhance the resistance of C. elegans [17]. Zhang et al. revealed that Lycium barbarum polysaccharides could activate daf-16 then enhance the antioxidant ability of C. elegans under thermal stress [54]. In addition, skn-1 and other factors also play a vital role in enhancing the resistance of C. elegans in stress environments [55]. Polysaccharides from Auricularia auricular could activate skn-1 to improve the survival of C. elegans under thermal conditions [17]. The Cyclocarya paliurus polysaccharide also enhanced the antioxidant ability of C. elegans through skn-1 [56]. Since PBE could strengthen resistant ability in C. elegans through daf-16, other signal pathways, like skn-1, might be involved. Therefore, further investigations will be carried out to explore the antioxidant mechanism.
4. Materials and Methods
4.1. Materials and Reagents
B. emeiensis was picked from Mountain Emei, Sichuan, China, at the altitude of 1300–1500 m. The rhizomes of B. emeiensis were washed with distilled water to remove dirt and dried naturally. Then the rhizomes were grounded into fine powder sieving with a mesh of 60 and stored at 4 °C.
Dimethyl surtoxide (DMSO), ascorbic acid (Vc), sodium chloride, chloroform, magnesium sulfate, calcium chloride, and others were purchased from Kelong Chemical Factory (Chengdu, China). Reactive oxygen species (ROS) reagent, Hoechst 33258 was bought from Beyotime Biotechnology (Shanghai, China). 3-(4,5-dimethyl-2-thiazolyl)-2,5-diphenyl tetrazolium bromide (MTT) and agar powder were obtained from Beijing Solarbio Science and Technology Co., Ltd. (Beijing, China). Rhodamine 123, Fetal bovine serum (FBS), Dulbecco’s modified eagle medium (DMEM), phosphate buffered solution (0.0067 M, PBS) and trypsin were from Hyclone (Logan, UT, USA).
4.2. The Extraction and Purification of Polysaccharides from B. emeiensis (PBE)
As described in our previous report, the powder of B. emeiensis was mixed with distilled water and extracted under the optimal extraction conditions [20]. Then the extraction solution was concentrated with a rotary evaporator, and 4 times the volume of ethanol was added in. The precipitation was obtained after standing 24 h at 4 °C and dissolved in distilled water with 10% trichloroacetic acid. The solution was placed at 4 °C for 24 h, and the dirt was removed after centrifugation. The supernatant was dialyzed for 3 days, and the dialysate was deproteinized with the Savage method. Then the aqueous solution was lyophilized to gain the polysaccharides from B. emeiensis (PBE). The content of polysaccharides was more than 90%.
4.3. The Protection of PBE on Hela Cells against H2O2
4.3.1. The Culture of Hela Cells
Hela cells were kindly provided from Stem Cell Bank, Chinese Academy of Science, Shanghai, China. Hela cells were maintained in DMEM containing 10% FBS at 37 °C in an atmosphere of 5% CO2. When the cells reached to about 80% of the flask, the cells were digested from the bottle and washed with PBS 3 times for the following assays.
4.3.2. The Toxicity of PBE on Hela Cells
The cell viability was measured according to the MTT method described in the previous report [57]. The density of Hela cells was adjusted to 105 cells/mL. Then a 90 μL cell suspension was seeded in a 96-well plate. After 6 h, 10 μL of the PBE sample solution (resolved in distilled water) was added into the plate for 24 h. Then all the solution was removed, and fresh medium and MTT (dissolved in PBS, 5 mg/mL) were added for 5 h at 37 °C. Subsequently, the solution was replaced with DMSO, and the plate was shaken for 1 h before the absorbance of each well was read at 570 nm. The experiments were repeated three times and there were five wells in each concentration. The cell viability was calculated according to the following formula:
where A1 was the absorbance of cells treated with sample solution and A2 was the absorbance of cells treated with distilled water instead as a blank group.
Cell viability (%) = A1/A2
4.3.3. The Protective Effect of PBE on Hela Cells against H2O2
The cell suspension was adjusted to 105 cells/mL and seeded into the 96-well plate. After 6 h incubation, different concentrations of PBE solution were transferred into each well. The Vc (10 μg/mL) was used as the positive control. In the injury and blank groups, in the same volumes of distilled water were added instead. After 24 h treatment, the solution was removed and H2O2 (final concentration of 4 mM) was added into the plate for 5 h. Subsequently, H2O2 was removed, and new medium as well as the MTT solution were transferred into the plate. Then the cell viability was determined according to the MTT method. The experiments were repeated three times and there were five wells in each concentration.
4.3.4. Fluorescence Staining Assays
The cells were seeded into a 6-well plate for 12 h incubation. Then the cells were treated with PBE for another 24 h. Subsequently, the sample solution was replaced with H2O2. After 5 h exposure, the H2O2 solution was removed, and 4% paraformaldehyde was transferred into the plate to fix cells at 4 °C for 30 min. Then PBS was used to wash the cells 3 times, and ROS reagent (DCFH-DA, 2′,7′-Dichlorofluorescin diacetate), Hoechst 33258 and rhodamine 123 were added into the plate for 30 min, 25 min and 35 min, respectively. Finally, the ROS level, cell apoptosis and mitochondrial membrane potential (MMP) were observed under a fluorescence microscope. The experiments were repeated three times and each well was pictured randomly, and three pictures were randomly collected for each concentration.
4.4. The Protection of PBE on C. elegans against Oxidative Stress
4.4.1. The Culture of C. elegans
Wild-type N2, TJ356 daf-16::gfp (zIs356 (pDAF-16::DAF-16-GFP; rol-6)), CF1553 (muIs84 [(pAD76) sod-3p::GFP + rol-6(su1006)]), C. elegans and Escherichia coli OP50 strain were obtained from the Caenorhabditis Genetics Center (CGC). The worms were cultured on nematode growth medium (NGM) with a layer of OP50 as the food source at 20 °C. Synchronized worms were obtained by the sodium hypochlorite method [58].
4.4.2. Food Clearance Assay
The food clearance experiment was conducted to select non-toxic concentrations of PBE on C. elegans as previously described [59]. Briefly, PBE was dissolved in distilled water to different concentrations. Synchronized worms at the L4 stage were transferred into a 96-well plate at 20–30 worms/well. In additon, dead OP50 strains and PBE sample solutions were added into the plate. 5-fluorouracil (final concentration was 25 μM) was used to prevent worms from reproduction. The experiments were repeated three times and there were five wells in each concentration. The absorbance of the plate was read at 600 nm daily.
4.4.3. Thermal Stress Assay
Synchronized worms were placed on the NGM plate with and without the presence of PBE for 48 h. Then, the worms were transferred to a new plate without PBE. Vc (10 μg/mL) was used as the positive control. Subsequently, the plate was placed at 35 °C for 5 h then put at 20 °C for 24 h. The survival of worms was counted. The experiments were repeated three times and there were at least 25 worms in each concentration.
4.4.4. Determination of ROS level
Adult worms were placed on the NGM plate for 3 h to lay eggs. Then the worms were removed, and the plate was maintained at 20 °C until the synchronized worms grew to L4 stage. The nematodes were exposed to 35 °C for 1 h and washed from the plate with a liquid medium, and washed 7 times to remove OP50. Then ROS reagent was added into the liquid medium with the worms for 1 h in the dark. Afterwards, the worms were anesthetized with sodium azide (15 mM). The ROS level was observed with a fluorescence microscope. The experiments were repeated three times and there were at least 10 worms in each concentration.
4.4.5. Visualization the Localization of daf-16
A transgenic strain TJ 356 carried a GFP on the transcription factor of daf-16, making the visualization of daf-16 clearness. Briefly, the synchronized worms grew on the plate in the absence and presence of PBE to L4 stage. Then the worms were fixed on the glass slide with sodium azide. The sublocalization of daf-16 was recorded by a fluorescence microscope as cytosolic, intermediate, and nuclear. The experiments were repeated three times and there were at least 15 worms in each concentration.
4.4.6. Visualization of the Expression of sod-3
CF1553 strain carrying a sod-3::GFP was used to easily quantize the expression of sod-3. Hence, the transgenic worms were placed on the NGM plate for 48-h treatment. Then the plate was put at 35 °C for 2 h. In addition, sodium azide was used to anaesthetize the worms on a microscope slide. The expression of sod-3 was observed with a fluorescence microscope. The experiments were repeated three times and there were at least 10 worms in each concentration.
4.5. Statistical Analysis
The data obtained in this work were analyzed with GraphPad Prism 6 (GraphPad Software, Inc., La Jolla, CA, USA). The relative fluorescence intensity was quantified with Image-J software (National Institutes of Health, Bethesda, MD, USA). All values were expressed as mean ± standard deviation (SD), and experiments were performed in triplicate. The data were analyzed with Analysis of Variance (ANOVA) and p < 0.05 level was considered to be significantly different.
5. Conclusions
In the present study, PBE could reduce the ROS level in Hela cells under H2O2 conditions and promote the mitochondrial membrane potential. Then, cell apoptosis decreased and the cell viability pretreated with PBE was improved. Therefore, PBE showed great protection on the cellular level against acute oxidative stress. Further investigations demonstrated PBE could also protect C. elegans under thermal stress showing an increase in survival to 13.44%. Moreover, PBE could help daf-16 transcription factor move into nucleus, increasing the percentage of transfer from 12.70% to 43.46% (200 µg/mL of PBE). The expression of sod-3 was increased, while the ROS level was sharply decreased. Therefore, PBE exhibited a strong antioxidant capacity in vivo through activating daf-16 and enhancing the expression of antioxidant enzymes such as sod-3, reducing the ROS level. Overall, PBE was a potential natural antioxidant and could be applied in the pharmaceutical industry.
Author Contributions
Both authors contributed to the study conception and design. Investigation: (C.Z.); Writing—review: (S.F.). The manuscript was written by (C.Z.) and both authors commented on previous versions of the manuscript. Both authors have read and agreed to the published version of the manuscript.
Funding
This work was supported by the Innovation Training Program of Sichuan Agricultural University, Grant Number: 201910626047.
Acknowledgments
The author is grateful to Siyuan Luo for great help.
Conflicts of Interest
The authors declare no conflict of interest.
References
- Arman, M.S.I.; Mahmud, A.A.; Mahmud, H.R.; Reza, A.S.M.A. Free radical, oxidative stress and diabetes mellitus: A mini review. Discov. Phyto Med. 2019, 6, 99–101. [Google Scholar] [CrossRef]
- Riley, P.A. Free Radicals in Biology: Oxidative Stress and the Effects of Ionizing Radiation. Int. J. Radiat. Biol. 1994, 65, 27–33. [Google Scholar] [CrossRef]
- Wang, Z.J.; Xie, J.H.; Kan, L.J.; Wang, J.Q.; Shen, M.Y.; Li, W.J.; Nie, S.P.; Xie, M.Y. Sulfated polysaccharides from Cyclocarya paliurus reduce H2O2-induced oxidative stress in RAW264.7 cells. Int. J. Biol. Macromol. 2015, 80, 410–417. [Google Scholar] [CrossRef]
- Pieczenik, S.R.; Neustadt, J. Mitochondrial dysfunction and molecular pathways of disease. Exp. Mol. Pathol. 2007, 83, 84–92. [Google Scholar] [CrossRef]
- Finkel, T.; Holbrook, N.J. Oxidants, oxidative stress and the biology of ageing. Nature 2000, 408, 239–247. [Google Scholar] [CrossRef]
- Bokov, A.; Chaudhuri, A.; Richardson, A. The role of oxidative damage and stress in aging. Mech. Ageing Dev. 2004, 125, 811–826. [Google Scholar] [CrossRef]
- Wickens, A.P. Ageing and the free radical theory. Respir. Physiol. 2001, 128, 379–391. [Google Scholar] [CrossRef]
- Chen, Y.; Xue, Y. Purification, chemical characterization and antioxidant activities of a novel polysaccharide from Auricularia polytricha. Int. J. Biol. Macromol. 2018, 120, 1087–1092. [Google Scholar] [CrossRef]
- Yan, Z.; Fan, R.; Yin, S.; Zhao, X.; Liu, J.; Li, L.; Zhang, W.; Ge, L. Protective effects of Ginkgo biloba leaf polysaccharide on nonalcoholic fatty liver disease and its mechanisms. Int. J. Biol. Macromol. 2015, 80, 573–580. [Google Scholar] [CrossRef]
- Hwang, S.J.; Yoon, W.B.; Lee, O.H.; Cha, S.J.; Kim, J.D. Radical-scavenging-linked antioxidant activities of extracts from black chokeberry and blueberry cultivated in Korea. Food Chem. 2014, 146, 71–77. [Google Scholar] [CrossRef]
- Su, Y.; Li, L. Structural characterization and antioxidant activity of polysaccharide from four auriculariales. Carbohyd. Polym. 2020, 229, 115407. [Google Scholar] [CrossRef] [PubMed]
- Huang, S.Q.; Ding, S.; Fan, L. Antioxidant activities of five polysaccharides from Inonotus obliquus. Int. J. Biol. Macromol. 2012, 50, 1183–1187. [Google Scholar] [CrossRef] [PubMed]
- Zečić, A.; Braeckman, B.P. DAF-16/FoxO in Caenorhabditis elegans and Its Role in Metabolic Remodeling. Cells 2020, 9, 109. [Google Scholar] [CrossRef] [PubMed]
- Wang, Q.; Huang, Y.; Qin, C.; Liang, M.; Mao, X.; Li, S.; Zou, Y.; Jia, W.; Li, H.; Ma, C.W.; et al. Bioactive Peptides from Angelica sinensis Protein Hydrolyzate Delay Senescence in Caenorhabditis elegans through Antioxidant Activities. Oxid. Med. Cell. Longev. 2016, 2016, 1–10. [Google Scholar] [CrossRef]
- Moy, T.I.; Ball, A.R.; Anklesaria, Z.; Casadei, G.; Lewis, K.; Ausubel, F.M. Identification of novel antimicrobials using a live-animal infection model. Proc. Natl. Acad. Sci. USA 2006, 103, 10414–10419. [Google Scholar] [CrossRef]
- ZHANG, Y.; MI, D.Y.; WANG, J.; LUO, Y.P.; YANG, X.; DONG, S.; MA, X.M.; DONG, K.Z. Constituent and effects of polysaccharides isolated from Sophora moorcroftiana seeds on lifespan, reproduction, stress resistance, and antimicrobial capacity in Caenorhabditis elegans. Chin. J. Nat. Med. 2018, 16, 252–260. [Google Scholar] [CrossRef]
- Fang, Z.; Chen, Y.; Wang, G.; Feng, T.; Shen, M.; Xiao, B.; Gu, J.; Wang, W.; Lia, J.; Zhang, Y. Evaluation of the antioxidant effects of acid hydrolysates from Auricularia auricular polysaccharides using a Caenorhabditis elegans model. Food Funct. 2019, 10, 5531–5543. [Google Scholar] [CrossRef]
- Ogisu, M.; Rix, M. 572. BERGENIA EMEIENSIS: Saxifragaceae. Curtis’s Bot. Mag. 2007, 24, 2–6. [Google Scholar] [CrossRef]
- Agnihotri, V.; Sati, P.; Jantwal, A.; Pandey, A. Antimicrobial and antioxidant phytochemicals in leaf extracts of Bergenia ligulata: A Himalayan herb of medicinal value. Nat. Prod. Res. 2015, 29, 1074–1077. [Google Scholar] [CrossRef]
- Zeng, C.; Feng, S. Optimized Extraction of Polysaccharides from Bergenia emeiensis Rhizome, Their Antioxidant Ability and Protection of Cells from Acrylamide-induced Cell Death. Plants 2020, 9, 976. [Google Scholar] [CrossRef]
- Gao, Z.; Liu, K.; Tian, W.; Wang, H.; Liu, Z.; Li, Y.; Li, E.; Liu, C.; Li, X.; Hou, R.; et al. Effects of selenizing angelica polysaccharide and selenizing garlic polysaccharide on immune function of murine peritoneal macrophage. Int. Immunopharmacol. 2015, 27, 104–109. [Google Scholar] [CrossRef] [PubMed]
- Hussain, S. Comparative efficacy of epigallocatechin-3-gallate against H2O2-induced ROS in cervical cancer biopsies and HeLa cell lines. Contemp. Oncol. 2017, 21, 209–212. [Google Scholar] [CrossRef]
- Phaniendra, A.; Jestadi, D.B.; Periyasamy, L. Free radicals: Properties, sources, targets, and their implication in various diseases. Ind. J. Clin. Biochem. 2015, 30, 11–26. [Google Scholar] [CrossRef] [PubMed]
- Han, R.; Tang, F.; Lu, M.; Xu, C.; Hu, J.; Mei, M.; Wang, H. Astragalus polysaccharide ameliorates H2O2-induced human umbilical vein endothelial cell injury. Mol. Med. Rep. 2017, 15, 4027–4034. [Google Scholar] [CrossRef] [PubMed]
- Lin, T.; Liu, Y.; Lai, C.; Yang, T.; Xie, J.; Zhang, Y. The effect of ultrasound assisted extraction on structural composition, antioxidant activity and immunoregulation of polysaccharides from Ziziphus jujuba Mill var. spinosa seeds. Ind. Crop. Prod. 2018, 125, 150–159. [Google Scholar] [CrossRef]
- Zhao, X.; Ren, X.; Zhu, R.; Luo, Z.; Ren, B. Zinc oxide nanoparticles induce oxidative DNA damage and ROS-triggered mitochondria-mediated apoptosis in zebrafish embryos. Aquat. Toxicol. 2016, 180, 56–70. [Google Scholar] [CrossRef]
- Zhang, J.; Shi, R.; Li, H.; Xiang, Y.; Xiao, L.; Hu, M.; Ma, F.; Ma, C.W.; Huang, Z. Antioxidant and neuroprotective effects of Dictyophora indusiata polysaccharide in Caenorhabditis elegans. J. Ethnopharmacol. 2016, 192, 413–422. [Google Scholar] [CrossRef]
- Back, P.; Braeckman, B.P.; Matthijssens, F. ROS in aging Caenorhabditis elegans: Damage or signaling? Oxid. Med. Cell. Longev. 2012, 2012, 14. [Google Scholar] [CrossRef]
- Fang, Z.; Xiao, B.; Jiang, W.; Hao, X.; Tan, J.; Lu, A.; Li, J.; Wang, W.; Wang, G.; Zhang, Y. The antioxidant capacity evaluation of polysaccharide hydrolyzates from pumpkin using Caenorhabditis elegans model. J. Food Biochem. 2020, e13275. [Google Scholar] [CrossRef]
- Jin, X.; Ning, Y. Antioxidant and antitumor activities of the polysaccharide from seed cake of Camellia oleifera Abel. Int. J. Biol. Macromol. 2012, 51, 364–368. [Google Scholar] [CrossRef]
- Zeitoun-Ghandour, S.; Leszczyszyn, O.I.; Blindauer, C.A.; Geier, F.M.; Bundy, J.G.; Stürzenbaum, S.R. C. elegans metallothioneins: Response to and defence against ROS toxicity. Mol. BioSyst. 2011, 7, 2397–2406. [Google Scholar] [CrossRef] [PubMed]
- Harman, D. Free radical theory of aging. Mutat. Res./DNAging 1992, 275, 257–266. [Google Scholar] [CrossRef]
- Slater, T.F. Free Radical Mechanism in Tissue Injury. Biochem. J. 1984, 222, 1–15. [Google Scholar] [CrossRef] [PubMed]
- Zhai, L.; Zhang, P.; Sun, R.Y.; Liu, X.Y.; Liu, W.G.; Guo, X.L. Cytoprotective effects of CSTMP, a novel stilbene derivative, against H2O2- induced oxidative stress in human endothelial cells. Pharmacol. Rep. 2011, 63, 1469–1480. [Google Scholar] [CrossRef]
- Wang, C.Y.; Zheng, W.; Wang, T.; Xie, J.W.; Wang, S.L.; Zhao, B.L.; Teng, W.P.; Wang, Z.Y. Huperzine A activates Wnt/β-catenin signaling and enhances the nonamyloidogenic pathway in an Alzheimer transgenic mouse model. Neuropsychopharmacology 2011, 36, 1073–1089. [Google Scholar] [CrossRef]
- Lin, H.Y.; Thomas, J.L.; Chen, H.W.; Shen, C.M.; Yang, W.J.; Lee, M.H. In vitro suppression of oral squamous cell carcinoma growth by ultrasound-mediated delivery of curcumin microemulsions. Int. J. Nanomed. 2012, 7, 941–951. [Google Scholar] [CrossRef]
- Cumaoğlu, A.; Ari, N.; Kartal, M.; Karasu, Ç. Polyphenolic extracts from Olea europea L. protect against cytokine-induced β-cell damage through maintenance of redox homeostasis. Rejuv. Res. 2011, 14, 325–334. [Google Scholar] [CrossRef]
- Wang, J.; Hu, S.; Nie, S.; Yu, Q.; Xie, M. Reviews on Mechanisms of In Vitro Antioxidant Activity of Polysaccharides. Oxid. Med. Cell. Longev. 2016, 2016, 13. [Google Scholar] [CrossRef]
- Wang, Y.; Wei, X.; Wang, F.; Xu, J.; Tang, X.; Li, N. Structural characterization and antioxidant activity of polysaccharide from ginger. Int. J. Biol. Macromol. 2018, 111, 862–869. [Google Scholar] [CrossRef]
- Chen, F.; Huang, G.; Yang, Z.; Hou, Y. Antioxidant activity of Momordica charantia polysaccharide and its derivatives. Int. J. Biol. Macromol. 2019, 138, 673–680. [Google Scholar] [CrossRef]
- Chen, J.; Huang, G. Antioxidant activities of garlic polysaccharide and its phosphorylated derivative. Int. J. Biol. Macromol. 2019, 125, 432–435. [Google Scholar] [CrossRef] [PubMed]
- Wang, Z.J.; Xie, J.H.; Nie, S.P.; Xie, M.Y. Review on cell models to evaluate the potential antioxidant activity of polysaccharides. Food Funct. 2017, 8, 915–926. [Google Scholar] [CrossRef] [PubMed]
- Sharma, V.; Anderson, D.; Dhawan, A. Zinc oxide nanoparticles induce oxidative DNA damage and ROS-triggered mitochondria mediated apoptosis in human liver cells (HepG2). Apoptosis 2012, 17, 852–870. [Google Scholar] [CrossRef] [PubMed]
- Luo, S.; Zeng, C.; Li, J.; Feng, S.; Zhou, L.; Chen, T.; Yuan, M.; Huang, Y.; Yang, H.; Ding, C. Effects of Ultrasonic-Assisted Extraction on the Yield and the Antioxidative Potential of Bergenia emeiensis Triterpenes. Molecules 2020, 25, 4159. [Google Scholar] [CrossRef] [PubMed]
- An, Q.; Ye, X.; Han, Y.; Zhao, M.; Chen, S.; Liu, X.; Li, X.; Zhao, Z.; Zhang, Y.; Ouyang, K.; et al. Structure analysis of polysaccharides purified from Cyclocarya paliurus with DEAE-Cellulose and its antioxidant activity in RAW264.7 cells. Int. J. Biol. Macromol. 2019, 157, 604–615. [Google Scholar] [CrossRef]
- Sun, X.Y.; Wang, J.M.; Ouyang, J.M.; Kuang, L. Antioxidant Activities and Repair Effects on Oxidatively Damaged HK-2 Cells of Tea Polysaccharides with Different Molecular Weights. Oxid. Med. Cell. Longev. 2018, 2018, 17. [Google Scholar] [CrossRef]
- Cai, L.; Chen, B.; Yi, F.; Zou, S. Optimization of extraction of polysaccharide from dandelion root by response surface methodology: Structural characterization and antioxidant activity. Int. J. Biol. Macromol. 2019, 140, 907–919. [Google Scholar] [CrossRef]
- Kim, W.; Hendricks, G.L.; Lee, K.; Mylonakis, E. An update on the use of C. elegans for preclinical drug discovery: Screening and identifying anti-infective drugs. Expert Opin. Drug Dis. 2017, 12, 625–633. [Google Scholar] [CrossRef]
- Ma, L.; Zhao, Y.; Chen, Y.; Cheng, B.; Peng, A.; Huang, K. Caenorhabditis elegans as a model system for target identification and drug screening against neurodegenerative diseases. Eur. J. Pharmacol. 2018, 819, 169–180. [Google Scholar] [CrossRef]
- Lublin, A.; Isoda, F.; Patel, H.; Yen, K.; Nguyen, L.; Hajje, D.; Schwartz, M.; Mobbs, C. FDA-approved drugs that protect mammalian neurons from glucose toxicity slow aging dependent on cbp and protect against proteotoxicity. PLoS ONE 2011, 6, e27762. [Google Scholar] [CrossRef]
- He, Q.; Huang, G.; Chen, Y.; Wang, X.; Huang, Z.; Chen, Z. The protection of novel 2-arylethenylquinoline derivatives against impairment of associative learning memory induced by neural Aβ in C. elegans Alzheimer’s disease model. Neurochem. Res. 2017, 42, 3061–3072. [Google Scholar] [CrossRef] [PubMed]
- Murphy, C.T.; McCarroll, S.A.; Bargmann, C.I.; Fraser, A.; Kamath, R.S.; Ahringer, J.; Li, H.; Kenyon, C. Genes that act downstream of DAF-16 to influence the lifespan of Caenorhabditis elegans. Nature 2003, 424, 277–283. [Google Scholar] [CrossRef] [PubMed]
- Wang, X.; Zhang, J.; Lu, L.; Zhou, L. The longevity effect of echinacoside in Caenorhabditis elegans mediated through daf-16. Biosci. Biotech. Bioch. 2015, 79, 1676–1683. [Google Scholar] [CrossRef] [PubMed]
- Zhang, Z.; Zhou, Y.; Fan, H.; Billy, K.J.; Zhao, Y.; Zhan, X.; Yang, L.; Jia, Y. Effects of Lycium barbarum Polysaccharides on Health and Aging of C. elegans Depend on daf-12/daf-16. Oxid. Med. Cell. Longev. 2019, 2019, 14. [Google Scholar] [CrossRef]
- Lin, G.; Wu, D.; Xiao, X.; Huang, Q.Y.; Chen, H.B.; Liu, D.; Fu, H.; Chen, X.; Zhao, C. Structural characterization and antioxidant effect of green alga Enteromorpha prolifera polysaccharide in Caenorhabditis elegans via modulation of microRNAs. Int. J. Biol. Macromol. 2020, 150, 1084–1092. [Google Scholar] [CrossRef]
- Lin, C.; Su, Z.; Luo, J.; Jiang, L.; Shen, S.; Zheng, W.; Gu, W.; Cao, Y.; Chen, Y. Polysaccharide extracted from the leaves of Cyclocarya paliurus (Batal.) Iljinskaja enhanced stress resistance in Caenorhabditis elegans via skn-1 and hsf-1. Int. J. Biol. Macromol. 2020, 143, 243–254. [Google Scholar] [CrossRef]
- Gerlier, D.; Thomasset, N. Use of MTT colorimetric assay to measure cell activation. J. Immunol. Methods 1986, 94, 57–63. [Google Scholar] [CrossRef]
- Porta-de-la-Riva, M.; Fontrodona, L.; Villanueva, A.; Cerón, J. Basic Caenorhabditis elegans methods: Synchronization and observation. J. Vis. Exp. 2012, 64, e4019. [Google Scholar] [CrossRef]
- Luo, S.; Jiang, X.; Jia, L.; Tan, C.; Li, M.; Yang, Q.; Du, Y.; Ding, C. In Vivo and In Vitro Antioxidant Activities of Methanol Extracts from Olive Leaves on Caenorhabditis elegans. Molecules 2019, 24, 704. [Google Scholar] [CrossRef]
© 2020 by the authors. Licensee MDPI, Basel, Switzerland. This article is an open access article distributed under the terms and conditions of the Creative Commons Attribution (CC BY) license (http://creativecommons.org/licenses/by/4.0/).





