New Insights into the Structure-Function Relationship of the Endosomal-Type Na+, K+/H+ Antiporter NHX6 from Mulberry (Morus notabilis)
Abstract
1. Introduction
2. Results
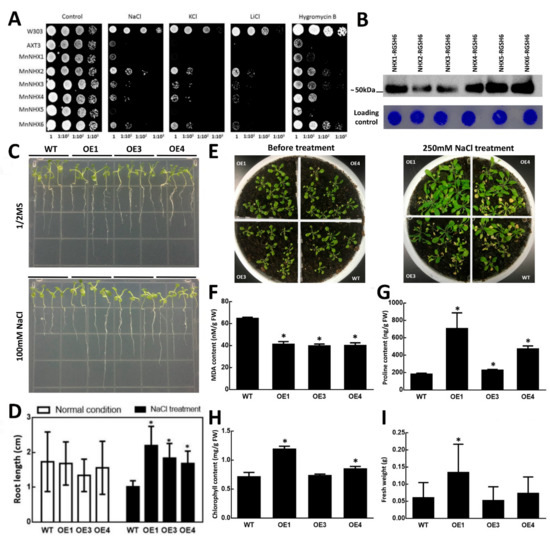
2.1. Halotolerance Phenotypes of MnNHX6
2.2. The Predicted Topology of MnNHX6 Contains 13 Transmembrane Segments
2.3. The 3D Model of MnNHX6 Shares a Typical ‘Funnel’ Fold
2.4. Evolutionary Conservation Supports the MnNHX6 Model Structure
2.5. The MnNHX6 Model Structure Is Consistent with Hydrophobic Characteristics and the ‘Positive-Inside’ Rule
2.6. Experimental Validation of the MnNHX6 Model by Structure-Guided Mutants
3. Discussion
3.1. MnNHX6 Contains a Conserved Transmembrane Assembly and Shares a Similar Charge-Compensated Pattern with NHE1
3.2. Unique Features of MnNHX6′s TM5–TM12 Assembly
3.3. The Endosomal-Type MnNHX6 Shares Similar Transport Mechanisms with NHE1, but Differ from the Vacuolar-Type NHXs
4. Materials and Methods
4.1. Plant Transformation and Stress-Tolerance Analysis of Transgenic Plants
4.2. Yeast Strain, Medium, and Plasmids
4.3. Preparation of Yeast Microsomal Membranes and Western Blotting
4.4. Protein Structure Prediction and Evolutionary Conservation Analysis
4.5. Site-Directed Mutagenesis and Microscopy
4.6. Statistical Analyses
Supplementary Materials
Author Contributions
Funding
Acknowledgments
Conflicts of Interest
Abbreviations
| NHX | Na+, K+/H+ antiporters |
| TM | transmembrane |
| 3D | three-dimensional |
| WT | wild-type |
| OE | overexpressing |
| MDA | malondialdehyde |
| qRT-PCR | reverse transcription quantitative PCR |
| TGN | trans-Golgi network |
| PVC | prevacuolar compartment |
| HYG | hygromycin B |
| EGFP | enhanced green fluorescent protein |
References
- Leigh, R.A.; Jones, R.G.W. A hypothesis relating critical potassium concentrations for growth to the distribution and functions of this ion in the plant cell. New Phytol. 2010, 97, 1–13. [Google Scholar] [CrossRef]
- Blumwald, E. Sodium transport and salt tolerance in plants. Curr. Opin. Cell Biol. 2000, 12, 431–434. [Google Scholar] [CrossRef]
- Bassil, E.; Blumwald, E. The ins and outs of intracellular ion homeostasis: NHX-type cation/H+ transporters. Curr. Opin. Plant Biol. 2014, 22, 1–6. [Google Scholar] [CrossRef]
- Blumwald, E. Tonoplast vesicles as a tool in the study of ion transport at the plant vacuole. Physiol. Plant. 1987, 69, 731–734. [Google Scholar] [CrossRef]
- Chanroj, S.; Wang, G.; Venema, K.; Zhang, M.W.; Delwiche, C.F.; Sze, H. Conserved and diversified gene families of monovalent cation/H+ antiporters from algae to flowering plants. Front. Plant Sci. 2012, 3, 25. [Google Scholar] [CrossRef]
- Bassil, E.; Coku, A.; Blumwald, E. Cellular ion homeostasis: Emerging roles of intracellular NHX Na+/H+ antiporters in plant growth and development. J. Exp. Bot. 2012, 63, 5727–5740. [Google Scholar] [CrossRef]
- Bassil, E.; Ohto, M.A.; Esumi, T.; Tajima, H.; Zhu, Z.; Blumwald, E. The Arabidopsis intracellular Na+/H+ antiporters NHX5 and NHX6 are endosome associated and necessary for plant growth and development. Plant Cell 2011, 23, 224–239. [Google Scholar] [CrossRef]
- Yamaguchi, T.; Apse, M.P.; Shi, H.; Blumwald, E. Topological analysis of a plant vacuolar Na+/H+ antiporter reveals a luminal C terminus that regulates antiporter cation selectivity. Proc. Natl. Acad. Sci. USA 2003, 100, 12510–12515. [Google Scholar] [CrossRef]
- Wakabayashi, S.; Pang, T.; Su, X.; Shigekawa, M. A novel topology model of the human Na+/H+ exchanger isoform 1. J. Biol. Chem. 2000, 275, 7942–7949. [Google Scholar] [CrossRef]
- Landau, M.; Herz, K.; Padan, E.; Ben-Tal, N. Model structure of the Na+/H+ exchanger 1 (NHE1) functional and clinical implications. J. Biol. Chem. 2007, 282, 37854–37863. [Google Scholar] [CrossRef]
- Williams, K.A. Three-dimensional structure of the ion-coupled transport protein NhaA. Nature 2000, 403, 112–115. [Google Scholar] [CrossRef]
- Schushan, M.; Xiang, M.; Bogomiakov, P.; Padan, E.; Rao, R.; Ben-Tal, N. Model-guided mutagenesis drives functional studies of human NHA2, implicated in hypertension. J. Mol. Biol. 2010, 396, 1181–1196. [Google Scholar] [CrossRef]
- Kondapalli, K.C.; Hack, A.; Schushan, M.; Landau, M.; Ben-Tal, N.; Rao, R. Functional evaluation of autism-associated mutations in NHE9. Nat. Commun. 2013, 4, 2510. [Google Scholar] [CrossRef]
- Wang, L.; Feng, X.; Zhao, H.; Wang, L.; An, L.; Qiu, Q.S. Functional analysis of the Na+, K+/H+ antiporter PeNHX3 from the tree halophyte Populus euphratica in yeast by model-guided mutagenesis. PLoS ONE 2014, 9, e104147. [Google Scholar] [CrossRef]
- Paulino, C.; Wöhlert, D.; Kapotova, E.; Yildiz, Ö.; Kühlbrandt, W. Structure and transport mechanism of the sodium/proton antiporter MjNhaP1. Elife 2014, 3, e03583. [Google Scholar] [CrossRef]
- Wöhlert, D.; Kühlbrandt, W.; Yildiz, Ö. Structure and substrate ion binding in the sodium/proton antiporter PaNhaP. Elife 2014, 3, e03579. [Google Scholar] [CrossRef]
- Ashnest, J.R.; Huynh, D.L.; Dragwidge, J.M.; Ford, B.A.; Gendall, A.R. Arabidopsis intracellular NHX-type sodium-proton antiporters are required for seed storage protein processing. Plant Cell Physiol. 2015, 56, 2220–2233. [Google Scholar] [CrossRef]
- Rodríguez-Rosales, M.P.; Gálvez, F.J.; Huertas, R.; Aranda, M.N.; Baghour, M.; Cagnac, O.; Venema, K. Plant NHX cation/proton antiporters. Plant Signal. Behav. 2009, 4, 265–276. [Google Scholar] [CrossRef]
- He, N.J.; Zhang, C.; Qi, X.W.; Zhao, S.C.; Tao, Y.; Yang, G.J.; Lee, T.H.; Wang, X.Y.; Cai, Q.L.; Li, D.; et al. Draft genome sequence of the mulberry tree Morus notabilis. Nat. Commun. 2013, 4, 2445. [Google Scholar] [CrossRef]
- Checker, V.G.; Khurana, P. Molecular and functional characterization of mulberry EST encoding remorin (MiREM) involved in abiotic stress. Plant Cell Rep. 2013, 32, 1729–1741. [Google Scholar] [CrossRef]
- Cao, B.; Long, D.; Zhang, M.; Liu, C.; Xiang, Z.; Zhao, A. Molecular characterization and expression analysis of the mulberry Na+/H+ exchanger gene family. Plant Physiol. Biochem. 2016, 99, 49–58. [Google Scholar] [CrossRef]
- Hernández, A.; Jiang, X.; Cubero, B.; Nieto, P.M.; Bressan, R.A.; Hasegawa, P.M.; Pardo, J.M. Mutants of the Arabidopsis thaliana Cation/H+ antiporter AtNHX1 conferring increased salt tolerance in Yeast the endosome/prevacuolar compartment is a target for salt toxicity. J. Biol. Chem. 2009, 284, 14276–14285. [Google Scholar] [CrossRef]
- Jaroszewski, L.; Rychlewski, L.; Li, Z.; Li, W.; Godzik, A. FFAS03: A server for profile-profile sequence alignments. Nucleic Acids Res. 2005, 33, 284–288. [Google Scholar] [CrossRef]
- Tusnady, G.E.; Simon, I. The HMMTOP transmembrane topology prediction server. Bioinformatics 2001, 17, 849–850. [Google Scholar] [CrossRef]
- Krogh, A.; Larsson, B.; Von Heijne, G.; Sonnhammer, E.L. Predicting transmembrane protein topology with a hidden Markov model: Application to complete genomes. J. Mol. Biol. 2001, 305, 567–580. [Google Scholar] [CrossRef]
- Nugent, T.; Jones, D.T. Detecting pore-lining regions in transmembrane protein sequences. BMC Bioinform. 2012, 13, 169. [Google Scholar] [CrossRef]
- Kessel, A.; Ben, T.N. Free energy determinants of peptide association with lipid bilayers. Curr. Top. Membr. 2002, 52, 205–253. [Google Scholar]
- Heijne, G. The distribution of positively charged residues in bacterial inner membrane proteins correlates with the transmembrane topology. EMBO J. 1986, 5, 3021–3027. [Google Scholar] [CrossRef]
- Wallin, E.; Heijne, G.V. Genome-wide analysis of integral membrane proteins from eubacterial, archaean, and eukaryotic organisms. Protein Sci. 1998, 7, 1029–1038. [Google Scholar] [CrossRef]
- Ali, R.; Brett, C.L.; Mukherjee, S.; Rao, R. Inhibition of sodium/proton exchange by a Rab-GTPase-activating protein regulates endosomal traffic in yeast. J. Biol. Chem. 2004, 279, 4498–4506. [Google Scholar] [CrossRef]
- Mendoza, I.; Rubio, F.; Rodriguez-Navarro, A.; Pardo, J.M. The protein phosphatase calcineurin is essential for NaCl tolerance of Saccharomyces cerevisiae. J. Biol. Chem. 1994, 269, 8792–8796. [Google Scholar]
- Pires, I.S.; Negrão, S.; Pentony, M.M.; Abreu, I.A.; Oliveira, M.M.; Purugganan, M.D. Different evolutionary histories of two cation/proton exchanger gene families in plants. BMC Plant Biol. 2013, 13, 97. [Google Scholar] [CrossRef]
- Rodríguez-Rosales, M.P.; Jiang, X.; Gálvez, F.J.; Aranda, M.N.; Cubero, B.; Venema, K. Overexpression of the tomato K+/H+ antiporter LeNHX2 confers salt tolerance by improving potassium compartmentalization. New Phytol. 2008, 179, 366–377. [Google Scholar] [CrossRef]
- Sun, M.H.; Ma, Q.J.; Hu, D.G.; Zhu, X.P.; You, C.X.; Shu, H.R. The glucose sensor mdhxk1 phosphorylates a tonoplast Na+/H+ exchanger to improve salt tolerance. Plant Physiol. 2018, 176, 2977–2990. [Google Scholar] [CrossRef] [PubMed]
- Kaufman, R.J.; Murtha-Riel, P.; Pittman, D.D.; Davies, M.V. Characterization of wild-type and ser53 mutant eukaryotic initiation factor 4e overexpression in mammalian cells. J. Biol. Chem. 1993, 268, 11902–11909. [Google Scholar] [PubMed]
- Clough, S.J.; Bent, A.F. Floral dip: A simplified method for Agrobacterium-mediated transformation of Arabidopsis thaliana. Plant J. 1998, 16, 735–743. [Google Scholar] [CrossRef]
- Arnon, D.I. Copper enzymes in isolated chloroplasts. Polyphenoloxidase in Beta vulgaris. Plant J. 1949, 24, 1. [Google Scholar] [CrossRef]
- Mayrose, I.; Mitchell, A.; Pupko, T. Site-specific evolutionary rate inference: Taking phylogenetic uncertainty into account. J. Mol. Evol. 2005, 60, 345–353. [Google Scholar] [CrossRef]
- Pettersen, E.F.; Goddard, T.D.; Huang, C.C.; Couch, G.S.; Greenblatt, D.M.; Meng, E.C.; Ferrin, T.E. UCSF Chimera—A visualization system for exploratory research and analysis. J. Biol. Chem. 2004, 25, 1605–1612. [Google Scholar] [CrossRef]
- Xu, K.; Zhang, H.; Blumwald, E.; Xia, T. A novel plant vacuolar Na+/H+ antiporter gene evolved by DNA shuffling confers improved salt tolerance in yeast. J. Biol. Chem. 2010, 285, 22999–23006. [Google Scholar] [CrossRef]






| Functional Damage | Subcellular | Conservation | Essential | Putative | |||||
|---|---|---|---|---|---|---|---|---|---|
| Mutant | NaCl | KCl | HYG | Localization | Residue | Location | Score | Residue (Y/N) | Role |
| E66Q | Mild | Significant | Significant | PVC | Glu66 | Core | 8 | Y | Charge compensated |
| E98Q | Mild | Significant | Subtle | PVC | Glu98 | Extramembrane loop | 6 | Y | Unclear |
| E99Q | Mild | Significant | Subtle | PVC | Glu99 | Extramembrane loop | 6 | Y | Unclear |
| D176N | Abolish | Abolish | Abolish | PVC | Asp176 | Core | 9 | Y | Charge compensated |
| E186Q | Mild | Significant | Subtle | PVC | Glu186 | Extramembrane loop | 7 | Y | Unclear |
| D190N | Subtle | Mild | Subtle | PVC | Asp190 | Extramembrane loop | 8 | N | - |
| E200Q | Abolish | Abolish | Abolish | PVC | Glu200 | Core | 9 | Y | Ion translocation |
| D205N | Abolish | Abolish | Abolish | PVC | Asp205 | Core | 9 | Y | Ion translocation |
| E271Q | Mild | Significant | Abolish | PVC | Glu271 | Extramembrane loop | 9 | Y | pH regulation |
| E287Q | Mild | Significant | Abolish | PVC | Glu287 | Core | 8 | Y | Ion translocation |
| E332Q | Mild | Significant | Abolish | PVC | Glu332 | Core | 9 | Y | Charge compensated |
| D342N | Subtle | Mild | Subtle | PVC | Asp342 | Extramembrane loop | 7 | N | - |
| D346N | Mild | Significant | Abolish | PVC | Glu346 | Extramembrane loop | 6 | Y | pH regulation |
| K120C | Mild | Significant | Abolish | PVC | Lys120 | Extramembrane loop | 5 | Y | pH regulation |
| K258C | Mild | Significant | Abolish | PVC | Lys258 | Extramembrane loop | 9 | Y | pH regulation |
| R367C | Abolish | Abolish | Abolish | PVC | Arg367 | Core | 9 | Y | Charge compensated |
| R402C | Mild | Significant | Abolish | Partial missorting | Arg402 | Core | 9 | Y | Charge compensated |
| P107C | Mild | Significant | Abolish | PVC | Pro107 | Core | 9 | Y | Ion translocation |
| P108C | Mild | Significant | Abolish | PVC | Pro108 | Core | 9 | Y | Ion translocation |
| S292C/D/K | Mild | Significant | Abolish | PVC | Ser292 | Core | 9 | Y | Ion translocation |
© 2020 by the authors. Licensee MDPI, Basel, Switzerland. This article is an open access article distributed under the terms and conditions of the Creative Commons Attribution (CC BY) license (http://creativecommons.org/licenses/by/4.0/).
Share and Cite
Cao, B.; Xia, Z.; Liu, C.; Fan, W.; Zhang, S.; Liu, Q.; Xiang, Z.; Zhao, A. New Insights into the Structure-Function Relationship of the Endosomal-Type Na+, K+/H+ Antiporter NHX6 from Mulberry (Morus notabilis). Int. J. Mol. Sci. 2020, 21, 428. https://doi.org/10.3390/ijms21020428
Cao B, Xia Z, Liu C, Fan W, Zhang S, Liu Q, Xiang Z, Zhao A. New Insights into the Structure-Function Relationship of the Endosomal-Type Na+, K+/H+ Antiporter NHX6 from Mulberry (Morus notabilis). International Journal of Molecular Sciences. 2020; 21(2):428. https://doi.org/10.3390/ijms21020428
Chicago/Turabian StyleCao, Boning, Zhongqiang Xia, Changying Liu, Wei Fan, Shuai Zhang, Qiao Liu, Zhonghuai Xiang, and Aichun Zhao. 2020. "New Insights into the Structure-Function Relationship of the Endosomal-Type Na+, K+/H+ Antiporter NHX6 from Mulberry (Morus notabilis)" International Journal of Molecular Sciences 21, no. 2: 428. https://doi.org/10.3390/ijms21020428
APA StyleCao, B., Xia, Z., Liu, C., Fan, W., Zhang, S., Liu, Q., Xiang, Z., & Zhao, A. (2020). New Insights into the Structure-Function Relationship of the Endosomal-Type Na+, K+/H+ Antiporter NHX6 from Mulberry (Morus notabilis). International Journal of Molecular Sciences, 21(2), 428. https://doi.org/10.3390/ijms21020428

