Placental Microarray Profiling Reveals Common mRNA and lncRNA Expression Patterns in Preeclampsia and Intrauterine Growth Restriction
Abstract
1. Introduction
2. Results
2.1. Clinical, Anthropometric, and Placental Histopathological Parameters of the Study Groups
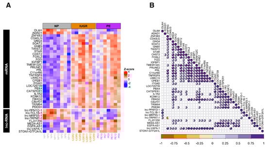
2.2. Global Placental Gene Expression Profiles in Preeclampsia and Intrauterine Growth Restriction
2.3. Gene Ontology Analysis for the Differentially Expressed Genes in IUGR and PE
2.4. qPCR Validation for Target Genes in Preeclampsia and Intrauterine Growth Restriction
3. Discussion
4. Materials and Methods
4.1. Ethics Statement
4.2. Study Groups
- (i)
- Preeclampsia (PE) with severe features diagnosed according to the ACOG 2013 criteria and following the 2019 ACOG practice bulletin guidelines on PE; systolic blood pressure ≥ 160 mmHg and/or diastolic blood pressure ≥ 110 mmHg, and a least one severity criteria (impaired liver function, proteinuria > 300 mg in 24 h, new development of renal insufficiency, thrombocytopenia, cerebral and visual disturbances).
- (ii)
- Intrauterine growth restriction (IUGR) without maternal complications, included cases with fetuses with ultrasound-estimated fetal weight below the 10th percentile, calculated using the Hadlock intrauterine growth curve. All cases presented a history of abnormal doppler waveforms in the venous duct, aortic isthmus, uterine, umbilical, and/or middle cerebral artery in the last ultrasound.
- (iii)
- Severe preeclampsia with Intrauterine growth restriction (PE-IUGR) included cases of women with early-onset severe preeclampsia and diagnosis of intrauterine growth restriction according to the criteria mentioned above.
- (iv)
- Control group was constituted of women with pregnancies at term (>37 weeks of gestation) who delivered normal weight newborns (birthweight between 10th–90th percentile) by elective or iterative C-section, without any major maternal-fetal complications. Follow up was carried out up to six weeks postpartum to discard the development of hypertensive disorders.
4.3. Data Collection
4.4. Sample Collection
4.5. RNA Extraction, Quality, and Integrity Determination.
4.6. Microarray Analysis
4.7. Data Analysis
4.7.1. Microarray Pre-Processing
4.7.2. Differential Expression Analysis
4.7.3. Functional Enrichment
4.8. Quantitative Real Time PCR
Supplementary Materials
Author Contributions
Funding
Acknowledgments
Conflicts of Interest
Abbreviations
| PE | Preeclampsia |
| IUGR | Intrauterine Growth Restriction |
| PE-IUGR | Preeclampsia with Intrauterine Growth Restriction |
| NP | Normal Pregnancy |
| pBMI | Pregestational Body Mass Index |
| GA | Gestational Age |
| GWG | Gestational Weight Gain |
| SGA | Small for Gestational Age |
| LGA | Large for Gestational Age |
References
- Tay, J.; Foo, L.; Masini, G.; Bennett, P.R.; McEniery, C.M.; Wilkinson, I.B.; Lees, C.C. Early and late preeclampsia are characterized by high cardiac output, but in the presence of fetal growth restriction, cardiac output is low: Insights from a prospective study. Am. J. Obstet. Gynecol. 2018, 218, 517.e1–517.e12. [Google Scholar] [CrossRef] [PubMed]
- Maršál, K. Preeclampsia and intrauterine growth restriction: Placental disorders still not fully understood. J. Perinat. Med. 2017, 45, 775–777. [Google Scholar] [CrossRef]
- Gestational Hypertension. ACOG Practice Bulletin No. 202: Gestational Hypertension and Preeclampsia. Obstet. Gynecol. 2019, 133, e1–e25. [Google Scholar]
- American College of Obstetricians; Task Force on Hypertension in Pregnancy. Hypertension in pregnancy. Report of the American College of Obstetricians and Gynecologists’ Task Force on Hypertension in Pregnancy. Obstet. Gynecol. 2013, 122, 1122–1131.
- Burton, G.J.; Jauniaux, E. Pathophysiology of placental-derived fetal growth restriction. Am. J. Obstet. Gynecol. 2018, 218, S745–S761. [Google Scholar] [CrossRef] [PubMed]
- Sibley, C.P.; Turner, M.A.; Cetin, I.; Ayuk, P.; Boyd, C.A.R.; D’Souza, S.W.; Glazier, J.D.; Greenwood, S.L.; Jansson, T.; Powell, T. Placental phenotypes of intrauterine growth. Pediatr. Res. 2005, 58, 827–832. [Google Scholar] [CrossRef]
- Roberts, J.M. Pathophysiology of ischemic placental disease. Semin. Perinatol. 2014, 38, 139–145. [Google Scholar] [CrossRef]
- Knöfler, M.; Haider, S.; Saleh, L.; Pollheimer, J.; Gamage, T.K.J.B.; James, J. Human placenta and trophoblast development: Key molecular mechanisms and model systems. Cell. Mol. Life Sci. 2019, 76, 3479–3496. [Google Scholar] [CrossRef]
- Staff, A.C.; Benton, S.J.; Von Dadelszen, P.; Roberts, J.M.; Taylor, R.N.; Powers, R.W.; Charnock-Jones, D.S.; Redman, C.W.G. Redefining preeclampsia using placenta-derived biomarkers. Hypertension 2013, 61, 932–942. [Google Scholar] [CrossRef]
- Cox, B.; Leavey, K.; Nosi, U.; Wong, F.; Kingdom, J. Placental transcriptome in development and pathology: Expression, function, and methods of analysis. Am. J. Obstet. Gynecol. 2015, 213, S138–S151. [Google Scholar] [CrossRef]
- McAninch, D.; Roberts, C.T.; Bianco-Miotto, T. Mechanistic insight into long noncoding RNAs and the placenta. Int. J. Mol. Sci. 2017, 18, 1371. [Google Scholar] [CrossRef] [PubMed]
- Zhou, R.; Zhu, Q.; Wang, Y.; Ren, Y.; Zhang, L.; Zhou, Y. Genomewide oligonucleotide microarray analysis on placentae of pre-eclamptic pregnancies. Gynecol. Obstet. Investig. 2006, 62, 108–114. [Google Scholar] [CrossRef] [PubMed]
- Nishizawa, H.; Pryor-Koishi, K.; Kato, T.; Kowa, H.; Kurahashi, H.; Udagawa, Y. Microarray Analysis of Differentially Expressed Fetal Genes in Placental Tissue Derived from Early and Late Onset Severe Pre-eclampsia. Placenta 2007, 28, 487–497. [Google Scholar] [CrossRef]
- Enquobahrie, D.A.; Meller, M.; Rice, K.; Psaty, B.M.; Siscovick, D.S.; Williams, M.A. Differential placental gene expression in preeclampsia. Am. J. Obstet. Gynecol. 2008, 199, e1–e11. [Google Scholar] [CrossRef] [PubMed]
- Sørensen, S.; Hoegh, A.M.; Borup, R.; Nielsen, F.C.; Hviid, T.V.F. Gene expression profiling of placentas affected by pre-eclampsia. J. Biomed. Biotechnol. 2010, 2010, 787545. [Google Scholar]
- Kleinrouweler, C.E.; van Uitert, M.; Moerland, P.D.; Ris-Stalpers, C.; van der Post, J.A.M.; Afink, G.B. Differentially Expressed Genes in the Pre-Eclamptic Placenta: A Systematic Review and Meta-Analysis. PLoS ONE 2013, 8, e68991. [Google Scholar] [CrossRef]
- Leavey, K.; Bainbridge, S.A.; Cox, B.J. Large scale aggregate microarray analysis reveals three distinct molecular subclasses of human preeclampsia. PLoS ONE 2015, 10, e0116508. [Google Scholar] [CrossRef]
- Sitras, V.; Paulssen, R.H.; Grønaas, H.; Leirvik, J.; Hanssen, T.A.; Vårtun, Å.; Acharya, G. Differential Placental Gene Expression in Severe Preeclampsia. Placenta 2009, 30, 424–433. [Google Scholar] [CrossRef]
- Parker, S.E.; Werler, M.M. Epidemiology of ischemic placental disease: A focus on preterm gestations. Semin. Perinatol. 2014, 38, 133–138. [Google Scholar] [CrossRef]
- Adams, T.; Yeh, C.; Bennett-Kunzier, N.; Kinzler, W.L. Long-term maternal morbidity and mortality associated with ischemic placental disease. Semin. Perinatol. 2014, 38, 146–150. [Google Scholar] [CrossRef]
- Ananth, C.V.; Vintzileos, A.M. Ischemic placental disease: Epidemiology and risk factors. Eur. J. Obstet. Gynecol. Reprod. Biol. 2011, 159, 77–82. [Google Scholar] [CrossRef] [PubMed]
- Calicchio, R.; Buffat, C.; Vaiman, D.; Miralles, F. Endothelial dysfunction: Role in the maternal syndrome of preeclampsia and long-term consequences for the cardiovascular system. Ann. Cardiol. Angeiol. (Paris) 2013, 62, 215–220. [Google Scholar] [CrossRef] [PubMed]
- Turco, M.Y.; Moffett, A. Development of the human placenta. Development 2019. [Google Scholar] [CrossRef]
- Moffett, A.; Loke, C.; McLaren, A. Biology and Pathology of Trophoblast; Cambridge University Press: Cambridge, UK, 2006; ISBN 9780511545207. [Google Scholar]
- Soares, M.J.; Iqbal, K.; Kozai, K. Hypoxia and Placental Development. Birth Defects Res. 2017, 109, 1309–1329. [Google Scholar] [CrossRef] [PubMed]
- Soares, M.J.; Chapman, B.M.; Rasmussen, C.A.; Dai, G.; Kamei, T.; Orwig, K.E. Differentiation of trophoblast endocrine cells. Placenta 1996, 17, 277–289. [Google Scholar] [CrossRef]
- Ananth, C.V. Ischemic placental disease: A unifying concept for preeclampsia, intrauterine growth restriction, and placental abruption. Semin. Perinatol. 2014, 38, 131–132. [Google Scholar] [CrossRef]
- Gilbert, J.S.; Ryan, M.J.; Lamarca, B.B.; Sedeek, M.; Murphy, S.R.; Granger, J.P. Pathophysiology of hypertension during preeclampsia: Linking placental ischemia with endothelial dysfunction. Am. J. Physiol. Heart Circ. Physiol. 2008, 294, H541–H550. [Google Scholar] [CrossRef]
- Mifsud, W.; Sebire, N.J. Placental pathology in early-onset and late-onset fetal growth restriction. Fetal Diagn. Ther. 2014, 36, 117–128. [Google Scholar] [CrossRef]
- Triche, E.W.; Uzun, A.; Dewan, A.T.; Kurihara, I.; Liu, J.; Occhiogrosso, R.; Shen, B.; Parker, J.; Padbury, J.F. Bioinformatic approach to the genetics of preeclampsia. Obstet. Gynecol. 2014, 123, 1155–1161. [Google Scholar] [CrossRef]
- Tsai, S.; Hardison, N.E.; James, A.H.; Motsinger-Reif, A.A.; Bischoff, S.R.; Thames, B.H.; Piedrahita, J.A. Transcriptional profiling of human placentas from pregnancies complicated by preeclampsia reveals disregulation of sialic acid acetylesterase and immune signalling pathways. Placenta 2011, 32, 175–182. [Google Scholar] [CrossRef]
- Nishizawa, H.; Ota, S.; Suzuki, M.; Kato, T.; Sekiya, T.; Kurahashi, H.; Udagawa, Y. Comparative gene expression profiling of placentas from patients with severe pre-eclampsia and unexplained fetal growth restriction. Reprod. Biol. Endocrinol. 2011, 9, 107. [Google Scholar] [CrossRef] [PubMed]
- Meng, T.; Chen, H.; Sun, M.; Wang, H.; Zhao, G.; Wang, X. Identification of differential gene expression profiles in placentas from preeclamptic pregnancies versus normal pregnancies by DNA microarrays. Omi. J. Integr. Biol. 2012, 16, 301–311. [Google Scholar] [CrossRef] [PubMed]
- Chelbi, S.T.; Vaiman, D. Genetic and epigenetic factors contribute to the onset of preeclampsia. Mol. Cell. Endocrinol. 2008, 282, 120–129. [Google Scholar] [CrossRef] [PubMed]
- McCarthy, C.; Cotter, F.E.; McElwaine, S.; Twomey, A.; Mooney, E.E.; Ryan, F.; Vaughan, J. Altered gene expression patterns in intrauterine growth restriction: Potential role of hypoxia. Am. J. Obstet. Gynecol. 2007, 196, e1–e70. [Google Scholar] [CrossRef]
- Leavey, K.; Benton, S.J.; Grynspan, D.; Kingdom, J.C.; Bainbridge, S.A.; Cox, B.J. Unsupervised Placental Gene Expression Profiling Identifies Clinically Relevant Subclasses of Human Preeclampsia. Hypertension 2016, 68, 137–147. [Google Scholar] [CrossRef]
- Benny, P.A.; Alakwaa, F.M.; Schlueter, R.J.; Lassiter, C.B.; Garmire, L.X. A review of omics approaches to study preeclampsia. Placenta 2020, 92, 17–27. [Google Scholar] [CrossRef] [PubMed]
- Vaiman, D.; Calicchio, R.; Miralles, F. Landscape of Transcriptional Deregulations in the Preeclamptic Placenta. PLoS ONE 2013, 8, e65498. [Google Scholar] [CrossRef]
- Vásárhelyi, B.; Cseh, Á.; Kocsis, I.; Treszl, A.; Györffy, B.; Rigó, J. Three mechanisms in the pathogenesis of pre-eclampsia suggested by over-represented transcription factor-binding sites detected with comparative promoter analysis. Mol. Hum. Reprod. 2006, 12, 31–34. [Google Scholar] [CrossRef]
- Gibbs, I.; Leavey, K.; Benton, S.J.; Grynspan, D.; Bainbridge, S.A.; Cox, B.J. Placental transcriptional and histologic subtypes of normotensive fetal growth restriction are comparable to preeclampsia. Am. J. Obstet. Gynecol. 2019, 220, e1–e110. [Google Scholar] [CrossRef]
- Madeleneau, D.; Buffat, C.; Mondon, F.; Grimault, H.; Rigourd, V.; Tsatsaris, V.; Letourneur, F.; Vaiman, D.; Barbaux, S.; Gascoin, G. Transcriptomic analysis of human placenta in intrauterine growth restriction. Pediatr. Res. 2015, 77, 799–807. [Google Scholar] [CrossRef]
- Baschat, A.A.; Hecher, K. Fetal Growth Restriction due to Placental Disease. Semin. Perinatol. 2004, 28, 67–80. [Google Scholar] [CrossRef] [PubMed]
- Robinson, W.P.; Peñaherrera, M.S.; Konwar, C.; Yuan, V.; Wilson, S.L. Epigenetic Modifications in the Human Placenta. In Human Reproductive and Prenatal Genetics; Academic Press: Cambridge, MA, USA, 2019. [Google Scholar]
- Desforges, M.; Sibley, C.P. Placental nutrient supply and fetal growth. Int. J. Dev. Biol. 2010, 54, 377–390. [Google Scholar] [CrossRef] [PubMed]
- Sitras, V.; Paulssen, R.; Leirvik, J.; Vårtun, Å.; Acharya, G. Placental gene expression profile in intrauterine growth restriction due to placental insufficiency. Reprod. Sci. 2009, 16, 701–711. [Google Scholar] [CrossRef] [PubMed]
- Zhang, S.; Regnault, T.R.H.; Barker, P.L.; Botting, K.J.; McMillen, I.C.; McMillan, C.M.; Roberts, C.T.; Morrison, J.L. Placental adaptations in growth restriction. Nutrients 2015, 7, 360–389. [Google Scholar] [CrossRef]
- Barut, F.; Barut, A.; Gun, B.D.; Kandemir, N.O.; Harma, M.I.; Harma, M.; Aktunc, E.; Ozdamar, S.O. Intrauterine growth restriction and placental angiogenesis. Diagn. Pathol. 2010, 5, 24. [Google Scholar] [CrossRef]
- Schiessl, B.; Mylonas, I.; Hantschmann, P.; Kuhn, C.; Schulze, S.; Kunze, S.; Friese, K.; Jeschke, U. Expression of endothelial NO synthase, inducible NO synthase, and estrogen receptors alpha and beta in placental tissue of normal, preeclamptic, and intrauterine growth-restricted pregnancies. J. Histochem. Cytochem. 2005, 53, 1441–1449. [Google Scholar] [CrossRef]
- Yzydorczyk, C.; Armengaud, J.B.; Peyter, A.C.; Chehade, H.; Cachat, F.; Juvet, C.; Siddeek, B.; Simoncini, S.; Sabatier, F.; Dignat-George, F.; et al. Endothelial dysfunction in individuals born after fetal growth restriction: Cardiovascular and renal consequences and preventive approaches. J. Dev. Orig. Health Dis. 2017, 8, 448–464. [Google Scholar] [CrossRef]
- Matuszyk, J.; Strzadała, L. Signaling pathways and their role in maturation and function of T lymphocytes. Postepy Hig. Med. Dosw. 1997, 51, 351–365. [Google Scholar]
- Majewska, M.; Lipka, A.; Paukszto, L.; Jastrzebski, J.P.; Szeszko, K.; Gowkielewicz, M.; Lepiarczyk, E.; Jozwik, M.; Majewski, M.K. Placenta transcriptome profiling in intrauterine growth restriction (IUGR). Int. J. Mol. Sci. 2019, 20, 1510. [Google Scholar] [CrossRef]
- Daoud, G.; Rassart, É.É.; Masse, A.; Lafond, J. Src family kinases play multiple roles in differentiation of trophoblasts from human term placenta. J. Physiol. 2006, 571, 537–553. [Google Scholar] [CrossRef] [PubMed]
- Wang, G.; Yu, J.; Yang, Y.; Liu, X.; Zhao, X.; Guo, X.; Duan, T.; Lu, C.; Kang, J. Whole-transcriptome sequencing uncovers core regulatory modules and gene signatures of human fetal growth restriction. Clin. Transl. Med. 2020, 9, 9. [Google Scholar] [CrossRef]
- Buffat, C.; Mondon, F.; Rigourd, V.; Boubred, F.; Bessières, B.; Fayol, L.; Feuerstein, J.M.; Gamerre, M.; Jammes, H.; Rebourcet, R.; et al. A hierarchical analysis of transcriptome alterations in intrauterine growth restriction (IUGR) reveals common pathophysiological pathways in mammals. J. Pathol. 2007, 213, 337–346. [Google Scholar] [CrossRef] [PubMed]
- Struwe, E.; Berzl, G.; Schild, R.; Blessing, H.; Drexel, L.; Hauck, B.; Tzschoppe, A.; Weidinger, M.; Sachs, M.; Scheler, C.; et al. Microarray analysis of placental tissue in intrauterine growth restriction. Clin. Endocrinol. (Oxf.) 2010, 72, 241–247. [Google Scholar] [CrossRef] [PubMed]
- Sosa, S.E.Y.; Flores-Pliego, A.; Espejel-Nuñez, A.; Medina-Bastidas, D.; Vadillo-Ortega, F.; Zaga-Clavellina, V.; Estrada-Gutierrez, G. New insights into the role of matrix metalloproteinases in preeclampsia. Int. J. Mol. Sci. 2017, 18, 1448. [Google Scholar] [CrossRef] [PubMed]
- van Rijn, B.B.; Hoeks, L.B.; Bots, M.L.; Franx, A.; Bruinse, H.W. Outcomes of subsequent pregnancy after first pregnancy with early-onset preeclampsia. Am. J. Obstet. Gynecol. 2006, 195, 723–728. [Google Scholar] [CrossRef] [PubMed]
- Veerbeek, J.H.W.; Hermes, W.; Breimer, A.Y.; Van Rijn, B.B.; Koenen, S.V.; Mol, B.W.; Franx, A.; De Groot, C.J.M.; Koster, M.P.H. Cardiovascular disease risk factors after early-onset preeclampsia, late-onset preeclampsia, and pregnancy-induced hypertension. Hypertension 2015, 65, 600–606. [Google Scholar] [CrossRef]
- Brosens, I.; Pijnenborg, R.; Vercruysse, L.; Romero, R. The “great Obstetrical Syndromes” are associated with disorders of deep placentation. Am. J. Obstet. Gynecol. 2011, 204, 193–201. [Google Scholar] [CrossRef]
- Burton, G.J.; Jauniaux, E. Placental oxidative stress: From miscarriage to preeclampsia. J. Soc. Gynecol. Investig. 2004, 11, 342–352. [Google Scholar] [CrossRef]
- Than, N.G.; Romero, R.; Tarca, A.L.; Kekesi, K.A.; Xu, Y.; Xu, Z.; Juhasz, K.; Bhatti, G.; Leavitt, R.J.; Gelencser, Z.; et al. Integrated systems biology approach identifies novel maternal and placental pathways of preeclampsia. Front. Immunol. 2018, 9, 1661. [Google Scholar] [CrossRef]
- Dessì, A.; Marincola, F.C.; Fanos, V. Metabolomics and the great obstetrical syndromes—GDM, PET, and IUGR. Best Pract. Res. Clin. Obstet. Gynaecol. 2015, 29, 156–164. [Google Scholar] [CrossRef]
- Sweeting, A.; Park, F.; Hyett, J. The first trimester: Prediction and prevention of the great obstetrical syndromes. Best Pract. Res. Clin. Obstet. Gynaecol. 2015, 29, 183–193. [Google Scholar] [CrossRef] [PubMed]
- Rana, S.; Lemoine, E.; Granger, J.; Karumanchi, S.A. Preeclampsia: Pathophysiology, Challenges, and Perspectives. Circ. Res. 2019, 124, 1094–1112. [Google Scholar] [CrossRef] [PubMed]
- Sõber, S.; Reiman, M.; Kikas, T.; Rull, K.; Inno, R.; Vaas, P.; Teesalu, P.; Marti, J.M.L.; Mattila, P.; Laan, M. Extensive shift in placental transcriptome profile in preeclampsia and placental origin of adverse pregnancy outcomes. Sci. Rep. 2015, 5, 13336. [Google Scholar] [CrossRef] [PubMed]
- Jobe, S.O.; Tyler, C.T.; Magness, R.R. Aberrant synthesis, metabolism, and plasma accumulation of circulating estrogens and estrogen metabolites in preeclampsia implications for vascular dysfunction. Hypertension 2013, 61, 480–487. [Google Scholar] [CrossRef]
- Hertig, A.; Liere, P. New markers in preeclampsia. Clin. Chim. Acta 2010, 411, 1591–1595. [Google Scholar] [CrossRef]
- Newbern, D.; Freemark, M. Placental hormones and the control of maternal metabolism and fetal growth. Curr. Opin. Endocrinol. Diabetes Obes. 2011, 18, 409–416. [Google Scholar] [CrossRef]
- Fowden, A.L.; Forhead, A.J. Hormones as epigenetic signals in developmental programming. Exp. Physiol. 2009, 94, 607–625. [Google Scholar] [CrossRef]
- Sandovici, I.; Hoelle, K.; Angiolini, E.; Constância, M. Placental adaptations to the maternal-fetal environment: Implications for fetal growth and developmental programming. Proc. Reprod. Biomed. Online 2012, 25, 68–89. [Google Scholar] [CrossRef]
- Yivgi-Ohana, N.; Sher, N.; Melamed-Book, N.; Eimerl, S.; Koler, M.; Manna, P.R.; Stocco, D.M.; Orly, J. Transcription of steroidogenic acute regulatory protein in the rodent ovary and placenta: Alternative modes of cyclic adenosine 3′,5′- monophosphate dependent and independent regulation. Endocrinology 2009, 150, 977–989. [Google Scholar] [CrossRef][Green Version]
- Manna, P.R.; Dyson, M.T.; Stocco, D.M. Regulation of the steroidogenic acute regulatory protein gene expression: Present and future perspectives. Mol. Hum. Reprod. 2009, 15, 321–333. [Google Scholar] [CrossRef]
- Ahmed, O.; Pramfalk, C.; Pedrelli, M.; Olin, M.; Steffensen, K.R.; Eriksson, M.; Parini, P. Genetic depletion of Soat2 diminishes hepatic steatosis via genes regulating de novo lipogenesis and by GLUT2 protein in female mice. Dig. Liver Dis. 2019, 51, 1016–1022. [Google Scholar] [CrossRef] [PubMed]
- Benny, P.; Yamasato, K.; Yunits, B.; Zhu, X.; Ching, T.; Garmire, L.X.; Berry, M.J.; Towner, D. Maternal cardiovascular-related single nucleotide polymorphisms, genes, and pathways associated with early-onset preeclampsia. PLoS ONE 2019, 14, e0222672. [Google Scholar] [CrossRef] [PubMed]
- Ain, R.; Canham, L.N.; Soares, M.J. Dexamethasone-induced intrauterine growth restriction impacts the placental prolactin family, insulin-like growth factor-II and the Akt signaling pathway. J. Endocrinol. 2005, 185, 253–263. [Google Scholar] [CrossRef] [PubMed]
- Fowler, D.J.; Nicolaides, K.H.; Miell, J.P. Insulin-like growth factor binding protein-1 (IGFBP-1): A multifunctional role in the human female reproductive tract. Hum. Reprod. Update 2000, 6, 495–504. [Google Scholar] [CrossRef]
- Bhatia, S.; Faessen, G.H.; Carland, G.; Balise, R.L.; Gargosky, S.E.; Druzin, M.; El-Sayed, Y.; Wilson, D.M.; Giudice, L.C. A longitudinal analysis of maternal serum insulin-like growth factor I (IGF-I) and total and nonphosphorylated IGF-binding protein-1 in human pregnancies complicated by intrauterine growth restriction. J. Clin. Endocrinol. Metab. 2002, 87, 1864–1870. [Google Scholar] [CrossRef]
- Kimyon Comert, G.; Esin, S.; Caglar, G.S.; Yirci, B.; Ozdemir, S.; Demirtas, S.; Kandemir, O. The correlation between birth weight and insulin-like growth factor-binding protein-1 (IGFBP-1), kisspeptin-1 (KISS-1), and three-dimensional fetal volume. J. Matern. Fetal Neonatal Med. 2019, 32, 2152–2158. [Google Scholar] [CrossRef]
- Gaccioli, F.; Aye, I.L.M.H.; Sovio, U.; Charnock-Jones, D.S.; Smith, G.C.S. Screening for fetal growth restriction using fetal biometry combined with maternal biomarkers. Am. J. Obstet. Gynecol. 2018, 218, S725–S737. [Google Scholar] [CrossRef]
- Ness, R.B.; Sibai, B.M. Shared and disparate components of the pathophysiologies of fetal growth restriction and preeclampsia. Am. J. Obstet. Gynecol. 2006, 195, 40–49. [Google Scholar] [CrossRef]
- LaMarca, B.; Amaral, L.M.; Harmon, A.C.; Cornelius, D.C.; Faulkner, J.L.; Cunningham, M.W., Jr. Placental Ischemia and Resultant Phenotype in Animal Models of Preeclampsia. Curr. Hypertens. Rep. 2016, 18, 38. [Google Scholar] [CrossRef]
- Bretelle, F.; Sabatier, F.; Shojai, R.; Agostini, A.; Dignat-George, F.; Blanc, B.; D’Ercole, C. New insight in physiopathology of preeclampsia and intra-uterine growth retardation: Role of inflammation. Gynecol. Obstet. Fertil. 2004, 32, 482–489. [Google Scholar] [CrossRef]
- Huang, X.; Anderle, P.; Hostettler, L.; Baumann, M.U.; Surbek, D.V.; Ontsouka, E.C.; Albrecht, C. Identification of placental nutrient transporters associated with intrauterine growth restriction and pre-eclampsia. BMC Genom. 2018, 19, 173. [Google Scholar] [CrossRef] [PubMed]
- He, X.; He, Y.; Xi, B.; Zheng, J.; Zeng, X.; Cai, Q.; OuYang, Y.; Wang, C.; Zhou, X.; Huang, H.; et al. LncRNAs expression in preeclampsia placenta reveals the potential role of LncRNAs contributing to preeclampsia pathogenesis. PLoS ONE 2013, 8, e81437. [Google Scholar] [CrossRef] [PubMed]
- Song, X.; Luo, X.; Gao, Q.; Wang, Y.; Gao, Q.; Long, W. Dysregulation of LncRNAs in Placenta and Pathogenesis of Preeclampsia. Curr. Drug Targets 2017, 18, 1165–1170. [Google Scholar] [CrossRef] [PubMed]
- Luo, X.; Li, X. Long non-coding RNAs serve as diagnostic biomarkers of preeclampsia and modulate migration and invasiveness of trophoblast cells. Med. Sci. Monit. 2018, 24, 84–91. [Google Scholar] [CrossRef] [PubMed]
- Azari, I.; Ghafouri-Fard, S.; Omrani, M.D.; Arsang-Jang, S.; Tamandani, D.M.K.; Rigi, M.S.; Rafiee, S.; Pouresmaeili, F.; Taheri, M. Expression of long non-coding RNAs in placentas of intrauterine growth restriction (IUGR) pregnancies. Rep. Biochem. Mol. Biol. 2019, 8, 25–31. [Google Scholar] [PubMed]
- Zuckerwise, L.; Li, J.; Lu, L.; Men, Y.; Geng, T.; Buhimschi, C.S.; Buhimschi, I.A.; Bukowski, R.; Guller, S.; Paidas, M.; et al. H19 long noncoding RNA alters trophoblast cell migration and invasion by regulating TβR3 in placentae with fetal growth restriction. Oncotarget 2016, 7, 38398–38407. [Google Scholar] [CrossRef]
- Basak, T.; Ain, R. Long non-coding RNAs in placental development and disease. Non-Coding RNA Investig. 2019. [Google Scholar] [CrossRef]
- Zhao, Z.M.; Jiang, J. Lowly expressed EGFR-AS1 promotes the progression of preeclampsia by inhibiting the EGFR-JAK/STAT signaling pathway. Eur. Rev. Med. Pharmcol. Sci. 2018, 22, 6190–6197. [Google Scholar]




| (a) Individuals for Microarray Analysis | IUGR (n = 7) | PE (n = 7) | PE-IUGR (n = 6) | NP (n = 8) |
| Maternal Age (Years) | 26 ± 1.4 | 30.57 ± 1.5 | 30.33 ± 2.6 | 30.57 ± 6.18 |
| pBMI (kg/m2) | 26.4 ± 1.7 | 29.9 ± 1.4 | 25.36 ± 1.66 | 24.3 ± 0.9 |
| GWG (kg) | 7.4 ± 2.4 | 6.42 ± 1.3 | 9.5 ± 1.79 | 8.3 ± 1.6 |
| Nulliparity (%) | 50 | 14 | 50 | 0 |
| SBP (mmHg) | 108.4 ± 5.1 | 167.8 ± 3.1 * | 171.6 ± 3.8 * | 103.5 ± 3.8 |
| DBP (mmHg) | 71.14 ± 5.3 | 112.14 ± 2.85 * | 116.6 ± 1.9 * | 68 ± 1.75 |
| 24 h Urine Protein (mg/dL) | ND | 370.03 ± 79.52 | 1296.8 ± 407.6 | ND |
| Urea (mg/dL) | 16.22 ± 2.5 | 18.95 ± 2.8 * | 25.49 ± 4.7 | 13.2 ± 1.6 |
| Creatinine (mg/dL) | 0.51 ± 0.03 | 0.58 ± 0.39 | 0.74 ± 0.05 * | 0.54 ± 0.41 |
| UA (mg/dL) | 4.13 ± 0.9 | 5.12 ± 0.6 * | 5.15 ± 2.3 * | 3.55 ± 1.13 |
| Hb (g/dL) | 12.88 ± 0.63 | 13.25 ± 0.45 | 14.4 ± 0.44 * | 12.98 ± 0.36 |
| Platelet count (× 109/L) | 240.42 ± 10.26 | 201.57 ± 17.59 | 252.83 ± 40.85 | 286.16 ± 43.91 |
| Early Onset (%) | 14 | 85 | 100 | N/A |
| Gestational Age at birth (Weeks) | 38.5 ± 0.48 | 32.9 ± 0.98 * | 32.01 ± 1.15 * | 38.5 ± 0.48 |
| Hadlock Percentile⊥ | 3.1 ± 0.85 | 37.2 ± 17.5 | 3 ± 0.85 | N/A |
| Newborn weight (g) | 2175.5 ± 241.3 * | 1958 ± 176.79 * | 1136.66 ± 176.79 * | 3167 ± 130.69 |
| Newborn length (cm) | 45 ± 1.75 * | 43.71 ± 1.83 * | 37.5 ± 1.6 * | 49.21 ± 0.63 |
| Fetal Sex (M/F) | 4/3 | 4/3 | 1/5 | 5/2 |
| (b) Individuals for RT-qPCR assays | IUGR (n = 12) | PE (n = 11) | PE-IUGR (n = 11) | NP (n = 11) |
| Maternal Age (Years) | 26.8 ± 1.8 | 30.4 ± 1.4 | 32.2 ± 2.1 | 32.4 ± 2 |
| pBMI (kg/m2) | 26 ± 1.26 | 39.9 ± 1.06 | 25.9 ± 1.3 | 27.5 ± 1.2 |
| GWG (kg) | 8.19 ± 1.52 | 6.3 ± 1.3 | 8.19 ± 1.5 | 9.6 ± 1.6 |
| Nulliparity (%) | 25 | 9.1 | 36.3 * | 0 |
| SBP (mmHg) | 108.8 ± 3.5 | 167 ± 2.5 * | 171.3 ± 3.07 * | 105.6 ± 2.7 |
| DBP (mmHg) | 72.3 ± 3.6 | 112.3 ± 1.8 * | 113.9 ± 2.7 * | 68.8 ± 1.2 |
| 24 h Urine Protein (mg/dL) | ND | 479.4 ± 132.6 | 1287.7 ± 279.8 | ND |
| Urea (mg/dL) | 18.1 ± 1.8 | 27.9 ± 7.8 * | 24.4 ± 3.3 * | 14.2 ± 1.3 |
| Creatinine (mg/dL) | 0.51 ± 0.02 | 0.73 ± 0.9 | 0.75 ± 0.4 * | 0.55 ± 0.2 |
| UA (mg/dL) | 3.9 ± 0.8 | 5.9 ± 0.5 * | 5.5 ± 0.57 * | 3.8 ± 0.25 |
| Hb (g/dL) | 13 ± 0.38 | 13.3 ± 0.32 | 14.3 ± 0.3 | 13.2 ± 0.3 |
| Platelet count (× 109/L) | 234.9 ± 14.7 | 214.3 ± 20.9 | 258.9 ± 29.1 | 261.7 ± 26.5 |
| Early Onset (%) | 8.3 | 75 | 100 | N/A |
| Gestational Age at birth (Weeks) | 36.8 ± 0.58 * | 33.6 ± 0.87 * | 32.3 ± 0.78 * | 38.7 ± 0.3 |
| Hadlock Hadlock Percentile⊥ | 3.1 ± 0.6 | 28.9 ± 13.2 | 3 ± 0.5 | N/A |
| Newborn weight (g) | 2175.3 ± 144.87 * | 2088 ± 163.3 * | 1191.7 ± 125.6 * | 33175 ± 138.9 |
| Newborn length (cm) | 45 ± 1.05 * | 43.7 ± 1.3 * | 37.9 ± 1.1 * | 49.7 ± 0.5 |
| Fetal Sex (M/F) | 6/6 | 6/5 | 4/7 | 6/5 |
| Index | Term | p-Value | Odds Ratio | Genes |
|---|---|---|---|---|
| Down-Regulated Genes | ||||
| 1 | Neuroactive ligand-receptor interaction | 0.00743 | 4.11 | KISS, UTS2R, P2RY6, CCK, RXFP3 |
| 2 | Fatty acid biosynthesis | 0.04582 | 21.37 | OLAH |
| 3 | Arginine biosynthesis | 0.07297 | 13.23 | NOS3 |
| 4 | Platelet activation | 0.07363 | 4.48 | NOS3, ITGB3 |
| 5 | Relaxin signaling pathway | 0.07986 | 4.27 | NOS3, RXFP3 |
| 6 | Fluid shear stress and atherosclerosis | 0.08952 | 4.00 | NOS3, ITGB3 |
| 7 | PI3K-Akt signaling pathway | 0.13524 | 2.35 | NOS3, ITGB3, SGK2 |
| 8 | Ether lipid metabolism | 0.15608 | 5.91 | GDPD1 |
| 9 | Arginine and proline metabolism | 0.16216 | 5.67 | NOS3 |
| 10 | Proteoglycans in cancer | 0.16337 | 2.76 | ITGB3, ANK3 |
| 11 | N-Glycan biosynthesis | 0.16519 | 5.56 | MAN1A2 |
| 12 | Regulation of actin cytoskeleton | 0.18001 | 2.60 | ITGB3, SPATA13 |
| 13 | VEGF signaling pathway | 0.19192 | 4.71 | NOS3 |
| Up-Regulated Genes | ||||
| 1 | Cytokine-cytokine receptor interaction | 0.00000 | 4.78 | IL10, CCL23, IL15, IL1R2, CCL4L2, PRL, CXCL10, CXCL11, CD40LG, IL18RAP, IFNG, IL1B, CXCR3, IL2RB, TNFRSF8, CCL18, IL17D, CCR2 |
| 2 | Chemokine signaling pathway | 0.00001 | 4.93 | CXCL10, ITK, CXCL11, CCL23, SHC3, GNG4, CCL4L2, CXCR3, GNB5, ADCY1, CCL18, CCR2 |
| 3 | Primary immunodeficiency | 0.00001 | 12.67 | ZAP70, CD40LG, CD8B, LCK, TAP1, CD3D |
| 4 | Natural killer cell mediated cytotoxicity | 0.00001 | 5.96 | ZAP70, SHC3, IFNG, KIR2DS2, LCK, SH2D1B, GZMB, CD48, KLRC1, ITGAL |
| 5 | Neuroactive ligand-receptor interaction | 0.00003 | 3.47 | OXTR, GZMA, F2R, HTR2B, FPR3 PRL, RXFP1, C3, P2RY8, GAL, CNR1, SST, ADORA3, TAC3, VIP |
| 6 | Hematopoietic cell lineage | 0.00003 | 6.44 | CD8B, CD5, IL1R2, IL1B, CD38, HLA-DQA2, CD3D, CD22 |
| 7 | T cell receptor signaling pathway | 0.00005 | 6.19 | IL10, ITK, ZAP70, CD40LG, CD8B, IFNG, LCK, CD3D |
| 8 | Antigen processing and presentation | 0.00006 | 7.10 | IFNG, CD8B, KIR2DS2, TAP1, KLRC1, B2M, HLA-DQA2 |
| 9 | Th17 cell differentiation | 0.00007 | 5.84 | ZAP70, IFNG, LCK, IL1B, IL2RB, IL17D, HLA-DQA2, CD3D |
| 10 | Allograft rejection | 0.00012 | 10.28 | IL10, CD40LG, IFNG, GZMB, HLA-DQA2 |
| 11 | Graft-versus-host disease | 0.00017 | 9.53 | IFNG, IL1B, GZMB, KLRC1, HLA-DQA2 |
| 13 | Th1 and Th2 cell differentiation | 0.00018 | 5.94 | ZAP70, IFNG, LCK, IL2RB, CD3D, RUNX3, HLA-DQA2 |
© 2020 by the authors. Licensee MDPI, Basel, Switzerland. This article is an open access article distributed under the terms and conditions of the Creative Commons Attribution (CC BY) license (http://creativecommons.org/licenses/by/4.0/).
Share and Cite
Medina-Bastidas, D.; Guzmán-Huerta, M.; Borboa-Olivares, H.; Ruiz-Cruz, C.; Parra-Hernández, S.; Flores-Pliego, A.; Salido-Guadarrama, I.; Camargo-Marín, L.; Arambula-Meraz, E.; Estrada-Gutierrez, G. Placental Microarray Profiling Reveals Common mRNA and lncRNA Expression Patterns in Preeclampsia and Intrauterine Growth Restriction. Int. J. Mol. Sci. 2020, 21, 3597. https://doi.org/10.3390/ijms21103597
Medina-Bastidas D, Guzmán-Huerta M, Borboa-Olivares H, Ruiz-Cruz C, Parra-Hernández S, Flores-Pliego A, Salido-Guadarrama I, Camargo-Marín L, Arambula-Meraz E, Estrada-Gutierrez G. Placental Microarray Profiling Reveals Common mRNA and lncRNA Expression Patterns in Preeclampsia and Intrauterine Growth Restriction. International Journal of Molecular Sciences. 2020; 21(10):3597. https://doi.org/10.3390/ijms21103597
Chicago/Turabian StyleMedina-Bastidas, Diana, Mario Guzmán-Huerta, Hector Borboa-Olivares, César Ruiz-Cruz, Sandra Parra-Hernández, Arturo Flores-Pliego, Ivan Salido-Guadarrama, Lisbeth Camargo-Marín, Eliakym Arambula-Meraz, and Guadalupe Estrada-Gutierrez. 2020. "Placental Microarray Profiling Reveals Common mRNA and lncRNA Expression Patterns in Preeclampsia and Intrauterine Growth Restriction" International Journal of Molecular Sciences 21, no. 10: 3597. https://doi.org/10.3390/ijms21103597
APA StyleMedina-Bastidas, D., Guzmán-Huerta, M., Borboa-Olivares, H., Ruiz-Cruz, C., Parra-Hernández, S., Flores-Pliego, A., Salido-Guadarrama, I., Camargo-Marín, L., Arambula-Meraz, E., & Estrada-Gutierrez, G. (2020). Placental Microarray Profiling Reveals Common mRNA and lncRNA Expression Patterns in Preeclampsia and Intrauterine Growth Restriction. International Journal of Molecular Sciences, 21(10), 3597. https://doi.org/10.3390/ijms21103597

