Regulatory Effect of Bacillus subtilis on Cytokines of Dendritic Cells in Grass Carp (Ctenopharyngodon Idella)
Abstract
1. Introduction
2. Results
2.1. Isolation and Culture of Dendritic-Like Cells in Grass Carp
2.2. Identification of Biological Function and Expression of Functional Molecular Markers in Dendritic Cells (DCs)
2.3. Transcriptome Profiling of DCs in Grass Carp
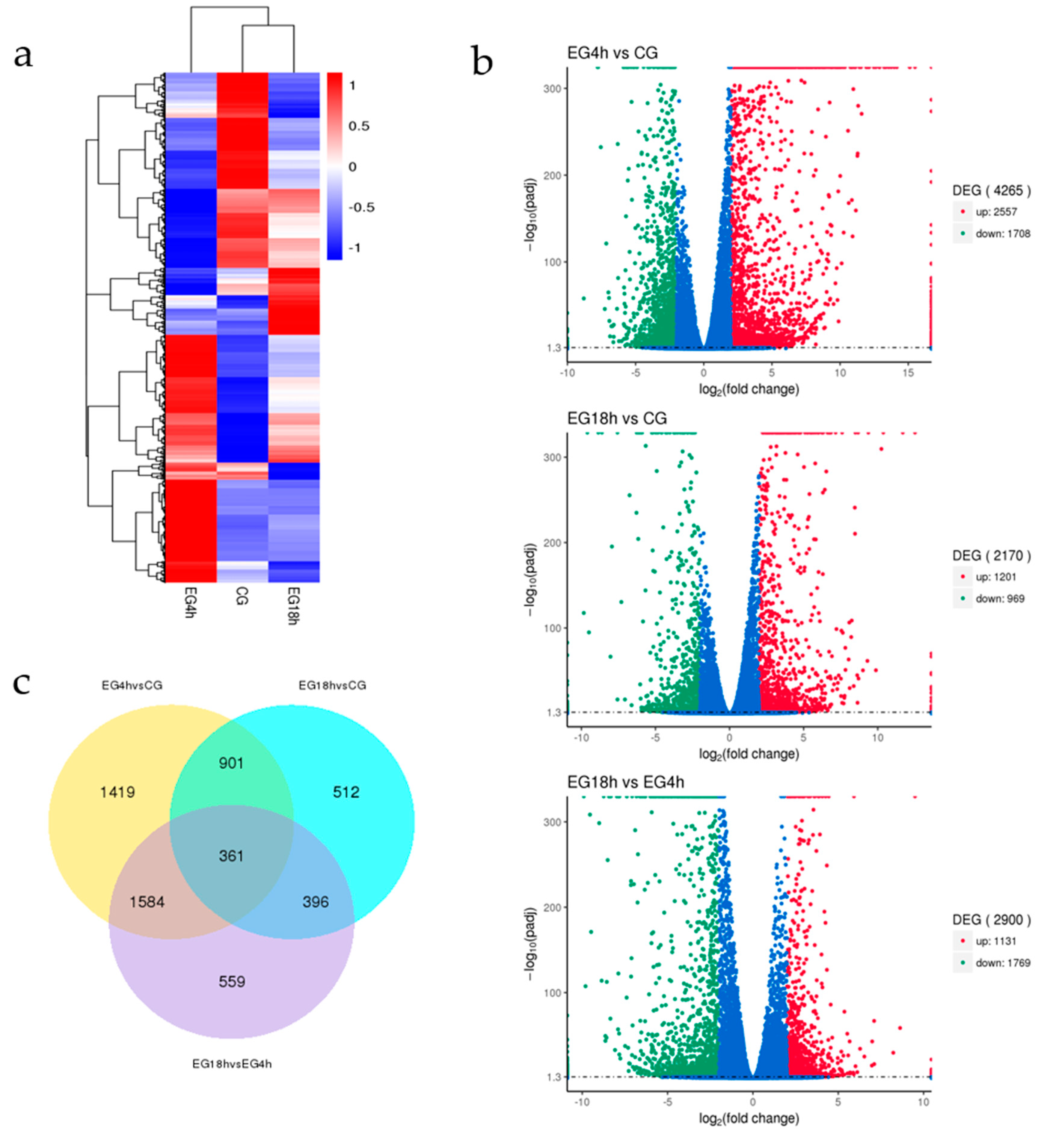
2.4. Analysis of Differentially Expression Genes (DEGs)
2.5. Gene Ontology (GO) Analysis and Kyoto Encyclopedia of Genes and Genomes (KEGG) Pathway of DEGs
2.6. Quantitative Polymerase Chain Reaction (qPCR) Validation and Analysis of Cytokine-Associated Genes
3. Discussion
4. Materials and Methods
4.1. Experimental Animals
4.2. Bacterial Strains
4.3. Isolation and Enrichment of Dendritic-Like Cell
4.4. Mixed Leukocyte Reaction and Migration Assay
4.5. Functional Molecular Markers Expression Analysis
4.6. Preparation of Cell Samples Stimulated by Bacillus subtilis
4.7. cDNA Library Preparation and Illumina Sequencing
4.8. Analysis of DEGs
4.9. Real-Time Quantitative Polymerase Chain Reaction (qRT-PCR) Analysis
4.10. Statistical Analysis
4.11. Data Availability
5. Conclusions
Supplementary Materials
Author Contributions
Funding
Acknowledgments
Conflicts of Interest
References
- Llewellyn, A.; Foey, A. Probiotic Modulation of Innate Cell Pathogen Sensing and Signaling Events. Nutrients 2017, 9, 1156. [Google Scholar] [CrossRef] [PubMed]
- Borchers, A.T.; Selmi, C.; Meyers, F.J.; Keen, C.L.; Gershwin, M.E. Probiotics and immunity. J. Gastroenterol. 2009, 44, 26–46. [Google Scholar] [CrossRef] [PubMed]
- Hardy, H.; Harris, J.; Lyon, E.; Beal, J.; Foey, A.D. Probiotics, Prebiotics and Immunomodulation of Gut Mucosal Defences: Homeostasis and Immunopathology. Nutrients 2013, 5, 1869–1912. [Google Scholar] [CrossRef] [PubMed]
- Xu, Z.Z.; Meng, C.; Qiang, B.; Gu, H.Y.; Sun, L.; Yin, Y.L.; Pan, Z.M.; Chen, X.; Jiao, X.A. Differential Effects of Mycobacterium bovis BCG on Macrophages and Dendritic Cells from Murine Spleen. Int. J. Mol. Sci. 2015, 16, 24127–24138. [Google Scholar] [CrossRef] [PubMed]
- McKernan, D.P.; Fitzgerald, P.; Dinan, T.G.; Cryan, J.F. The probiotic Bifidobacterium infantis 35624 displays visceral antinociceptive effects in the rat. Neurogastroenterol. Motil. 2010, 22, 1029. [Google Scholar] [CrossRef] [PubMed]
- Konieczna, P.; Groeger, D.; Ziegler, M.; Frei, R.; Ferstl, R.; Shanahan, F.; Quigley, E.M.M.; Kiely, B.; Akdis, C.A.; O’Mahony, L. Bifidobacterium infantis 35624 administration induces Foxp3 T regulatory cells in human peripheral blood: Potential role for myeloid and plasmacytoid dendritic cells. Gut 2012, 61, 354–366. [Google Scholar] [CrossRef] [PubMed]
- Banchereau, J.; Steinman, R.M. Dendritic cells and the control of immunity. Nature 1998, 392, 245–252. [Google Scholar] [CrossRef] [PubMed]
- Granucci, F.; Zanoni, I.; Ricciardi-Castagnoli, P. Central role of dendritic cells in the regulation and deregulation of immune responses. Cell. Mol. Life Sci. 2008, 65, 1683–1697. [Google Scholar] [CrossRef] [PubMed]
- Krawczyk, C.M.; Holowka, T.; Sun, J.; Blagih, J.; Amiel, E.; DeBerardinis, R.J.; Cross, J.R.; Jung, E.; Thompson, C.B.; Jones, R.G.; et al. Toll-like receptor-induced changes in glycolytic metabolism regulate dendritic cell activation. Blood 2010, 115, 4742–4749. [Google Scholar] [CrossRef]
- Mann, E.R.; You, J.; Horneffer-van der Sluis, V.; Bernardo, D.; Omar Al-Hassi, H.; Landy, J.; Peake, S.T.; Thomas, L.V.; Tee, C.T.; Lee, G.H.; et al. Dysregulated circulating dendritic cell function in ulcerative colitis is partially restored by probiotic strain Lactobacillus casei Shirota. Mediat. Inflamm. 2013, 2013, 573576. [Google Scholar] [CrossRef] [PubMed]
- Mann, E.R.; Bernardo, D.; Ng, S.C.; Rigby, R.J.; Al-Hassi, H.O.; Landy, J.; Peake, S.T.C.; Spranger, H.; English, N.R.; Thomas, L.V.; et al. Human Gut Dendritic Cells Drive Aberrant Gut-specific T-cell Responses in Ulcerative Colitis, Characterized by Increased IL-4 Production and Loss of IL-22 and IFN gamma. Inflamm. Bowel Dis. 2014, 20, 2299–2307. [Google Scholar] [CrossRef] [PubMed]
- Song, X.; Zhao, J.; Bo, Y.; Liu, Z.; Wu, K.; Gong, C. Aeromonas hydrophila induces intestinal inflammation in grass carp (Ctenopharyngodon idella): An experimental model. Aquaculture 2014, 434, 171–178. [Google Scholar] [CrossRef]
- Harikrishnan, R.; Balasundaram, C. Modern trends in Aeromonas hydrophila disease management with fish. Rev. Fish. Sci. 2005, 13, 281–320. [Google Scholar] [CrossRef]
- Kazun, B.; Kazun, K. Probiotics in aquaculture. Med. Weter. 2014, 70, 25–29. [Google Scholar]
- Perez-Sanchez, T.; Ruiz-Zarzuela, I.; de Blas, I.; Balcazar, J.L. Probiotics in aquaculture: A current assessment. Rev. Aquacult. 2014, 6, 133–146. [Google Scholar] [CrossRef]
- Gullian, M.; Thompson, F.; Rodriguez, J. Selection of probiotic bacteria and study of their immunostimulatory effect in Penaeus vannamei. Aquaculture 2004, 233, 1–14. [Google Scholar] [CrossRef]
- Akrami, R.; Iri, Y.; Khoshbavar Rostami, H.; Razeghi Mansour, M. Effect of dietary supplementation of fructooligosaccharide (FOS) on growth performance, survival, lactobacillus bacterial population and hemato-immunological parameters of stellate sturgeon (Acipenser stellatus) juvenile. Fish Shellfish Immunol. 2013, 35, 1235–1239. [Google Scholar] [CrossRef]
- Barnes, A.G.; Cerovic, V.; Hobson, P.S.; Klavinskis, L.S. Bacillus subtilis spores: A novel microparticle adjuvant which can instruct a balanced Th1 and Th2 immune response to specific antigen. Eur. J. Immunol. 2007, 37, 1538–1547. [Google Scholar] [CrossRef]
- Guo, X.; Chen, D.D.; Peng, K.S.; Cui, Z.W.; Zhang, X.J.; Li, S.; Zhang, Y.A. Identification and characterization of Bacillus subtilis from grass carp (Ctenopharynodon idellus) for use as probiotic additives in aquatic feed. Fish Shellfish Immunol. 2016, 52, 74–84. [Google Scholar] [CrossRef]
- Hart, A.L.; Lammers, K.; Brigidi, P.; Vitali, B.; Rizzello, F.; Gionchetti, P.; Campieri, M.; Kamm, M.A.; Knight, S.C.; Stagg, A.J. Modulation of human dendritic cell phenotype and function by probiotic bacteria. Gut 2004, 53, 1602–1609. [Google Scholar] [CrossRef]
- Mariman, R.; Tielen, F.; Koning, F.; Nagelkerken, L. The probiotic mixture VSL#3 dampens LPS-induced chemokine expression in human dendritic cells by inhibition of STAT-1 phosphorylation. PLoS ONE 2014, 9, e115676. [Google Scholar] [CrossRef]
- Smits, H.H.; Engering, A.; van der Kleij, D.; de Jong, E.C.; Schipper, K.; van Capel, T.M.; Zaat, B.A.; Yazdanbakhsh, M.; Wierenga, E.A.; van Kooyk, Y.; et al. Selective probiotic bacteria induce IL-10-producing regulatory T cells in vitro by modulating dendritic cell function through dendritic cell-specific intercellular adhesion molecule 3-grabbing nonintegrin. J. Allergy Clin. Immunol. 2005, 115, 1260–1267. [Google Scholar] [CrossRef] [PubMed]
- Al-Hassi, H.O.; Mann, E.R.; Sanchez, B.; English, N.R.; Peake, S.T.; Landy, J.; Man, R.; Urdaci, M.; Hart, A.L.; Fernandez-Salazar, L.; et al. Altered human gut dendritic cell properties in ulcerative colitis are reversed by Lactobacillus plantarum extracellular encrypted peptide STp. Mol. Nutr. Food Res. 2014, 58, 1132–1143. [Google Scholar] [CrossRef] [PubMed]
- Tsuruta, T.; Inoue, R.; Nagino, T.; Nishibayashi, R.; Makioka, Y.; Ushida, K. Role of the mannose receptor in phagocytosis of Enterococcus faecalis strain EC-12 by antigen-presenting cells. Microbiologyopen 2013, 2, 610–617. [Google Scholar] [CrossRef] [PubMed]
- Inaba, K.; Inaba, M.; Romani, N.; Aya, H.; Deguchi, M.; Ikehara, S.; Muramatsu, S.; Steinman, R.M. Generation of large numbers of dendritic cells from mouse bone marrow cultures supplemented with granulocyte/macrophage colony-stimulating factor. J. Exp. Med. 1992, 176, 1693–1702. [Google Scholar] [CrossRef] [PubMed]
- Bassity, E.; Clark, T.G. Functional identification of dendritic cells in the teleost model, rainbow trout (Oncorhynchus mykiss). PLoS ONE 2012, 7, e33196. [Google Scholar] [CrossRef] [PubMed]
- Lugo-Villarino, G.; Balla, K.M.; Stachura, D.L.; Banuelos, K.; Werneck, M.B.; Traver, D. Identification of dendritic antigen-presenting cells in the zebrafish. Proc. Natl. Acad. Sci. USA 2010, 107, 15850–15855. [Google Scholar] [CrossRef] [PubMed]
- Cobbold, S.P.; Nolan, K.F.; Graca, L.; Castejon, R.; Le Moine, A.; Frewin, M.; Humm, S.; Adams, E.; Thompson, S.; Zelenika, D.; et al. Regulatory T cells and dendritic cells in transplantation tolerance: Molecular markers and mechanisms. Immunol. Rev. 2003, 196, 109–124. [Google Scholar] [CrossRef]
- Hu, Y.Z.; Wei, X.L.; Liao, Z.W.; Gao, Y.; Liu, X.L.; Su, J.G.; Yuan, G.L. Transcriptome Analysis Provides Insights into the Markers of Resting and LPS-Activated Macrophages in Grass Carp (Ctenopharyngodon idella). Int. J. Mol. Sci. 2018, 19, 3562. [Google Scholar] [CrossRef]
- Guan, L.; Haider, M.S.; Khan, N.; Nasim, M.; Jiu, S.; Fiaz, M.; Zhu, X.; Zhang, K.; Fang, J. Transcriptome Sequence Analysis Elaborates a Complex Defensive Mechanism of Grapevine (Vitis vinifera L.) in Response to Salt Stress. Int. J. Mol. Sci. 2018, 19. [Google Scholar] [CrossRef]
- Geissmann, F.; Manz, M.G.; Jung, S.; Sieweke, M.H.; Merad, M.; Ley, K. Development of monocytes, macrophages, and dendritic cells. Science 2010, 327, 656–661. [Google Scholar] [CrossRef] [PubMed]
- Mann, E.R.; Bernardo, D.; English, N.R.; Landy, J.; Al-Hassi, H.O.; Peake, S.T.; Man, R.; Elliott, T.R.; Spranger, H.; Lee, G.H.; et al. Compartment-specific immunity in the human gut: Properties and functions of dendritic cells in the colon versus the ileum. Gut 2016, 65, 256–270. [Google Scholar] [CrossRef] [PubMed]
- Kong, W.; Huang, C.; Tang, Y.; Zhang, D.; Wu, Z.; Chen, X. Effect of Bacillus subtilis on Aeromonas hydrophila-induced intestinal mucosal barrier function damage and inflammation in grass carp (Ctenopharyngodon idella). Sci. Rep. 2017, 7, 251. [Google Scholar] [CrossRef] [PubMed]
- Shao, T.; Zhu, L.Y.; Nie, L.; Shi, W.; Dong, W.R.; Xiang, L.X.; Shao, J.Z. Characterization of surface phenotypic molecules of teleost dendritic cells. Dev. Comp. Immunol. 2015, 49, 38–43. [Google Scholar] [CrossRef] [PubMed]
- Ohta, Y.; Landis, E.; Boulay, T.; Phillips, R.B.; Collet, B.; Secombes, C.J.; Flajnik, M.F.; Hansen, J.D. Homologs of CD83 from elasmobranch and teleost fish. J. Immunol. 2004, 173, 4553–4560. [Google Scholar] [CrossRef] [PubMed]
- Young, M.D.; Wakefield, M.J.; Smyth, G.K.; Oshlack, A. Gene ontology analysis for RNA-seq: Accounting for selection bias. Genome Biol. 2010, 11, R14. [Google Scholar] [CrossRef] [PubMed]
- Sisto, A.; Luongo, D.; Treppiccione, L.; De Bellis, P.; Di Venere, D.; Lavermicocca, P.; Rossi, M. Effect of Lactobacillus paracasei Culture Filtrates and Artichoke Polyphenols on Cytokine Production by Dendritic Cells. Nutrients 2016, 8. [Google Scholar] [CrossRef]
- Karlsson, H.; Larsson, P.; Wold, A.E.; Rudin, A. Pattern of cytokine responses to gram-positive and gram-negative commensal bacteria is profoundly changed when monocytes differentiate into dendritic cells. Infect. Immun. 2004, 72, 2671–2678. [Google Scholar] [CrossRef]
- Smith, I.M.; Christensen, J.E.; Arneborg, N.; Jespersen, L. Yeast modulation of human dendritic cell cytokine secretion: An in vitro study. PLoS ONE 2014, 9, e96595. [Google Scholar] [CrossRef]
- Coombes, J.L.; Siddiqui, K.R.R.; Arancibia-Carcamo, C.V.; Hall, J.; Sun, C.M.; Belkaid, Y.; Powrie, F. A functionally specialized population of mucosal CD103(+) DCs induces Foxp3(+) regulatory T cells via a TGF-beta- and retinoic acid-dependent mechanism. J. Exp. Med. 2007, 204, 1757–1764. [Google Scholar] [CrossRef]
- Jeon, S.G.; Kayama, H.; Ueda, Y.; Takahashi, T.; Asahara, T.; Tsuji, H.; Tsuji, N.M.; Kiyono, H.; Ma, J.S.; Kusu, T.; et al. Probiotic Bifidobacterium breve induces IL-10-producing Tr1 cells in the colon. PLoS Pathog. 2012, 8, e1002714. [Google Scholar] [CrossRef] [PubMed]
- Fernandez, E.M.; Valenti, V.; Rockel, C. Anti-inflammatory capacity of selected lactobacilli in experimental colitis is driven by NOD2-mediated recognition of a specific peptidoglycan-derived muropeptide. Gut 2011, 60, 1050–1059. [Google Scholar] [CrossRef] [PubMed]
- Cunningham-Rundles, S.; Ahrne, S.; Johann-Liang, R.; Abuav, R.; Dunn-Navarra, A.M.; Grassey, C.; Bengmark, S.; Cervia, J.S. Effect of Probiotic Bacteria on Microbial Host Defense, Growth, and Immune Function in Human Immunodeficiency Virus Type-1 Infection. Nutrients 2011, 3, 1042–1070. [Google Scholar] [CrossRef] [PubMed]
- Rinaldi, E.; Consonni, A.; Guidesi, E.; Elli, M.; Mantegazza, R.; Baggi, F. Gut microbiota and probiotics: Novel immune system modulators in myasthenia gravis? Ann. N. Y. Acad. Sci. 2018, 1413, 49–58. [Google Scholar] [CrossRef] [PubMed]
- Mi, P.; Gregerson, D.S.; Kawashima, H. Local regulation of immune responses: Corneal endothelial cells alter t cell activation and cytokine production. Cytokine 2000, 12, 253–264. [Google Scholar] [CrossRef] [PubMed]
- Ozato, K.; Tsujimura, H.; Tamura, T. Toll-like receptor signaling and regulation of cytokine gene expression in the immune system. Biotechniques 2002, 33, S66–S75. [Google Scholar] [CrossRef]
- Evrard, B.; Coudeyras, S.; Dosgilbert, A.; Charbonnel, N.; Alame, J.; Tridon, A.; Forestier, C. Dose-dependent immunomodulation of human dendritic cells by the probiotic Lactobacillus rhamnosus Lcr35. PLoS ONE 2011, 6, e18735. [Google Scholar] [CrossRef]
- Indrio, F.; Riezzo, G.; Tafuri, S.; Ficarella, M.; Carlucci, B.; Bisceglia, M.; Polimeno, L.; Francavilla, R. Probiotic Supplementation in Preterm: Feeding Intolerance and Hospital Cost. Nutrients 2017, 9. [Google Scholar] [CrossRef]
- Wu, J.; Xie, A.; Chen, W. Cytokine regulation of immune tolerance. Burns Trauma 2014, 2, 11–17. [Google Scholar] [CrossRef]
- Lammers, K.M.; Brigidi, P.; Vitali, B.; Gionchetti, P.; Rizzello, F.; Caramelli, E.; Matteuzzi, D.; Campieri, M. Immunomodulatory effects of probiotic bacteria DNA: IL-1 and IL-10 response in human peripheral blood mononuclear cells. FEMS Immunol. Med. Microbiol. 2003, 38, 165–172. [Google Scholar] [CrossRef]
- Iliev, I.D.; Kitazawa, H.; Shimosato, T.; Katoh, S.; Morita, H.; He, F.; Hosoda, M.; Saito, T. Strong immunostimulation in murine immune cells by Lactobacillus rhamnosus GG DNA containing novel oligodeoxynucleotide pattern. Cell. Microbiol. 2005, 7, 403–414. [Google Scholar] [CrossRef] [PubMed]
- Kaji, R.; Kiyoshima-Shibata, J.; Nagaoka, M.; Nanno, M.; Shida, K. Bacterial teichoic acids reverse predominant IL-12 production induced by certain lactobacillus strains into predominant IL-10 production via TLR2-dependent ERK activation in macrophages. J. Immunol. 2010, 184, 3505–3513. [Google Scholar] [CrossRef] [PubMed]
- Girardin, S.E.; Boneca, I.G.; Viala, J.; Chamaillard, M.; Labigne, A.; Thomas, G.; Philpott, D.J.; Sansonetti, P.J. Nod2 is a general sensor of peptidoglycan through muramyl dipeptide (MDP) detection. J. Biol. Chem. 2003, 278, 8869–8872. [Google Scholar] [CrossRef] [PubMed]
- Kashiwagi, I.; Morita, R.; Schichita, T.; Komai, K.; Saeki, K.; Matsumoto, M.; Takeda, K.; Nomura, M.; Hayashi, A.; Kanai, T.; et al. Smad2 and Smad3 Inversely Regulate TGF-beta Autoinduction in Clostridium butyricum-Activated Dendritic Cells. Immunity 2015, 43, 65–79. [Google Scholar] [CrossRef] [PubMed]
- Sakai, F.; Hosoya, T.; Ono-Ohmachi, A.; Ukibe, K.; Ogawa, A.; Moriya, T.; Kadooka, Y.; Shiozaki, T.; Nakagawa, H.; Nakayama, Y.; et al. Lactobacillus gasseri SBT2055 induces TGF-beta expression in dendritic cells and activates TLR2 signal to produce IgA in the small intestine. PLoS ONE 2014, 9, e105370. [Google Scholar] [CrossRef]
- Esebanmen, G.E.; Langridge, W.H.R. The role of TGF-beta signaling in dendritic cell tolerance. Immunol. Res. 2017, 65, 987–994. [Google Scholar] [CrossRef] [PubMed]
- Wang, M.; Xie, Z.; Shi, M.; Lu, H.; Yu, M.; Hu, M.; Lu, F.; Ma, Y.; Shen, B.; Guo, N. A new strategy to induce effective antitumour response in vitro and in vivo. Scand. J. Immunol. 2008, 68, 287–296. [Google Scholar] [CrossRef] [PubMed]









| Samples Name | CG-1 | CG-2 | CG-3 | EG4h-1 | EG4h-2 | EG4h-3 | EG18h-1 | EG18h-2 | EG18h-3 |
|---|---|---|---|---|---|---|---|---|---|
| Total reads | 61,979,920 | 52,440,886 | 54,798,236 | 56,721,626 | 58,936,752 | 49,222,662 | 47,365,976 | 53,178,034 | 48,492,348 |
| Total mapped | 57,889,313 (93.4%) | 48,940,763 (93.33%) | 51,182,959 (93.4%) | 53,222,399 (93.83%) | 55,091,143 (93.48%) | 45,866,160 (93.18%) | 43,997,429 (92.89%) | 48,960,669 (92.07%) | 45,107,032 (93.02%) |
| Multiple mapped | 2,198,393 (3.55%) | 1,855,491 (3.54%) | 1,994,290 (3.64%) | 2,004,745 (3.53%) | 2,081,938 (3.53%) | 1,756,479 (3.57%) | 1,805,018 (3.81%) | 1,955,890 (3.68%) | 1,879,391 (3.88%) |
| Uniquely mapped | 55,690,920 (89.85%) | 47,085,272 (89.79%) | 49,188,669 (89.76%) | 51,217,654 (90.3%) | 53,009,205 (89.94%) | 44,109,681 (89.61%) | 42,192,411 (89.08%) | 47,004,779 (88.39%) | 43,227,641 (89.14%) |
| Reads map to ‘+’ | 27,761,963 (44.79%) | 23,472,551 (44.76%) | 24,515,223 (44.74%) | 25,531,775 (45.01%) | 26,423,909 (44.83%) | 21,987,005 (44.67%) | 21,040,234 (44.42%) | 23,426,471 (44.05%) | 21,557,729 (44.46%) |
| Reads map to ‘−’ | 27,928,957 (45.06%) | 23,612,721 (45.03%) | 24,673,446 (45.03%) | 25,685,879 (45.28%) | 26,585,296 (45.11%) | 22,122,676 (44.94%) | 21,152,177 (44.66%) | 23,578,308 (44.34%) | 21,669,912 (44.69%) |
| Pathways | Pathways ID | Input Numbers at 4 h | Corrected p-Value at 4 h | Input Numbers at 18 h | Corrected p-Value at 18 h |
|---|---|---|---|---|---|
| DNA replication | dre03030 | 23 | 0.004062352 | 7 | 0.374206007 |
| Cytokine-cytokine receptor interaction | dre04060 | 56 | 0.004163873 | 45 | 4.54045 × 10−9 |
| Extracellular matrix (ECM)-receptor interaction | dre04512 | 26 | 0.1689689 | 19 | 0.006915202 |
| Gene | Accession No. | Annealing Temperature (°C) | Primer |
|---|---|---|---|
| IL-1β | JQ692172.1 | 57.1 | Fwd:5′-AGAGTTTGGTGAAGAAGAGG-3′ REV:5′-TTATTGTGGTTACGCTGGA-3′ |
| IL-4 | KT445871 | 55.9 | Fwd:5′-CTACTGCTCGCTTTCGCTGT-3′ REV:5′-CCCAGTTTTCAGTTCTCTCAGG-3′ |
| IL-6 | KC535507.1 | 62.3 | Fwd:5′-CAGCAGAATGGGGGAGTTATC-3′ REV:5′-CTCGCAGAGTCTTGACATCCTT-3′ |
| IL-8 | JN663841.1 | 60.3 | Fwd:5′-ATGAGTCTTAGAGGTCTGGGT-3′ REV:5′-ACAGTGAGGGCTAGGAGGG-3′ |
| IL-10 | HQ388294.1 | 61.4 | Fwd:5′-AATCCCTTTGATTTTGCC-3′ REV:5′-GTGCCTTATCCTACAGTATGTG-3′ |
| IL-12 | KF944668.1 | 59.0 | Fwd:5′-ACAAAGATGAAAAACTGGAGGC-3′ REV:5′-GTGTGTGGTTTAGGTAGGAGCC-3′ |
| TGF-β | EU099588.1 | 55.9 | Fwd:5′-TTGGGACTTGTGCTCTAT-3′ REV:5′-AGTTCTGCTGGGATGTTT-3′ |
| TNF-α | HQ696609 | 56.0 | Fwd:5′-CTTCACGCTCAACAAGTCTCAG-3′ REV:5′-AAGCCTGGTCCTGGTTCACTC-3′ |
| β-actin | DQ211096 | 61.4 | Fwd:5′-CCTTCTTGGGTATGGAGTCTTG-3′ REV:5′-AGAGTATTTACGCTCAGGTGGG-3′ |
© 2019 by the authors. Licensee MDPI, Basel, Switzerland. This article is an open access article distributed under the terms and conditions of the Creative Commons Attribution (CC BY) license (http://creativecommons.org/licenses/by/4.0/).
Share and Cite
Zhou, C.; Wang, H.; Li, X.; Luo, Y.; Xie, M.; Wu, Z.; Chen, X. Regulatory Effect of Bacillus subtilis on Cytokines of Dendritic Cells in Grass Carp (Ctenopharyngodon Idella). Int. J. Mol. Sci. 2019, 20, 389. https://doi.org/10.3390/ijms20020389
Zhou C, Wang H, Li X, Luo Y, Xie M, Wu Z, Chen X. Regulatory Effect of Bacillus subtilis on Cytokines of Dendritic Cells in Grass Carp (Ctenopharyngodon Idella). International Journal of Molecular Sciences. 2019; 20(2):389. https://doi.org/10.3390/ijms20020389
Chicago/Turabian StyleZhou, Chengchong, Hui Wang, Xige Li, Yaner Luo, Mengqi Xie, Zhixin Wu, and Xiaoxuan Chen. 2019. "Regulatory Effect of Bacillus subtilis on Cytokines of Dendritic Cells in Grass Carp (Ctenopharyngodon Idella)" International Journal of Molecular Sciences 20, no. 2: 389. https://doi.org/10.3390/ijms20020389
APA StyleZhou, C., Wang, H., Li, X., Luo, Y., Xie, M., Wu, Z., & Chen, X. (2019). Regulatory Effect of Bacillus subtilis on Cytokines of Dendritic Cells in Grass Carp (Ctenopharyngodon Idella). International Journal of Molecular Sciences, 20(2), 389. https://doi.org/10.3390/ijms20020389

