N-Methylparoxetine Blocked Autophagic Flux and Induced Apoptosis by Activating ROS-MAPK Pathway in Non-Small Cell Lung Cancer Cells
Abstract
1. Introduction
2. Results
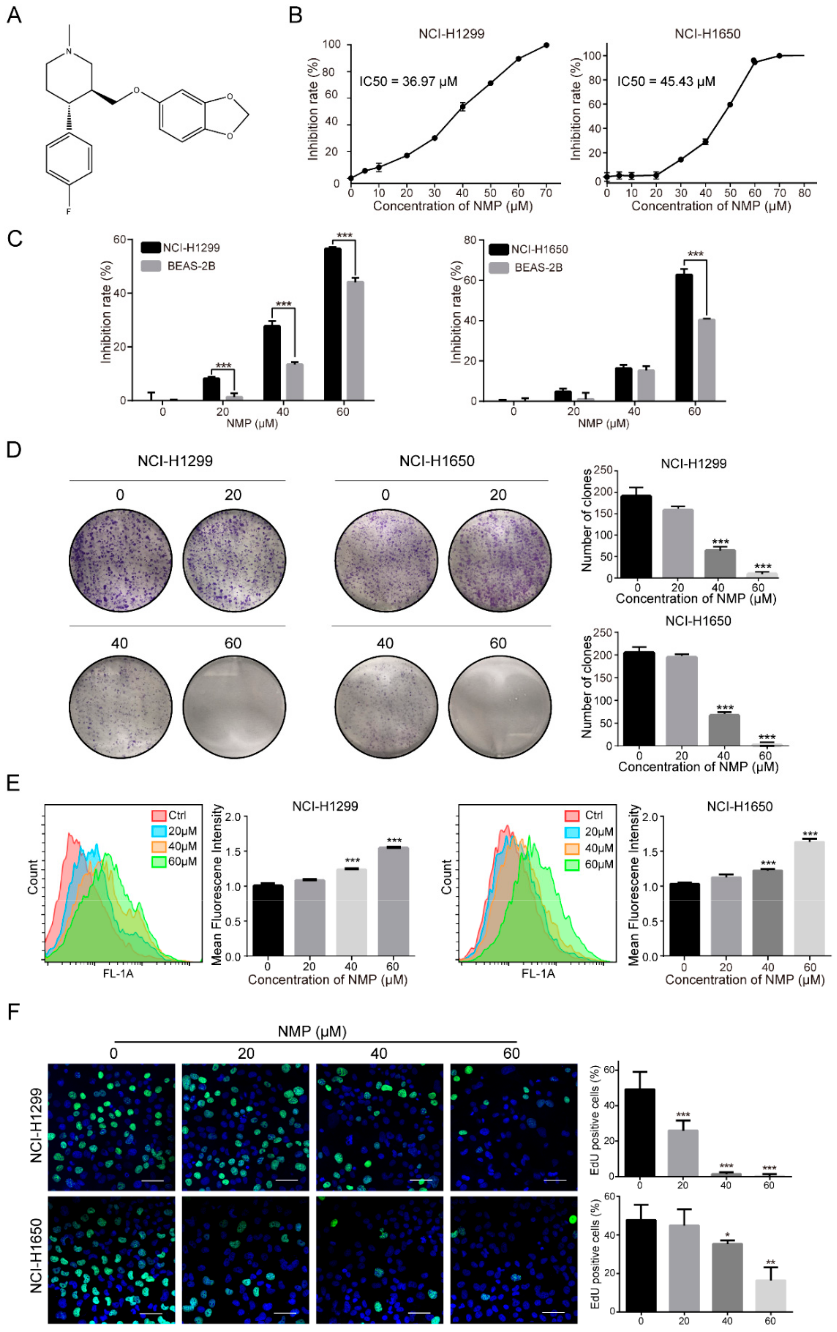
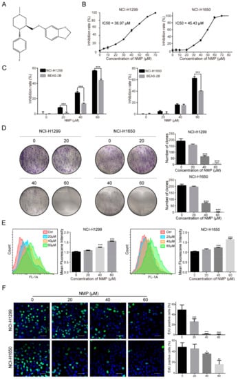
2.1. NMP Inhibited NSCLC Cells Proliferation
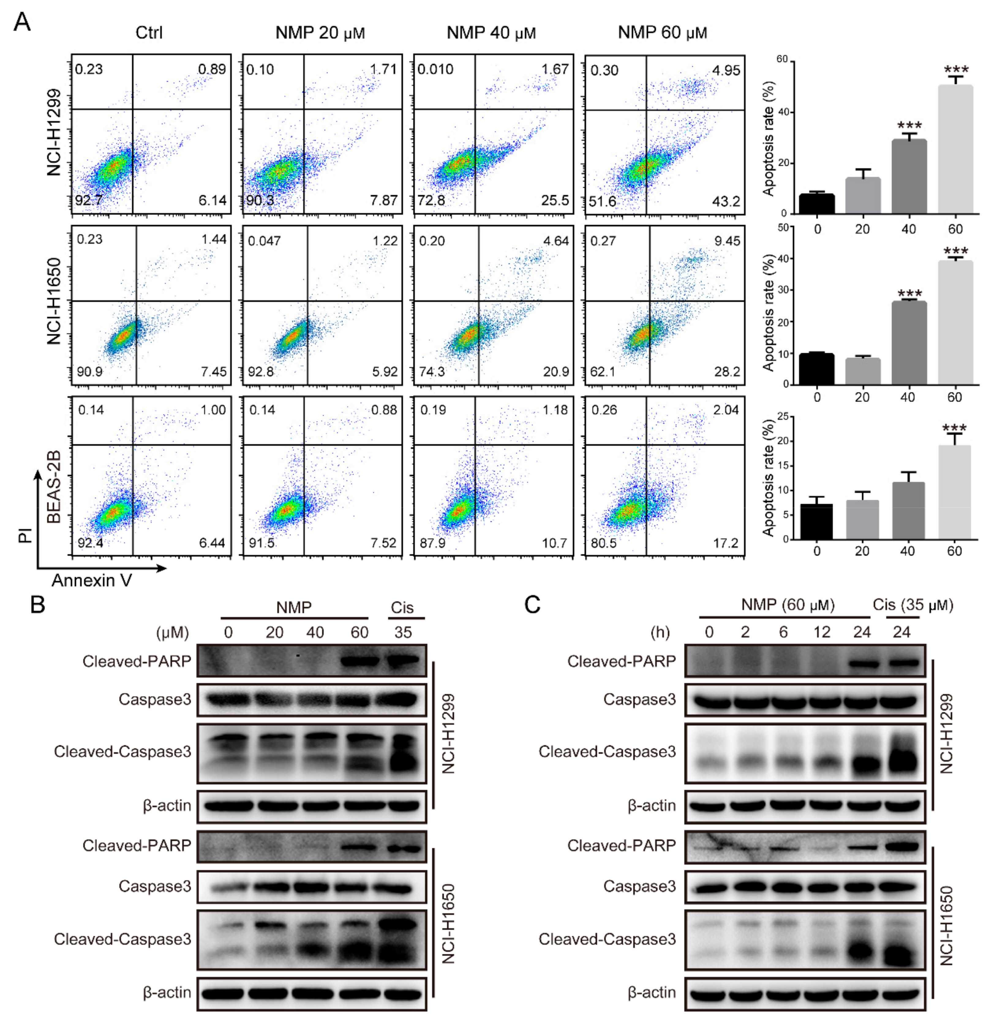
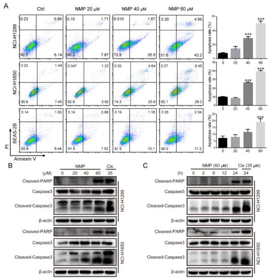
2.2. NMP Induced Apoptosis in NSCLC Cells
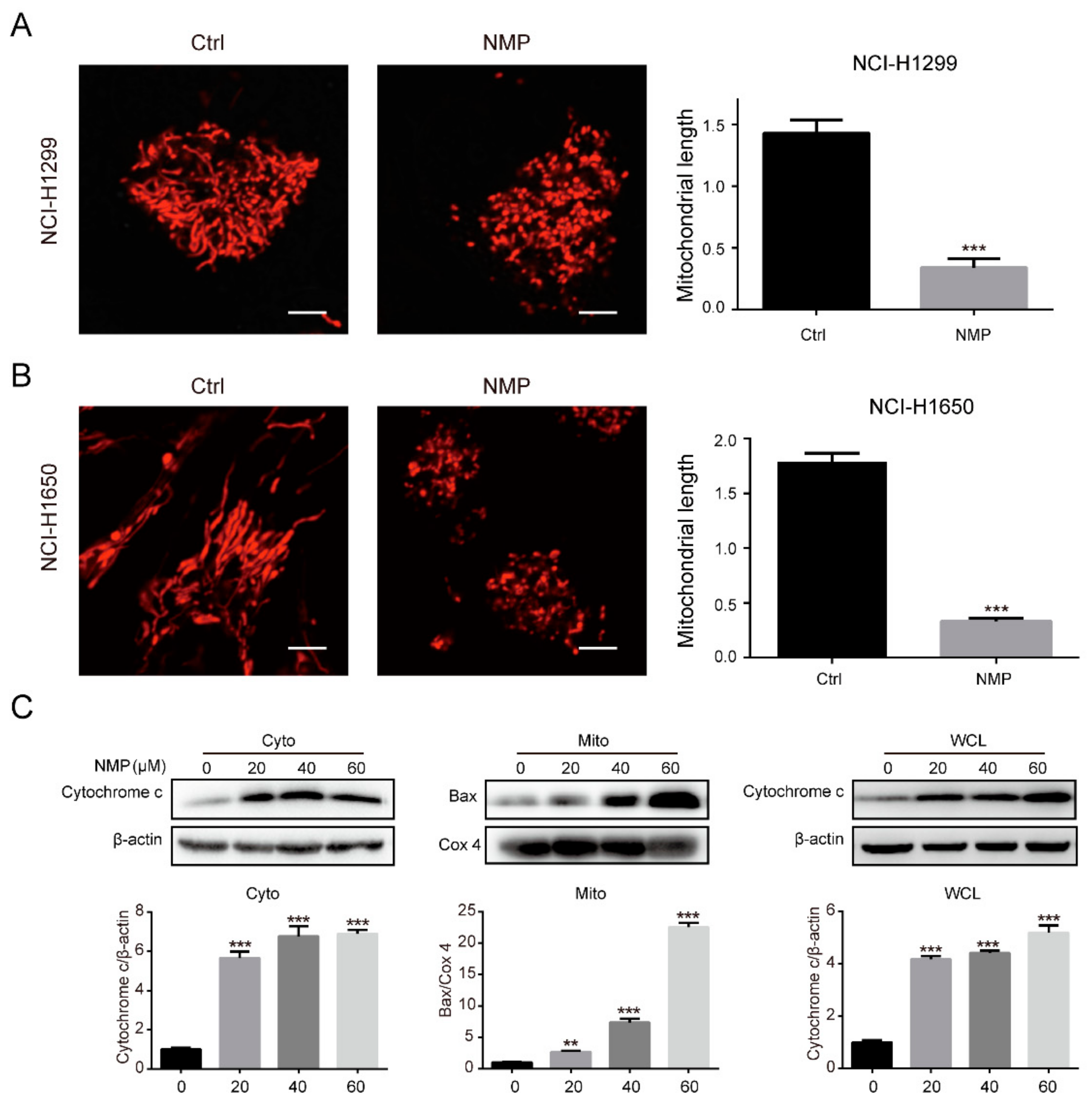
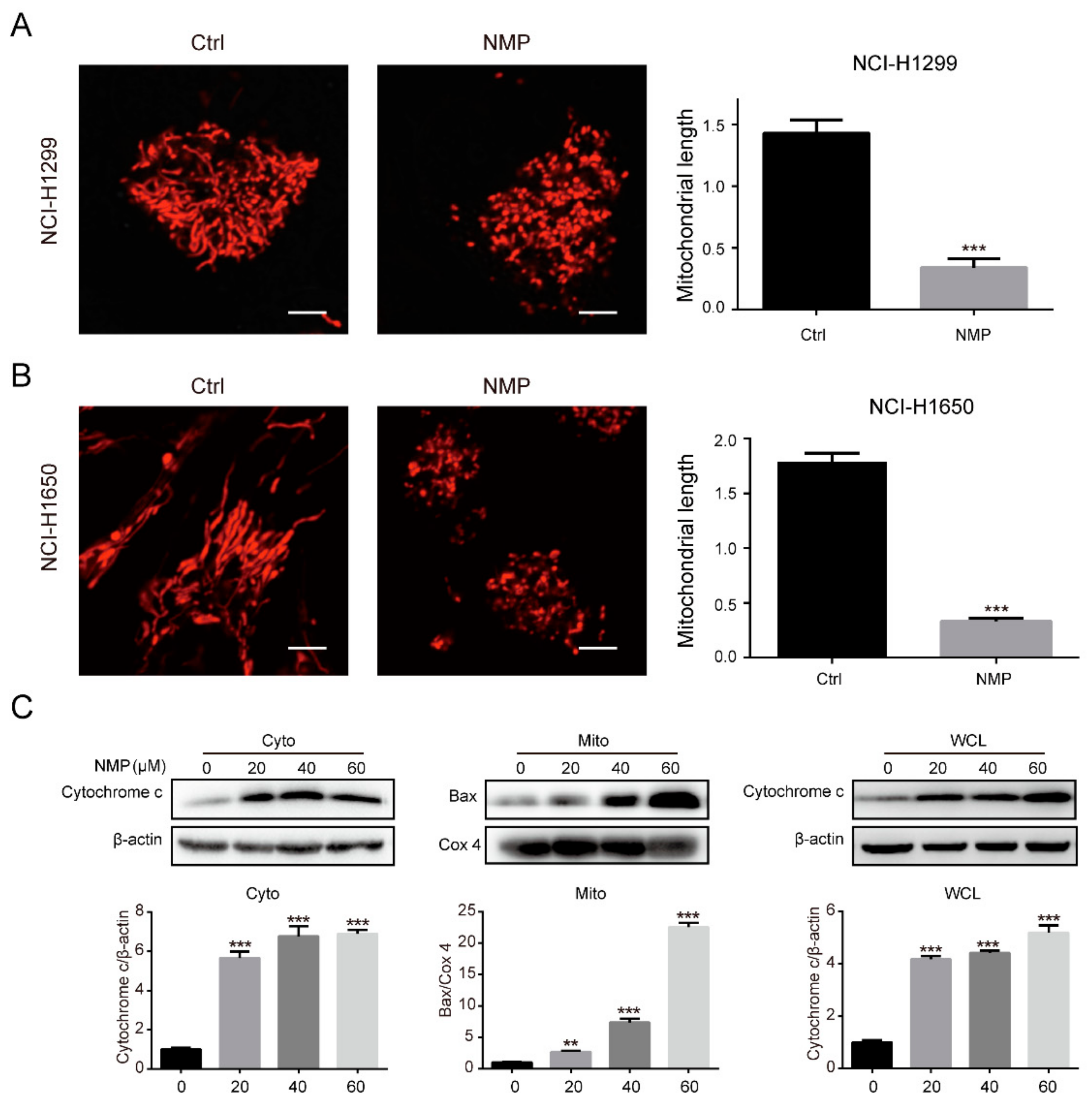
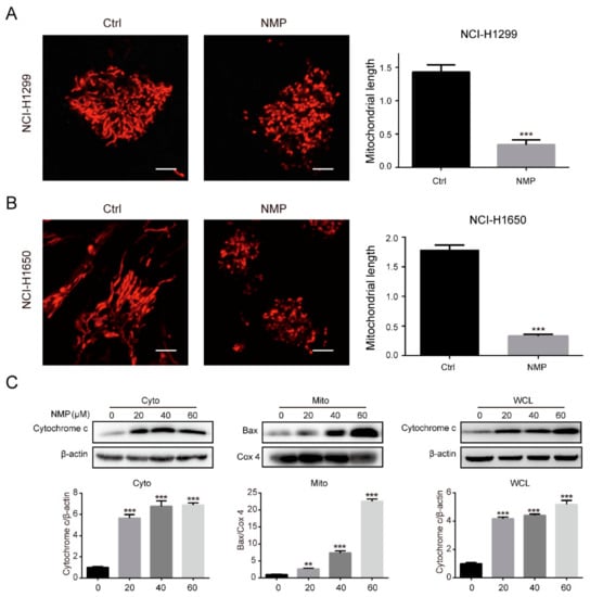
2.3. NMP Induced Apoptosis via a Mitochondria-Dependent Pathway
2.4. NMP Induced ROS Accumulation and Activated MAPK Pathways
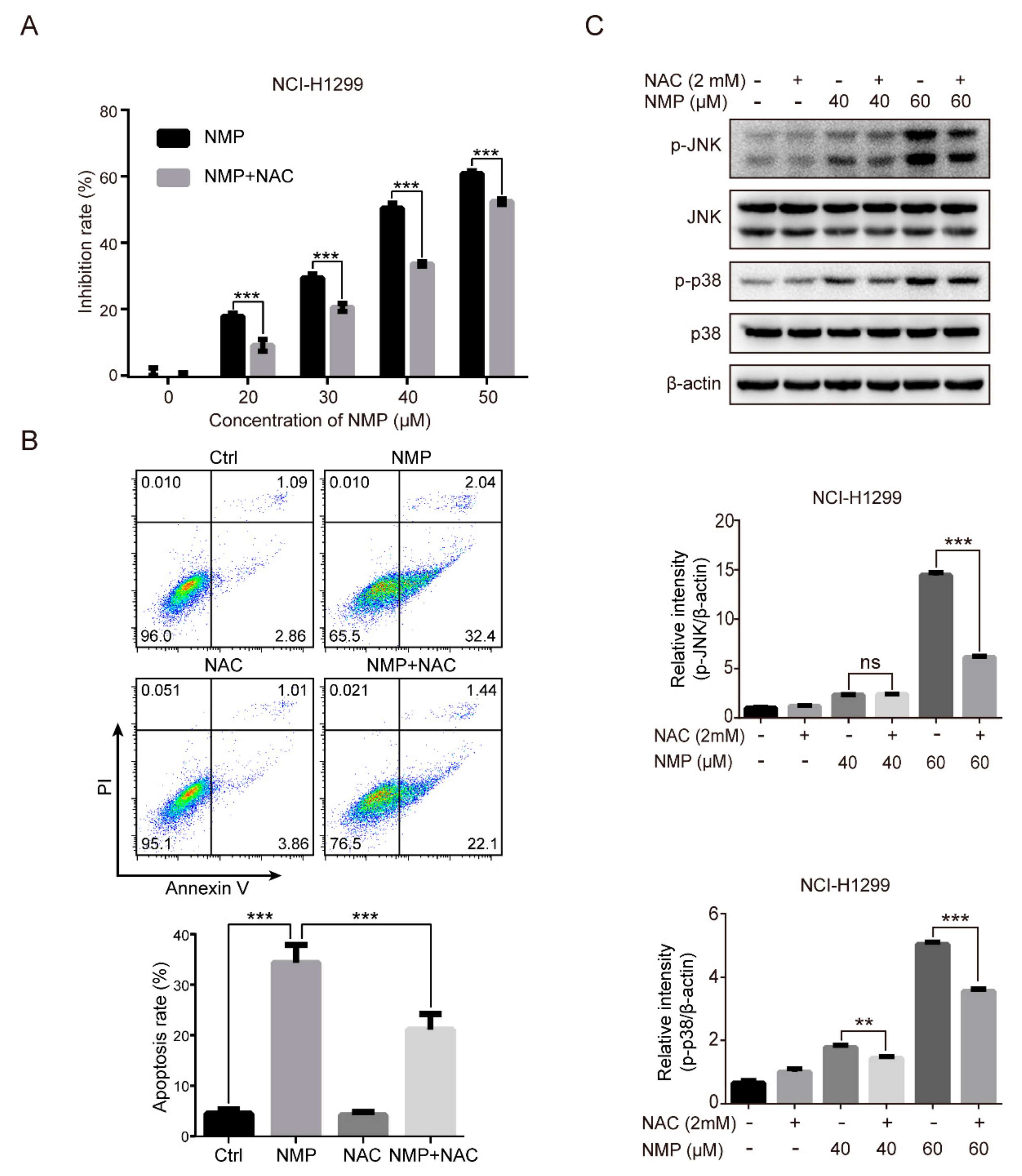
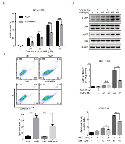
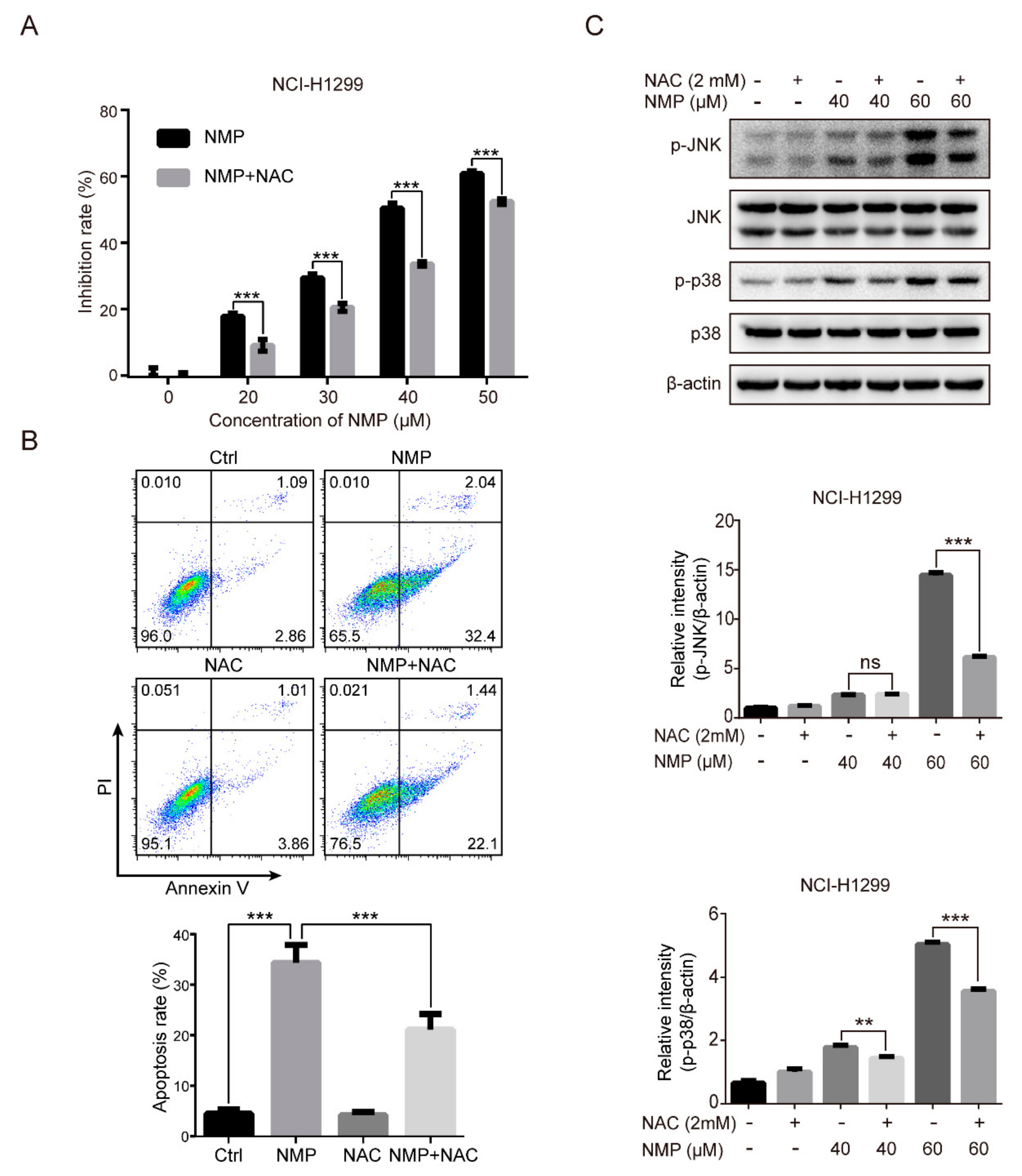
2.5. ROS Clearance Reversed the Activation of JNK/p38 and Attenuated NMP-Induced Apoptosis
2.6. NMP Induced the Accumulation of Autophagosomes in NSCLC Cells
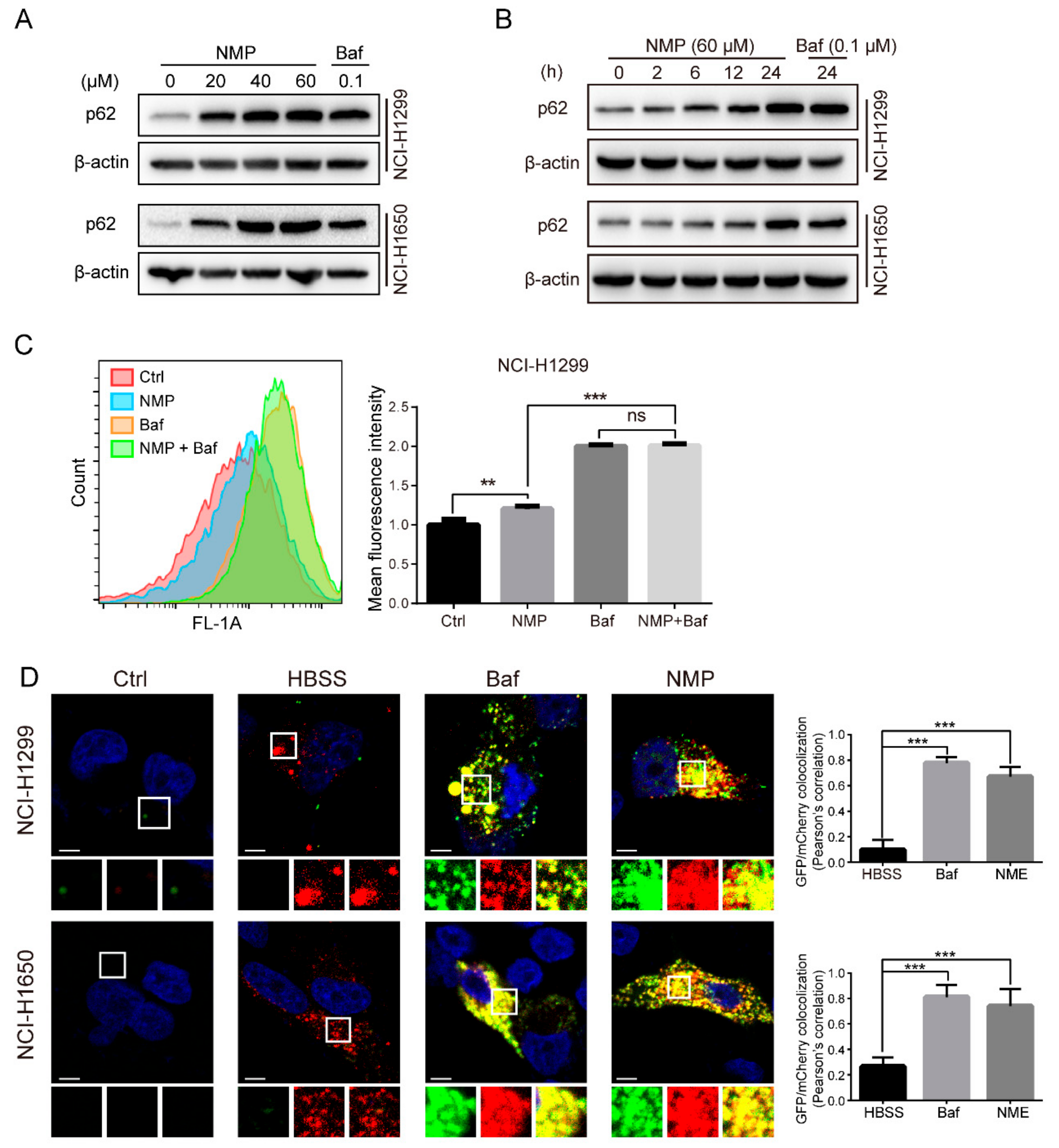
2.7. NMP Impeded the Late-Staged Autophagic Flux in NSCLC Cells
2.8. NMP Altered the Lysosomal pH and Inhibited Lysosomal Cathepsins Maturation
3. Discussion
4. Materials and Methods
4.1. Cell Culture and Drugs
4.2. Cell Viability Assay
4.3. Colony Formation Assay
4.4. CFDA-SE Cell Tracking Assay
4.5. 5-Ethynyl-20-Deoxyuridine (EdU) Cell Proliferation Assay
4.6. Cell Apoptosis Detection
4.7. Cellular Fractionation Western Blot Analysis
4.8. Western Blot Analysis
4.9. Plasmid Transfection Assay
4.10. AO Staining
4.11. LysoTracker Red Staining
4.12. MitoTracker Red CMXRos Staining
4.13. Intracellular ROS Measurement
4.14. Statistical Analysis
5. Conclusions
Supplementary Materials
Author Contributions
Funding
Acknowledgments
Conflicts of Interest
Abbreviations
| NMP | N-Methylparoxetine |
| NSCLC | Non-small cell lung cancer |
| NAC | N-acetylcysteine |
| ROS | Reactive oxygen species |
| MAPK | mitogen-activated protein kinase |
| JNK | c-Jun N-terminal kinase |
| p38 | p38 MAP kinase |
| ADMET | Adsorption, distribution, metabolism, excretion, and toxicity |
| IC50 | Median inhibitory concentrations |
| MOMP | Mitochondria outer membrane permeability |
| DCFDA | 2′,7′-Dichlorofluorescein diacetate |
| Baf | Bafilomycin A1 |
| AO | Acridine orange |
| PE | Phosphatidylethanolamine |
| CQ | Chloroquine |
| 3-MA | 3-Methyladenine |
| Rapa | Rapamycin |
| CCK-8 | Cell Counting Kit-8 |
| PFA | Paraformaldehyde |
| EdU | 5-Ethynyl-20-deoxyuridine |
| BSA | Bovine serum albumin |
| SDS-PAGE | Sodium dodecyl sulfate–polyacrylamide gel electrophoresis |
| ECL | Enhanced chemiluminescence |
| ANOVA | Analysis of variance |
References
- Bray, F.; Ferlay, J.; Soerjomataram, I.; Siegel, R.L.; Torre, L.A.; Jemal, A. Global cancer statistics 2018: Globocan estimates of incidence and mortality worldwide for 36 cancers in 185 countries. CA Cancer J. Clin. 2018, 68, 394–424. [Google Scholar] [CrossRef] [PubMed]
- Osmani, L.; Askin, F.; Gabrielson, E.; Li, Q.K. Current who guidelines and the critical role of immunohistochemical markers in the subclassification of non-small cell lung carcinoma (nsclc): Moving from targeted therapy to immunotherapy. Semin. Cancer Biol. 2018, 52, 103–109. [Google Scholar] [CrossRef] [PubMed]
- Chen, W.; Zheng, R.; Baade, P.D.; Zhang, S.; Zeng, H.; Bray, F.; Jemal, A.; Yu, X.Q.; He, J. Cancer statistics in China, 2015. CA Cancer J. Clin. 2016, 66, 115–132. [Google Scholar] [CrossRef] [PubMed]
- Cosentino, K.; García-Sáez, A.J. Mitochondrial alterations in apoptosis. Chem. Phys. Lipids 2014, 181, 62–75. [Google Scholar] [CrossRef] [PubMed]
- Vyas, S.; Zaganjor, E.; Haigis, M.C. Mitochondria and cancer. Cell 2016, 166, 555–566. [Google Scholar] [CrossRef] [PubMed]
- Simon, H.-U.; Haj-Yehia, A.; Levi-Schaffer, F. Role of reactive oxygen species (ros) in apoptosis induction. Apoptosis 2000, 5, 415–418. [Google Scholar] [CrossRef] [PubMed]
- Son, Y.; Kim, S.; Chung, H.T.; Pae, H.O. Reactive oxygen species in the activation of map kinases. Methods Enzymol. 2013, 528, 27–48. [Google Scholar]
- Li, L.; Tan, J.; Miao, Y.; Lei, P.; Zhang, Q. Ros and autophagy: Interactions and molecular regulatory mechanisms. Cell. Mol. Neurobiol. 2015, 35, 615–621. [Google Scholar] [CrossRef]
- Mathew, R.; Karantza-Wadsworth, V.; White, E. Role of autophagy in cancer. Nat. Rev. Cancer 2007, 7, 961. [Google Scholar] [CrossRef]
- Weidberg, H.; Shvets, E.; Elazar, Z. Biogenesis and cargo selectivity of autophagosomes. Ann. Rev. Biochem. 2011, 80, 125–156. [Google Scholar] [CrossRef]
- Gu, J.; Gui, Y.; Chen, L.; Yuan, G.; Lu, H.-Z.; Xu, X. Use of natural products as chemical library for drug discovery and network pharmacology. PLoS ONE 2013, 8, e62839. [Google Scholar] [CrossRef] [PubMed]
- Cho, Y.-W.; Kim, E.-J.; Nyiramana, M.M.; Shin, E.-J.; Jin, H.; Ryu, J.H.; Kang, K.R.; Lee, G.-W.; Kim, H.J.; Han, J. Paroxetine induces apoptosis of human breast cancer mcf-7 cells through ca2+-and p38 map kinase-dependent ros generation. Cancers 2019, 11, 64. [Google Scholar] [CrossRef] [PubMed]
- Jang, W.J.; Jung, S.K.; Vo, T.T.L.; Jeong, C.H. Anticancer activity of paroxetine in human colon cancer cells: Involvement of met and erbb3. J. Cell. Mol. Med. 2019, 23, 1106–1115. [Google Scholar] [CrossRef] [PubMed]
- Fang, Y.-C.; Chou, C.-T.; Pan, C.-C.; Hsieh, Y.-D.; Liang, W.-Z.; Chao, D.; Tsai, J.-Y.; Liao, W.-C.; Kuo, D.-H.; Shieh, P. Paroxetine-induced ca2+ movement and death in oc2 human oral cancer cells. Chin. J. Physiol. 2011, 54, 310–317. [Google Scholar] [PubMed]
- Lionta, E.; Spyrou, G.; K Vassilatis, D.; Cournia, Z. Structure-based virtual screening for drug discovery: Principles, applications and recent advances. Curr. Top. Med. Chem. 2014, 14, 1923–1938. [Google Scholar] [CrossRef] [PubMed]
- Mizushima, N.; Yamamoto, A.; Matsui, M.; Yoshimori, T.; Ohsumi, Y. In vivo analysis of autophagy in response to nutrient starvation using transgenic mice expressing a fluorescent autophagosome marker. Mol. Biol. Cell 2004, 15, 1101–1111. [Google Scholar] [CrossRef]
- Mizushima, N.; Yoshimori, T.; Levine, B. Methods in mammalian autophagy research. Cell 2010, 140, 313–326. [Google Scholar] [CrossRef]
- Yoshimori, T.; Yamamoto, A.; Moriyama, Y.; Futai, M.; Tashiro, Y. Bafilomycin a1, a specific inhibitor of vacuolar-type h (+)-atpase, inhibits acidification and protein degradation in lysosomes of cultured cells. J. Biol. Chem. 1991, 266, 17707–17712. [Google Scholar]
- Yeo, S.K.; Paul, R.; Haas, M.; Wang, C.; Guan, J.-L. Improved efficacy of mitochondrial disrupting agents upon inhibition of autophagy in a mouse model of brca1-deficient breast cancer. Autophagy 2018, 14, 1214–1225. [Google Scholar] [CrossRef]
- Scherz-Shouval, R.; Elazar, Z. Ros, mitochondria and the regulation of autophagy. Trends Cell Biol. 2007, 17, 422–427. [Google Scholar] [CrossRef]
- Liu, J.; Chang, F.; Li, F.; Fu, H.; Wang, J.; Zhang, S.; Zhao, J.; Yin, D. Palmitate promotes autophagy and apoptosis through ros-dependent jnk and p38 mapk. Biochem. Biophys. Res. Commun. 2015, 463, 262–267. [Google Scholar] [CrossRef] [PubMed]
- Zhang, X.; Wang, X.; Wu, T.; Li, B.; Liu, T.; Wang, R.; Liu, Q.; Liu, Z.; Gong, Y.; Shao, C. Isoliensinine induces apoptosis in triple-negative human breast cancer cells through ros generation and p38 mapk/jnk activation. Sci. Rep. 2015, 5, 12579. [Google Scholar] [CrossRef] [PubMed]
- Yamamoto, K.; Ichijo, H.; Korsmeyer, S.J. Bcl-2 is phosphorylated and inactivated by an ask1/jun n-terminal protein kinase pathway normally activated at g2/m. Mol. Cell. Biol. 1999, 19, 8469–8478. [Google Scholar] [CrossRef] [PubMed]
- Schroeter, H.; Ahmed, R.; Spencer, J.P.; Duncan, R.F.; Catherine, R.-E.; Cadenas, E. C-jun n-terminal kinase (jnk)-mediated modulation of brain mitochondria function: New target proteins for jnk signalling in mitochondrion-dependent apoptosis. Biochem. J. 2003, 372, 359–369. [Google Scholar] [CrossRef] [PubMed]
- Asakura, T.; Maeda, K.; Omi, H.; Matsudaira, H.; Ohkawa, K. The association of deamidation of bcl-xl and translocation of bax to the mitochondria through activation of jnk in the induction of apoptosis by treatment with gsh-conjugated dxr. Int. J. Oncol. 2008, 33, 389–395. [Google Scholar] [CrossRef] [PubMed][Green Version]
- Lee, S.J.; Kim, M.S.; Park, J.Y.; Woo, J.S.; Kim, Y.K. 15-deoxy-δ12,14-prostaglandin j2 induces apoptosis via jnk-mediated mitochondrial pathway in osteoblastic cells. Toxicology 2008, 248, 121–129. [Google Scholar] [CrossRef] [PubMed]
- Kim, B.-J.; Ryu, S.-W.; Song, B.-J. Jnk-and p38 kinase-mediated phosphorylation of bax leads to its activation and mitochondrial translocation and to apoptosis of human hepatoma hepg2 cells. J. Biol. Chem. 2006, 281, 21256–21265. [Google Scholar] [CrossRef] [PubMed]
- Jürgensmeier, J.M.; Xie, Z.; Deveraux, Q.; Ellerby, L.; Bredesen, D.; Reed, J.C. Bax directly induces release of cytochrome c from isolated mitochondria. Proc. Natl. Acad. Sci. USA 1998, 95, 4997–5002. [Google Scholar] [CrossRef] [PubMed]









© 2019 by the authors. Licensee MDPI, Basel, Switzerland. This article is an open access article distributed under the terms and conditions of the Creative Commons Attribution (CC BY) license (http://creativecommons.org/licenses/by/4.0/).
Share and Cite
Wang, K.; Chen, B.; Yin, T.; Zhan, Y.; Lu, Y.; Zhang, Y.; Chen, J.; Wu, W.; Zhou, S.; Mao, W.; et al. N-Methylparoxetine Blocked Autophagic Flux and Induced Apoptosis by Activating ROS-MAPK Pathway in Non-Small Cell Lung Cancer Cells. Int. J. Mol. Sci. 2019, 20, 3415. https://doi.org/10.3390/ijms20143415
Wang K, Chen B, Yin T, Zhan Y, Lu Y, Zhang Y, Chen J, Wu W, Zhou S, Mao W, et al. N-Methylparoxetine Blocked Autophagic Flux and Induced Apoptosis by Activating ROS-MAPK Pathway in Non-Small Cell Lung Cancer Cells. International Journal of Molecular Sciences. 2019; 20(14):3415. https://doi.org/10.3390/ijms20143415
Chicago/Turabian StyleWang, Kun, Bonan Chen, Ting Yin, Yujuan Zhan, Yuhua Lu, Yilin Zhang, Jiawei Chen, Weijie Wu, Shikun Zhou, Wenli Mao, and et al. 2019. "N-Methylparoxetine Blocked Autophagic Flux and Induced Apoptosis by Activating ROS-MAPK Pathway in Non-Small Cell Lung Cancer Cells" International Journal of Molecular Sciences 20, no. 14: 3415. https://doi.org/10.3390/ijms20143415
APA StyleWang, K., Chen, B., Yin, T., Zhan, Y., Lu, Y., Zhang, Y., Chen, J., Wu, W., Zhou, S., Mao, W., Tan, Y., Du, B., Liu, X., HO, H. I., & Xiao, J. (2019). N-Methylparoxetine Blocked Autophagic Flux and Induced Apoptosis by Activating ROS-MAPK Pathway in Non-Small Cell Lung Cancer Cells. International Journal of Molecular Sciences, 20(14), 3415. https://doi.org/10.3390/ijms20143415

