Polygonatum odoratum Polysaccharides Modulate Gut Microbiota and Mitigate Experimentally Induced Obesity in Rats
Abstract
1. Introduction
2. Results
2.1. Response of Obese Rats to POP Treatment
2.2. Polysaccharide Treatment Altered the Expression of Lipid Metabolism-Related Genes in Adipose Tissue
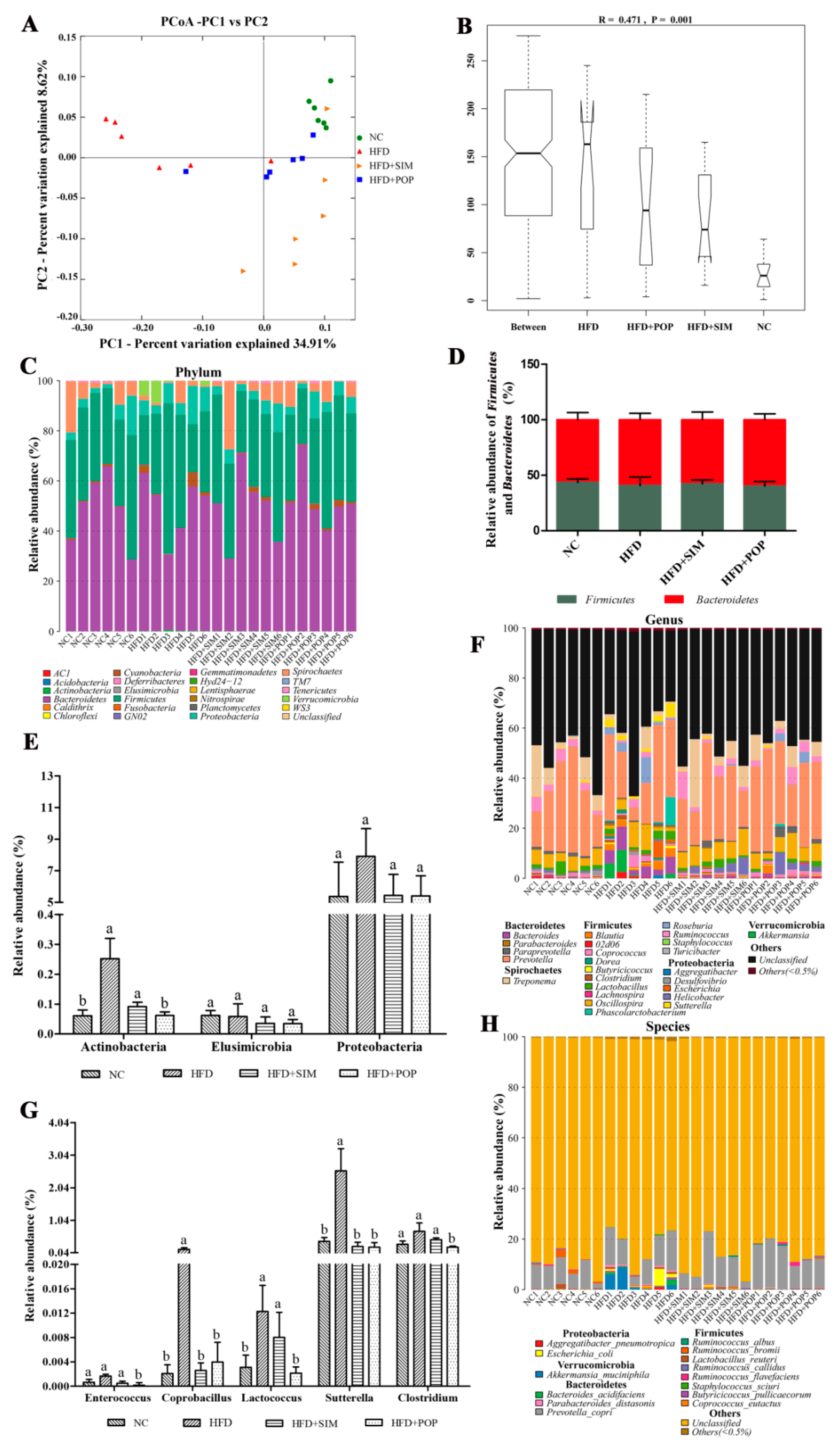
2.3. POP Induced Structural Changes in Gut Microbiota
2.4. Key Phenotypes Responding to POP Treatment of HFD-Fed Rats
2.5. POP Regulated SCFAs in Feces
3. Discussion
4. Materials and Methods
4.1. Animals
4.2. Animal Diets
4.3. Reagents
4.4. Experimental Design
4.5. Biochemical Analysis
4.6. SCFA Analysis in Feces
4.7. RNA Extraction and Quantitative Real-Time Polymerase Chain Reaction (qRT-PCR)
4.8. Western Blotting
4.9. Histology Analysis
4.10. Gut Microbiota Analysis
4.11. Statistical Analysis
4.12. Accession Number
5. Conclusions
Author Contributions
Funding
Acknowledgments
Conflicts of Interest
Abbreviations
| POP | Polygonatum odoratum polysaccharides |
| SD | Sprague–Dawley |
| HFD | high-fat diet |
| NC | normal control |
| SIM | simvastatin |
| TG | triglyceride |
| TC | total cholesterol |
| SCFA | short-chain fatty acid |
| qRT-PCR | quantitative real-time polymerase chain reaction |
| Ppara | peroxisome proliferator-activated receptor α |
| Pparg | peroxisome proliferator-activated receptor γ |
| Fas | fatty acid synthase |
| Srebf1 | sterol regulatory element-binding transcription factor 1 |
| Atgl | adipose triglyceride lipase |
| Fabp4 | fatty acid binding protein 4 |
| Cebpa | CCAAT/enhancer-binding protein alpha |
| Cebpb | CCAAT/enhancer-binding protein beta |
| OTUs | operational taxonomic units |
| PCoA | principal coordinates analysis |
| S | supplemental |
Appendix A
| OTU ID | Phylum | Class | Order | Family | Genus |
|---|---|---|---|---|---|
| OTU0012 | Bacteroidetes | Bacteroidia | Bacteroidales | Paraprevotellaceae | Paraprevotella |
| OTU1365 | Bacteroidetes | Bacteroidia | Bacteroidales | Paraprevotellaceae | Paraprevotella |
| OTU0005 | Bacteroidetes | Bacteroidia | Bacteroidales | Paraprevotellaceae | Prevotella |
| OTU0911 | Bacteroidetes | Bacteroidia | Bacteroidales | Prevotellaceae | Prevotella |
| OTU0994 | Bacteroidetes | Bacteroidia | Bacteroidales | Prevotellaceae | Prevotella |
| OTU1497 | Bacteroidetes | Bacteroidia | Bacteroidales | S24-7 | |
| OTU0024 | Bacteroidetes | Bacteroidia | Bacteroidales | S24-7 | |
| OTU0241 | Bacteroidetes | Bacteroidia | Bacteroidales | S24-7 | |
| OTU0030 | Bacteroidetes | Bacteroidia | Bacteroidales | S24-7 | |
| OTU0051 | Bacteroidetes | Bacteroidia | Bacteroidales | S24-7 | |
| OTU0056 | Bacteroidetes | Bacteroidia | Bacteroidales | S24-7 | |
| OTU0080 | Bacteroidetes | Bacteroidia | Bacteroidales | S24-7 | |
| OTU0105 | Bacteroidetes | Bacteroidia | Bacteroidales | S24-7 | |
| OTU0170 | Firmicutes | Clostridia | Clostridiales | Clostridiaceae | |
| OTU0003 | Spirochaetes | Spirochaetes | Spirochaetales | Spirochaetaceae | Treponema |
| OTU0359 | Spirochaetes | Spirochaetes | Spirochaetales | Spirochaetaceae | Treponema |
| OTU0998 | Spirochaetes | Spirochaetes | Spirochaetales | Spirochaetaceae | Treponema |
| OTU1044 | Firmicutes | Clostridia | Clostridiales | Lachnospiraceae | Clostridium |
| OTU0194 | Firmicutes | Clostridia | Clostridiales | Ruminococcaceae | Ruminococcus |
| OTU0283 | Firmicutes | Clostridia | Clostridiales | Ruminococcaceae | Ruminococcus |
| OTU0295 | Firmicutes | Clostridia | Clostridiales | Ruminococcaceae | Clostridium |
| OTU0391 | Firmicutes | Clostridia | Clostridiales | Ruminococcaceae | |
| OTU0442 | Firmicutes | Clostridia | Clostridiales | Ruminococcaceae | Ruminococcus |
| OTU0873 | Firmicutes | Clostridia | Clostridiales | Ruminococcaceae | Ruminococcus |
| OTU0885 | Bacteroidetes | Bacteroidia | Bacteroidales | S24-7 | |
| OTU0076 | Firmicutes | Clostridia | Clostridiales | Ruminococcaceae | Ruminococcus |
| OTU0352 | Firmicutes | Clostridia | Clostridiales | Clostridiaceae | Clostridium |
| OTU0717 | Firmicutes | Clostridia | Clostridiales | ||
| OTU0149 | Proteobacteria | Deltaproteobacteria | Desulfovibrionales | Desulfovibrionaceae | Bilophila |
| OTU0151 | Bacteroidetes | Bacteroidia | Bacteroidales | Porphyromonadaceae | Parabacteroides |
| OTU0061 | Bacteroidetes | Bacteroidia | Bacteroidales | Porphyromonadaceae | Parabacteroides |
| OTU0055 | Bacteroidetes | Bacteroidia | Bacteroidales | Paraprevotellaceae | Prevotella |
| OTU0161 | Bacteroidetes | Bacteroidia | Bacteroidales | S24-7 | |
| OTU0017 | Bacteroidetes | Bacteroidia | Bacteroidales | S24-7 | |
| OTU0173 | Bacteroidetes | Bacteroidia | Bacteroidales | S24-7 | |
| OTU0036 | Bacteroidetes | Bacteroidia | Bacteroidales | S24-7 | |
| OTU0009 | Bacteroidetes | Bacteroidia | Bacteroidales | S24-7 | |
| OTU0010 | Bacteroidetes | Bacteroidia | Bacteroidales | S24-7 | |
| OTU0648 | Firmicutes | Bacteroidia | Bacteroidales | Lachnospiraceae; | Clostridium |
| OTU0776 | Firmicutes | Clostridia | Clostridiales | Lachnospiraceae | Clostridium |
| OTU0046 | Firmicutes | Clostridia | Clostridiales | Lachnospiraceae | Roseburia |
| OTU0137 | Firmicutes | Clostridia | Clostridiales | Lachnospiraceae | Ruminococcus |
| OTU0141 | Firmicutes | Clostridia | Clostridiales | Ruminococcaceae | Ruminococcus |
| OTU0215 | Firmicutes | Clostridia | Clostridiales | Lachnospiraceae | Ruminococcus |
| OTU0102 | Firmicutes | Clostridia | Clostridiales | Ruminococcaceae | Ruminococcus |
| OTU0404 | Proteobacteria | Gammaproteobacteria | Pseudomonadales | Moraxellaceae | Psychrobacter |
| OTU0028 | Proteobacteria | Betaproteobacteria | Burkholderiales | Alcaligenaceae | Sutterella |
| OTU0914 | Proteobacteria | Betaproteobacteria | Burkholderiales | Alcaligenaceae | Sutterella |
| OTU0348 | Proteobacteria | Betaproteobacteria | Burkholderiales | Alcaligenaceae | Sutterella |
| OTU0225 | Actinobacteria | Actinobacteria | Actinomycetales | Corynebacteriaceae | Corynebacterium |
| OTU ID | NC (%) | HFD (%) | HFD + SIM (%) | HFD + POP (%) |
|---|---|---|---|---|
| OTU0012 | 5.372650324 | 1.141401927 | 4.725000916 | 8.790443736 |
| OTU1365 | 0.349016159 | 0.061375545 | 0.320618519 | 0.659558096 |
| OTU0005 | 47.49459529 | 6.268550071 | 22.91139936 | 13.10230479 |
| OTU0911 | 0.28947272 | 0.14473636 | 0.137407937 | 0.398483016 |
| OTU0994 | 0.211608222 | 0.076948445 | 0.076948445 | 0.165805577 |
| OTU1497 | 0.277564032 | 0.05679528 | 0.422300392 | 0.184126635 |
| OTU0024 | 5.928694441 | 1.177127991 | 5.130812356 | 5.421201129 |
| OTU0241 | 0.641237038 | 0.000005496 | 0.000916053 | 0.373749588 |
| OTU0030 | 9.535194753 | 3.48008501 | 5.360741636 | 7.637133121 |
| OTU0051 | 3.276721263 | 0.20153164 | 2.815946649 | 2.203107251 |
| OTU0056 | 2.630903961 | 0.660474149 | 2.618995273 | 2.900223517 |
| OTU0080 | 0.278480085 | 0.000005496 | 0.013740794 | 0.421384339 |
| OTU0105 | 2.143563812 | 0.207944011 | 1.014070573 | 0.714521271 |
| OTU0170 | 40.04800117 | 11.96639918 | 43.27250742 | 24.93679235 |
| OTU0003 | 0.935290022 | 0.485508043 | 1.000329779 | 0.786889451 |
| OTU0359 | 0.543219376 | 0.330695101 | 0.732842329 | 0.522150159 |
| OTU0998 | 0.483675937 | 0.126415302 | 0.275731926 | 0.246418233 |
| OTU1044 | 0.181378476 | 0.000005496 | 0.045802646 | 0.061375545 |
| OTU0194 | 0.603678868 | 0.003664212 | 0.170385841 | 0.080612656 |
| OTU0283 | 0.137407937 | 0.025649482 | 0.327946942 | 0.179546371 |
| OTU0295 | 0.057711333 | 0.004580265 | 0.250082445 | 0.284892455 |
| OTU0391 | 0.07236818 | 0.0000054963 | 0.025649482 | 0.146568466 |
| OTU0442 | 0.184126635 | 0.10076582 | 0.205195852 | 0.215272434 |
| OTU0873 | 0.517569895 | 0.000054963 | 0.280312191 | 0.282144297 |
| OTU0885 | 0.691619948 | 0.341687736 | 1.119416658 | 0.753911546 |
| OTU0076 | 0.360008794 | 0.159393207 | 3.259316258 | 0.124583196 |
| OTU0352 | 0.174966106 | 0.010076582 | 0.12916346 | 0.11633872 |
| OTU0717 | 0.124583196 | 0.000916053 | 0.029313693 | 0.005496317 |
| OTU0149 | 0.603678868 | 0.222600857 | 0.377413799 | 0.331611154 |
| OTU0141 | 0.956359239 | 0.000916053 | 0.000916053 | 0.447949874 |
| OTU0151 | 0.000916053 | 0.198783482 | 0.07878055 | 0.020153164 |
| OTU0061 | 0.240921916 | 2.157304606 | 0.580777546 | 0.473599355 |
| OTU0055 | 0.000916053 | 5.28012898 | 0.002748159 | 1.152394562 |
| OTU0161 | 0.402147228 | 0.560624382 | 0.298633249 | 0.272983768 |
| OTU0017 | 4.220255762 | 10.22864681 | 5.834340992 | 4.274302884 |
| OTU0173 | 0.250998498 | 0.575281228 | 0.296801143 | 0.137407937 |
| OTU0036 | 1.261404859 | 10.95874098 | 1.946612436 | 0.84002052 |
| OTU0009 | 4.281631307 | 11.87662599 | 2.474258913 | 5.92503023 |
| OTU0010 | 5.066688652 | 9.421604192 | 4.130482577 | 3.033967242 |
| OTU0648 | 0.261991133 | 2.5173134 | 1.014986626 | 0.085192921 |
| OTU0776 | 0.003664212 | 0.030229746 | 0.014656847 | 0.010076582 |
| OTU0046 | 0.112674508 | 16.8352204 | 0.555128064 | 0.272067715 |
| OTU0137 | 0.0000054963 | 0.387490381 | 0.0000054963 | 0.001832106 |
| OTU0215 | 0.000005.49632 | 0.22351691 | 0.070536074 | 0.043054487 |
| OTU0102 | 0.000916053 | 0.551463853 | 0.246898245 | 0.263823238 |
| OTU0404 | 0.02839764 | 0.294052985 | 0.030229746 | 0.053131069 |
| OTU0028 | 2.104173537 | 13.70598366 | 1.250412224 | 1.134073504 |
| OTU0914 | 0.058627386 | 0.455278297 | 0.032977905 | 0.030229746 |
| OTU0348 | 0.02839764 | 0.162141365 | 0.040306328 | 0.023817376 |
| OTU0225 | 0.110842402 | 0.838188414 | 0.199699535 | 0.21069217 |
| Target Gene 1 | Primer Sequence (5′→3′) | Product Length, bp | Accession No. 2 |
|---|---|---|---|
| Ppara | Forward (F): TGAAAGATTCGGAAACTGC | 111 | NM_013196 |
| Reverse (R): TGAAAGATTCGGAAACTGC | |||
| Pparg | F: TCTCACAATGCCATCAGGTTTG | 86 | NM_013124 |
| R: AGCTGGTCGATATCACTGGAG | |||
| Fas | F: ACCTCAGCAGCACATCTCAC | 99 | NM_017332 |
| R: CGTCCCTGTACACGTTCATC | |||
| Srebf1 | F: CGCTACCGTTCCTCTATCAATGAC | 140 | NM_001276707 |
| R: AGTTTCTGGTTGCTGTGCTGTAAG | |||
| Atgl | F: ACCTGTG CCTTACCGTTCAC | 144 | NM_012859 |
| R: GGCAAGAGTGACAT GCAGAA | |||
| Fabp4 | F: ATGAAAGAAGTGGGAGTTGGC | 139 | NM_053365 |
| R: GTTTGAAGGAAATCTCGGTGTT | |||
| Cebpa | F: CGTGGAGACGCAGCAGAAGGTGTT | 127 | NM_012524 |
| R: CAGAATCTCCTAGTCCTGGCTTGCA | |||
| Cebpb | F: GGGTTTCGGGACTTGATGCA | 270 | NM_024125 |
| R: ATGCTCGAAACGGAAAAGGT | |||
| β-actin | F: AAGGCCAACCGTGAAAAGAT | 109 | NM_031144 |
| R: TGGTACGACCAGAGGCATAC |
References
- World Health Organization. WHO-Obesity and Overweight Key Facts Sheet. Available online: http://www.who.int/en/news-room/fact-sheets/detail/obesity-andoverweight (accessed on 18 October 2017).
- Igel, L.I.; Saunders, K.H.; Fins, J.J. Why weight? An analytic review of obesity management, diabetes prevention, and cardiovascular risk reduction. Curr. Atheroscler. Rep. 2018, 20, 39. [Google Scholar] [CrossRef] [PubMed]
- Sun, L.; Ma, L.; Ma, Y.; Zhang, F.; Zhao, C.; Nie, Y. Insights into the role of gut microbiota in obesity: Pathogenesis, mechanisms, and therapeutic perspectives. Protein Cell 2018, 9, 397–403. [Google Scholar] [CrossRef] [PubMed]
- Shahid, S.U.; Irfan, U. The gut microbiota and its potential role in obesity. Future Microbiol. 2018, 13, 589–603. [Google Scholar] [CrossRef]
- Damms-Machado, A.; Mitra, S.; Schollenberger, A.E.; Kramer, K.M.; Meile, T.; Konigsrainer, A.; Huson, D.H.; Bischoff, S.C. Effects of surgical and dietary weight loss therapy for obesity on gut microbiota composition and nutrient absorption. BioMed Res. Int. 2015, 2015, 806248. [Google Scholar] [CrossRef] [PubMed]
- Sen, T.; Cawthon, C.R.; Ihde, B.T.; Hajnal, A.; DiLorenzo, P.M.; de La Serre, C.B.; Czaja, K. Diet-driven microbiota dysbiosis is associated with vagal remodeling and obesity. Physiol. Behav. 2017, 173, 305–317. [Google Scholar] [CrossRef] [PubMed]
- Zeng, H.; Ishaq, S.L.; Zhao, F.Q.; Wright, A.G. Colonic inflammation accompanies an increase of beta-catenin signaling and lachnospiraceae/streptococcaceae bacteria in the hind gut of high-fat diet-fed mice. J. Nutr. Biochem. 2016, 35, 30–36. [Google Scholar] [CrossRef] [PubMed]
- Cui, C.; Li, Y.; Gao, H.; Zhang, H.; Han, J.; Zhang, D.; Li, Y.; Zhou, J.; Lu, C.; Su, X. Modulation of the gut microbiota by the mixture of fish oil and krill oil in high-fat diet-induced obesity mice. PLoS ONE 2017, 12, e0186216. [Google Scholar] [CrossRef] [PubMed]
- Singh, D.P.; Singh, J.; Boparai, R.K.; Zhu, J.; Mantri, S.; Khare, P.; Khardori, R.; Kondepudi, K.K.; Chopra, K.; Bishnoi, M. Isomalto-oligosaccharides, a prebiotic, functionally augment green tea effects against high fat diet-induced metabolic alterations via preventing gut dysbacteriosis in mice. Pharmacol. Res. 2017, 123, 103–113. [Google Scholar] [CrossRef] [PubMed]
- Schroeder, B.O.; Backhed, F. Signals from the gut microbiota to distant organs in physiology and disease. Nat. Med. 2016, 22, 1079–1089. [Google Scholar] [CrossRef] [PubMed]
- Shi, L.L.; Li, Y.; Wang, Y.; Feng, Y. Mdg-1, an ophiopogon polysaccharide, regulate gut microbiota in high-fat diet-induced obese c57bl/6 mice. Int. J. Biol. Macromol. 2015, 81, 576–583. [Google Scholar] [CrossRef] [PubMed]
- Zhang, X.; Zhao, Y.; Xu, J.; Xue, Z.; Zhang, M.; Pang, X.; Zhang, X.; Zhao, L. Modulation of gut microbiota by berberine and metformin during the treatment of high-fat diet-induced obesity in rats. Sci. Rep. 2015, 5, 14405. [Google Scholar] [CrossRef] [PubMed]
- Xu, X.; Xu, P.; Ma, C.; Tang, J.; Zhang, X. Gut microbiota, host health, and polysaccharides. Biotechnol. Adv. 2013, 31, 318–337. [Google Scholar] [CrossRef] [PubMed]
- Chen, G.; Xie, M.; Wan, P.; Chen, D.; Dai, Z.; Ye, H.; Hu, B.; Zeng, X.; Liu, Z. Fuzhuan brick tea polysaccharides attenuate metabolic syndrome in high-fat diet induced mice in association with modulation in the gut microbiota. J. Agric. Food Chem. 2018, 66, 2783–2795. [Google Scholar] [CrossRef] [PubMed]
- Lu, J.M.; Wang, Y.F.; Yan, H.L.; Lin, P.; Gu, W.; Yu, J. Antidiabetic effect of total saponins from polygonatum kingianum in streptozotocin-induced daibetic rats. J. Ethnopharmacol. 2016, 179, 291–300. [Google Scholar] [CrossRef] [PubMed]
- Li, C.; Chen, J.; Lu, B.; Shi, Z.; Wang, H.; Zhang, B.; Zhao, K.; Qi, W.; Bao, J.; Wang, Y. Molecular switch role of akt in Polygonatum odoratum lectin-induced apoptosis and autophagy in human non-small cell lung cancer a549 cells. PLoS ONE 2014, 9, e101526. [Google Scholar] [CrossRef] [PubMed]
- Wang, Y.; Qin, S.; Pen, G.; Chen, D.; Han, C.; Miao, C.; Lu, B.; Su, C.; Feng, S.; Li, W.; et al. Original research: Potential ocular protection and dynamic observation of polygonatum sibiricum polysaccharide against streptozocin-induced diabetic rats’ model. Exp. Biol. Med. 2017, 242, 92–101. [Google Scholar] [CrossRef] [PubMed]
- Zhao, P.; Zhao, C.; Li, X.; Gao, Q.; Huang, L.; Xiao, P.; Gao, W. The genus polygonatum: A review of ethnopharmacology, phytochemistry and pharmacology. J. Ethnopharmacol. 2018, 214, 274–291. [Google Scholar] [CrossRef] [PubMed]
- Gu, M.; Zhang, Y.; Fan, S.; Ding, X.; Ji, G.; Huang, C. Extracts of rhizoma polygonati odorati prevent high-fat diet-induced metabolic disorders in c57bl/6 mice. PLoS ONE 2013, 8, e81724. [Google Scholar] [CrossRef] [PubMed]
- Jiang, Q.; Lv, Y.; Dai, W.; Miao, X.; Zhong, D. Extraction and bioactivity of polygonatum polysaccharides. Int. J. Biol. Macromol. 2013, 54, 131–135. [Google Scholar] [CrossRef] [PubMed]
- Chen, Y.; Yin, L.; Zhang, X.; Wang, Y.; Chen, Q.; Jin, C.; Hu, Y.; Wang, J. Optimization of alkaline extraction and bioactivities of polysaccharides from rhizome of Polygonatum odoratum. BioMed Res. Int. 2014, 2014, 504896. [Google Scholar] [CrossRef] [PubMed]
- Yan, H.; Lu, J.; Wang, Y.; Gu, W.; Yang, X.; Yu, J. Intake of total saponins and polysaccharides from polygonatum kingianum affects the gut microbiota in diabetic rats. Phytomedicine 2017, 26, 45–54. [Google Scholar] [CrossRef] [PubMed]
- Shu, X.S.; Lv, J.H.; Tao, J.; Li, G.M.; Li, H.D.; Ma, N. Antihyperglycemic effects of total flavonoids from Polygonatum odoratum in stz and alloxan-induced diabetic rats. J. Ethnopharmacol. 2009, 124, 539–543. [Google Scholar] [CrossRef] [PubMed]
- De Filippo, C.; Cavalieri, D.; Di Paola, M.; Ramazzotti, M.; Poullet, J.B.; Massart, S.; Collini, S.; Pieraccini, G.; Lionetti, P. Impact of diet in shaping gut microbiota revealed by a comparative study in children from Europe and rural Africa. Proc. Natl. Acad. Sci. USA 2010, 107, 14691–14696. [Google Scholar] [CrossRef] [PubMed]
- Turnbaugh, P.J.; Ley, R.E.; Mahowald, M.A.; Magrini, V.; Mardis, E.R.; Gordon, J.I. An obesity-associated gut microbiome with increased capacity for energy harvest. Nature 2006, 444, 1027–1031. [Google Scholar] [CrossRef] [PubMed]
- Zhou, S.S.; Xu, J.; Zhu, H.; Wu, J.; Xu, J.D.; Yan, R.; Li, X.Y.; Liu, H.H.; Duan, S.M.; Wang, Z.; et al. Gut microbiota-involved mechanisms in enhancing systemic exposure of ginsenosides by coexisting polysaccharides in ginseng decoction. Sci. Rep. 2016, 6, 22474. [Google Scholar] [CrossRef] [PubMed]
- Foldy, C.J.; Dyhrfjeld-Johnsen, J.; Soltesz, I. Structure of cortical microcircuit theory. J. Physiol. 2005, 562, 47–54. [Google Scholar] [CrossRef] [PubMed]
- Zhang, H.; DiBaise, J.K.; Zuccolo, A.; Kudrna, D.; Braidotti, M.; Yu, Y.; Parameswaran, P.; Crowell, M.D.; Wing, R.; Rittmann, B.E.; et al. Human gut microbiota in obesity and after gastric bypass. Proc. Natl. Acad. Sci. USA 2009, 106, 2365–2370. [Google Scholar] [CrossRef] [PubMed]
- Kobayashi, T.; Osaki, T.; Oikawa, S. Use of t-rflp and seven restriction enzymes to compare the faecal microbiota of obese and lean Japanese healthy men. Benef. Microbes 2015, 6, 735–745. [Google Scholar] [CrossRef] [PubMed]
- Handl, S.; German, A.J.; Holden, S.L.; Dowd, S.E.; Steiner, J.M.; Heilmann, R.M.; Grant, R.W.; Swanson, K.S.; Suchodolski, J.S. Faecal microbiota in lean and obese dogs. FEMS Microbiol. Ecol. 2013, 84, 332–343. [Google Scholar] [CrossRef] [PubMed]
- Li, H.; Qi, T.; Huang, Z.S.; Ying, Y.; Zhang, Y.; Wang, B.; Ye, L.; Zhang, B.; Chen, D.L.; Chen, J. Relationship between gut microbiota and type 2 diabetic erectile dysfunction in sprague-dawley rats. J. Huazhong Univ. Sci. Technol. Med. Sci. 2017, 37, 523–530. [Google Scholar] [CrossRef] [PubMed]
- Song, J.J.; Tian, W.J.; Kwok, L.Y.; Wang, Y.L.; Shang, Y.N.; Menghe, B.; Wang, J.G. Effects of microencapsulated lactobacillus plantarum lip-1 on the gut microbiota of hyperlipidaemic rats. Br. J. Nutr. 2017, 118, 481–492. [Google Scholar] [CrossRef] [PubMed]
- Tang, C.; Sun, J.; Zhou, B.; Jin, C.; Liu, J.; Kan, J.; Qian, C.; Zhang, N. Effects of polysaccharides from purple sweet potatoes on immune response and gut microbiota composition in normal and cyclophosphamide treated mice. Food Funct. 2018, 9, 937–950. [Google Scholar] [CrossRef] [PubMed]
- Mach, N.; Moisan, G.P.; Foury, A.; Kittelmann, S.; Reigner, F.; Moroldo, M.; Ballester, M.; Esquerré, D.; Riviere, J.; Salle, G.; et al. The effects of weaning methods on gut microbiota composition and horse physiology. Front. Physiol. 2017, 8, 535. [Google Scholar] [CrossRef] [PubMed]
- He, M.; Fang, S.; Huang, X.; Zhao, Y.; Ke, S.; Yang, H.; Li, Z.; Gao, J.; Chen, C.; Huang, L. Evaluating the contribution of gut microbiota to the variation of porcine fatness with the cecum and fecal samples. Front. Microbiol. 2016, 7, 2108. [Google Scholar] [CrossRef]
- Den Besten, G.; Lange, K.; Havinga, R.; van Dijk, T.H.; Gerding, A.; van Eunen, K.; Muller, M.; Groen, A.K.; Hooiveld, G.J.; Bakker, B.M.; et al. Gut-derived short-chain fatty acids are vividly assimilated into host carbohydrates and lipids. Am. J. Physiol. Gastrointest. Liver Physiol. 2013, 305, G900–G910. [Google Scholar] [CrossRef] [PubMed]
- Zhou, W.; Yan, Y.; Mi, J.; Zhang, H.; Lu, L.; Luo, Q.; Li, X.; Zeng, X.; Cao, Y. Simulated digestion and fermentation in vitro by human gut microbiota of polysaccharides from bee collected pollen of Chinese wolfberry. J. Agric. Food Chem. 2018, 66, 898–907. [Google Scholar] [CrossRef] [PubMed]
- Miller, P.G.; Bonn, M.B.; Franklin, C.L.; Ericsson, A.C.; McKarns, S.C. TNFR2 deficiency acts in concert with gut microbiota to precipitate spontaneous sex-biased central nervous system demyelinating autoimmune disease. J. Immunol. 2015, 195, 4668–4684. [Google Scholar] [CrossRef] [PubMed]
- Williams, O.M.; Brazier, J.; Peraino, V.; Goldstein, E.J. A review of three cases of Clostridium aldenense bacteremia. Anaerobe 2010, 16, 475–477. [Google Scholar] [CrossRef] [PubMed]
- Salonen, A.; de Vos, W.M. Impact of diet on human intestinal microbiota and health. Annu. Rev. Food Sci. Technol. 2014, 5, 239–262. [Google Scholar] [CrossRef] [PubMed]
- Yang, H.; Xiao, Y.; Gui, G.; Li, J.; Wang, J.; Li, D. Microbial community and short-chain fatty acid profile in gastrointestinal tract of goose. Poult. Sci. 2018, 97, 1420–1428. [Google Scholar] [CrossRef] [PubMed]
- Yang, H.; Xiao, Y.; Wang, J.; Xiang, Y.; Gong, Y.; Wen, X.; Li, D. Core gut microbiota in jinhua pigs and its correlation with strain, farm and weaning age. J. Microbiol. 2018, 56, 346–355. [Google Scholar] [CrossRef] [PubMed]
- Wang, X.; Wang, X.; Jiang, H.; Cai, C.; Li, G.; Hao, J.; Yu, G. Marine polysaccharides attenuate metabolic syndrome by fermentation products and altering gut microbiota: An overview. Carbohydr. Polym. 2018, 195, 601–612. [Google Scholar] [CrossRef] [PubMed]
- Nihei, N.; Okamoto, H.; Furune, T.; Ikuta, N.; Sasaki, K.; Rimbach, G.; Yoshikawa, Y.; Terao, K. Dietary Alpha-Cyclodextrin Modifies Gut Microbiota and Reduces Fat Accumulation in High-Fat-Diet-Fed Obese Mice; Wiley Online Library: New York, NY, USA, 2018. [Google Scholar]
- Cho, K.W.; Kim, Y.O.; Andrade, J.E.; Burgess, J.R.; Kim, Y.C. Dietary naringenin increases hepatic peroxisome proliferators-activated receptor alpha protein expression and decreases plasma triglyceride and adiposity in rats. Eur. J. Nutr. 2011, 50, 81–88. [Google Scholar] [CrossRef] [PubMed]
- Shimano, H. Srebps: Physiology and pathophysiology of the SREBP family. FEBS J. 2009, 276, 616–621. [Google Scholar] [CrossRef] [PubMed]
- Camargo, A.; Meneses, M.E.; Perez-Martinez, P.; Delgado-Lista, J.; Rangel-Zuniga, O.A.; Marin, C.; Almaden, Y.; Yubero-Serrano, E.M.; Gonzalez-Guardia, L.; Fuentes, F.; et al. Dietary fat modifies lipid metabolism in the adipose tissue of metabolic syndrome patients. Genes Nutr. 2014, 9, 409. [Google Scholar] [CrossRef] [PubMed]
- Lee, M.; Sung, S.H. Platyphylloside isolated from Betula platyphylla inhibit adipocyte differentiation and induce lipolysis via regulating adipokines including ppargamma in 3t3-l1 cells. Pharmacogn. Mag. 2016, 12, 276–281. [Google Scholar] [CrossRef] [PubMed]
- Okuno, A.; Tamemoto, H.; Tobe, K.; Ueki, K.; Mori, Y.; Iwamoto, Y.; Umesono, K.; Akanuma, Y.; Fujiwara, T.; Horikoshi, H.; et al. Troglitazone increases the number of small adipocytes without the change of white adipose tissue mass in obese zucker rats. J. Clin. Investig. 1998, 101, 1354–1361. [Google Scholar] [CrossRef]
- Kota, B.P.; Huang, T.H.; Roufogalis, B.D. An overview on biological mechanisms of ppars. Pharmacol. Res. 2005, 51, 85–94. [Google Scholar] [CrossRef] [PubMed]
- Garin-Shkolnik, T.; Rudich, A.; Hotamisligil, G.S.; Rubinstein, M. Fabp4 attenuates ppargamma and adipogenesis and is inversely correlated with ppargamma in adipose tissues. Diabetes 2014, 63, 900–911. [Google Scholar] [CrossRef] [PubMed]
- Odegaard, J.I.; Ricardo-Gonzalez, R.R.; Goforth, M.H.; Morel, C.R.; Subramanian, V.; Mukundan, L.; Red Eagle, A.; Vats, D.; Brombacher, F.; Ferrante, A.W.; et al. Macrophage-specific ppargamma controls alternative activation and improves insulin resistance. Nature 2007, 447, 1116–1120. [Google Scholar] [CrossRef] [PubMed]
- Heming, M.; Gran, S.; Jauch, S.L.; Fischer-Riepe, L.; Russo, A.; Klotz, L.; Hermann, S.; Schafers, M.; Roth, J.; Barczyk-Kahlert, K. Peroxisome proliferator-activated receptor-gamma modulates the response of macrophages to lipopolysaccharide and glucocorticoids. Front. Immunol. 2018, 9, 893. [Google Scholar] [CrossRef] [PubMed]
- Guo, Y.R.; Choung, S.Y. Germacrone attenuates hyperlipidemia and improves lipid metabolism in high-fat diet-induced obese c57bl/6j mice. J. Med. Food 2017, 20, 46–55. [Google Scholar] [CrossRef] [PubMed]
- Qiao, Y.; Sun, J.; Xia, S.; Tang, X.; Shi, Y.; Le, G. Effects of resveratrol on gut microbiota and fat storage in a mouse model with high-fat-induced obesity. Food Funct. 2014, 5, 1241–1249. [Google Scholar] [CrossRef] [PubMed]
- Yan, H.; Ajuwon, K.M. Mechanism of butyrate stimulation of triglyceride storage and adipokine expression during adipogenic differentiation of porcine stromovascular cells. PLoS ONE 2015, 10, e0145940. [Google Scholar] [CrossRef] [PubMed]
- Jia, Y.; Hong, J.; Li, H.; Hu, Y.; Jia, L.; Cai, D.; Zhao, R. Butyrate stimulates adipose lipolysis and mitochondrial oxidative phosphorylation through histone hyperacetylation-associated beta3-adrenergic receptor activation in high-fat diet-induced obese mice. Exp. Physiol. 2017, 102, 273–281. [Google Scholar] [CrossRef] [PubMed]
- Chandler, P.C.; Viana, J.B.; Oswald, K.D.; Wauford, P.K.; Boggiano, M.M. Feeding response to melanocortin agonist predicts preference for and obesity from a high-fat diet. Physiol. Behav. 2005, 85, 221–230. [Google Scholar] [CrossRef] [PubMed]
- Cheng, H.; Xu, N.; Zhao, W.; Su, J.; Liang, M.; Xie, Z.; Wu, X.; Li, Q. (−)-Epicatechin regulates blood lipids and attenuates hepatic steatosis in rats fed high-fat diet. Mol. Nutr. Food Res. 2017, 61, 1700303. [Google Scholar] [CrossRef] [PubMed]
- Liu, N.; Dong, Z.; Zhu, X.; Xu, H.; Zhao, Z. Characterization and protective effect of polygonatum sibiricum polysaccharide against cyclophosphamide-induced immunosuppression in balb/c mice. Int. J. Biol. Macromol. 2018, 107, 796–802. [Google Scholar] [CrossRef] [PubMed]
- Pourabedin, M.; Guan, L.; Zhao, X. Xylo-oligosaccharides and virginiamycin differentially modulate gut microbial composition in chickens. Microbiome 2015, 3, 15. [Google Scholar] [CrossRef] [PubMed]
- Fadrosh, D.W.; Ma, B.; Gajer, P.; Sengamalay, N.; Ott, S.; Brotman, R.M.; Ravel, J. An improved dual-indexing approach for multiplexed 16S rRNA gene sequencing on the Illumina MiSeq platform. Microbiome 2014, 2, 6. [Google Scholar] [CrossRef] [PubMed]
- Cole, J.R.; Wang, Q.; Fish, J.A.; Chai, B.; McGarrell, D.M.; Sun, Y.; Brown, C.T.; Porras-Alfaro, A.; Kuske, C.R.; Tiedje, J.M. Ribosomal database project: Data and tools for high throughput rrna analysis. Nucleic Acids Res. 2014, 42, D633–D642. [Google Scholar] [CrossRef] [PubMed]
- Edgar, R.C. UPARSE: Highly accurate OTU sequences from microbial amplicon reads. Nat. Methods 2013, 10, 996–998. [Google Scholar] [CrossRef] [PubMed]








| SCFA (mg/g) | NC | HFD | HFD + SIM | HFD + POP |
|---|---|---|---|---|
| Acetic acid | 1.29 ± 0.185a | 1.01 ± 0.134ab | 0.79 ± 0.069b | 0.65 ± 0.156b |
| Propionic acid | 0.32 ± 0.024a | 0.26 ± 0.061b | 0.13 ± 0.012bc | 0.27 ± 0.081b |
| Isobutyric acid | 0.018 ± 0.002ab | 0.015 ± 0.002b | 0.0078 ± 0.0004c | 0.022 ± 0.003a |
| Butyric acid | 0.88 ± 0.088b | 0.199 ± 0.049c | 0.29 ± 0.034c | 1.37 ± 0.196a |
| Isovaleric acid | 0.022 ± 0.001a | 0.025 ± 0.003a | 0.0097 ± 0.001b | 0.028 ± 0.006a |
| Valeric acid | 0.032 ± 0.004a | 0.024 ± 0.003b | 0.013 ± 0.001b | 0.046 ± 0.009a |
| Total | 2.21 ± 0.169a | 2.26 ± 0.402a | 1.17 ± 0.075b | 2.9 ± 0.548a |
© 2018 by the authors. Licensee MDPI, Basel, Switzerland. This article is an open access article distributed under the terms and conditions of the Creative Commons Attribution (CC BY) license (http://creativecommons.org/licenses/by/4.0/).
Share and Cite
Wang, Y.; Fei, Y.; Liu, L.; Xiao, Y.; Pang, Y.; Kang, J.; Wang, Z. Polygonatum odoratum Polysaccharides Modulate Gut Microbiota and Mitigate Experimentally Induced Obesity in Rats. Int. J. Mol. Sci. 2018, 19, 3587. https://doi.org/10.3390/ijms19113587
Wang Y, Fei Y, Liu L, Xiao Y, Pang Y, Kang J, Wang Z. Polygonatum odoratum Polysaccharides Modulate Gut Microbiota and Mitigate Experimentally Induced Obesity in Rats. International Journal of Molecular Sciences. 2018; 19(11):3587. https://doi.org/10.3390/ijms19113587
Chicago/Turabian StyleWang, Yan, Yanquan Fei, Lirui Liu, Yunhua Xiao, Yilin Pang, Jinhe Kang, and Zheng Wang. 2018. "Polygonatum odoratum Polysaccharides Modulate Gut Microbiota and Mitigate Experimentally Induced Obesity in Rats" International Journal of Molecular Sciences 19, no. 11: 3587. https://doi.org/10.3390/ijms19113587
APA StyleWang, Y., Fei, Y., Liu, L., Xiao, Y., Pang, Y., Kang, J., & Wang, Z. (2018). Polygonatum odoratum Polysaccharides Modulate Gut Microbiota and Mitigate Experimentally Induced Obesity in Rats. International Journal of Molecular Sciences, 19(11), 3587. https://doi.org/10.3390/ijms19113587

