Construction and Evaluation of Normalized cDNA Libraries Enriched with Full-Length Sequences for Rapid Discovery of New Genes from Sisal (Agave sisalana Perr.) Different Developmental Stages
Abstract
:1. Introduction
2. Results and Discussion
2.1. Generation of the Full-Length Enriched and Normalized cDNA
2.2. Characterization of A. sisalana cDNA Libraries
2.3. Gene Ontology Annotation and Bioinformatics Analysis
2.4. Tissue-Specific Gene Expression
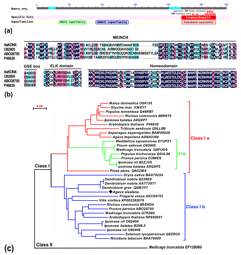
2.4.1. Asknox Expression Characteristics Related to Organogenesis
2.4.2. Expression Characteristics of MADS-Box Gene Family Related to Floral Development
3. Experimental Section
3.1. Plant Materials
3.2. Poly(A+) RNA Isolation and First-Strand cDNA Synthesis
3.3. Amplification of cDNA by Long-Distance Polymerase Chain Reaction
3.4. First-Strand cDNA Normalization and Amplification
3.5. Construction and Quality Analysis of cDNA Library
3.6. Sequence Processing and Analysis
3.7. Gene Expression Analysis by Real-Time PCR
4. Conclusions
Supplementary Materials
ijms-13-13150-s001.pdfAcknowledgments
- Conflict of InterestThe authors declare no conflict of interest.
References
- Simpson, J.; Hernández, A.M.; Juárez, M.J.A.; Sandoval, S.D.; Villarreal, A.S.; Romero, C.C. Genomic resources and transcriptome mining in Agave tequilana. GCB Bioenergy 2011, 3, 25–36. [Google Scholar]
- Gomez, E.; Tuohy, K.M.; Gibson, G.R.; Klinder, A.; Costabile, A. In vitro evaluation of the fermentation properties and potential prebiotic activity of Agave fructans. J. Appl. Microbiol 2009, 108, 2114–2121. [Google Scholar]
- Leach, J.D.; Sobolik, K.D. High dietary intake of prebiotic inulin-type fructans in the prehistoric Chihuahuan Desert. Br. J. Nutr 2010, 103, 1558–1561. [Google Scholar]
- Jaouadi, M.; Msahli, S. A study of the physical and mechanical properties of paper made from Agave americana L. fibers. Mater. Manuf. Process 2011, 26, 567–572. [Google Scholar]
- Somerville, C.; Youngs, H.; Taylor, C.; Davis, S.C.; Long, S.P. Feedstocks for lignocellulosic biofuels. Science 2010, 329, 790–792. [Google Scholar]
- Wang, D.; Hechathorn, C.A.; Barua, D.; Joshi, P.; Hamilton, E.W.; Lacroix, J.J. Effects of elevated CO2 on the tolerance of photosynthesis to acute heat stress in C3, C4, and CAM species. Am. J. Bot 2008, 95, 165–176. [Google Scholar]
- Lujan, R.; Lledias, F.; Martinez, L.M.; Barreto, R.; Cassab, G.I.; Nieto-Sotelo, J. Small heat-shock proteins and leaf cooling capacity account for the unusual heat tolerance of the central spike leaves in Agave tequilana var. Weber. Plant Cell Environ 2009, 32, 1791–1803. [Google Scholar]
- Nikam, T.D.; Bansude, G.M.; Aneesh Kumar, K.C. Somatic embryogenesis in sisal (Agave sisalana Perr. ex. Engelm). Plant Cell Rep 2003, 22, 188–194. [Google Scholar]
- Moreno-Salazar, S.F.; Esqueda, M.; Martinez, J.; Palomino, G. Nuclear genome size and karyotype of Agave angustifolia and A. rhodacantha from Sonora, Mexico. Rev. Fitotec. Mex 2007, 30, 13–23. [Google Scholar]
- Antony, E.; Taybi, T.; Courbot, M.; Mugford, S.T.; Smith, J.A.; Borland, A.M. Cloning, localization and expression analysis of vacuolar sugar transporters in the CAM plant Ananas comosus (pineapple). J. Exp. Bot 2008, 59, 1895–1908. [Google Scholar]
- Escobar-Guzmán, R.; Zamudio-hernández, F.; Gil-Vega, K.; Simpson, J. Seed production and gametophyte formation in Agave tequilana and Agave Americana. Bot 2008, 86, 1343–1353. [Google Scholar]
- Flores-Benitez, S.; Jimenez-Bremont, J.F.; Rosales-Mendoza, S.; Arguello-Astorga, G.R.; Castillo-Collazo, R.; Alpuche-Solis, A.G. Genetic transformation of Agave salmiana by Agrobacterium tumefaciens and particle bombardment. Plant Cell Tissue Organ Cult 2007, 91, 215–224. [Google Scholar]
- Poustka, A.; Wiemann, S. The German cDNA Consortium. SMART amplification combined with cDNA size fractionation in order to obtain large full-length clones. BMC Genomics 2004, 5, 36. [Google Scholar]
- Zhu, Y.Y.; Machleder, E.M.; Chenchik, A.; Li, R.; Siebert, P.D. Reverse transcriptase template switching: A SMART approach for full-length cDNA library construction. Biotechniques 2001, 30, 892–897. [Google Scholar]
- Bogdanova, E.A.; Shagin, D.A.; Lukyanov, S.A. Normalization of full-length enriched cDNA. Mol. Biosyst 2008, 4, 205–212. [Google Scholar]
- Sugahara, Y.; Carninci, P.; Itoh, M.; Shibata, K.; Konno, H.; Endo, T.; Muramatsu, M.; Hayashizaki, Y. Comparative evaluation of 5′-end-sequence quality of clones in CAP trapper and other full-length-cDNA libraries. Gene 2001, 263, 93–102. [Google Scholar]
- Shagina, I.; Bogdanova, E.; Mamedov, I.Z.; Lebedev, Y.; Lukyanov, S.; Shagin, D. Normalization of genomic DNA using duplex-specific nuclease. Biotechniques 2010, 48, 455–459. [Google Scholar]
- Zhulidov, P.A.; Bogdanova, E.A.; Shcheglov, A.S.; Vagner, L.L.; Khaspekov, G.L.; Kozhemyako, V.B.; Matz, M.V.; Meleshkevitch, E.; Moroz, L.L.; Lukyanov, S.A.; et al. Simple cDNA normalization using kamchatka crab duplex-specific nuclease. Nucleic Acids Res 2004, 32, e37. [Google Scholar]
- Pelaz, S.; Ditta, G.S.; Baumann, E.; Wisman, E.; Yanofsky, M.F. B and C floral organ identity functions require SEPALLATA MADS-box genes. Nature 2000, 405, 200–203. [Google Scholar]
- Hake, S.; Smith, H.; Holtan, H.; Magnani, E.; Mele, G.; Ramirez, J. The role of KNOX genes in plant development. Annu. Rev. Cell Dev. Biol 2004, 20, 125–151. [Google Scholar]
- Bharathan, G.; Goliber, T.E.; Moore, C.; Kessler, S.; Pham, T.; Sinha, N.R. Homologies in leaf form inferred from KNOXI gene expression during development. Science 2002, 296, 1858–1860. [Google Scholar]
- Hay, A.; Tsiantis, M. A KNOX family TALE. Curr. Opin. Plant Biol 2009, 12, 593–598. [Google Scholar]
- Adamczyk, B.J.; Lehti-Shiu, M.D.; Fernandez, D.E. The MADS domain factors AGL15 and AGL18 act redundantly as repressors of the floral transition in Arabidopsis. Plant J 2007, 50, 1007–1019. [Google Scholar]
- Amasino, R. Floral induction and monocarpic versus polycarpic life histories. Genome Biol 2009, 10, 228. [Google Scholar]
- Chatterjee, M.; Bermudez-Lozano, C.L.; Clancy, M.A.; Davis, T.M.; Folta, K.M. A strawberry KNOX gene regulates leaf, flower and meristem architecture. PLoS One 2011, 6, e24752–e24752. [Google Scholar]
- Carninci, P.; Shibata, Y.; Hayatsu, N.; Sugahara, Y.; Shibata, K.; Itoh, M.; Konno, H.; Okazaki, Y.; Muramatsu, M.; Hayashizaki, Y. Normalization and subtraction of cap-trapper-selected cDNAs to prepare full-length cDNA libraries for rapid discovery of new genes. Genome Res 2000, 10, 1617–1630. [Google Scholar]
- Wells, C.A.; Ravasi, T.; Sultana, R.; Yagi, K.; Carninci, P.; Bono, H.; Faulkner, G.; Okazaki, Y.; Quackenbush, J.; Hume, D.A.; et al. Continued discovery of transcriptional units expressed in cells of the mouse mononuclear phagocyte lineage. Genome Res 2003, 13, 1360–1365. [Google Scholar]
- Wakimoto, B.T. Doubling the rewards: Testis ESTs for Drosophila gene discovery and spermatogenesis expression profile analysis. Genome Res 2000, 10, 1841–1842. [Google Scholar]
- Sakurai, T.; Plata, G.; Zapata, R.F.; Seki, M.; Salcedo, A.; Toyoda, A.; Ishiwata, A.; Tohme, J.; Sakaki, Y.; Shinozaki, K.; et al. Sequencing analysis of 20,000 full-length cDNA clones from cassava reveals lineage specific expansions in gene families related to stress response. BMC Plant Biol 2007, 7, 66. [Google Scholar]
- Lu, C.; Wallis, J.G.; Browse, J. An analysis of expressed sequence tags of developing castor endosperm using a full-length cDNA library. BMC Plant Biol 2007, 7, 42. [Google Scholar]
- Nagasaki, H.; Sakamoto, T.; Sato, Y.; Matsuoka, M. Functional analysis of the conserved domains of a rice KNOX homeodomain protein, OSH15. Plant Cell 2001, 13, 2085–2098. [Google Scholar]
- Cole, M.; Nolte, C.; Werr, W. Nuclear import of the transcription factor SHOOT MERISTEMLESS depends on heterodimerization with BLH proteins expressed in discrete sub-domains of the shoot apical meristem of Arabidopsis thaliana. Nucleic Acids Res 2006, 34, 1281–1292. [Google Scholar]
- Jouannic, S.; Collin, M.; Vidal, B.; Verdeil, J.L.; Tregear, J.W. A class I KNOX gene from the palm species Elaeis uineensis (Arecaceae) is associated with meristem function and a distinct mode of leaf dissection. New Phytol 2007, 174, 551–568. [Google Scholar]
- Cary, A.J.; Che, P.; Howell, S.H. Developmental events and shoot apical meristem gene expression patterns during shoot development in Arabidopsis thaliana. Plant J 2002, 32, 867–877. [Google Scholar]
- Zhang, S.; Wong, L.; Meng, L.; Lemaux, P.G. Similarity of expression patterns of knotted1 and ZmLEC1 during somatic and zygotic embryogenesis in maize (Zea mays L.). Planta 2002, 215, 191–194. [Google Scholar]
- Hay, A.; Barkoulas, M.; Tsiantis, M. ASYMMETRIC LEAVES1 and auxin activities converge to repress BREVIPEDICELLUS expression and promote leaf development in Arabidopsis. Development 2006, 133, 3955–3961. [Google Scholar]
- Shani, E.; Burko, Y.; Ben-Yaakov, L.; Berger, Y.; Amsellem, Z.; Goldshmidt, A.; Sharon, E.; Ori, N. Stage-specific regulation of Solanum lycopersicum leaf maturation by class 1 KNOTTED1-LIKE HOMEOBOX proteins. Plant Cell 2009, 21, 3078–3092. [Google Scholar]
- Sakamoto, T.; Kamiya, N.; Ueguchi-Tanaka, M.; Iwahori, S.; Matsuoka, M. KNOX homeodomain protein directly suppresses the expression of a gibberellin biosynthetic gene in the tobacco shoot apical meristem. Genes Dev 2001, 15, 581–590. [Google Scholar]
- Jasinski, S.; Piazza, P.; Craft, J.; Hay, A.; Woolley, L.; Rieu, I.; Phillips, A.; Hedden, P.; Tsiantis, M. KNOX action in Arabidopsis is mediated by coordinate regulation of cytokinin and gibberellin activities. Curr. Biol 2006, 15, 1560–1565. [Google Scholar]
- Ng, M.; Yanofsky, M. Function and evolution of the plant MADS-box gene family. Nat. Rev. Genet 2001, 2, 186–195. [Google Scholar]
- Vandenbussche, M.; Theissen, G.; van de Peer, Y.; Gerats, T. Structural diversification and neo-functionalization during floral MADS-box gene evolution by C-terminal frameshift mutations. Nucleic Acids Res 2003, 31, 4401–4409. [Google Scholar]
- Chang, Y.Y.; Chiu, Y.F.; Wu, J.W.; Yang, C.H. Four orchid (Oncidium Gower Ramsey) AP1/AGL9-like MADS Box genes show novel expression patterns and cause different effects on floral transition and formation in Arabidopsis thaliana. Plant and Cell Physiol 2009, 50, 1425–1438. [Google Scholar]
- Delgado Sandoval, S.C.; Abraham Juárez, M.J.; Simpson, J. Agave tequilana MADS genes show novel expression patterns in meristems, developing bulbils and floral organs. Sex. Plant Reprod 2012, 25, 11–26. [Google Scholar]
- Tzeng, T.Y; Hsiao, C.C.; Chi, P.J.; Yang, C.H. Two lily SEPALLATA-Like genes cause different effects on floral formation and floral transition in Arabidopsis. Plant Physiol 2003, 133, 1091–1101. [Google Scholar]
- Honma, T.; Goto, K. Complexes of MADS-box proteins are sufficient to convert leaves into floral organs. Nature 2001, 409, 525–529. [Google Scholar]
- Theissen, G. Development of floral organ identity: Stories from the MADS house. Curr. Opin. Plant Biol 2001, 4, 75–85. [Google Scholar]
- Lee, J.H.; Yoo, S.J.; Park, S.H.; Hwang, I.; Lee, J.S.; Ahn, J.H. Role of SVP in the control of flowering time by ambient temperature in Arabidopsis. Genes Dev 2007, 21, 397–402. [Google Scholar]
- Michaels, S.D.; Bezerra, I.C.; Amasino, R.M. FRIGIDA-related genes are required for the winter-annual habit in Arabidopsis. Proc. Natl. Acad. Sci. USA 2004, 101, 3281–3285. [Google Scholar]
- Hartmann, U.; Hohmann, S.; Nettesheim, K.; Wisman, E.; Saedler, H.; Huijser, P. Molecular cloning of SVP: A negative regulator of the floral transition in Arabidopsis. Plant J 2000, 2, 351–360. [Google Scholar]
- Kanno, A.; Nakada, M.; Akita, Y.; Hirai, M. Class B gene expression and the modified ABC model in nongrass monocots. The Sci. World J 2007, 7, 268–279. [Google Scholar]
- Goujon, M.; McWilliam, H.; Li, W.; Valentin, F.; Squizzato, S.; Paern, J.; Lopez, R. A new bioinformatics analysis tools framework at EMBL–EBI. Nucleic Acids Res 2010, 38, W695–W699. [Google Scholar]






| Description | Number |
|---|---|
| Total number of successful sequences | 3875 |
| Unique sequences | 3320 |
| 5′ end unigenes | 2080 |
| 3′ end unigenes | 2402 |
| Full-length genes | 1162 |
| Number of known genes | 2158 |
| Unique unknown genes | 1162 |
| Library ID a | Functional annotation b | E-value | Accession No. | Organism species |
|---|---|---|---|---|
| SF1324 | Knotted1-like homeobox protein | 4 × 10−112 | CAB88029 | Dendrobium nobile |
| SL980 | NADP-dependent malic enzyme | 1 × 10−91 | ABR26037 | Oryza sativa |
| SL712 | cytochrome P450 like_TBP | 3 × 10−95 | BAA10929 | Nicotiana tabacum |
| SL349 | ATP synthase subunit beta | 6 × 10−122 | XP003627732 | Medicago truncatula |
| SF1073 | unknown protein | 2 × 10−133 | ACU14517 | Glycine max |
| SF1130 | MADS-box transcription factor | 4 × 10−155 | ABC70707 | Asparagus virgatus |
| SL453 | chloroplast photosystem | 1 × 10−37 | ACZ54010.1 | Wolffia arrhiza |
| SL324 | Sucrose synthase | 8 × 10−104 | XP003591492 | Medicago truncatula |
| SS239 | Disease resistance protein | 2 × 10−45 | XP002275269 | Vitis vinifera |
| SS136 | UDP-glucosyltransferase | 2 × 10−80 | NP001154307 | Arabidopsis thaliana |
| SF201 | Ribulose-1,5-bisphosphate carboxylase | 3 × 10−180 | AFA55129 | Agave schottii |
| SS712 | Conserved hypothetical protein | 2 × 10−110 | BAD94036 | Arabidopsis thaliana |
| SL506 | Methionyl-tRNA synthetase | 4 × 10−189 | AAC99620 | Oryza sativa |
| SF321 | Sugar transporter | 2 × 10−98 | CAA90628 | Arabidopsis thaliana |
| SF603 | Poly(A)-binding protein | 4 × 10−110 | CAC01238 | plumbaginifolia |
| Gene name | Orthologous gene a | E-value | Max identity | Gene subfamily | Functional role predicted |
|---|---|---|---|---|---|
| MADS-box1 | NP_564214 (SEPALLATA 3) | 5 × 10−108 | 67% | AGL2 | E function |
| MADS-box2 | NP_186880 (SEPALLATA 2) | 1 × 10−82 | 60% | AGL2 | E function |
| MADS-box5 | NP_179840 (SVP) | 2 × 10−90 | 61% | STMADS11 | Control of flowering time |
| MADS-box6 | NP_191002 (APETALA 3) | 7 × 10−69 | 51% | DEF | Class B floral homeotic gene |
© 2012 by the authors; licensee Molecular Diversity Preservation International, Basel, Switzerland. This article is an open-access article distributed under the terms and conditions of the Creative Commons Attribution license (http://creativecommons.org/licenses/by/3.0/).
Share and Cite
Zhou, W.-Z.; Zhang, Y.-M.; Lu, J.-Y.; Li, J.-F. Construction and Evaluation of Normalized cDNA Libraries Enriched with Full-Length Sequences for Rapid Discovery of New Genes from Sisal (Agave sisalana Perr.) Different Developmental Stages. Int. J. Mol. Sci. 2012, 13, 13150-13168. https://doi.org/10.3390/ijms131013150
Zhou W-Z, Zhang Y-M, Lu J-Y, Li J-F. Construction and Evaluation of Normalized cDNA Libraries Enriched with Full-Length Sequences for Rapid Discovery of New Genes from Sisal (Agave sisalana Perr.) Different Developmental Stages. International Journal of Molecular Sciences. 2012; 13(10):13150-13168. https://doi.org/10.3390/ijms131013150
Chicago/Turabian StyleZhou, Wen-Zhao, Yan-Mei Zhang, Jun-Ying Lu, and Jun-Feng Li. 2012. "Construction and Evaluation of Normalized cDNA Libraries Enriched with Full-Length Sequences for Rapid Discovery of New Genes from Sisal (Agave sisalana Perr.) Different Developmental Stages" International Journal of Molecular Sciences 13, no. 10: 13150-13168. https://doi.org/10.3390/ijms131013150
APA StyleZhou, W.-Z., Zhang, Y.-M., Lu, J.-Y., & Li, J.-F. (2012). Construction and Evaluation of Normalized cDNA Libraries Enriched with Full-Length Sequences for Rapid Discovery of New Genes from Sisal (Agave sisalana Perr.) Different Developmental Stages. International Journal of Molecular Sciences, 13(10), 13150-13168. https://doi.org/10.3390/ijms131013150
